(原标题:2023年中国低值医用耗材行业市场现状及发展趋势分析 目前仍以低端产品为主【组图】)
行业主要上市公司:稳健医疗(300888);采纳股份(301122);康德莱(603987);拱东医疗(605369);振德医疗(603301)等
本文核心数据:市场规模;供应品牌格局
——低值医用耗材定义
低值医用耗材是指医院在开展医疗服务过程中普遍应用的价值较低的一次性医用材料,包括一次性注射器、输液器、输血器、引流袋、引流管、留置针、无菌手套、手术缝线、手术缝针、手术刀片、纱布、棉签、医用口罩等。

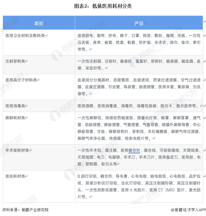
——低值医用耗材分类
根据具体用途不同,低值医用耗材可以分为医用卫生材料及敷料类、注射穿刺类、医用高分子材料类、医用消毒类、麻醉耗材类、手术室耗材类、医技耗材类等。

——低值医用耗材市场规模逐年上升
受疫情全球范围蔓延的影响,2020年低值医疗耗材市场,尤其是口罩、防护服等应急防控耗材,短时间内需求呈十倍以上爆发。据《中国医疗器械行业蓝皮书(2022)》,2021年我国低值医用耗材市场规模约为1116亿元,同比增长15.05%。据初步统计,2022年中国低值医疗器械市场规模或超1300亿元,同比上升20.51%。

——低值医用耗材小型企业居多
我国低值医用耗材虽然生产企业数量众多,但大中型生产企业数量较少,小型企业居多。由于研发投入不足,目前仍以低端产品为主,在高端低值医用耗材市场还是以进口为主。国产品牌主要有威高、双鸽、康莱德、蓝帆医疗、三鑫医疗、江西洪达等。另外,疫情的爆发以来,全国超过3000家企业经营范围新增了口罩、防护服、测温仪等业务。格力、中石化、富士康、比亚迪、OPPO等企业跨行拿证,纷纷投入生产。

——低值医用耗材未来发展前景较好
低值医用耗材属于医疗器械行业,而该行业是中国国民经济发展的重要组成部分,其与中国宏观经济发展息息相关,未来随着中国医疗体系的不断发展,低值医用耗材行业市场规模或将持续上升。
基于此,前瞻估测2028年中国低值医用耗材行业市场规模或达到4020亿元,年复合增速达到20%。
