虎课网为您提供综合教程版块下的SW-宽度换装机构装配图文教程,本篇教程使用软件为SW (2016),难度等级为中级拔高,下面开始学习这节课的内容吧!
本课教程的目的是学会使用装配约束完成装配体设计,正确选择配合的对象与了解宽度换装机构的工作原理,喜欢的一起来学习吧。

学完本课内容后,同学们可以根据下图作业布置,在视频下方提交作业图片,老师会一一解答。

那我们开始今天的教程吧。
1.打开【SOLIDWORSK】软件,点击【新建】-【装配体】,点击【浏览】,选择【零部件】,依次【导入】零部件,调整【合适位置】,具体如图示。

2.按【Ctrl+Alt+单击】旋转环境,选择【零部件】的孔面,点击【配合】同心,选择【零部件】的面。再次点击【配合】重合,选择【零部件】的面,点击【确定】,具体如图示。

3.按【Ctrl+拖动】复制零部件,调整【位置】,选择【零部件】的孔面,点击【配合】同心,选择【零部件】的面。再次点击【配合】重合,选择【零部件】的面,点击【确定】,具体如图示。

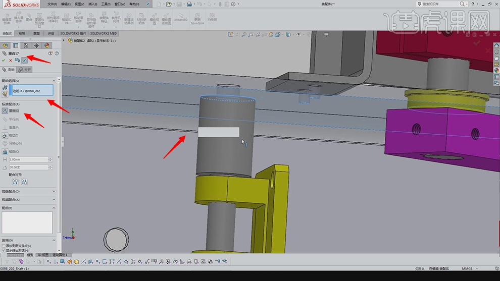
4.选择【零部件】,按【Alt+方向键】平行于视图平面旋转模型,选择【零部件】的孔面,点击【配合】同心,选择【零部件】的面。点击【配合】重合,选择【零部件】的面,具体如图示。

5.选择【零部件】的孔面,点击【配合】同心,选择【零部件】的面,依次选择【孔】面同心。再次点击【配合】重合,选择【零部件】的面,点击【确定】,具体如图示。

6.点击【插入零部件】,点击【浏览】,选择【轴承】零部件,点击【评估】测量,测量轴承的直径,得出【15mm】与【12mm】。按【Shift+拖动】移动轴承,选择【15mm】的轴承,选择【轴承】的面,点击【配合】同心,选择【零部件】的面。点击【配合】重合,选择【面】,具体如图示。

7.选择【零部件】,点击【参考几何体】,选择【基准面】,选择【基准面】,按【右键】确定,具体如图示。

8.点击【装配体】,点击【镜向零部件】,选择【基准面】,选择【零部件】,按【右键】确定,具体如图示。

9.选择【零部件】,选择【孔基准面】,点击【配合】同心,选择【零部件】的面。调整【位置】,点击【配合】宽度,选择【等宽】,选择【面】,点击【确定】,具体如图示。

10.选择【零部件】,点击【配合】同心, 选择【零部件】的面。点击【配合】重合,选择【面】,点击【确定】,具体如图示。

11.点击【插入零部件】,点击【浏览】,选择【零部件】,选择【旋转轴】,调整【位置】,选择【零部件】的面,点击【配合】同轴心,点击【确定】,具体如图示。

12.点击【插入零部件】,点击【浏览】,选择【零部件】。选择【面】,点击【配合】同心,选择【面】。选择【面】,点击【配合】重合,选择【面】,点击【确定】,具体如图示。

13.点击【镜向零部件】,选择【基准面】,选择【零部件】,点击【确定】,具体如图示。

14.点击【评估】测量,选择【孔的位置】,得出【距离】200mm。选择【零部件】的面,点击【配合】重合,选择【零部件】的面,点击【确定】,具体如图示。

15.点击【装配体】,选择【线性阵列】,选择【方向】,输入【距离】200mm,【数量】2,选择【零部件】,点击【确定】,具体如图示。

16.选择【零部件】,选择【零部件】的孔,点击【配合】同心,选择【面】,点击【确定】,具体如图示。

17.选择【零部件】的面,点击【配合】平行,选择【面】。选择【零部件】的面,点击【配合】重合,选择【面】,点击【确定】,具体如图示。

18.点击【线性阵列】,选择【方向】边线,调整【距离】200mm,【数量】2,选择【零部件】,点击【确定】,具体如图示。

19.点击【插入零部件】,选择【浏览】,选择【零部件】。点击【配合】同心,选择【面】,点击【确定】。选择【面】,点击【配合】同心,选择【面】,点击【确定】,具体如图示。

20.选择【零部件】的面,点击【配合】重合,选择【零部件】的面,点击【确定】,具体如图示。

21.选择【零部件】的面,点击【配合】同心,选择【零部件】的面。选择【零部件】的面,点击【配合】重合,选择【面】,点击【确定】,具体如图示。

22.点击【插入零部件】,点击【浏览】,选择【零部件】。点击【配合】同心,选择【零部件】,点击【确定】,具体如图示。

23.点击【配合】重合,选择【零部件】的两个面,点击【确定】,具体如图示。

24.选择【零部件】,点击【点】,点击【画中心】,选择【面】,点击【确定】,具体如图示。

25.选择【零部件】,点击【单独显示】,点击【参考几何体】,选择【点】,点击【确定】,具体如图示。

26.点击【插入零部件】,点击【浏览】,选择【零部件】,调整【零部件】位置。选择【零部件】的面,点击【配合】重合,点击【确定】,具体如图示。

27.点击【插入零部件】,点击【浏览】,点击【螺钉】,点击【配合】同心,选择【零部件】的面,点击【确定】,具体如图示。

28.选择【零部件】,点击【配合】同心,选择【面】,点击【确定】,具体如图示。

29.点击【线性阵列】,选择【零部件】,点击【距离】200mm,【数量】2,点击【确定】,具体如图示。

30.选择【零部件】的面,点击【配合】同心,选择【面】,点击【配合】确定,具体如图示。

31.点击【插入零部件】,点击【浏览】,选择【零部件】,调整【位置】。选择【面】,点击【配合】同心,选择【面】。点击【配合】重合,选择【面】,点击【确定】,具体如图示。

32.本课作业内容具体如图所示,同学们不要忘记提交作业哦。

33.最终效果具体如图所示。

以上就是SW-宽度换装机构装配图文教程的全部内容了,你也可以点击下方的视频教程链接查看本节课的视频教程内容,虎课网每天可以免费学一课,千万不要错过哦!