sw怎么测量直径SW-下部抽风口的钣金案例图文教程作者:huke88发布时间:2021年11月29日 08:00

新闻资讯2026-04-21 00:43:59

虎课网为您提供综合教程版块下的SW-下部抽风口的钣金案例图文教程,本篇教程使用软件为SW(2016),难度等级为新手入门,下面开始学习这节课的内容吧!

本节课主要学习钣金零件的一般画法,需要用到的软件是【SolidWorks】,喜欢的同学就一起来学习吧。

sw怎么测量直径SW-下部抽风口的钣金案例图文教程作者:huke88发布时间:2021年11月29日 08:00_https://www.jmylbn.com_新闻资讯_第1张
学完本次课程后,同学们可以根据视频下方的作业布置,在视频下方提交作业,老师会一一解答。

sw怎么测量直径SW-下部抽风口的钣金案例图文教程作者:huke88发布时间:2021年11月29日 08:00_https://www.jmylbn.com_新闻资讯_第2张

那就开始今天的教程吧。

1.首先看图纸的技术要求,分析三视图,再打开【SolidWorks】,点击新建,选择【零件】,点击确定。

sw怎么测量直径SW-下部抽风口的钣金案例图文教程作者:huke88发布时间:2021年11月29日 08:00_https://www.jmylbn.com_新闻资讯_第3张
2.选择【钣金】,选择【基体法兰/薄片】,出现提示绘制一个法兰轮廓,选择【前视基准面】。

sw怎么测量直径SW-下部抽风口的钣金案例图文教程作者:huke88发布时间:2021年11月29日 08:00_https://www.jmylbn.com_新闻资讯_第4张
3.选择【矩形】命令中的【中心矩形】,再选择草图中心点,拉出草图,再根据图纸数值用【智能尺寸】分别把它的长和宽给标出来,完成后退出草图。

sw怎么测量直径SW-下部抽风口的钣金案例图文教程作者:huke88发布时间:2021年11月29日 08:00_https://www.jmylbn.com_新闻资讯_第5张
4.调整【钣零参数】为2毫米;【折弯系数】使用k因子,默认值是0.5;【自动切释放槽】选择矩形;【比例】是0.5,点击确定。

sw怎么测量直径SW-下部抽风口的钣金案例图文教程作者:huke88发布时间:2021年11月29日 08:00_https://www.jmylbn.com_新闻资讯_第6张
5.选择【斜接法兰】命令,选取绘制斜街法兰草图轮廓的基准面,抓取它的边线,然后把它摆正。

sw怎么测量直径SW-下部抽风口的钣金案例图文教程作者:huke88发布时间:2021年11月29日 08:00_https://www.jmylbn.com_新闻资讯_第7张
6.选择【斜线】命令,根据图纸的数值,绘制出它的形状,并用【智能尺寸】标出它的尺寸,距离是110毫米,完成后点击确定。

sw怎么测量直径SW-下部抽风口的钣金案例图文教程作者:huke88发布时间:2021年11月29日 08:00_https://www.jmylbn.com_新闻资讯_第8张
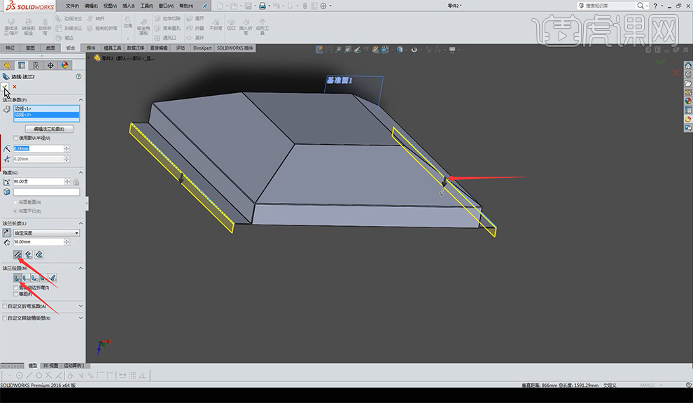
7.选择边线,【注意】选择边线时要选下边的边线;调整【折弯半径】为0.74,【折弯间隙】为0.25毫米;法兰的位置选择为材料的内侧,取消【剪裁侧边折弯】的勾选,确定。

sw怎么测量直径SW-下部抽风口的钣金案例图文教程作者:huke88发布时间:2021年11月29日 08:00_https://www.jmylbn.com_新闻资讯_第9张
8.选择【评估】,再点击【测量】,可以简单的测量钣金零件各部位的距离是否正确。

sw怎么测量直径SW-下部抽风口的钣金案例图文教程作者:huke88发布时间:2021年11月29日 08:00_https://www.jmylbn.com_新闻资讯_第10张
9.选择【钣金】里的【边线法兰】,选择边线向外边折弯,【折弯长度】为58毫米,折弯在内部虚拟交点,【折弯位置】是在材料内侧,【折弯半径】为0.74毫米,点击确定。

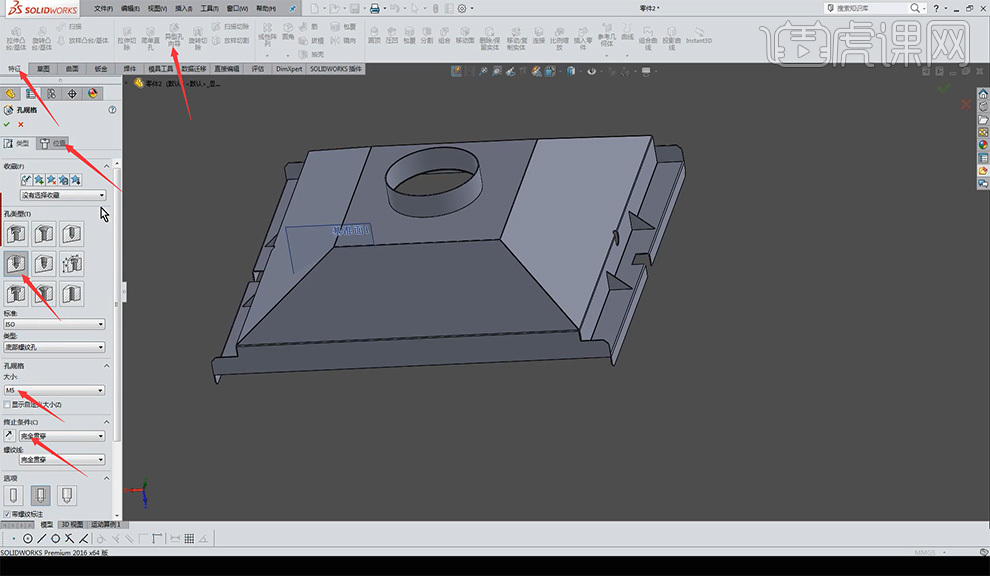
sw怎么测量直径SW-下部抽风口的钣金案例图文教程作者:huke88发布时间:2021年11月29日 08:00_https://www.jmylbn.com_新闻资讯_第11张
10.同理第9步骤,再选择边线向下折弯,【折弯的长度】为30毫米,【折弯半径】为0.74毫米,折弯在外部的虚拟处,折弯在材料外侧。

sw怎么测量直径SW-下部抽风口的钣金案例图文教程作者:huke88发布时间:2021年11月29日 08:00_https://www.jmylbn.com_新闻资讯_第12张
11.选择一个面,点击【草图】绘制,然后把它摆正,在选择【矩形】中的【边角矩形】命令,捕捉一个边角绘制,用【智能尺寸】标出它的高度为40毫米,距离中心点的位置为433毫米。

sw怎么测量直径SW-下部抽风口的钣金案例图文教程作者:huke88发布时间:2021年11月29日 08:00_https://www.jmylbn.com_新闻资讯_第13张
12.点击【圆角】的下拉菜单,选择【绘制斜角】,斜角大小为10毫米,勾选距离相等;抓住交点,选择边线确定,完成后退出出草图。

sw怎么测量直径SW-下部抽风口的钣金案例图文教程作者:huke88发布时间:2021年11月29日 08:00_https://www.jmylbn.com_新闻资讯_第14张
13.选择【钣金】里的【基体法兰薄片】,选择一个草图轮廓,让它的厚度和钣金厚度相等,为2毫米。

sw怎么测量直径SW-下部抽风口的钣金案例图文教程作者:huke88发布时间:2021年11月29日 08:00_https://www.jmylbn.com_新闻资讯_第15张
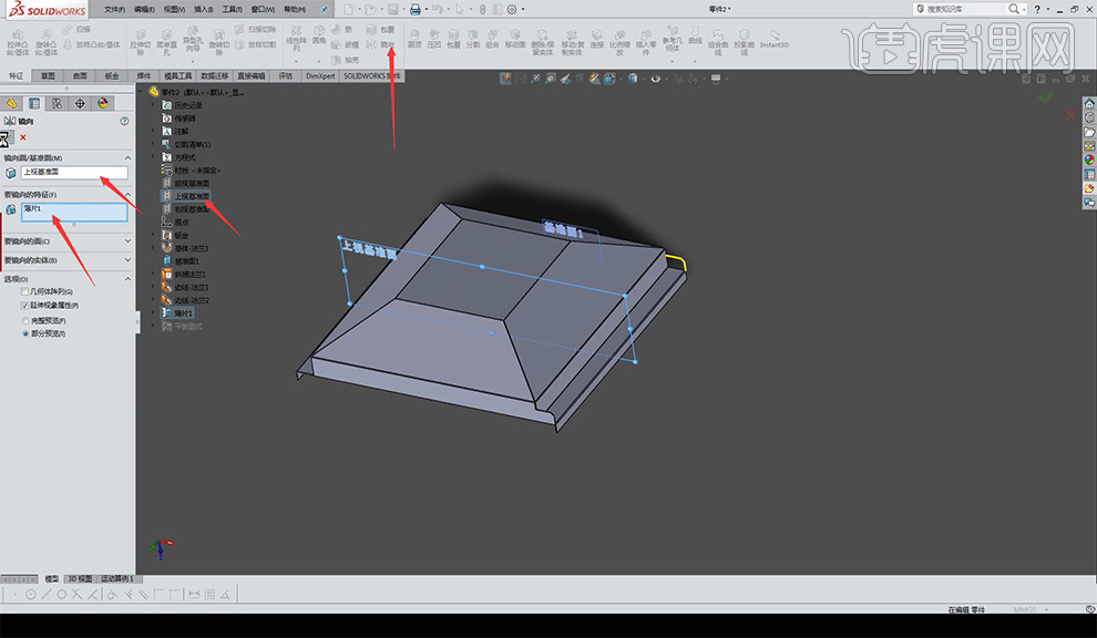
14.选择【特征】,选取【镜向】,选取【镜向面/基准面】为【上视基准面】,【要镜向稍微特征】薄片1,确定;再选取一次【镜向】命令,选取【右视基准面】,【要镜向的特征】为镜向1,完成后点击确定。

sw怎么测量直径SW-下部抽风口的钣金案例图文教程作者:huke88发布时间:2021年11月29日 08:00_https://www.jmylbn.com_新闻资讯_第16张
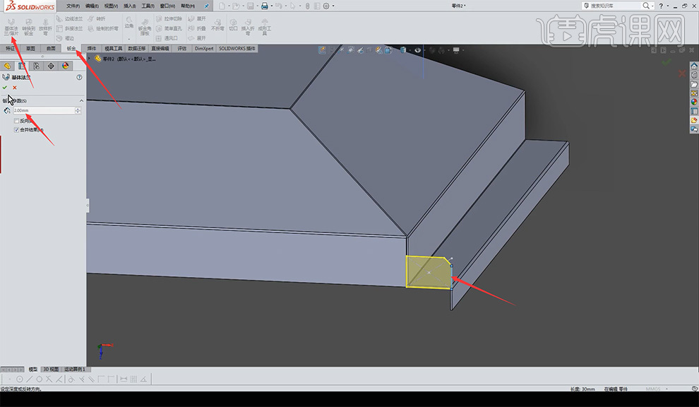
15.选择【特征】,选取【参考几何体】中的基准面,选择面往里偏置为277毫米,勾选【反转等距】,确定。

sw怎么测量直径SW-下部抽风口的钣金案例图文教程作者:huke88发布时间:2021年11月29日 08:00_https://www.jmylbn.com_新闻资讯_第17张
16.创建好基体面之后,选择它的面,点击【草图】,将钣金零件正视,再点击【显示样式】,选择【隐藏线可见】。

sw怎么测量直径SW-下部抽风口的钣金案例图文教程作者:huke88发布时间:2021年11月29日 08:00_https://www.jmylbn.com_新闻资讯_第18张
17.选择【直线】命令,画一条斜线,作为成型筋的草图绘制,用【智能尺寸】标出斜线的长度、高度,绘制好后退出草图;再点击【显示样式】,选择【带边线上色】,更改它的显示状态。

sw怎么测量直径SW-下部抽风口的钣金案例图文教程作者:huke88发布时间:2021年11月29日 08:00_https://www.jmylbn.com_新闻资讯_第19张
18.选择【特征】里的【筋】命令,选择斜线作为它的轮廓,方向朝下,与钣金厚度一致为2毫米,确定。

sw怎么测量直径SW-下部抽风口的钣金案例图文教程作者:huke88发布时间:2021年11月29日 08:00_https://www.jmylbn.com_新闻资讯_第20张
19.选择【镜向】命令,选择基准面,在设计树里选择【上视基准面】,特征选择刚才做好的筋,完成后确定;再次选择【镜向】命令,选择基准面,镜向出来后点击确定。

sw怎么测量直径SW-下部抽风口的钣金案例图文教程作者:huke88发布时间:2021年11月29日 08:00_https://www.jmylbn.com_新闻资讯_第21张
20.点击【草图】,摆正零件,选择【矩形】,绘制矩形,用【智能尺寸】标出它的尺寸,点击矩形中点,按住【Ctrl】键,让矩形中点和草图原点在同一条水平线上,然后退出草图;选择【拉伸切除】命令,选择矩形的草图轮廓,【终止条件】为完全贯穿,确定。

sw怎么测量直径SW-下部抽风口的钣金案例图文教程作者:huke88发布时间:2021年11月29日 08:00_https://www.jmylbn.com_新闻资讯_第22张
21.再点击【特征】里的【镜向】,在设计树里选择【右视基准面】,右键点击【切除-拉伸2】选择【消除切除】,改为【切除-拉伸1】点击确定;同理绘制出两边的孔,因为选择完全贯穿的时候对面也打穿了,所以绘制孔时不用选择镜向命令。

sw怎么测量直径SW-下部抽风口的钣金案例图文教程作者:huke88发布时间:2021年11月29日 08:00_https://www.jmylbn.com_新闻资讯_第23张
22.选择顶面,点击【草图】,把零件摆正,选择【圆】,用【智能尺寸】标出它的尺寸,确定;选择【等距实体】,往里等距出一个,等距的厚度为2毫米,然后退出草图;再选择【钣金】里的【基体法兰薄片】,高度为50毫米,勾选【反向】,确定。

sw怎么测量直径SW-下部抽风口的钣金案例图文教程作者:huke88发布时间:2021年11月29日 08:00_https://www.jmylbn.com_新闻资讯_第24张
23.选择基面,点击【草图】,选择【转换实体引用】,转换到接触面的边线,确定,再选择【转换实体引用】,然后退出草图;再选择【拉伸切除】,【所选轮廓】点击中间的圆,确定。

sw怎么测量直径SW-下部抽风口的钣金案例图文教程作者:huke88发布时间:2021年11月29日 08:00_https://www.jmylbn.com_新闻资讯_第25张
24.选择【钣金】里的【边角】命令,选择【断开的边角/边角剪裁】,直径为10毫米,单独用边线选边角,选完后确定。

sw怎么测量直径SW-下部抽风口的钣金案例图文教程作者:huke88发布时间:2021年11月29日 08:00_https://www.jmylbn.com_新闻资讯_第26张
25.选择【特征】,选择【异型孔向导】,选取【直螺纹孔】,【大小】选取M5,【终止条件】为完全贯穿;选择【位置】确定,用【智能尺寸】选择边线和圆心标出它的尺寸。

sw怎么测量直径SW-下部抽风口的钣金案例图文教程作者:huke88发布时间:2021年11月29日 08:00_https://www.jmylbn.com_新闻资讯_第27张
26.选择【线性阵列】,选取边线,输入距离为140毫米,数量为6,选择特征在设计树里找到【M5 螺纹孔1】,确认后点击确定。

sw怎么测量直径SW-下部抽风口的钣金案例图文教程作者:huke88发布时间:2021年11月29日 08:00_https://www.jmylbn.com_新闻资讯_第28张
27.选择【特征】里的【异型孔向导】,选择【简单孔】,【终止条件】为完全贯穿,【自定义大小】为8.5毫米的直径;再选择位置,用【智能尺寸】确定它的位置。

sw怎么测量直径SW-下部抽风口的钣金案例图文教程作者:huke88发布时间:2021年11月29日 08:00_https://www.jmylbn.com_新闻资讯_第29张
28.选择【线性阵列】,选择参考线,距离为110毫米,数量为8,【特征和面】可以在模型树里面选择【大小mm 暗销孔】,点击确定。

sw怎么测量直径SW-下部抽风口的钣金案例图文教程作者:huke88发布时间:2021年11月29日 08:00_https://www.jmylbn.com_新闻资讯_第30张
29.本节课到这里就结束了,同学们要记得完成并提交作业哟。

sw怎么测量直径SW-下部抽风口的钣金案例图文教程作者:huke88发布时间:2021年11月29日 08:00_https://www.jmylbn.com_新闻资讯_第31张

以上就是SW-下部抽风口的钣金案例图文教程的全部内容了,你也可以点击下方的视频教程链接查看本节课的视频教程内容,虎课网每天可以免费学一课,千万不要错过哦!