超声探头消毒用什么【TB】不能用紫外线消毒;存储时间<15h不用再次消毒即可使用||经食管超声探头消毒及存储规范T/CSBME 031-2021

新闻资讯2026-04-24 08:37:52
点击上方"蓝字"
免费关注

超声探头消毒用什么【TB】不能用紫外线消毒;存储时间<15h不用再次消毒即可使用||经食管超声探头消毒及存储规范T/CSBME 031-2021_https://www.jmylbn.com_新闻资讯_第1张

超声探头消毒用什么【TB】不能用紫外线消毒;存储时间<15h不用再次消毒即可使用||经食管超声探头消毒及存储规范T/CSBME 031-2021_https://www.jmylbn.com_新闻资讯_第2张

超声探头消毒用什么【TB】不能用紫外线消毒;存储时间<15h不用再次消毒即可使用||经食管超声探头消毒及存储规范T/CSBME 031-2021_https://www.jmylbn.com_新闻资讯_第3张

超声探头消毒用什么【TB】不能用紫外线消毒;存储时间<15h不用再次消毒即可使用||经食管超声探头消毒及存储规范T/CSBME 031-2021_https://www.jmylbn.com_新闻资讯_第4张

超声探头消毒用什么【TB】不能用紫外线消毒;存储时间<15h不用再次消毒即可使用||经食管超声探头消毒及存储规范T/CSBME 031-2021_https://www.jmylbn.com_新闻资讯_第5张

超声探头消毒用什么【TB】不能用紫外线消毒;存储时间<15h不用再次消毒即可使用||经食管超声探头消毒及存储规范T/CSBME 031-2021_https://www.jmylbn.com_新闻资讯_第6张

1.范围

本文件规定了经食管超声探头的消毒及存储规范。

本文件适用于医疗机构在开展经食管超声诊疗工作时使用:

2规范性引用文件

下列文件中的内容通过文中的规范性引用而构成本文件必不可少的条款。其中,注日期的引用文件,仅该日期对应的版本适用于本文件;不注日期的引用文件,其最新版本(包括所有的修改单)适用于本文件。

GB15982-2012医院消毒卫生标准

3术语和定义

下列术语和定义适用于本文件

3.1经食管超声探头

用于经食管做超声心动图(TEE)检查的超声探头。

3.2清洗

使用清洗液去除附着于探头上污染物的过程。

[来源:WS507-2016,3.2,有修改]

3.3漂洗

用流动水冲洗清洗后探头上残留物的过程。来源:WS507-2016,3.3,有修改

3.4终末漂洗

用纯化水或无菌水对消毒后的探头进行最终漂洗的过程,

来源:WS507-2016,3.4,有修改

4.技术要求

4.1消毒用器具及要求

4.1.1手动操作

手动操作要求如下:

a)应有适宜于经食管超声探头的冲洗槽(盆)、酶洗槽(盆)、清洗槽(盆)、消毒槽(盆)、终末漂洗槽(盆),无菌纱布,长宽和探头软轴相宜的一次性无菌塑料套、消毒湿巾,拭布、消毒剂(消毒剂应从超声厂家手册所推荐的消毒剂中选择)流动水、纯化水或无菌水:

b)槽(盆)的材质应是软性的塑料制品,防止与探头软轴远端发生碰撞,避免探头受到损伤:

4.1.2自动清洗

自动清洗消毒机应具有手动操作的同样步骤且不能对超声探头造成损伤

4.2清洗消毒

4.2.1防护要求

在进行以下操作前应穿戴好防护用品。

4.2.2预处理

探头从食管取出后应立即用湿巾纸或湿纱布清洁探头软轴,擦去软轴表面的患者分泌物并套入一次性无菌塑料套转运至清洗消毒室。

4.2.3手动操作

探头清洗消毒手动操作如下:

a)初洗:用流动水冲洗探头软轴并用湿巾或纱布擦拭至没有可见污染物。

b)清洗:把探头软轴放入已配制好的清洗液中浸泡并用擦拭布擦拭。擦拭布应一用一更换,清洗液应一用一更换。清洗液的配制及浸泡时间应遵循产品使用说明书。

c)漂洗:用流动水冲洗探头软轴至无清洗液残留并用擦拭布擦干,擦拭布应一用一更换。

d)消毒(灭菌):把探头软轴放入消毒液中浸泡。消毒液的配制及消毒(灭菌)浸泡时间应遵循产品使用说明书。常用消毒剂及使用方法见附录A。探头其他部位消毒,请参考制造商推荐的消毒方式。

不适宜的消毒(灭菌)方式:高温、高压、紫外线、伽马射线、气体、蒸汽。

e)终末漂洗:更换无菌手套,使用纯化水或无菌水冲洗探头软轴,消毒剂残留经验证应符合安全标准。

f)干燥:用无菌纱布擦干探头软轴。

g)在进行以上步骤时要注意保护探头透镜。

4.2.4采用自动清洗消毒机消毒(灭菌)

自动清洗消毒机的使用应遵循产品使用说明书。自动清洗消毒机应具有设备自身的清洗消毒功能。

4.3转运方案

为避免造成二次污染,消毒后的探头应使用一次性无菌塑料套套入探头软轴转运至探头存储柜

4.4监测与记录

每次清洗消毒均应记录清洗消毒日期,探头编号、操作人员姓名、清洗和消毒(灭菌)浸泡时间,消毒液浓度监测以及清洗液、消毒液的更换时间等信息。自动清洗消毒机在探头消毒完后应能打印消毒结果等信息的条码。

4.5存储

4.5.1存储柜的内胆材料应使用抗菌材料,应长期保持采用高效过滤、正压通风的方式给探头提供洁净度高的存储环境。高效空气过滤器的过滤效率应≥99,99%(@≥0.3μm)(存储方法见附录B)。不要使用对超声探头有损伤的方式如禁外线照射等。

4.5.2探头应垂直悬挂存储。

4.5.3存储柜应具有自动化管理功能即能对探头的使用频率、人员等信息进行记录和实现可追潮。

4.5.4存放于存储柜的探头(存储时间<15h)不用再次消毒即可使用。

4.6消毒质量监测

4.6.1对清洗、消毒后的探头应定期进行每季度送检测。

4.6.2检测数量应>5支。总数少于5支的应全部进行检测。

4.6.3消毒合格标准,不得检出致病性微生物,菌落总数≤20CFU/件(试验方法见附录C)。

4.6.4菌落总数判定标准来源于GB15982-2012。

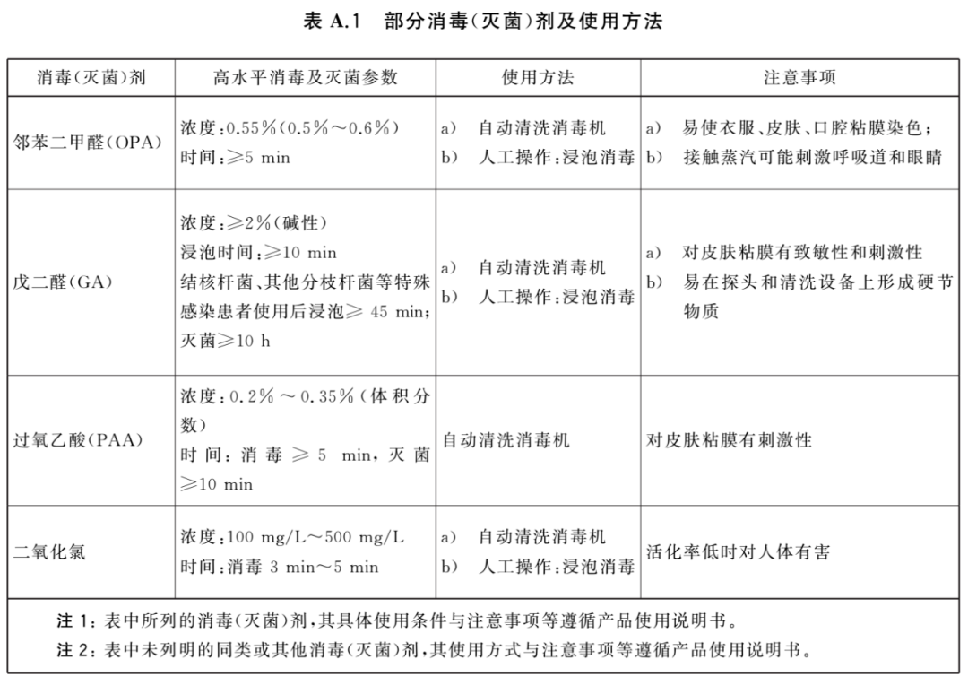
附录A

(规范性)

部分消毒(灭菌)剂及使用方法

部分清毒(灭菌)剂及使用方法见表A.1。

超声探头消毒用什么【TB】不能用紫外线消毒;存储时间<15h不用再次消毒即可使用||经食管超声探头消毒及存储规范T/CSBME 031-2021_https://www.jmylbn.com_新闻资讯_第7张

附录B

(规范性)

存储方法

本试验采用的超声探头存储柜的空气净化器的参数见表B.1。 

超声探头消毒用什么【TB】不能用紫外线消毒;存储时间<15h不用再次消毒即可使用||经食管超声探头消毒及存储规范T/CSBME 031-2021_https://www.jmylbn.com_新闻资讯_第8张

附录C

(规范性)

试验方法

C.1试验方法

检测经食管超声探头消毒及存放15h后的细菌菌落数

C.2试验步骤

C.2.1清洗消毒

C.2.1.1本试验采用的消毒液为碱性戊二醛消毒液,戊二醛含量为2.10%~2.60%(W/V),消毒时无需再进行配制(浸泡探头时间大于或等于20min即可达到高水平消毒的要求,感染性疾病应大于45min)。多酶清洗剂采用内镜专用多酶清洗剂,使用时配制比例为1:240,即使用时按此比例在一定量的水中加入清洗剂即可。

C.2.1.2预处理:探头使用后立即做预处理,即用纱布擦拭软轴并套入原先的一次性无菌套转运至清洗消毒室。

C.2.1.3初洗:使用流动水反复冲洗软轴并用纱布擦去残留物、擦干。

C.2.1.4清洗:将探头软轴放入比例为1:240的多溶液中浸泡10min。

C.2.1.5漂洗:使用流动水反复冲洗探头软轴并擦干。

C.2.1.6消毒:将探头放入2%碱性戊二醛溶液浸泡20min。探头的手柄,电缆线和连接器外壳的表面用含有表面活性剂的复合双链季铵盐化合物的湿巾进行擦拭消毒。

C.2.1.7终末漂洗:更换无菌手套,将消毒后的探头用无菌水反复冲洗并用无菌纱布擦干。

C.2.1.8转运:在软轴上套入一次性无菌塑料套转运至存储柜悬挂。

C.2.2采样

C.2.2.1对消毒后的探头软轴立即采样,次日(15h后)对同一支探头在使用前再次采样,

C.2.2.2采样及培养所用仪器、材料及试剂37℃孵箱、微生物真空抽滤系统(milipore),震荡仪、50mL,试管、滤膜(0.45μm),棉拭子,洗脱液(蛋白胨、氯化钠、吐温、磷酸盐缓冲液)、普通营养琼脂培养基。

C.2.2.3采样:用洗脱液湿润的棉拭子均匀涂抹食管超声探头表面:将棉拭子放入装有50ml,试管的洗脱液中。

C.2.2.4荡以混匀洗脱液,取洗脱液1.0ml,接种平皿,将冷至40℃~45℃的营养琼脂培养基每皿倾注20m,37℃恒温培养48h。

C.2.2.5将剩余洗脱液采用滤膜(0.45μm)过滤浓缩,将滤膜接种于凝固的营养琼脂平板上,置37℃孵箱培养48h,计数菌落

C.3试验结果

验证机构对探头消毒后及存储15h后进行采样做细菌培养,检测探头上细菌菌落总数,试验结果应≤20CFU/件。

免费下载链接

https://pan.quark.cn/s/ee8cc787daf8

超声探头消毒用什么【TB】不能用紫外线消毒;存储时间<15h不用再次消毒即可使用||经食管超声探头消毒及存储规范T/CSBME 031-2021_https://www.jmylbn.com_新闻资讯_第9张

点击‘阅读原文’更多感控资料

超声探头消毒用什么【TB】不能用紫外线消毒;存储时间<15h不用再次消毒即可使用||经食管超声探头消毒及存储规范T/CSBME 031-2021_https://www.jmylbn.com_新闻资讯_第10张