abp在医学是什么意思【协和医学杂志】成人动态血压监测操作的证据总结

新闻资讯2026-04-23 13:53:08

临床研究丨循证医学

abp在医学是什么意思【协和医学杂志】成人动态血压监测操作的证据总结_https://www.jmylbn.com_新闻资讯_第1张

作者:詹小亚1,赵雪2,蔡鹏2,马蕾1,何欢1

单位:1贵州医科大学护理学院 2贵州医科大学附属医院

通信作者:蔡鹏

基金项目:贵州医科大学附属医院护理科研项目(gyfyhl-2022-B4,GYHLZJ-2019-01-7)

文章来源:协和医学杂志, 2025,16(5):1301-1308.



高血压是心血管疾病的主要危险因素[1-3],根据世界卫生组织数据,全世界每年约有940万人死于高血压并发症[4],若积极管控高血压,将血压降至目标值或正常范围可大大降低该风险[5-7]


有效的血压管理依赖于准确测量,而动态血压监测(ABPM)则是“金标准”[8-9]。与ABPM相比,诊室或家庭测量的血压值均缺乏足够的灵敏度或特异度以诊断高血压[10-12]。更重要的是,与诊室血压相比,ABPM与高血压患者心血管事件发生的相关度更高[9]。但目前临床工作中,ABPM操作尚无统一规范标准,临床应用仍存在诸多问题,如血压计使用不规范、监测对象选择不合理、监测仪器设置不正确等,导致临床不能正确判读监测结果[13-14]


近年来ABPM相关高质量证据陆续发表,本研究通过系统检索国内外成人ABPM操作的相关研究,基于循证医学方法对相关证据进行整理、评价,最终形成证据总结,旨在规范ABPM的临床操作,提高ABPM的准确性和有效性。

abp在医学是什么意思【协和医学杂志】成人动态血压监测操作的证据总结_https://www.jmylbn.com_新闻资讯_第2张



1

研究方法


1.1 

确定循证问题


采用PICO模式[15]将循证问题结构化。P(Population)代表成人患者;I(Intervention)代表ABPM操作;C(Control)代表空白对照;O(Outcome)代表患者ABPM有效率及正确率。本研究已在复旦大学循证护理中心完成相关注册(注册号:ES20244668)。


1.2 

文献检索策略


基于循证检索资源的“6S”金字塔模型,依次检索BMJ最佳临床实践、UpToDate临床顾问、英国国家卫生与临床优化研究所(NICE)网站、苏格兰校际指南网(SIGN)、加拿大安大略注册护士协会(RNAO)网站、澳大利亚乔安娜布里格斯研究所(JBI)循证卫生保健数据库、Cochrane Library、PubMed、Web of Science、Embase、欧洲高血压学会(ESH)、欧洲心脏病学会(ESC)、医脉通、中国知网、万方数据知识服务平台、维普数据库、中国生物医学文献数据库等。英文数据库以dynamic monitoring、dynamic measurement、hypertension、blood pressure、blood pressures、blood pressure determination、blood pressure determinations、ambulatory blood pressure monitoring、ambulatory blood pressure measurement、ambulatory blood pressure monitoring、guidance、guideline、guidelines、consensus、recommendation、evidence summary、systematic review、Meta-analysis为检索词,中文数据库以动态血压测量、动态血压监测、动态血压、ABPM、血压测量、血压监测、指南、共识、标准、推荐意见、规范、证据、系统评价、Meta、系统综述、荟萃为检索词,检索时限为建库至2024年4月。


1.3

文献纳入及排除标准


纳入标准:


1

涉及ABPM的公开发表的临床决策、指南、专家共识、证据总结及系统评价;

2

适用人群为18岁及以上的成人患者;

3

若指南、专家共识有更新版,则纳入最新版本;

4

语种为汉语或英语。


排除标准:


1

直接翻译国外指南、专家共识等的中文版;

2

重复发表或无法获取全文的指南、专家共识等;

3

指南解读类文献;

4

质量评价过低的文献。


1.4

文献质量评价


本研究采用AGREEⅡ(appraisal of guidelines for research and evaluationⅡ)对纳入指南进行质量评价,包括6个领域,各领域标准化得分=[(各领域的实际得分-可能的最低分)/(各领域可能的最高得分-可能的最低分)]×100%,指南6个领域标准化百分比得分≤30%的领域≥3个,则排除该指南[16]


系统评价采用AMSTAR 2(assessment of multiple systematic reviews 2)进行质量评估。证据总结和临床决策追溯至原始研究,根据原始研究的研究类型,采用澳大利亚JBI(Joanna Briggs Institute)循证卫生保健中心相应标准进行评价[17]。采用澳大利亚JBI循证卫生保健中心制订的真实性评价工具(2016版)对专家共识的质量进行评价[17]


纳入的指南由4名研究者独立对其质量进行评价,纳入的其他文献由2名研究者独立进行质量评价,若评价意见冲突,则请1名未参与评价的研究者参与讨论,将意见汇总并由循证小组判断是否纳入该文献。


1.5 

证据汇总与分级


由2名经过循证护理实践培训的研究人员对纳入文献中与ABPM相关内容进行提取并汇总证据,若内容一致,则选择语言精简、表达明确的证据;若内容冲突,则优先选取来自最新发表的权威文献证据以及更高质量的证据;若内容互补,则合并证据。采用2014版的JBI证据预分级及推荐级别系统,将证据等级分为5级[18]。直接提取来源于JBI的证据原有证据等级。


1.6 

制作团队


循证小组由8名受过系统循证护理培训且具有ABPM操作经验的成员组成,包括1名循证护理专业研究人员、1名临床护士、2名护理管理者和4名护理硕士研究生。其中,循证护理专业研究人员负责指导文献检索方式的确立、把控检索和证据整合过程的科学性;4名护理硕士研究生主要负责文献检索、筛选、质量评价以及证据提取等;2名护理管理者结合临床经验负责证据的质量把控,保证其对临床的适用性;最后所有成员共同进行证据整合。


2

结果


2.1 

文献检索结果


初步检索后共获得文献2400篇,去除重复文献并阅读标题、摘要、全文等,排除不符合要求的文献后最终纳入15篇,其中临床决策1篇[19]、指南10篇[8-9,20-27]、证据总结1篇[28]、专家共识3篇[29-31]。纳入文献的基本特征见表1。


表1 纳入文献的基本特征

abp在医学是什么意思【协和医学杂志】成人动态血压监测操作的证据总结_https://www.jmylbn.com_新闻资讯_第3张


2.2 

文献质量评价结果


本研究共纳入10篇指南,其中9篇指南的推荐级别为A,1篇为B,指南质量均较高,均准予纳入。共纳入3篇专家共识,且每篇专家共识的6个评价条目均为“是”,文献整体质量高,均准予纳入。纳入1篇证据总结,其中证据均采用原文已有证据等级。纳入1篇临床决策,质量较高,准予纳入。


2.3 

证据汇总


研究团队从12个方面对证据进行总结,最终形成了32条最佳证据,见表2。

表2 成人ABPM操作证据总结

abp在医学是什么意思【协和医学杂志】成人动态血压监测操作的证据总结_https://www.jmylbn.com_新闻资讯_第4张
abp在医学是什么意思【协和医学杂志】成人动态血压监测操作的证据总结_https://www.jmylbn.com_新闻资讯_第5张
abp在医学是什么意思【协和医学杂志】成人动态血压监测操作的证据总结_https://www.jmylbn.com_新闻资讯_第6张


3

讨论


本研究总结了ABPM相关操作证据,但目前临床医护人员对ABPM等血压监测操作指南、证据以及规范血压测量流程的知晓率仍较低,此外,各医院对ABPM等血压监测操作重视程度不够,一定程度上影响了ABPM操作的准确性和监测有效性。为此,笔者提出如下几点建议。


3.1 

应加强ABPM操作人员培训


ABPM操作应该由经过专业培训的人员进行。培训内容主要包括:ABPM血压测量相关流程和规范、可能用到的设备和装置、如何正确安装仪器、如何使用软件和下载数据等[29,31]。安装前需检查动态血压计性能及电池电源[29],避免因设备问题而影响监测结果或导致监测失败。检查完毕后输入患者基本信息,登记受检者所佩戴的动态血压计编号并再次核对受检者基本信息[29]。只有保证操作人员的专业性,才能减少因操作人员技术问题导致的测量误差。


3.2 

应准确识别ABPM目标人群


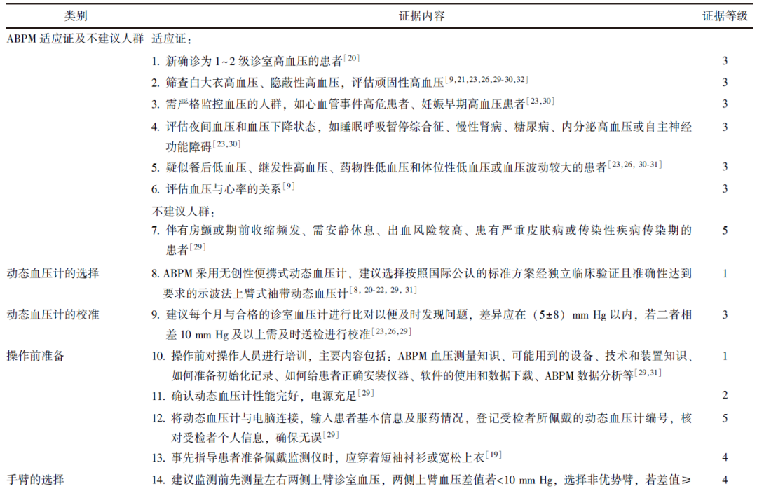
准确识别适宜进行ABPM的患者,有助于及时控制患者病情,提高高血压诊治率,同时也可避免不必要的药物治疗,帮助医务人员选择更适合患者的治疗与护理手段。ABPM常用于筛查白大衣高血压或隐蔽性高血压[23]。在偶尔测量血压发现血压升高的人群中,大部分可能确实患有高血压,但也存在血压测量错误或因环境、情绪、睡眠等因素影响导致的一过性血压升高现象。虽然通过多次反复诊室血压监测或进行家庭血压监测后,可排除部分假性高血压,但与家庭血压相比,ABPM对于隐蔽性高血压、白大衣高血压的诊断灵敏度更高。若盲目针对白大衣高血压者进行治疗不仅无益,且存在潜在的低血压风险[33]


加拿大高血压管理指南[32]明确建议,诊室血压在1、2级高血压范围内,应进行诊室外血压测量,首选方式为ABPM。ABPM还常用于心血管事件高危患者、顽固性高血压患者对常规药物治疗无反应、血压波动较大,或怀疑各种原因导致的体位性低血压,评估夜间血压以及妊娠早期高血压等情况[9,23,26,29-30]。既往研究中,部分患者因监测过程影响睡眠而摘除袖带[14],因此房颤或频发期前收缩、高危出血等需安静休息的患者不宜进行ABPM;为避免疾病交叉感染,对于正在传染期的患者,不建议进行ABPM,因此医务人员在开展相关监测时需注意鉴别,不宜盲目进行。


3.3

应选择合适的监测设备


目前在临床应用过程中,更加推荐使用示波法上臂式袖带动态血压计[33],并应定期进行校准。如果测量值偏高,可能会出现假性高血压,导致本无高血压的患者提前接受药物治疗[28];如果测量值偏低,会导致本有高血压的患者错过治疗。因此,应定期对动态血压计进行校准,以确保动态血压计的准确性[21,31-32]


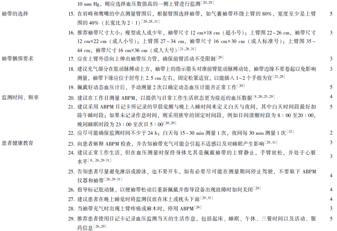
袖带与臂围合适程度直接关系到血压值的准确性。选择袖带前,应先测量臂围,在肩峰和鹰嘴中点测量的臂围更为准确[31]。袖带气囊至少应覆盖80%的上臂周径,宽度至少是上臂围的40%(长宽比为2:1)[20-21,28,31]。临床上应准备不同规格的袖带,以减少因袖带规格过于单一而带来的测量误差[34]。目前临床较多采用统一大小的袖带对患者开展监测,这会导致不必要的测量误差,可参考臂围选择袖带,袖带尺寸相对臂围过小,会使得血压测量值偏高,反之则会导致血压测量值偏低[28,35]


3.4 

应规范ABPM操作及报告


ABPM操作应由经过专业培训的人员进行。首先测量患者双侧上臂诊室血压,若两侧上臂血压值相差≥10 mm Hg(1 mm Hg=0.133 kPa),则选择血压高的一侧上臂进行ABPM。为患者捆绑袖带时,为确保前臂活动不受限制,应在上臂外沿向上伸出袖带压力管[29],捆绑时向患者解释该特点,方便袖带意外脱落时患者能正确捆绑。研究发现,一般测量血压时袖带的隔衣厚度≤5 mm不会影响血压测量结果[36],因此,是否必须裸露上臂进行监测仍需进一步研究加以证实。


建议在工作日进行ABPM[8,20,25,29],从而保证血压数据更加接近日常工作状态。对于日间和夜间的界定方法,许多机构采用固定时间段法,即6:00至22:00为日间清醒时段,22:00至次日6:00为晚间睡眠时段,但由于患者实际睡眠时间存在差异,大多数指南[20,23,26]更加推荐根据患者记录的日记卡中的作息时间来区分白天和晚上。


应尽可能确保监测时间不低于24 h,每小时至少有1个血压读数。建议白天每15~30分钟测量1次,夜间每30分钟测量1次[32]。目前关于ABPM的监测频率仍存在争议,ESH指南[23]建议白天和夜间均每20分钟测量1次,但考虑到夜间监测仅需达到7次及以上即可,且夜间监测血压会影响患者的睡眠质量,结合相关证据等级,笔者更倾向于推荐加拿大相关指南[32]建议的每30分钟监测1次。


此外,ABPM报告内容应标准化,以利于向各级医院推广ABPM的使用,提高高血压的诊断准确率,同时有助于在不同数据库之间交换ABPM记录[19-20,29]


3.5

应对患者实施健康教育


调查研究发现,不遵守血压监测过程中的注意事项是导致ABPM无效的主要影响因素之一[37],进行健康宣教可提高患者依从性,从而有效提高监测结果的准确性和真实性[38],因此对患者进行监测知识宣教显得尤为重要。宣教内容主要包括:ABPM基本知识;告知患者监测中可以工作活动,但在血压测量时保持身体尤其是上臂静止,手臂放松,并处于心脏水平;检测过程中尽量避免淋浴或游泳,不可取下ABPM仪器和袖带等[8,26,30-31]。此外,患者离开前应向患者发放日记卡,告知其填写要求,包括起床、睡眠、午休、三餐时间以及活动、服药信息等内容[29]


综上,本文通过总结ABPM操作的相关证据,强调ABPM目标人群和相关设备的选择,以及具体操作关键步骤及患者的健康教育等内容,可为临床实践提供参考,从而提高临床ABPM操作的规范性和高血压诊断的准确性。


(本文编辑:李娜)


abp在医学是什么意思【协和医学杂志】成人动态血压监测操作的证据总结_https://www.jmylbn.com_新闻资讯_第7张


abp在医学是什么意思【协和医学杂志】成人动态血压监测操作的证据总结_https://www.jmylbn.com_新闻资讯_第8张
abp在医学是什么意思【协和医学杂志】成人动态血压监测操作的证据总结_https://www.jmylbn.com_新闻资讯_第9张

参考文献

[1]Flint A C, Conell C, Ren X S, et al. Effect of systolic and diastolic blood pressure on cardiovascular outcomes[J]. N Engl J Med, 2019, 381(3): 243-251.


[2]Ferdinand K C, Lavie C J. Hypertension 2020 update: a view from the Crescent City and beyond[J]. Prog Cardiovasc Dis, 2020, 63(1): 1.


[3]Rapsomaniki E, Timmis A, George J, et al. Blood pressure and incidence of twelve cardiovascular diseases: lifetime risks, healthy life-years lost, and age-specific associations in 1·25 million people[J]. Lancet, 2014, 383(9932): 1899-1911.


[4]Barro M, Yaméogo A R, Mba R D, et al. Modelling factors associated with therapeutic inertia in hypertensive patients: analysis using repeated data from a hospital registry in West Africa[J]. Medicine (Baltimore), 2022, 101(49): e31147.


[5]Blood Pressure Lowering Treatment Trialists' Collaboration. Pharmacological blood pressure lowering for primary and secondary prevention of cardiovascular disease across different levels of blood pressure: an individual participant-level data meta-analysis[J]. Lancet, 2021, 397(10285): 1625-1636.


[6]Bundy J D, Li C W, Stuchlik P, et al. Systolic blood pressure reduction and risk of cardiovascular disease and mortality: a systematic review and network meta-analysis[J]. JAMA Cardiol, 2017, 2(7): 775-781.


[7]Ettehad D, Emdin C A, Kiran A, et al. Blood pressure lowering for prevention of cardiovascular disease and death: a systematic review and meta-analysis[J]. Lancet, 2016, 387(10022): 957-967.


[8]Stergiou G S, Palatini P, Parati G, et al. 2021 European Society of Hypertension Practice guidelines for office and out-of-office blood pressure measurement[J]. J Hypertens, 2021, 39(7): 1293-1302.


[9]Kario K, Hoshide S, Chia Y C, et al. Guidance on ambulatory blood pressure monitoring: a statement from the HOPE Asia Network[J]. J Clin Hypertens (Greenwich), 2021, 23(3): 411-421.


[10]Hodgkinson J, Mant J, Martin U, et al. Relative effectiveness of clinic and home blood pressure monitoring compared with ambulatory blood pressure monitoring in diagnosis of hypertension: systematic review[J]. BMJ, 2011, 342: d3621.


[11]Piper M A, Evans C V, Burda B U, et al. Diagnostic and predictive accuracy of blood pressure screening methods with consideration of rescreening intervals: a systematic review for the U.S. Preventive Services Task Force[J]. Ann Intern Med, 2015, 162(3): 192-204.


[12]Staplin N, De La Sierra A, Ruilope L M, et al. Relationship between clinic and ambulatory blood pressure and mortality: an observational cohort study in 59 124 patients[J]. Lancet, 2023, 401(10393): 2041-2050.


[13]杨旦红, 刘锐. 动态血压监测临床应用进展[J]. 上海医药, 2016, 37(20): 22-24.


[14]金起凤, 孙晨曦. 动态血压监测无效数据相关因素分析及护理[J]. 国际护理学杂志, 2017, 36(5): 621-623.


[15]朱政, 胡雁, 邢唯杰, 等. 不同类型循证问题的构成[J]. 护士进修杂志, 2017, 32(21): 1991-1994.


[16]Brouwers M C, Kho M E, Browman G P, et al. Development of the AGREE II, part 1: performance, usefulness and areas for improvement[J]. CMAJ, 2010, 182(10): 1045-1052.


[17]周英凤, 顾莺, 胡雁, 等. JBI 循证卫生保健中心关于不同类型研究的质量评价工具:干预性研究的质量评价(二)[J]. 护士进修杂志, 2018, 33(2): 112-113.


[18]王春青, 胡雁. JBI证据预分级及证据推荐级别系统(2014版)[J]. 护士进修杂志, 2015, 30(11): 964-967.


[19]Townsend R R, Cohen J. 诊室外血压测量: 动态和自测血压监测[EB/OL]. (2024-04-05)[2024-05-04]. http://115.159.116.178/contents/zh-Hans/out-of-office-blood-pressure-measurement-ambulatory-and-self-measured-blood-pressure-monitoring?search=%E5%8A%A8%E6%80%81%E8%A1%80%E5%8E%8B%E7%9B%91%E6%B5%8B&source=search_result&selectedTitle=1%7E83&usage_type=defa.


[20]中国高血压联盟《动态血压监测指南》委员会. 2020中国动态血压监测指南[J]. 中国循环杂志, 2021, 36(4): 313-328.


[21]王文, 张维忠, 孙宁玲, 等. 中国血压测量指南[J]. 中华高血压杂志, 2011, 19(12): 1101-1115.


[22]《中国高血压防治指南》修订委员会. 中国高血压防治指南2018年修订版[J]. 心脑血管病防治, 2019, 19(1): 1-44.


[23]Mancia G, Kreutz R, Brunström M, et al. 2023 ESH guidelines for the management of arterial hypertension the task force for the management of arterial hypertension of the European Society of Hypertension: endorsed by the International Society of Hypertension (ISH) and the European Renal Association (ERA)[J]. J Hypertens, 2023, 41(12): 1874-2071.


[24]Tay J C, Sule A A, Chew E K, et al. Ministry of health clinical practice guidelines: hypertension[J]. Singapore Med J, 2018, 59(1): 17-27.


[25]Unger T, Borghi C, Charchar F, et al. 2020 International Society of Hypertension global hypertension practice guidelines[J]. J Hypertens, 2020, 38(6): 982-1004.


[26]JCS Joint Working Group. Guidelines for the clinical use of 24 hour ambulatory blood pressure monitoring (ABPM) (JCS 2010): -digest version-[J]. Circ J, 2012, 76(2): 508-519.


[27]Cook A M, Morgan Jones G, Hawryluk G W J, et al. Guidelines for the acute treatment of cerebral edema in neurocritical care patients[J]. Neurocrit Care, 2020, 32(3): 647-666.


[28]张颖, 王晓玲, 杨婷, 等. 住院成人患者血压测量袖带尺寸选择的最佳证据总结[J]. 护理学报, 2021, 28(14): 22-26.


[29]浙江省预防医学会高血压病预防与控制专业委员会. 浙江省动态血压监测临床应用和操作规范专家共识(2020版)[J]. 心脑血管病防治, 2020, 20(2): 125-130.


[30]Head G A, McGrath B P, Mihailidou A S, et al. Ambulatory blood pressure monitoring in Australia: 2011 consensus position statement[J]. J Hypertens, 2012, 30(2): 253-266.


[31]Muntner P, Shimbo D, Carey R M, et al. Measurement of blood pressure in humans: a scientific statement from the American Heart Association[J]. Hypertension, 2019, 73(5): e35-e66.


[32]Rabi D M, McBrien K A, Sapir-Pichhadze R, et al. Hypertension Canada's 2020 comprehensive guidelines for the prevention, diagnosis, risk assessment, and treatment of hypertension in adults and children[J]. Can J Cardiol, 2020, 36(5): 596-624.


[33]中国高血压联盟, 中国医师协会高血压专业委员会血压测量与监测工作委员会, 《中华高血压杂志》编委会. 动态血压监测临床应用中国专家共识[J]. 中华高血压杂志, 2015, 23(8): 727-730.


[34]Whelton P K, Carey R M, Aronow W S, et al. 2017 ACC/AHA/AAPA/ABC/ACPM/AGS/APhA/ASH/ASPC/NMA/PCNA guideline for the prevention, detection, evaluation, and management of high blood pressure in adults: a report of the American College of Cardiology/American Heart Association task force on clinical practice guidelines[J]. J Am Coll Cardiol, 2018, 71(19): e127-e248.


[35]谢东阳, 刘征辉, 蔡九妹, 等. 袖带宽度与臂围的关系对血压测量值影响的研究[J]. 赣南医学院学报, 2013, 33(4): 545-546.


[36]张新月, 叶红芳, 袁玲, 等. 隔衣厚度对住院病人血压测量值影响的循证护理实践[J]. 护理研究, 2019, 33(13): 2198-2204.


[37]董建, 刘淼. 动态血压监测无效的影响因素分析及相关血压数据特征[J]. 护理研究, 2022, 36(13): 2395-2397.


[38]董晓梅, 匡泽民. 影响24小时动态血压监测成功率的原因分析与护理干预[J]. 中国继续医学教育, 2018, 10(34): 157-159.


作者贡献

詹小亚负责文献检索、筛选、提取资料及撰写;赵雪负责论文整体构思及修改;蔡鹏负责研究设计;马蕾、何欢负责文献质量评价并提出修改意见。



abp在医学是什么意思【协和医学杂志】成人动态血压监测操作的证据总结_https://www.jmylbn.com_新闻资讯_第10张




 编辑 丨刘洋 赵娜 成静伊

 审校 丨尤嘉琮 李娜 李玉乐

 监制 丨彭斌



abp在医学是什么意思【协和医学杂志】成人动态血压监测操作的证据总结_https://www.jmylbn.com_新闻资讯_第11张

2010年创刊,国家卫生健康委主管、中国医学科学院北京协和医院主办的综合性医学期刊,已被评为“中国科技核心期刊”“中国科学引文数据库(CSCD)来源期刊”和“中文核心期刊要目总览(北大中文核心)期刊”,被 Scopus 和 DOAJ 数据库收录,入选“中国科技期刊卓越行动计划”项目。

abp在医学是什么意思【协和医学杂志】成人动态血压监测操作的证据总结_https://www.jmylbn.com_新闻资讯_第12张

《协和医学杂志》倡导尊重和保护知识产权,欢迎转载、引用,但需取得本平台授权。如您对文章内容及版权存疑,请发送邮件至medj@pumch.cn,我们会与您及时沟通处理。图文内容仅供交流、学习使用,不以盈利为目的;科普内容仅用于大众健康知识普及,读者切勿作为个体诊疗根据,自行处置,以免延误治疗。治病就医相关需求请于北京协和医院APP线上或线下就诊。

abp在医学是什么意思【协和医学杂志】成人动态血压监测操作的证据总结_https://www.jmylbn.com_新闻资讯_第13张
abp在医学是什么意思【协和医学杂志】成人动态血压监测操作的证据总结_https://www.jmylbn.com_新闻资讯_第14张
abp在医学是什么意思【协和医学杂志】成人动态血压监测操作的证据总结_https://www.jmylbn.com_新闻资讯_第15张
abp在医学是什么意思【协和医学杂志】成人动态血压监测操作的证据总结_https://www.jmylbn.com_新闻资讯_第16张
abp在医学是什么意思【协和医学杂志】成人动态血压监测操作的证据总结_https://www.jmylbn.com_新闻资讯_第17张