病理切片快递怎么包装【文献快递】肢端肥大症的临床和病理谱:区分GH-PitNETs、泌乳素生长激素细胞瘤和混合性生长激素泌乳素细胞瘤

新闻资讯2026-04-21 19:47:28

J Clin Endocrinol Metab. 202511月 26日在线发表西班牙Universidad Autónoma de Madrid的Rebeca Martínez-Hernández  , Fernando F Méndez-García , Ana Serrano-Somavilla , 等撰写的《肢端肥大症的临床和病理谱:区分GH-PitNETs、泌乳素生长激素瘤和混合性瘤Clinical and Pathological Spectrum of Acromegaly: Distinguishing GH-PitNETs, Mammosomatotrophs and Mixed Tumors》(doi: 10.1210/clinem/dgaf634.)。

简介:肢端肥大症是一种罕见疾病,通常由产生生长激素的垂体神经内分泌肿瘤(GH-PitNET)引起。分泌生长激素和泌乳素的肿瘤(GH&PRL-PitNETs)占肢端肥大症病例的 30% 以上,被认为具有更进袭性的行为。GH&PRL PitNETs 可分为两种主要表型:源自 Pit-1 系列单细胞群的泌乳素生长激素细胞PitNET和混合性生长激素 - 泌乳素细胞垂体神经内分泌肿瘤(混合 SL-PitNETs)。

目的:评估分泌生长激素型垂体神经内分泌肿瘤(GH-PitNET)、分泌泌乳素生长激素型(mammosomatotroph)垂体神经内分泌肿瘤和混合型生长激素泌乳素细胞垂体神经内分泌肿瘤(SL-PitNETs)之间的临床和分子差异。

方法:我们通过双重免疫荧光法对51 例肢端肥大症患者的垂体神经内分泌肿瘤(PitNETs)(23 例生长激素型 PitNETs、20 例泌乳素生长激素型肿瘤和 8 例混合型生长激素泌乳素素型 PitNETs)中生长激素(GH)和泌乳素(PRL)的表达进行了定量分析。这些发现与临床数据以及 SSTR2、SSTR3、SSTR5、E-钙黏蛋白和 CAM 5.2 等组织学标志物进行了相关性分析。

结果:我们的研究结果未显示生长激素(GH)或胰岛素样生长因子-1(IGF-1)水平在生长激素型垂体神经内分泌肿瘤(GH-PitNETs)和混合型分泌生长激素和泌乳素的垂体神经内分泌肿瘤(混合型 SL-PitNETs)之间存在显著差异,但泌乳素(PRL)水平在泌乳生长激素细胞瘤中显著升高。两组肿瘤的大小和侵袭性相当。有趣的是,41%的泌乳素阳性肿瘤未表现出高泌乳素血症,代表了静默性的泌乳素阳性生长激素型垂体神经内分泌肿瘤。混合型 SL-PitNETs 的生长抑素受体 2(SSTR2)表达降低,而 GH-PitNETs 的生长抑素受体 5(SSTR5)水平较高。此外,所有缺乏细胞角蛋白表达的肿瘤对药物治疗均无反应。

结论:

这些发现突显了生长激素和泌乳素垂体神经内分泌肿瘤(GH&PRL-PitNETs)内部的异质性,包括静默性泌乳素阳性生长激素垂体神经内分泌肿瘤。我们的数据表明,混合型生长抑素受体肿瘤可能对生长抑素受体配体的反应性较低,这凸显根据肿瘤亚型和受体谱制定个性化治疗策略的必要性。

病理切片快递怎么包装【文献快递】肢端肥大症的临床和病理谱:区分GH-PitNETs、泌乳素生长激素细胞瘤和混合性生长激素泌乳素细胞瘤_https://www.jmylbn.com_新闻资讯_第1张
病理切片快递怎么包装【文献快递】肢端肥大症的临床和病理谱:区分GH-PitNETs、泌乳素生长激素细胞瘤和混合性生长激素泌乳素细胞瘤_https://www.jmylbn.com_新闻资讯_第2张

引言

垂体神经内分泌肿瘤(PitNETs)是一组临床和生物学特征各异的肿物(neoplasm),通常根据其激素分泌特征进行分类。这些肿瘤起源于腺垂体的神经内分泌上皮细胞,占所有颅内肿瘤的 10% 至 25%。

肢端肥大症是一种罕见的内分泌疾病,由分泌生长激素(GH)超量引起,导致胰岛素样生长因子 1(IGF-1)水平升高。由于肢端肥大症症状的缓慢进展,诊断可能会被延误 6 至 10 年,这可能会导致严重的并发症、死亡风险增加以及生活质量显著下降。经蝶窦手术是治疗该病的首选方法。术后缓解率在 35% 至 75% 之间,具体取决于肿瘤大小和侵袭程度。对于手术后未治愈的患者,通常需要采取其他医疗治疗策略。第一代生长抑素受体配体(fgSRL)通常是首选治疗方案,但约 40% 至 50% 的患者无法实现生化控制。通常依据临床判断,也常推荐二线治疗方案,如第二代生长抑素受体配体、生长激素拮抗剂和多巴胺激动剂。

根据2022 年世界卫生组织(WHO)的分类,导致肢端肥大症的垂体肿瘤至少可归为五种不同的亚型:生长激素细胞瘤(GH-PitNETs)、生长激素-泌乳素细胞瘤、成熟的多激素Pit-1谱系瘤、未成熟Pit-1谱系瘤、嗜酸干细胞瘤以及混合性生长激素-泌乳素细胞瘤(混合 SL-PitNETs)[somatotroph tumors (GH-PitNETs), mammosomatotrophs, mature plurihormonal Pit1 lineage tumors, immature Pit1 lineage tumors, acidofil stem cell tumors and mixed somatotroph-lactotroph tumors (mixed SL-PitNETs)]。尽管这一分类极大地推进了我们对垂体肿瘤生物学的理解,但其在 GH&PRL-PitNETs 中的应用凸显了这一组肿瘤在生物学和临床方面的显著异质性( highlighted substantial biological and clinical heterogeneity within this group)。在协同表达生长激素和泌乳素的肿瘤中,主要识别出两种亚型:生长激素-泌乳素细胞瘤,其源自体前叶细胞单一细胞垂群,协同表达生长激素和泌乳素;并且还有由生长激素细胞和泌乳素细胞两种不同的细胞群组成的混合型生长激素(GH)-泌乳素(PRL)细胞肿瘤,重要的是,在一些产生生长激素的肿瘤中,泌乳素水平的升高可能并非真正代表泌乳素细胞的分化,而是由于垂体柄受压所导致的继发现象(Importantly, in some GH producing tumors PRL increase may not represent true lactotroph differentiation, but a secondary phenomenon due to pituitary stalk ompression)。相反,一些肿瘤组织中免疫组化检测到协同存在表达生长激素和泌乳素的肿瘤,可能并不伴有泌乳素血症,这代表静默性泌乳素阳性生长激素垂体神经内分泌肿瘤(silent PRL-positive GH PitNETs)。由于方法学的不同以及分类标准的不一致,如血浆泌乳素水平和/或表达的阈值,要明确区分所有这些变体的研究一直很困难。这种模糊性导致文献中存在相当大的异质性,关于它们的病理生理特征、临床行为和治疗结果的研究结果也各不相同(This ambiguity has led to considerable heterogeneity in the literature, with mixed results regarding their pathophysiological characteristics, clinical behaviour, and therapeutic outcomes)。鉴于研究数量有限以及世界卫生组织(WHO)分类的最近实施,混合型生长激素-泌乳素细胞垂体神经内分泌肿瘤与泌乳素生长激素细胞肿瘤的真实患病率仍不确定(the true prevalence of mixed SL-PitNETs versus mammosomatotroph tumors remains uncertain)。

垂体神经内分泌肿瘤(PitNETs)的组织病理学标志物,如生长抑素受体(SSTR)亚型、细胞角蛋白 6 模式(例如 CAM5.2)以及黏附分子如 E-钙黏蛋白等,已得到广泛研究(the true prevalence of mixed SL-PitNETs versus mammosomatotroph tumors remains uncertain)。生长抑素通过五种受体亚型(SSTR1 至 SSTR5)抑制生长激素(GH)和泌乳素(PRL)的分泌,这些受体在正常组织和肿瘤组织中的表达情况各不相同。在生长激素细胞瘤中,SSTR2 和 SSTR5 是主要的亚型。高 SSTR2 表达一直与生长抑素类似物(SRLs)的良好反应相关,而耐药肿瘤中则常观察到免疫组化染色阴性(negative immunohistochemical staining is often observed in resistant tumors)。此外,细胞角蛋白染色的评估有助于区分两种组织学亚型的肿瘤:致密颗粒型和稀疏颗粒型,这取决于其分泌颗粒的密度以及纤维体的存在(the evaluation of cytokeratin staining allows distinguishing between two histological subtypes of tumors: densely granulated and sparsely granulated, based on the density of their secretory granules and the presence of fibrous bodies)。致密颗粒型腺瘤通常与第一代生长抑素类似物的良好临床反应相关(Densely granulated adenomas are typically associated with a better clinical response fgSRL)。另一方面,E-钙黏蛋白提供了有关细胞黏附的关键信息,有助于揭示肿瘤的侵袭性和进袭性(E-cadherin, on the other hand, provides critical information about cell adhesion, shedding light on tumor invasiveness and aggressiveness)。总体而言,这些标志物为肿瘤表型和对药物治疗的反应性提供有价值的见解,尤其是对生长激素释放肽类似物和多巴胺激动剂的反应性。尽管它们具有潜力,但目前肢端肥大症的治疗算法尚未在常规临床实践中纳入对 SSTR 或 E-钙黏蛋白的系统免疫组化评估,且它们在分泌生长激素和泌乳素型垂体神经内分泌肿瘤中的应用仍然很少。

本研究旨在解决迫切需要一种更具综合性的方法来对GH&PRL-PitNETs 进行特征描述的问题。通过将免疫组化数据与临床数据相结合,我们旨在评估这些肿瘤的异质性。我们的研究结果强调了采用精准医疗方法来对这些复杂的肿瘤进行准确分类和治疗的必要性。

材料与方法

个体

本回顾性研究纳入了来自西班牙两个转诊中心(Hospital Universitario La Princesa and Hospital Ramon y Cajal))的 51 例具有可用肿瘤样本的肢端肥大症患者,这些病例涵盖了 1996 年至 2023 年期间的情况。由专家内分泌学家和病理学家对病历进行了审查,收集了关键临床数据,包括:性别、年龄、肿瘤大小(分类为微腺瘤 <1 厘米、大腺瘤 1 - 4 厘米和巨腺瘤 ≥4 厘米)、基于Knosp分级的海绵窦侵袭情况、手术次数、激素数据、药物治疗方式、治疗反应(反应者和无反应者)、以及生化和肿瘤控制状况。有应答反应者包括那些在口服葡萄糖耐量试验(OGTT)中表现出 IGF-1 水平恢复正常且 GH 水平低于 1.0 ng/毫升,或者随机 GH 水平低于 2.5 ng/毫升的个体。该组还包括部分反应者,他们表现出 IGF-1 水平至少降低 50%,但未完全达到生化缓解的标准。无反应者是指那些 IGF-1 和 GH 水平低于 50% 或无变化的患者,这表明他们对治疗没有产生有意义的生物化学反应。缓解被定义为术后至少 3 至 6 个月,针对特定年龄和性别的 IGF-1 水平恢复正常;而持续状态则表现为 IGF-1 水平高于年龄和性别特异性的参考范围[Responders included individuals who exhibited normalized IGF-1 levels and suppression of GH levels below 1.0 ng/mL during an oral glucose tolerance test (OGTT), or random GH levels below 2.5 ng/mL. This group also encompassed 19  partial responders, who demonstrated a reduction in IGF-1 levels of at least 50% but did not fully meet the criteria for biochemical remission. Non-responders were those who showed   less than 50% or no change in IGF-1 and GH levels, indicating a lack of meaningful 1  biochemical response to treatment. Remission was defined as a normalized IGF-1 level for 2  age and sex for at least 3 to 6 months post-surgery, while persistence was indicated by an 3 IGF-1 level above the age- and sex-specific reference range.]。

本研究已获得the Ethics Committee of the Hospital de La Princesa伦理委员会的批准,并且在纳入所有参与者前均已获得其书面知情同意,符合《赫尔辛基宣言(the Declaration of Helsinki.》的规定。

激素检测 

血清中胰岛素样生长因子-1(IGF-1)和生长激素(GH)的水平在各中心均通过不同的检测方法(如 IMMULITE 2000、Isys(IDS Vitro)和 Liaison XL [Diasorin])进行本地测定。由于用于测量 IGF-1 的检测方法存在差异,因此结果以 IGF-1 与年龄和性别校正后的正常上限值(IGF1 ULN)的比值来表示。泌乳素(PRL)水平通过 Alinity(Abbott Laboratories)进行评估。泌乳素的参考范围为:男性为 3.46 - 19.40 ng/毫升,女性为 5.18 - 14.26.53 ng/毫升。当泌乳素水平高于正常上限值时,即认为存在协同分泌肿瘤。

病理评估

所有肿瘤均根据2022 年WHO进行分类(如European Pituitary Pathology Group提案所述)。在所有患者中对垂体激素(GH、PRL、FSH、LH、TSH 和 ACTH)进行免疫组织化学检测,随后对有有限或缺失表达或垂体激素不寻常组合的病例中垂体转录因子(TF)表达(PIT-1、SF1、T-Pit 和 ERα)进行评估。根据免疫荧光检测得到的生长激素(GH)和泌乳素(PRL)的表达水平(无论手术前 GH 和 PRL 的水平如何),

将肿瘤分为两组:i)仅 GH 染色呈阳性(n = 23)的 GH-PitNETS 组;ii)协同 GH 和 PRL 染色均呈阳性的 GH&PRL-PitNETS 组(至少 10% 的细胞呈阳性染色)。此外,还根据 GH 和 PRL 的协同表达情况对 GH&PRL 肿瘤进行了分类(定义为混合性 SL 肿瘤,即 PRL 和 GH 分别在两种不同的肿瘤细胞群中呈阳性染色,以及泌乳素生长激素细胞瘤,即由单一的单形细胞群组成,协同表达这两种激素)。

此外,还根据PRL 的表达百分比进行了分类:第 1 组(PRL 0 - 25%),第 2 组(PRL 25 - 50%),第 3 组(PRL 50 - 75%),第 4 组(PRL > 75%)。对 SSTR 的免疫染色采用半定量方法进行评估,使用 12 个免疫反应评分系统(33),通过计算阳性肿瘤细胞的百分比(0 = 无;1 < 10%;2 = 10 - 50%;3 = 51 - 80%;4 > 80%)与特异性胞膜染色强度(e specific membranous staining)(3 = 强;2 = 中等;1 = 轻微;0 = 无染色)的乘积来完成补充数据。

CAM5.2 的表达根据 Obari 等所使用的标准分为 4 组:Cam5.2 阴性、致密颗粒性(DG)模式(当核周模式细胞超过 70%时);稀疏颗粒性(SG)模式(当点状模式细胞超过 70%时);混合或中间类型(当肿瘤包含这两种模式的混合细胞群时)(补充数据)。E-钙粘蛋白在细胞膜上的表达被评估为阳性或阴性表达(补充数据)。

组织样本

共有51 个经福尔马林固定、石蜡包埋的组织样本,使用组织芯片技术(TMA)进行评估。所有样本均在同一个组织芯片中进行重复检测,并按照当地法规进行收集和管理,且已获得当地伦理机构的批准。所有组织芯片区域均由两名独立观察者在低倍和高倍放大分辨率下进行盲法分析。

免疫荧光和免疫组织化学 

PitNETs中获取的组织芯片切片(4 微米)置于 65 摄氏度的烘箱中 30 分钟。切片在二甲苯中脱蜡,并使用分级酒精溶液进行复水处理。使用 PTLink 仪器在高或低 pH(Dako)条件下用 EnVision Flex 目标检索溶液进行抗原提取。对于免疫荧光,使用 5%牛血清白蛋白和 10%正常山羊血清进行 30 分钟的非特异性结合阻断。针对生长激素(GH)(R 和 D 系统产品编号 AF1067,RRID:AB_354573)和泌乳素(PRL)(圣克鲁斯生物技术产品编号 sc-1346698,RRID:AB_628174)的主抗体在 4 摄氏度下孵育过夜。次日,使用了标有“Alexa 488”的驴抗鼠抗体以及标有“Alexa 647”的驴抗山羊抗体作为第二抗体,并用 17 个 4′,6-二氨基-2-苯基吲哚(DAPI)对细胞核进行了复染。 免疫组织化学反应在自动化免疫染色平台(Autostainer Link)上按照标准操作流程进行。内源性过氧化物酶使用过氧化物酶抑制剂溶液抑制 10 分钟。

对各切片进行了以下抗体的免疫染色:PIT-1(Novus 公司产品编号 NBP1-92273,登录号:AB_11030310)、SF1(Abcam 公司产品编号 ab217317,登录号:AB_2920891)、Ki-67(安捷伦公司产品编号 2 M7240,登录号:AB_2142367)、SSTR2(Abcam 公司产品编号 ab134152,登录号:AB_2737601)、SSTR5 3(Abcam 公司产品编号 ab109495,登录号:AB_10859946)、SSTR3(Abcam 公司产品编号 ab137026)、E-钙粘蛋白 4(Thermo Fisher Scientific 公司产品编号 33-4000,登录号:AB_2533118)和 CAM5.2(罗氏公司产品编号 790-54555,登录号:AB_3665036)。随后,将切片和阴性对照(不含第一抗体)与适当的辣根过氧化物酶标记的第二抗体(EnVision FLEX,Dako 公司)一起孵育。最后,将切片与 3,3’-二氨基苯idine(DAB;Dako 公司)一起孵育,用 Carazzis 美蓝进行复染,用 9%乙醇脱水,用 xylene 清洗,并进行封片。

数据分析

定性变量以计数和百分比的形式呈现,而定量变量则以均值±标准差(SD)的形式汇总(适用于正态分布的数据),或者以中位数和四分位间距(IQR)的形式汇总(对于非正态分布的数据,使用夏皮罗-威尔克检验进行评估)。 对于两个独立组的比较,对于正态分布的变量使用学生 t 检验,对于非正态分布的变量使用曼-惠特尼 U 检验。 对于涉及两个以上组的比较,当满足正态性和同方差性条件时,应用单因素方差分析,随后进行 Tukey 检验进行事后多重比较;否则,使用克鲁斯卡尔-瓦利斯检验。计算斯皮尔曼相关系数以探索标志物之间的关联。实验中所有组的样本均同时进行处理。

在所有分析中,p 值均为双侧值,统计学意义的判定标准为 1 < p < 0.05。数据以具体的 p 值呈现:* 表示 p < 0.05,** 表示 p < 0.01,*** 表示 p < 0.005,**** 表示 p < 0.001。所有统计分析均使用 GraphPad Prism 4.3 和 R v 3.5.1 软件进行。

结果

GH-PitNETs与GH&PRL-PitNETs的差异 

所有51 例确诊为肢端肥大症的患者均表现出 GH 和 Pit1 的阳性表达。在 GH-PitNET 组(n = 23)中,GH 表达范围为细胞的 50%至 100%,除了 1 例,其仅显示 10%的 GH 染色,且未同时表达任何其他激素。 7 名患者在细胞中显示出较低的 PRL 表达,低于 10%,其中 2 例还表现出稀少的 ERα 表达。 3 例还显示 SF1 表达以及局灶性的 LH 阳性。这些肿瘤为了分析目的被保留在 GH-PitNET 组中,以保持统计的稳健性,鉴于样本量有限。 在 GH&PRL-PitNET 组中,20 例被归类为泌乳素生长激素细胞瘤,8 例为混合性SL细胞瘤。它们在 GH 阳性细胞的百分比方面表现出较大的差异,范围从 5%到 100%,PRL 表达范围为肿瘤细胞的 10%至 100%。在 12 例中观察到了 ERα 表达。在GH组和GH&PRL组中,两组的中位年龄和性别分布并无显著差异(分别为 52 ± 14 岁 vs 51 ± 11 岁 vs 52 ± 11 岁,女性比例分别为 65.2% vs 60% vs 62.5%,见表 1)。20 关于高泌乳素血症,所有肢端肥大症患者中有 47%的泌乳素水平高于正常值。在这些患者中,59%的患者在免疫组织化学(IHC)检测中显示泌乳素呈阳性染色。

在这一亚组中,70%的肿瘤被归类为泌乳素生长激素细胞瘤,其中包括微腺瘤和 大腺瘤。有趣的是,GH-PitNETS 组中有 33%的患者血清泌乳素水平升高(平均泌乳素水平为 51.59 ± 22.83),并且这一亚组中的所有肿瘤均为大腺瘤。这一观察结果表明,这些患者中的高泌乳素血症很可能是由于垂体柄受压引起的,而非肿瘤直接分泌泌乳素所致。值得注意的是,5% 的 IHC 染色显示 PRL 阳性的患者其血清泌乳素水平正常,包括 6% 的泌乳素生长激素细胞瘤(77%)和混合性SL-PitNET(23%)(图 1)。

病理切片快递怎么包装【文献快递】肢端肥大症的临床和病理谱:区分GH-PitNETs、泌乳素生长激素细胞瘤和混合性生长激素泌乳素细胞瘤_https://www.jmylbn.com_新闻资讯_第3张
病理切片快递怎么包装【文献快递】肢端肥大症的临床和病理谱:区分GH-PitNETs、泌乳素生长激素细胞瘤和混合性生长激素泌乳素细胞瘤_https://www.jmylbn.com_新闻资讯_第4张

为了更好地探究PRL-IHC 与血清激素水平之间的相关性,我们根据 PRL阳性细胞的百分比将 GH&PRL 垂体神经内分泌肿瘤分为 4 组(G):G1(<25%)、G2(25-50%)、G3(50-75%)和 G4(>75%)(图 2A)。当我们将 PRL+细胞的百分比与 GH、IGF1 和血清泌乳素水平相关时,我们仅发现 < 25% 和 > 75% 的 PRL阳性细胞的肿瘤之间存在显著但不显著的 PRL 水平差异(图 2B-D)。当我们通过免疫组织化学方法对 PRL+ 细胞与 13 例高泌乳素血症(定义为血清泌乳素水平高于正常上限值)之间的关系进行分析时,我们发现只有在 PRL阳性细胞占比超过 75%的 ,其与血清泌乳素水平的升高存在相关性(图2E)

病理切片快递怎么包装【文献快递】肢端肥大症的临床和病理谱:区分GH-PitNETs、泌乳素生长激素细胞瘤和混合性生长激素泌乳素细胞瘤_https://www.jmylbn.com_新闻资讯_第5张
病理切片快递怎么包装【文献快递】肢端肥大症的临床和病理谱:区分GH-PitNETs、泌乳素生长激素细胞瘤和混合性生长激素泌乳素细胞瘤_https://www.jmylbn.com_新闻资讯_第6张

GH、泌乳素生长激素细胞和 SL-PitNET 之间的差异 

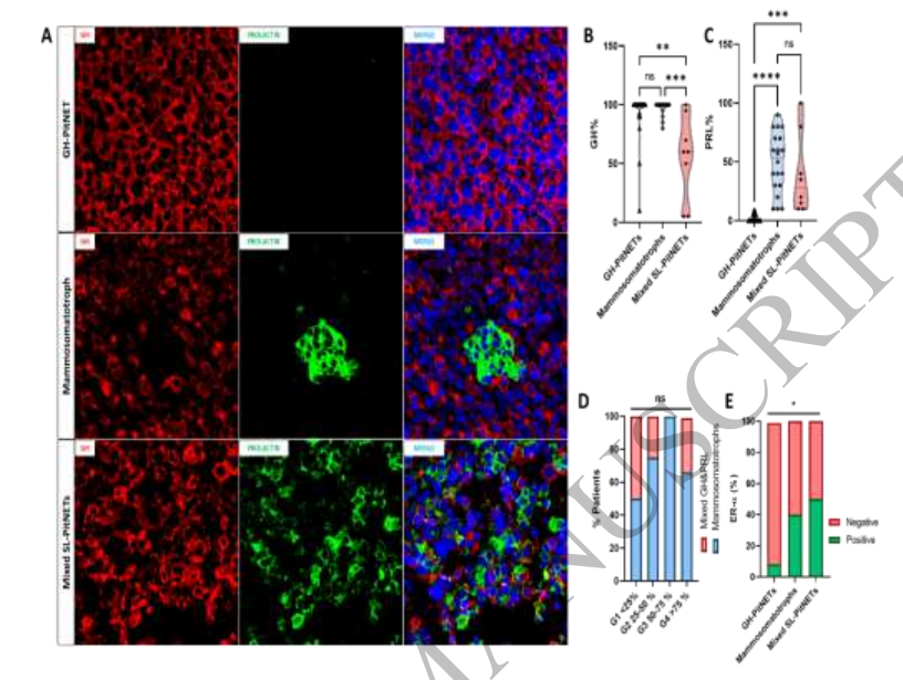
接着,我们通过免疫荧光(IF)检测比较了混合性 SL-PitNET 与泌乳素生长激素细胞之间的组织学、临床和生化差异(图 3A)。 有趣的是,混合性肿瘤中 GH阳性 细胞的表达显著低于泌乳素生长激素细胞的(p<0.001,图 3B),而两组中 PRL阳性细胞的百分比则相似(图 3C)。 依据 PRL阳性细胞的百分比,泌乳素生长激素细胞和混合性瘤在四个组中的比例没有显著差异(图 3D)。 有关 ER-α 表达,所有 3 种 GH&PRL 肿瘤的表达均显著高于 GH-PitNETS的(GH PitNETS 中的为 8%,泌乳素生长激素细胞中的为 40%,混合 性SL 瘤中的为 50%,p=0.021)。 但是,它们在泌乳素生长激素细胞和混合性 SL 瘤中的表达没有差异(图 3E)。 

病理切片快递怎么包装【文献快递】肢端肥大症的临床和病理谱:区分GH-PitNETs、泌乳素生长激素细胞瘤和混合性生长激素泌乳素细胞瘤_https://www.jmylbn.com_新闻资讯_第7张
病理切片快递怎么包装【文献快递】肢端肥大症的临床和病理谱:区分GH-PitNETs、泌乳素生长激素细胞瘤和混合性生长激素泌乳素细胞瘤_https://www.jmylbn.com_新闻资讯_第8张

根据激素水平,三组的术前平均GH 水平(p=0.42)和 IGF1 标准差(p=0.23)没有显著差异(图 4A 和 B 及表 1)。然而,8 例泌乳素生长激素细胞PitNET患者的 PRL 水平明显高于 9 例GH-PitNET患者的(51.6±61.3 对比 24.4±23.1 纳克/毫升,p = 0.044,图 4C)。尽管混合性SL-PitNET患者中高泌乳素血症的比例有上升的趋势,但三组之间的差异在统计学上并不显著(33% 对比 56% 对比 66%,图 4D)。 有趣的是,对定量变量进行Pearson相关矩阵分析显示,血清 PRL 水平与 PRL 阳性细胞的百分比之间以及胰岛素样生长因子 1 的标准差与生长激素阳性细胞的百分比之间存在显著的正相关(图 4F 和 4G 以及图 5)。 有趣的是,生长激素水平仅与GH-PitNET患者的年龄呈负相关。 关于肿瘤大小,三组之间存在统计学上的显著差异,如微腺瘤,泌乳素生长激素细胞PitNET瘤组观察到 9 例(45%),混合性SL-PitNET组有 2 例(25%),GH-PitNET组有 1 例(4%)(p < 0.05,图 4E)。关于肿瘤侵袭情况,三个 Knosp≥3的 组别之间并无统计学上的显著差异:GH-PitNET中为 30%,泌乳素生长激素细胞型瘤中为 30%,混合型 SL-PitNET 中为 25%。当根据 T2 信号分类时,T2低信号在GH- PitNET(40%)、泌乳素生长激素细胞PitNET(33%)和混合型SL-PitNET 中(67%)均无差异。缓解率、药物治疗管理和治疗反应在各组之间也保持相似(表 1)。

病理切片快递怎么包装【文献快递】肢端肥大症的临床和病理谱:区分GH-PitNETs、泌乳素生长激素细胞瘤和混合性生长激素泌乳素细胞瘤_https://www.jmylbn.com_新闻资讯_第9张
病理切片快递怎么包装【文献快递】肢端肥大症的临床和病理谱:区分GH-PitNETs、泌乳素生长激素细胞瘤和混合性生长激素泌乳素细胞瘤_https://www.jmylbn.com_新闻资讯_第10张
病理切片快递怎么包装【文献快递】肢端肥大症的临床和病理谱:区分GH-PitNETs、泌乳素生长激素细胞瘤和混合性生长激素泌乳素细胞瘤_https://www.jmylbn.com_新闻资讯_第11张
病理切片快递怎么包装【文献快递】肢端肥大症的临床和病理谱:区分GH-PitNETs、泌乳素生长激素细胞瘤和混合性生长激素泌乳素细胞瘤_https://www.jmylbn.com_新闻资讯_第12张
病理切片快递怎么包装【文献快递】肢端肥大症的临床和病理谱:区分GH-PitNETs、泌乳素生长激素细胞瘤和混合性生长激素泌乳素细胞瘤_https://www.jmylbn.com_新闻资讯_第13张
病理切片快递怎么包装【文献快递】肢端肥大症的临床和病理谱:区分GH-PitNETs、泌乳素生长激素细胞瘤和混合性生长激素泌乳素细胞瘤_https://www.jmylbn.com_新闻资讯_第14张
病理切片快递怎么包装【文献快递】肢端肥大症的临床和病理谱:区分GH-PitNETs、泌乳素生长激素细胞瘤和混合性生长激素泌乳素细胞瘤_https://www.jmylbn.com_新闻资讯_第15张
病理切片快递怎么包装【文献快递】肢端肥大症的临床和病理谱:区分GH-PitNETs、泌乳素生长激素细胞瘤和混合性生长激素泌乳素细胞瘤_https://www.jmylbn.com_新闻资讯_第16张

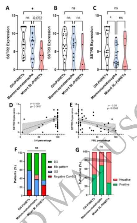
不同组之间与治疗反应相关的病理标志物差异(Differences in pathological markers related to therapy response between groups )

我们的分析发现,不同肿瘤亚型的SSTR 表达存在显著差异。在GH-PitNETs中,SSTR2 的表达显著增加(p = 0.012),在泌乳素生长激素细胞瘤中也呈现出明显的(但非显著)趋势(p = 0.052),与混合性SL-PitNETs相比(图 6A)。在 GH-PitNETs 中,SSTR5 的表达显著高于泌乳素生长激素细胞瘤和混合性SL-PitNET瘤(6.68±4.1 对比 3.97±2.78 和 3.98±4.57,p = 0.04)(图 6B)。相比之下,SSTR3 的表达在三组之间没有显著差异(图 6C)。相关性分析显示,SSTR2 的表达与 GH阳性细胞的百分比存在轻微的正相关(r = 0.459,p = 0.0017,图 6D),而 SSTR5 的表达与 PRL阳性细胞的百分比呈负相关(r = -0.59,p = 0.008,图 6E)。 

病理切片快递怎么包装【文献快递】肢端肥大症的临床和病理谱:区分GH-PitNETs、泌乳素生长激素细胞瘤和混合性生长激素泌乳素细胞瘤_https://www.jmylbn.com_新闻资讯_第17张
病理切片快递怎么包装【文献快递】肢端肥大症的临床和病理谱:区分GH-PitNETs、泌乳素生长激素细胞瘤和混合性生长激素泌乳素细胞瘤_https://www.jmylbn.com_新闻资讯_第18张

关于Cam5.2 表达模式,在 GH-PitNET 组中,9 名患者(41%)表现出 DG(致密颗粒型) 模式,10 名患者(45%)表现出 SG (稀疏颗粒型)模式,3 名患者(14%)未表达细胞角蛋白。需要指出的是,在这3例协同表达 Pit1 和 SF1 的病例中,有两例呈现出 DG 细胞质的模式,而第三例则没有细胞角蛋白表达,这与最近的一份报告的结果一致。 在泌乳素生长激素细胞肿瘤中,9 例(50%)呈现 DG 模式,7 例(38%)呈现 SG 模式,2 例(11%)呈现混合性模式(这种混合模式仅在这一组中观察到)。在 GH&PRL 组中,5 例(62%)呈现 DG 模式,1 例(12%)呈现 SG 模式,2 例(25%)细胞角蛋白呈阴性(图 6F)。至于 E- 1 钙黏蛋白的表达,尽管在 GH-PitNETs 和泌乳素生长激素细胞肿瘤中存在向阳性表达的趋势,但各组之间未观察到统计学上的显著差异(图 6G)。

治疗效果与病理结果的相关性

在研究样本中,共有29 名患者接受了 fgSRL (第一代生长抑素类似物)或卡麦角林的治疗,其中包括 6 名患有 GH-PitNET的患者、12 名患有泌乳素生长激素细胞瘤的患者以及 4 名患有混合型 SL瘤的患者。在患有 GH-PitNET 和泌乳素生长激素细胞瘤的患者中,约 87.5% 的患者对治疗产生了生化反应,包括完全反应或部分反应。相比之下,患有混合型 SL-瘤的患者中只有 50% 的患者对治疗产生了生化反应。在 GH-PitNET 组中,使用 fgSRLs 治疗的患者治疗反应率为 73%(8/11)。值得注意的是,接受联合治疗(fgSRLs 与其他药物如多巴胺激动剂联合使用)的所有患者(2/2)均实现了生化控制,对应 100% 的治疗反应率。在患有泌乳素生长激素细胞瘤的患者中,单独使用 fgSRLs 的治疗反应率为 67%(6/9)。相比之下,仅使用多巴胺激动剂或与 fgSRLs 联合使用(3/3)的患者实现了 100% 的治疗反应率。对于混合型 SL瘤,仅有 50%(2/4)的患者对治疗有反应,无论采用何种治疗方式(fgSRL或联合疗法)(表 2)。

病理切片快递怎么包装【文献快递】肢端肥大症的临床和病理谱:区分GH-PitNETs、泌乳素生长激素细胞瘤和混合性生长激素泌乳素细胞瘤_https://www.jmylbn.com_新闻资讯_第19张
病理切片快递怎么包装【文献快递】肢端肥大症的临床和病理谱:区分GH-PitNETs、泌乳素生长激素细胞瘤和混合性生长激素泌乳素细胞瘤_https://www.jmylbn.com_新闻资讯_第20张

为了探究肿瘤病理特征与治疗反应之间的潜在关联,我们进行了单变量分析。尽管由于该队列中接受治疗的患者数量有限,未达到统计学意义,但还是观察到了某些趋势。在GH-PitNET 组中,对药物治疗有反应的患者往往具有较高的 SSTR2 表达和阳性 E-钙粘蛋白染色(图 7A)。有趣的是,未反应的患者通常表现出 SG 细胞角蛋白模式或细胞角蛋白呈阴性(p=0.015,图 7)。泌乳素生长激素瘤表现出与 GH-PitNET 组相似的趋势(图 7B)。 相反,混合性SL 组在 SSTR 表达的异质性方面相对于治疗反应表现得更为显著。然而,所有具有 DG 细胞角蛋白模式的肿瘤都始终伴随着 E-钙粘蛋白的阳性表达,并对第一代生长抑素类似物(fgSRL)有良好的反应(图 7C)。

病理切片快递怎么包装【文献快递】肢端肥大症的临床和病理谱:区分GH-PitNETs、泌乳素生长激素细胞瘤和混合性生长激素泌乳素细胞瘤_https://www.jmylbn.com_新闻资讯_第21张
病理切片快递怎么包装【文献快递】肢端肥大症的临床和病理谱:区分GH-PitNETs、泌乳素生长激素细胞瘤和混合性生长激素泌乳素细胞瘤_https://www.jmylbn.com_新闻资讯_第22张

讨论

GH-PitNETs 的主要特征是孤立性的 GH 高分泌。但在某些情况下,GH 和 PRL 的循环水平协同升高,这表明 GH 和 PRL 会协同分泌。关于这些协同分泌的肿瘤的报道中,其发生率在不同研究之间差异很大,这至少部分是由于诊断标准的不一致或缺乏共识(The reported prevalence of these cosecreting tumors varies widely across studies due, at least in part, to heterogeneous diagnostic criteria or lack on consensus)。长期以来,大多数研究都依靠免疫组织化学(IHC)染色来检测 GH 和 PRL或仅依靠血清 PRL 水平来定义这些肿瘤[Historically, most studies have relied on immunohistochemical (IHC) staining for GH and PRL or serum PRL levels alone]。然而,关于病理特征(如 PRL阳性细胞的百分比)与生长激素泌乳素细胞和混合性生长激素泌乳素细胞肿瘤之间的区分之间的相关性的数据却很少。在本研究中,无论泌乳素水平如何,我们比较了 GH-分泌型和 GH&PRL PitNETs 的临床病理特征,重点关注通过 IHC 表达的 PRL 的比例、转录因子的表达以及目前用于预后和治疗的组织学和分子标志物。我们的研究结果表明,GH&PRL-PitNETs 存在明显的异质性,因为我们还发现了一些静默性PRL 阳性的 GH 垂体神经内分泌肿瘤,其 PRL 水平正常,尽管免疫组化检测结果呈阳性(Our findings underscore the heterogeneity of GH&PRL-PitNETs, as we also identified silent PRL-positive GH PitNETs with normal prolactin levels despite positive IHC. T)。这些结果突显了其准确分类和临床管理方面仍存在的挑战。

GH&PRL垂体神经内分泌肿瘤的发病率差异很大,有研究显示,在分泌GH的肿瘤中,约有 25%至 30%的患者存在泌乳素水平升高(with studies reporting elevated PRL levels in 25% to 30% of GH-secreting tumors)。这种差异源于诊断方法的差异以及缺乏定义这些肿瘤的标准化标准(This variability stems from differences in diagnostic methodologies and the lack of standardized criteria for defining them)。一个关键的混杂因素是可能存在的继发性高泌乳素血症,这种现象可能是由于垂体柄受压而非肿瘤真正的协同分泌所致。垂体柄受压会破坏多巴胺对泌乳素分泌的持续抑制作用,导致血清泌乳素水平升高,这可能与协同分泌肿瘤的特征相似。这一区别在文献中处理得并不一致,导致了报告的肿瘤行为和分类上的差异。在我们的研究中,尽管存在显著差异,但我们观察到血清泌乳素水平与免疫组化中泌乳素阳性细胞的百分比之间存在较弱的相关性,这表明在许多与分泌GH-PitNET相关的高泌泌乳素血症病例中,真正的协同分泌可能并非主要机制。具体而言,所有分泌纯 GH 的垂体神经内分泌肿瘤(PitNET)若伴有泌泌乳素血症,其免疫组化检测中 PRL阳性细胞比例均低于 10%,此类肿瘤被归类为大腺瘤。这表明垂体柄受压迫是这些病例中泌乳素水平升高的主要原因(Specifically, all pure GH- secreting PitNETs with concomitant hyperprolactinemia exhibited less than 10% PRL-positive cells on IHC and were classified as macroadenomas, supporting pituitary stalk compression as the primary cause of elevated PRL levels in these cases)。这种重叠现象限制了血清泌乳素水平作为区分真正协同分泌肿瘤与继发性受压迫性高泌乳素血症肿瘤的明确生物标志物的用途(This overlap limits the utility of serum PRL levels as a definitive biomarker for distinguishing true cosecreting tumors from those with secondary compressive hyperprolactinemia.)。

此前的一些研究常常将垂体瘤的PRL 和 GH 染色作为分类依据,不论血清 PRL 水平如何,而只有当这两种标志物都呈阳性时才定义为协同分泌性肿瘤。这些研究报告称协同分泌肿瘤的患病率在 25%至 40%之间。值得注意的是,基于病理学分类被认定为协同分泌肿瘤的患者中,约 60%的患者其血清 PRL 水平正常,而被认定为纯分泌 GH 垂体神经内分泌肿瘤的 20%至 30%的肿瘤则显示血清 PRL 水平升高(Notably, approximately 60% of the cases classified as cosecreting tumors based on pathology exhibited normal serum PRL levels, while 20% to 30% of tumors identified as pure GH-secreting PitNETs showed elevated serum PRL levels)。在我们的研究中,约 50%的肢端肥大症患者通过免疫组织化学检测显示超过 10%的细胞有 PRL 表达,这表明在之前的研究中 GH&PRL 垂体神经内分泌肿瘤的患病率可能被低估。其中,59%的患者伴有高泌乳素血症,其余 41%的患者可能代表的是静默性 PRL 阳性 GH 垂体神经内分泌肿瘤。这些患病率上的差异,可能与评估 PRL 表达的方法学差异有关。 与早期那些主要采用双重染色但未对 PRL 阳性细胞进行定量分析的研究不同,我们的研究会将 GH&PRL 肿瘤归类为 PRL 表达超过细胞总数 10%的情况,这突显了以往分类中对 PRL 协同表达的潜在忽视。

关于我们在研究队列中观察到的ER-α 阳性 GH&PRL 垂体神经内分泌肿瘤的比例(在泌乳素生长激素细胞瘤中为 40%,在混合性 SL 肿瘤中为 50%),这与之前的报告一致,这些报告表明这些肿瘤中约 35%存在 ER-α 表达。 有关临床表现和实验室检查结果,关于患有 GH&PRL 垂体神经内分泌肿瘤的患者的数据有限。我们的分析发现,泌乳素生长激素细胞瘤中的 PRL 水平显著高于 GH-PitNETs,这与它们双重细胞分泌的性质(dual cellular secretory nature)相符。此外,肿瘤大小评估显示,泌乳素生长激素细胞瘤组中微腺瘤的患病率高于 GH-PitNET 组的,这与之前的发现一致。

关于长期预后,现有文献表明,混合型SL-pitNET的缓解率低于泌乳素生长激素细胞和混合型SL-PitNET中,GH阳性细胞的比例通常低于泌乳素生长激素细胞肿瘤。这种差异可能导致混合型SL-PitNET表现出更进袭性的临床行为,这可能是由于其细胞成分的异质性所引起的,这种异质性可能会影响肿瘤的生长动态和侵袭性。然而,这一肿瘤亚型在自身群体中也表现出相当大的变异性,有些病例表现出进袭性强、对治疗耐药抵抗性的行为,而另一些则遵循更惰性的进程。尽管我们观察到混合型SL-PitNET中非应答者的比例较高,但与GH垂体神经内分泌肿瘤相比,肿瘤的侵袭性、缓解率或药物管理方面并未发现统计学上有显著差异。在这背景下,我们之前的一项多中心研究(涉及 604 名患者)发现,两组患者在术后即刻或长期的生化缓解率(特别是关于 IGF-1 恢复正常的情况)方面没有显著差异。值得注意的是,接受第一代生长抑素类似物( fgSRL)治疗的患者其生化反应率低于接受联合治疗的患者。在 GH-PitNET 和泌乳素生长激素细胞瘤中,联合治疗(包括 fgSRL 和多巴胺激动剂)均实现了 100% 的反应率。这些发现支持了基于肿瘤亚型和激素特征的更个性化的治疗方案,从诊断时起就应如此。与我们的研究结果一致,Biagetti 等最近的研究也指出了 fgSRL 单一治疗在 GH&PRL PitNET 中的局限性。这项研究支持在这一亚组中尽早将卡麦角林纳入一线联合治疗方案,因为单独使用 fgSRL 所达到的生化控制率明显低于其在纯 GH-PitNET 中的疗效。这些发现进一步表明,应尽早实施联合治疗策略,尤其是在那些具有明显双重分泌活性的肿瘤中(These findings reinforce the need for early implementation of combination treatment strategies, particularly in tumors with recognizable dual secretory activity)。

然而,我们的研究结果可能受到样本量有限的限制,这可能会降低统计效力并掩盖潜在的差异。有必要开展更大规模的队列研究来验证这些观察结果,并阐明驱动这些肿瘤临床表现的潜在机制。我们的研究结果表明,GH 和 GH&PRL-PitNETs 在与治疗反应相关的分子标志物的表达方面都呈现出广泛的差异模式,这突显了这些肿瘤的异质性。

具体而言,GH细胞、泌乳素生长激素细胞和混合性 SL-PitNETs 中 SSTR2 和 SSTR5 表达的差异性凸显了受体介导的信号通路中的不同功能差异,这些差异可能会影响 SRLs 治疗效果。在 GH-PitNETs 和泌乳素生长激素细胞中,SSTR2 表达水平较高的肿瘤通常与对 SRLs 有较好反应相关,这与之前在 GH-PitNETs 中的报告一致。然而,正如在我们的研究中所指出的那样,SSTR2 的表达在有反应者和无反应者之间也存在相当大的重叠,这凸显了这种标志物作为独立诊断治疗反应的预测指标的局限性[Specifically, the variability in SSTR2 and STR5 expression across GH, mammosomatotroph and mixed SL-PitNETs highlights distinct functional differences in receptor-mediated signalling pathways that might impact SRLs therapies effectiveness. Tumors exhibiting higher SSTR2 expression were consistentlyassociated with improved responsiveness to SRLs in both GH-PitNETS and mammosomatotrophs, in line with previous reports in GH-PitNETS . However, as demonstrated in our study, SSTR2 expression also exhibited considerable overlap between responders and non-responders, highlighting the limitations of this marker as a standalone predictor of treatment response.]。

该研究强调了一个关键的临床意义:相较于患有泌乳素生长激素细胞瘤或纯生长激素肿瘤的患者,患有混合性SL-PitNET 的患者通常对 SRL 的反应较差,这种不同的反应情况突显了准确确定肿瘤类型对于有效治疗规划的重要性。(patients ith mixed SL-PitNETs generally exhibit a poorer response to SRLs compared to those with mammosomatotrophs or pure GH tumors. This differential response underscores the importance of accurately characterizing the tumor type for effective treatment planning.)。在混合型SL瘤中,FGSRLs 的疗效降低可能至少部分归因于生长激素阳性细胞的比例降低,从而导致这些疗法所针对的靶细胞数目减少。

我们这项研究存在一个潜在的局限性,即治疗决策并非基于免疫组化结果,而是基于主治医生的判断。这可能会导致治疗分配的不一致性,并可能影响治疗反应(A potential limitation of our study is that treatment decisions were not based on immunohistochemical results but rather on the managing physician’s judgment. This could have introduced variability in treatment allocation and possibly influenced treatment response)。然而,在许多医院中,病理实验室对 SSTR 表达的鉴定尚未实现标准化,而且由于其未得到常规应用,治疗选择往往无法基于这些发现。因此,我们的研究反映了现实世界的临床实践,为我们了解这些常见情况下的治疗结果提供了见解。

除了SSTR 表达外,其他分子标志物,如 CAM5.2 和 E-钙粘蛋白也为预测 fgSRLs 治疗结果提供了有价值的见解。在我们的研究队列中, CAM5.2 阴性染色模式在对 fgSRLs 治疗有耐药抵抗性的肿瘤中(无论是 GH-型还是 GH&PRL-PitNETS 型)更为常见,这表明阴性的细胞角蛋白表达可能在两种肿瘤中作为非响应者的预测生物标志物发挥作用。值得注意的是,具有 DG 细胞角蛋白模式的肿瘤均显示出 E-钙粘蛋白的阳性表达,并且对治疗有良好的反应,这与之前的研究结果一致。值得注意的是,从  Pit1/SF1 协同表达的病例中,有 2 个病例为 DG 肿瘤,这与最近的报告一致,该报告提出了将这种 PitNETs 重新命名为“生长激素促性腺激素细胞 PitNETs”(somatogonadotroph PitNET)。这些发现突显了分子因素之间复杂的相互作用,这些因素影响着肿瘤的行为和治疗效果。

为了优化临床结果,针对每个肿瘤的分子特征制定个性化的治疗策略至关重要。例如,具有高SSTR2 表达的肿瘤患者可能受益于基于 SRL 的疗法,而 CAM5.2 阴性的肿瘤患者可能需要其他方法,如联合疗法或新型靶向药物(s those with CAM5.2-negative tumors may require alternative approaches, such as combination therapies or novel targeted agents)。未来的研究应侧重于在更大规模的队列中验证这些生物标志物,并探索其他分子途径,以进一步完善针对这些异质性肿瘤的治疗方法。

结论

总之,一个协同表达生长激素(GH)和泌乳素(PRL)的肿瘤子集可能代表静默性的泌乳素阳性生长激素垂体神经内分泌肿瘤(GH-PitNETs)。在这些肿瘤中,混合型生长激素泌乳素细胞垂体神经内分泌肿瘤(SL-PitNETs)患者的 SSTR2 表达明显低于生长激素细胞垂体神经内分泌肿瘤和泌乳素生长激素细胞瘤。此外,泌乳素生长激素细胞瘤中的 SSTR5 表达明显生长激素细胞垂体神经内分泌肿瘤。这些分子发现支持了混合型肿瘤对生长抑素受体配体(包括第一代和第二代药物)的反应率可能较低这一观点[These molecular findings support that mixed tumors may have a lower rate of response to somatostatin receptor ligands, including both first and second generation agents]。

我们的研究为关于肢端肥大症的知识积累做出了贡献,突出了生长激素和泌乳素垂体神经内分泌肿瘤(GH&PRL PitNETs)特有的组织病理学特征和临床挑战。从这项研究中获得的见解为改进诊断和治疗方法铺平了道路,最终提高了患者的医疗水平和治疗效果。