海藻棒怎么扩宫心血管疾病患者终止早中期妊娠管理专家共识(2024年版)

新闻资讯2026-04-21 17:12:04
海藻棒怎么扩宫心血管疾病患者终止早中期妊娠管理专家共识(2024年版)_https://www.jmylbn.com_新闻资讯_第1张

本文刊登于《中国实用妇科与产科杂志》2024,40(10):1020-1025

DOI:10.19538/j.fk2024041012

【引用本文】中国优生优育协会生育健康与出生缺陷防控专业委员会.心血管疾病患者终止早中期妊娠管理专家共识(2024年版)[J].中国实用妇科与产科杂志,2024,40(10):1020-1025.

作者:中国优生优育协会生育健康与出生缺陷防控专业委员会

通讯作者:顾向应,天津医科大学总医院妇产科,天津  300052,电子信箱:gxy6283@163.com;林建华,上海交通大学医学院附属仁济医院妇产科,上海  200127,电子信箱:linjhuarj@126.com;杨清,天津医科大学总医院心血管内科,天津  300052,电子信箱:cardio-yd@tmu.edu.cn

执笔专家:曾俐琴(中山大学附属第八医院);吴歆怡(广东省妇幼保健院);林建华(上海交通大学医学院附属仁济医院);于雪芳(天津医科大学总医院心血管内科);闫东来(天津医科大学总医院麻醉科);杨清 (天津医科大学总医院心血管内科);于泳浩(天津医科大学总医院麻醉科);黄丽丽(浙江大学医学院附属妇产科医院);杨清(中国医科大学附属盛京医院);车焱(上海市生物医药技术研究院);钱志大(中国福利会国际和平妇幼保健院);顾向应(天津医科大学总医院)

参与共识制定与讨论专家(按姓氏汉语拼音排序):车焱(上海市生物医药技术研究院);董白桦(山东大学齐鲁医院);顾向应(天津医科大学总医院);黄丽丽(浙江大学医学院附属妇产科医院);黄薇(四川大学华西第二医院);江秀秀(浙江大学医学院附属妇产科医院);李红钢(华中科技大学同济医学院计划生育研究所);林建华(上海交通大学医学院附属仁济医院);林青(首都医科大学附属北京友谊医院);刘庆(国家卫生健康委科学技术研究所);刘伟信(四川省妇幼保健院);刘欣燕(中国医学科学院北京协和医院);彭萍(中国医学科学院北京协和医院);钱志大(中国福利会国际和平妇幼保健院);任琛琛(郑州大学第三附属医院);单莉(西北妇女儿童医院);沈嵘(南京医科大学附属妇产医院);谭文华(哈尔滨医科大学附属第二医院);唐运革(广东省生殖医院);王晓军(新疆维吾尔自治区乌鲁木齐市妇幼保健院);吴歆怡(广东省妇幼保健院);谢熙(福建省妇幼保健院);熊承良(武汉华科生殖专科医院);闫东来(天津医科大学总医院麻醉科);杨清 (天津医科大学总医院心血管内科);杨清(中国医科大学附属盛京医院);于晓兰(北京大学第一医院);于雪芳(天津医科大学总医院心血管内科);于泳浩(天津医科大学总医院麻醉科);袁冬(天津市河东区妇产科医院);曾俐琴(中山大学附属第八医院);张林爱(山西省妇幼保健院);张玉泉(南通大学附属医院);章慧平(华中科技大学同济医学院计划生育研究所)


海藻棒怎么扩宫心血管疾病患者终止早中期妊娠管理专家共识(2024年版)_https://www.jmylbn.com_新闻资讯_第2张

在妊娠期女性中,合并心血管疾病极大增加了孕期相关并发症的风险,对母胎健康构成严重威胁。心血管疾病患者因意外妊娠或疾病等医学原因,需在妊娠28周前进行人工终止妊娠时围手术期风险明显增加,需要多学科团队协作诊治。为加强心血管疾病患者的早中期妊娠终止的安全性,中国优生优育协会生育健康与出生缺陷防控专业委员会,联合心血管内科、麻醉科等多学科专家,充分检索循证医学证据且结合临床实践经验,共同编写本共识,以此为临床医生提供参考。

1

终止妊娠的指征及时机

海藻棒怎么扩宫心血管疾病患者终止早中期妊娠管理专家共识(2024年版)_https://www.jmylbn.com_新闻资讯_第3张

1.1  终止妊娠的指征  意外妊娠或合并疾病等医学原因,经相关科室评估不宜继续妊娠者。例如,母体合并妊娠风险Ⅳ~Ⅴ级的严重心血管疾病或心血管疾病患者合并有胎儿发育异常。

1.2  终止妊娠的时机  心功能评估Ⅰ~Ⅱ级的患者应尽早终止妊娠。对于病情不稳定、心功能严重受限或出现严重心脏并发症的患者,应多学科团队协作综合评估、积极治疗,在病情改善后严密监测下终止妊娠。   

 

2

病情评估

海藻棒怎么扩宫心血管疾病患者终止早中期妊娠管理专家共识(2024年版)_https://www.jmylbn.com_新闻资讯_第4张

2.1  心血管疾病现状评估[1-2]

2.1.1  病史收集与体格检查  (1)病史收集:了解现病史、既往史和孕产史,重点询问与心血管疾病相关的症状,如妊娠前是否有心力衰竭、高血压、先天性心脏病等病史;是否有心悸、气短、咯血、劳力性或夜间阵发性呼吸困难、端坐呼吸、经常性胸闷、胸痛等症状;充分了解既往治疗情况,如手术治疗史,体内是否有植入器械或材料史,药物如抗凝药、免疫抑制剂等使用情况。(2)体格检查:是否有发绀、持续性颈静脉怒张、杵状指,心脏听诊是否有心包摩擦音、舒张期奔马律和交替脉、舒张期2级以上或粗糙的全收缩期3级以上杂音等。(3)辅助检查:①十二导联心电图及24 h动态心电图:明确心脏节律是否正常,是否有缓慢性或快速性心律失常,是否有ST段及T波异常改变,是否有急性心肌梗死、不稳定型心绞痛或慢性心肌缺血性改变等;②超声心动图:综合评估心脏结构和功能,可以发现心脏瓣膜、房室间隔、心肌和主动脉、肺动脉等结构异常病变,同时判断左右心房、心室的收缩功能和舒张功能;③CT血管造影或CT肺动脉造影:对合并胸痛,疑似肺栓塞或急性主动脉夹层的患者建议行此检查;④实验室检查:如肌钙蛋白、心肌酶学及B型利钠肽(BNP),可辅助评估有无急性心肌缺血或心肌梗死,以及评价心功能。

2.1.2  心功能评估  以纽约心脏病协会(NYHA)的分级为标准,妊娠期生理性心率加快、胸闷、气促等因素可能会干扰对心功能的准确判断,不能因此而忽略心脏病及心功能下降,但也要避免过度诊断,可以辅助心脏超声和BNP等指标更加合理地判断心功能。

2.2  高血压现状评估  参照中华医学会妇产科学分会妊娠期高血压疾病学组制定的《妊娠期高血压疾病诊治指南(2020)》[3]对妊娠期高血压疾病进行分类及分级。见表1。妊娠期间收缩压140~159 mmHg(1 mmHg=0.133 kPa)和(或)舒张压90~109 mmHg为轻度高血压,收缩压≥160 mmHg和(或)舒张压≥110 mmHg为重度高血压[3]。

海藻棒怎么扩宫心血管疾病患者终止早中期妊娠管理专家共识(2024年版)_https://www.jmylbn.com_新闻资讯_第5张

              

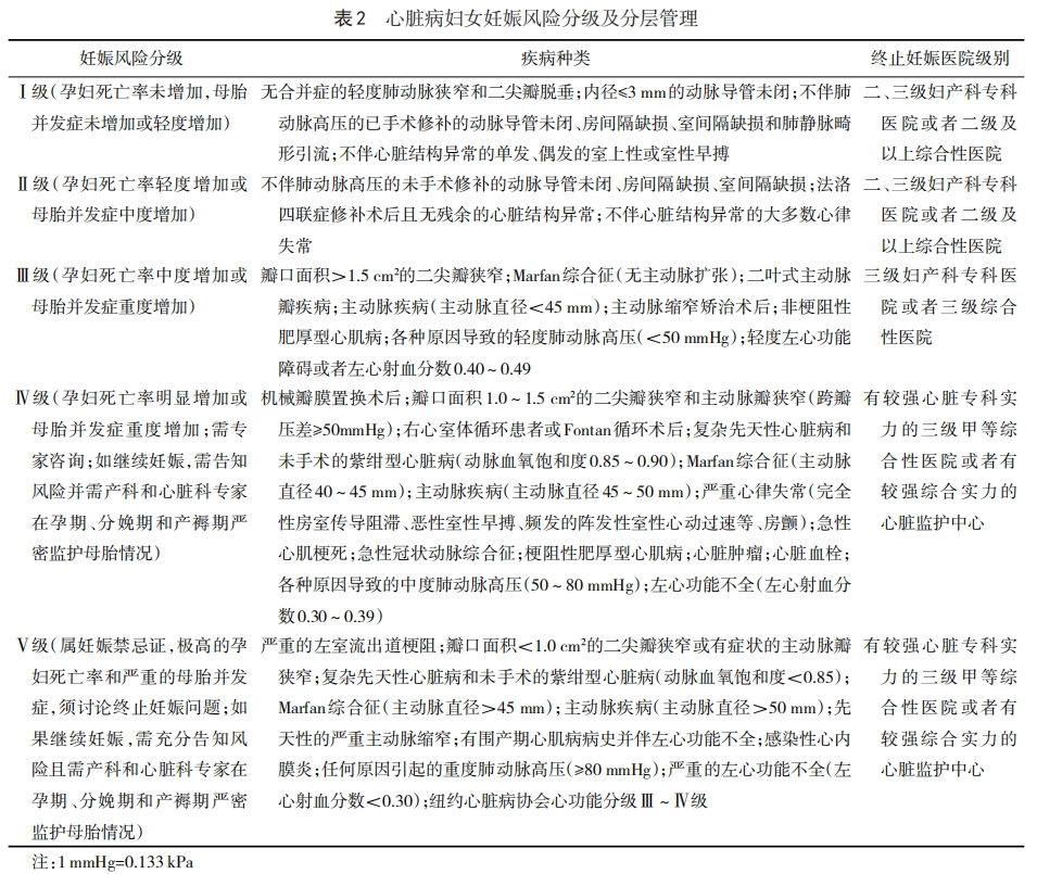
2.3  合并心血管疾病终止妊娠机构的分层管理  参照中华医学会妇产科学分会产科学组制定的《妊娠合并心脏病的诊治专家共识(2016)》[4]对心脏病患者妊娠风险进行分级及分层管理。见表2。                 

海藻棒怎么扩宫心血管疾病患者终止早中期妊娠管理专家共识(2024年版)_https://www.jmylbn.com_新闻资讯_第6张

2.4  用药管理

2.4.1  降压药  轻度血压升高者常口服拉贝洛尔、硝苯地平等降压药;严重高血压(血压≥160/110mmHg)患者需要静脉使用降压药物,临床静脉给药比较常用的有拉贝洛尔、尼卡地平、酚妥拉明、肼屈嗪等,具体使用方法参考《妊娠期高血压疾病诊治指南(2020)》[3]。

2.4.2  利尿剂  利尿剂能够迅速降低心脏前负荷,是缓解心力衰竭症状的首选药物。患者合并心力衰竭都可使用利尿剂,轻者口服,重者静脉推注。可以选择呋塞米(furosemide)20~40 mg或托拉塞米(torsemide)10~20 mg ,使用时须观察患者尿量以及临床表现是否改善,必要时可重复使用。

2.4.3  强心药  如果是射血分数减低的心力衰竭,须使用强心药物,首选洋地黄类,使用方法:西地兰0.2~0.4 mg+生理盐水20 mL稀释后,静脉缓慢推注5~10 min,每天1次,连用3 d,严重心力衰竭者当天可以重复使用西地兰,但总剂量≤1.2 mg/d。可以同时联用地高辛0.125 mg,口服,每天1次,之后地高辛起效,可以停用静脉西地兰。此外,左西孟旦也具有增加心肌收缩力的作用,可以缓解心力衰竭的症状。如果是射血分数保留的心力衰竭,可以不使用强心药物。

2.4.4   抗凝药  (1)终止妊娠前:华法林是妊娠期避免使用的抗凝药物,对于在终止妊娠前仍然服用华法林的患者,建议在终止妊娠前3~5 d应停用,改为低分子肝素或普通肝素,监测并调整国际标准化比值(INR)约为1.0;使用低分子肝素者,终止妊娠前停药12~24 h以上;使用普通肝素者,终止妊娠前停药4~6 h以上;使用阿司匹林者,终止妊娠前停药4~7 d以上。若情况紧急未及时停用低分子肝素或普通肝素,如有出血倾向,可谨慎使用鱼精蛋白拮抗;如口服华法林,可以使用维生素K1拮抗;阿司匹林导致出血风险较低。(2)终止妊娠后:若终止妊娠24 h后子宫收缩良好,阴道流血不多,可恢复抗凝治疗。原应用华法林者,可更改为桥接抗凝法,即在术后24 h用低分子肝素和华法林(2.5~5.0 mg,1次/d,口服),每日复查凝血功能,并监测INR达到2.0~3.0,停用低分子肝素,随后动态监测凝血功能及心功能相关指标,心血管专科继续治疗及随访。原应用阿司匹林者,根据相关基础疾病决定是否恢复应用。

3

终止妊娠的方法

海藻棒怎么扩宫心血管疾病患者终止早中期妊娠管理专家共识(2024年版)_https://www.jmylbn.com_新闻资讯_第7张

3.1  早期妊娠流产

3.1.1  药物流产  药物流产通常是指应用米非司酮联合米索前列醇终止妊娠。目前缺乏在患有心血管疾病人群中使用的安全性研究资料。尽管国外相关指南和专家共识未将心血管疾病列入药物流产的禁忌证,但我国《临床诊疗指南与技术操作规范-计划生育分册-2017版》中,合并心脏病是药物流产的禁忌证,且已有多起使用米索前列醇发生严重心脏不良反应的个案报道,推测米索前列醇可能会引起冠状动脉痉挛,这类风险尤其在吸烟、35岁以上女性、肥胖女性和高剂量阴道给药后更高[5]。故对心脏病患者不推荐使用。尽管有文献报道在孕足月妊娠期高血压患者使用米索前列醇引产或加强宫缩促进产程[6-7],但米索前列醇所用剂量(每次25μg)远小于早期和中期妊娠终止所需剂量(每次400~600μg),且米索前列醇产品说明书注明“当患者处于低血压可能引起严重并发症[如脑血管疾病、冠状动脉疾病或严重的外周血管疾病(包括高血压)]的情况下,应慎用本品”。故对高血压和低血压患者不推荐使用。

3.1.2  手术流产  孕10周以内可以采用负压吸引术,孕10周以上可以采用钳刮术终止妊娠。(1)子宫颈预处理:可使用米非司酮、海藻棒等扩宫棒进行子宫颈预处理,以利缩短手术时间。合并高血压患者谨慎使用米索前列醇,合并心脏病患者不推荐使用米索前列醇。(2)术中监护:建议术中行心电、动脉血氧饱和度及血压等监护,超声引导或宫腔直视下手术,以降低术中风险及术后并发症的发生率。

3.2  中期妊娠引产  根据患者心脏病种类、心功能情况和妊娠周数,充分评估后决定采取经阴道引产或剖宫取胎术。参照中华医学会妇产科学分会产科学组《妊娠合并心脏病诊治专家共识(2016)》[4],妊娠合并心脏病风险分级Ⅰ~Ⅲ级且心功能Ⅰ~Ⅱ级者通常可耐受经阴道分娩。引产过程中需要行血压、心电及动脉血氧饱和度监护,严密监测患者自觉症状和心肺情况;尽量缩短产程,分娩镇痛可减轻疼痛对血流动力学影响;尽量缩短排胎时间。心脏病妊娠风险分级Ⅳ~Ⅴ级且心功能Ⅲ~Ⅳ级者,根据孕周等综合考量建议剖宫取胎术终止妊娠[8]。如果在心血管疾病综合诊治和抢救实力非常强的医疗单位,可以严密监护下经阴道分娩。

3.2.1  米非司酮和米索前列醇药物引产  米非司酮和米索前列醇用于妊娠16周以内引产已列入我国《临床诊疗指南与技术操作规范-计划生育分册-2017版》中,在合并心血管疾病的中期妊娠引产患者中的使用建议参见“早期妊娠药物流产”。

3.2.2  依沙吖啶羊膜腔内注射引产  应用依沙吖啶进行羊膜腔内注射引产操作简单,安全有效,应用于肝肾功能正常者,且不良反应少,尚无证据表明有高血压及心脏疾病相关禁忌。对于高血压的患者,引产过程中可使用米非司酮,但不推荐使用米索前列醇加速产程进展。

3.2.3  水囊引产术  对于不能使用米非司酮联合米索前列醇药物引产和依沙吖啶羊膜腔内注射引产的患者,可采用水囊引产,但因其可能增加感染风险,临床不作首选。

3.2.4  剖宫取胎术  中期终止妊娠,经阴道分娩时间过长、宫缩疼痛刺激和宫缩引起的血流动力学改变、宫缩强度不易控制等因素使其存在风险,尤其孕周>20周的中期妊娠,原则上剖宫取胎术安全性高于经阴道分娩。但剖宫取胎术属于创伤性手术,因此需根据患者具体情况谨慎选择[9]。

对于严重心脏功能减退、心力衰竭(心功能分级Ⅲ~Ⅳ级)、重度肺动脉高压、严重瓣膜狭窄或重度瓣膜返流等妊娠风险V级患者,建议剖宫取胎。但考虑到剖宫取胎术较前几种方法创伤大,操作也较复杂,对于孕20周以内尽可能控制或改善心功能后经阴道分娩,孕20周以后可首选剖宫取胎术。如果患者出现严重的心动过缓如窦性停搏、高度房室传导阻滞或三度房室传导阻滞,需要安装临时起搏器以保证患者剖宫手术安全,术后根据心律失常情况,决定是否需要植入永久起搏器[4]。

4

麻醉管理

海藻棒怎么扩宫心血管疾病患者终止早中期妊娠管理专家共识(2024年版)_https://www.jmylbn.com_新闻资讯_第8张

4.1  麻醉方式选择

4.1.1  人工流产负压吸宫术的镇痛方式  参照文献[10]。(1)局部麻醉:表面麻醉或子宫颈旁阻滞。(2)镇痛镇静:可通过口服、肌肉或静脉注射镇痛镇静药物缓解患者紧张情绪,提高痛阈。(3)非插管静脉麻醉:对无全身麻醉禁忌证的患者可以选择此种麻醉方式。麻醉药物的选择原则是镇痛镇静效果好、心肺功能影响轻微、起效迅速、作用时间短、无明显不良反应和不适感。患者出现以下任何1项即为麻醉禁忌:①各种疾病的急性阶段;②麻醉药物过敏;③严重心肺功能不全;④术前未禁食、禁水;⑤困难气道;⑥过敏性哮喘;⑦病理性肥胖或阻塞性睡眠呼吸暂停综合征患者[11]。(4)椎管内麻醉:操作技术要求高,麻醉恢复时间长,一般仅适用于住院患者。

对病情较复杂、门诊手术麻醉风险较大的患者建议住院治疗,麻醉方式按住院患者的规范进行选择。

4.1.2  剖宫取胎的麻醉方式  如无椎管内麻醉禁忌则首选椎管内麻醉。理论上椎管内麻醉可降低心脏前负荷,从而降低心肌耗氧量,增加心排血量,改善心脏功能。与腰麻相比较,连续硬膜外麻醉对循环功能的影响更小,对患者心脏功能的抑制较轻,血流动力学更稳定。对于重度心力衰竭、肺水肿及低氧血症呼吸困难的患者,选择全麻更能保证充分供氧,有利于心功能恢复[2]。

4.2  不同类型心脏病的麻醉管理  对伴有左向右分流的先天性心脏病,应避免降低体循环阻力、增加肺循环阻力而发生右向左分流;对伴有右向左分流的先天性心脏病如法洛四联症、艾森曼格综合征(Eisenmenger syndrome),行剖宫取胎时宜选择全身麻醉;对伴有流出道梗阻性疾病,如肥厚型梗阻性心脏病,应维持适当的血管内容量和静脉回流,维持窦性心律下的缓慢心率,避免心肌氧供需不平衡;伴有瓣膜狭窄为主者,避免心动过速;伴有瓣膜关闭不全者,可行利尿降低周围血管阻力[4]。

5

 围手术期管理

海藻棒怎么扩宫心血管疾病患者终止早中期妊娠管理专家共识(2024年版)_https://www.jmylbn.com_新闻资讯_第9张

5.1  终止妊娠手术前  术前请麻醉科、心血管内科医生共同完成心功能评估。合并重要脏器功能损害的患者,危险性显著增加,需要同时请其他相关科室共同会诊以评估风险。术前需充分向患者及家属交代风险,如可能随时出现急性冠脉综合征、心力衰竭或脑血管意外等,确保患者和家属充分理解病情、治疗方案、可能的风险和预期的治疗结果。

5.2  终止妊娠手术时  (1)监测无创血压、心电图、脉搏、动脉血氧饱和度,必要时行有创血流动力学监测[包括动脉血压、中心静脉置管、肺动脉导管及心输出量和(或)超声心动图]。(2)建立静脉通道,但要控制补液量、补液速度及胶体液的应用,防止增加心脏负荷。(3)缩宫素对外周血管阻力、心肌收缩力和血压均可能产生影响,合并心脏病对此敏感性明显增加,故建议酌情减量使用或谨慎使用,必要时征求麻醉、心脏等专科专家的意见。同时可以采用其他方式止血,如节律性按摩子宫促进收缩,或者放置子宫腔球囊、子宫腔填塞纱条等方法止血。(4)重视引产过程的镇痛,可用非甾体类抗炎药(NSAIDs)如氟比洛芬酯、阿片类药物及其他类药物。

5.3  终止妊娠手术后  (1)术后持续监测。(2)对患者术后疼痛进行充分评估,采用预防性镇痛和多模式镇痛方法。预防性镇痛常用药物为NSAIDs(如氟比洛芬酯)。多模式镇痛方法包括:区域阻滞和(或)创口局麻药浸润,或加用NSAIDs药物、阿片类药物。

5.4  并发症防治

5.4.1  感染  感染是终止妊娠后一种常见并发症,包括子宫内膜炎、子宫体炎、盆腔炎性疾病、尿路感染等,心血管疾病患者或伴有高血糖和免疫系统功能低下等其他慢性健康问题患者更易好发。早期识别感染的迹象和症状至关重要,包括发热、恶寒、腹痛、异常阴道流血或分泌物、尿频、尿急或尿痛。术中应严格无菌操作,缩短手术时间,应用抗生素预防感染。对于结构异常性心脏病者,为预防感染性心内膜炎的发生,建议终止妊娠前使用抗生素1~2 d,术后应继续使用抗生素5~10 d[4]。

5.4.2  出血  心血管疾病患者对贫血缺氧的耐受性差,少量出血引起的低血红蛋白即可引发严重后果。因出血的首要因素是子宫收缩乏力,因此缩宫素是一线用药,但缩宫素及类似药物可能引起外周血管阻力、心肌收缩力等剧烈变化,导致严重的血流动力学波动,心血管疾病患者对缩宫素导致的心血管系统不良反应敏感性增加,不容忽视。宫缩剂种类多,当出血严重时可以小剂量间断或联合用药,要注意单次用药剂量、给药速度和重复用药间隔时间[12-13],对于妊娠合并心脏病风险分级较高的患者,应与麻醉医生沟通酌情使用[14],并严密监测血流动力学状态。具体药物使用可参照中国研究型医院学会孕产期母儿心脏病专业委员会提出的《妊娠合并结构异常性心脏病并发产后出血MDT管理专家共识(2019)》[15]。 

5.4.3  心血管相关并发症  严重心脏并发症包括心衰、肺高压危象、恶性心律失常、心源性休克等。最常见的是急性左心衰,在终止妊娠过程中,由于血容量的变化,患者可能出现胸闷、心悸、气急、咳嗽等症状,严重者神志模糊、昏迷、休克、甚至死亡。因此,早期识别心力衰竭的临床表现至关重要,以便及时进行干预。监测患者是否出现心力衰竭的早期迹象,如呼吸急促、心率增快、肺部湿啰音、低氧血症等。一旦出现急性失代偿性心力衰竭,需要尽快进行心血管专家、麻醉师和重症监护等团队的多学科会诊,密切监测患者的血压、心率、氧合、尿量和心电图等变化,立即开始利尿和扩血管等治疗,以减轻心脏负担和降低外周血管阻力,必要时迅速转移到重症监护室。

6

术后随访与避孕指导

海藻棒怎么扩宫心血管疾病患者终止早中期妊娠管理专家共识(2024年版)_https://www.jmylbn.com_新闻资讯_第10张

6.1  术后随访   

6.1.1  回乳方法  (1)推荐中药回乳:①生麦芽60~90 g,煎服,连用3~5 d;②芒硝250g,分装两纱布袋内,敷于两乳房,湿硬时更换[16]。(2)避免使用雌激素类制剂回乳,因其会造成水钠潴留加重心血管疾病[17]。(3)不推荐溴隐亭回乳:严重心血管疾病、重度高血压患者不推荐溴隐亭;虽然围产期心肌病患者产后使用溴隐亭有利于减轻心肌损害,促进心肌重构,但其会增加血栓栓塞风险,必须同时进行抗凝治疗[2,18],不推荐使用。

6.1.2  术后1~2周及术后1个月后复查随访  若出现阴道持续流血、腹痛、发热等情况,随时就诊,心血管专科或其它相关科室继续治疗[1]。

6.2  术后避孕指导  应重视心血管疾病患者终止妊娠后避孕指导,建议选择高效长效避孕方法[1]。患有艾森曼格综合征或原发性肺动脉高压等不宜妊娠者,建议在剖宫取胎术时或经阴道引产后行输卵管结扎术。对于早期手术成功修复的房间隔缺损、室间隔缺损、动脉导管未闭患者,且术后无后遗症,避孕方式同一般人群[14]。对于其他患者,应个性化评估,帮助患者做出避孕决策。详情可参照WHO 第5版《避孕方法选用的医学标准》的相关部分[19]。具体避孕方式选择见表3。

海藻棒怎么扩宫心血管疾病患者终止早中期妊娠管理专家共识(2024年版)_https://www.jmylbn.com_新闻资讯_第11张

7

结语

海藻棒怎么扩宫心血管疾病患者终止早中期妊娠管理专家共识(2024年版)_https://www.jmylbn.com_新闻资讯_第12张
由于部分临床研究质量等级较低,本共识还存在一些不足和缺陷,供临床参考。同时我们会根据新的研究证据进行补充、完善和更新。
利益冲突:专家组所有成员均声明不存在利益冲突。

参考文献

(在框内滑动手指即可浏览)



[1]   American College of Obstetricians and Gynecologists' Presidential Task Force on Pregnancy and Heart Disease and Committee on Practice Bulletins—Obstetrics. ACOG practice bulletin No. 212:pregnancy and heart disease[J]. Obstet Gynecol,2019,133(5):e320-e356.

[2]   Regitz-Zagrosek V,Roos-Hesselink JW,Bauersachs J,et al. 2018 ESC guidelines for the management of cardiovascular diseases during pregnancy:the task force for the management of cardiovascular diseases during pregnancy of the European Society of Cardiology (ESC)[J]. Eur Heart J,2018,39(34):3165-3241.

[3]    中华医学会妇产科学分会妊娠期高血压疾病学组.妊娠期高血压疾病诊治指南(2020) [J].中华妇产科杂志,2020,55(4):227-238.

[4]    中华医学会妇产科学分会产科学组.妊娠合并心脏病的诊治专家共识(2016)[J].中华妇产科杂志,2016,51(6):401-409.

[5]   Muñoz-Franco FM,Lacunza-Ruiz FJ,Vázquez-Andrés DJ,et al. Coronary artery vasospasm after misoprostol treatment for incomplete abortion:a case report[J]. Contraception,2019,100(6):498-501.

[6]    Mundle S,Lightly K,Durocher J,et al. Oral misoprostol alone,compared with oral misoprostol followed by oxytocin,in women induced for hypertension of pregnancy:A multicentre randomised trial[J]. BJOG,2024 May 10. doi:10.1111/1471-0528.17839.

[7]   Bracken H,Lightly K,Mundle S,et al. Oral Misoprostol alone versus oral misoprostol followed by oxytocin for labour induction in women with hypertension in pregnancy (MOLI):protocol for a randomised controlled trial[J]. BMC Pregnancy Childbirth,2021,21(1):537-544.

[8]    包照亮,张军. 合并严重心血管疾病孕妇妊娠早中期终止妊娠的方法选择及围术期管理[J]. 中华妇产科杂志,2018,53(9):608-612.

[9]    蔺莉,胡玉泉,李俊英,等. 妊娠合并心脏病患者早中期终止妊娠的处理及避孕方式的探讨 [J]. 中国实用妇科与产科杂志,2004,20(2):116-117.

[10]   Oviedo J,Denny CC. Pain management in abortion care[J]. Clin Obstet Gynecol,2023,66(4):665-675.

[11]    中华医学会麻醉学分会,全国卫生产业企业管理协会生殖健康与优生专业委员会. 麻醉镇痛技术下计划生育手术专家共识(2018)[J].中国实用妇科与产科杂志,2018,34(9):1019-1023.

[12]   Cauldwell M,Steer PJ,Swan L,et al. The management of the third stage of labour in women with heart disease[J]. Heart,2017,103(12):945-951.

[13]   Beiranvand S,Karimi A,Vahabi S,et al. Comparison of the mean minimum dose of bolus oxytocin for proper uterine contraction during cesarean section[J]. Curr Clin Pharmacol,2019,14(3):208-213.

[14]   Canobbio MM,Perloff JK,Rapkin AJ. Gynecological health of females with congenital heart disease[J]. Int J Cardiol,2005,98 (3):379-387.

[15]    中国研究型医院学会孕产期母儿心脏病专业委员会. 妊娠合并结构异常性心脏病并发产后出血MDT管理专家共识 [J]. 中国实用妇科与产科杂志,2019,35 (5):528-535.

[16]    陈鹏正,李磊,王谢桐.妊娠合并先天性心脏病的综合管理[J].中国实用妇科与产科杂志,2019,35(11):1205-1210.

[17]    华克勤,丰有吉.实用妇产科学[M].3版.北京:人民卫生出版社,2016:385

[18]    中国医师协会心力衰竭专业委员会,国家心血管病专家委员会心力衰竭专业委员会,中华心力衰竭和心肌病杂志编委会. 围生期心肌病诊断和治疗中国专家共识2021[J]. 中华心力衰竭和心肌病杂志,2021,5(1):3-16.

[19]    World Health Organization. Reproductive health. Medical eligibility criteria for contraceptive use[M]. 5th ed. Geneva:WHO,2015.


海藻棒怎么扩宫心血管疾病患者终止早中期妊娠管理专家共识(2024年版)_https://www.jmylbn.com_新闻资讯_第13张

海藻棒怎么扩宫心血管疾病患者终止早中期妊娠管理专家共识(2024年版)_https://www.jmylbn.com_新闻资讯_第14张

海藻棒怎么扩宫心血管疾病患者终止早中期妊娠管理专家共识(2024年版)_https://www.jmylbn.com_新闻资讯_第15张