步态分析上曲线怎么解读快速搞懂步态分析系列1|步态周期的相关介绍(大量丰富图表供参考)

大家好,我是医休,今天跟整理资料,搜集了网上关于步态分析的一些资料,在这个系列跟大家分享一下,希望对大家的工作有所帮助,有需要这些资料的大家可以转发我们的系列推文,我们可以免费赠送这些资料给大家。
在这里我们需要了解步态分析的一些常用名词:一般简易步态参数可分为时间性与距离性
(时间一距雕参数,Temporal-Spatial Parameters)大数据较易取得,所以常被临床工作者选用为功能评估参考数值,常用于筛检(老人跌倒风险评估)、功能表现(个案失能严重度)、治疗介人成效追踪等,其中以行走速度为最常用测量项目(表1)。诸多文献指出行走快慢与功能表现有相关性,多数异常的步态会导致步长缩短,个案为了维持行走速度则会以增加步数来代偿(如巴金森氏症患者)。
因此,临床评估时若仅以时间-距离参数为数据收集参数时,应同时测量个案行走速度、步长(step length)、步数(steps)及步频,使能较清楚了解个案的实际状况(表2)。判读步长时,通常健侧有较长的步长,因此双侧步长间差异常借由步长对称性为代表并以比值方式早现,以作为个案康复后功能恢复的依据。
多数平衡障碍的患者站立期时间会增加,相反地若是穿戴义肢或疼痛之患侧脚则站立期缩短,且以增加对侧脚站立期时间来作为代偿。另外平衡障碍个案若令其快速行走,个案则会以增加步宽(step width),双脚站立期间两足跟的横向距离)、扩大支撑底面积(base of support)方式来维持较好的稳定度。因正常步宽会随着年龄改变,故进行数据分析时可将步宽除以其骨盆宽度(两侧ASIS间距)来正规化(normalization)以去除年龄差异的影响,参考值应小于0.5(如步宽小于二分之一骨盆宽度)。
步态分期常以动作发生的时间点(event)来区分,亦可用功能取向(functional task)区分为肢体承重(weight acceptance)、单脚支撑(single limb support)与推进(limb advance)等时期,由于分类方法众多,以下整理步态周期各种分类方式合并早现,如图3 所示。
一般来说,步态周期以足部初始接触(initial contact)地面定义为0%,即正常步行时足跟着地之瞬间,100%则为同侧足跟再次着地时。正常步态中,脚尖离地约发生在步态周期的60-62%,由足跟触地至脚尖离地这段期间称之为站立期(stance phase);剩下之38~40%为摆动期(swing phase)。
对侧初始触地约发生于50%步态周期时。由于每脚站立期约60%,所以两脚共有120%站立期,亦即有20%的时间是两脚同时处于站立期,此期间称之为双脚站立期(double support phase)。当行走速度越快时,双脚站立期就越短。当双脚站立期完全消失时,就变成跑步(run-ning)了。
站立期与摆动期又依事件发生时间点(event)再划分为八个次分期(站立期5个、摆动期3个),事件发生时间点依序为:初始触地(initialcontact,IC),对侧脚尖离地(opposite toe off,OT),足跟离地(heel rise,HR),对侧初始触地(opposite initial contact,O1),脚尖离地(toe off,TO),双脚靠近(feet adjacent,FA),胫骨垂直(tibia vertical,TV)
两两相邻事件发生点将站立期次分期为:承重反应(loading response,LR),站立中期(mid-stance,MS),站立末期(terminal stance,TS),摆动前期(pre-swing,PSw);摆动期次分期则包含:摆动初期(initial swing,ISw),摆动中期(mid-swing,MSw),摆动末期(terminal swing,TSw)。
每当一脚向前即称为一步(step),例如当右脚向前跨步即称右跨步,随后左脚摆荡向前形成左跨步。而步长(step length)即是前脚足跟与后脚足跟间之距离;同侧足跟至下一次同侧足跟间之距离称为步幅(stride length),双脚连续动作则形成步态周期(图4)。
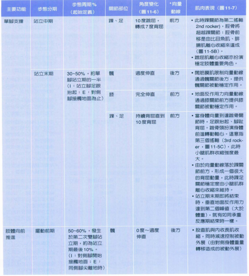
表5汇整步态周期中,各功能分期与事件之起始点定义,并依各关节进行步态动作分解整理。图6介绍步态周期中,地面反作用力向量动线(action line),通过各关节位置,由于动线通过关节位置决定行进时的稳定度,因此可做为临床评估异常步态的发生原因与后续矫具介入之重要依据。
行走时能量消耗评估常见有测量氧气消耗量、二氧化碳总生成量,与心跳其他相关的变量包含呼吸时气体呼出或吸入量等。为维持人体正常行走时以平顺且规律的动作型态持续行进,并达身体各部位机械性与生理性消耗能量为最小,有赖四肢对称性的摆动、身体重心的位移(降低上下/左右振幅)来完成,并依动-位能(kinetic energy-potential energy)与生物能(bioen-ergy)互换的方式来达到能量之最佳利用,各年龄层能量消耗与行走速度差异如图7所示。
行走能量效率就有如汽车的油耗,多数研究于讨论行走能量耗损时多以每单位体重-每单位长度(per unit body weight per unit distance)为计算单位,并以数学公式推导理想行走速度(图8),因步行速度等于步频乘上步长,故最低耗能之行走速度取决于步频与步长的最佳组合。
因此任何影响正常步态周期与躯干肢体动作所导致的异常步态将增加行走时的能量耗损,个案也会依障碍程度发展出代偿动作来降低能量的消耗(表9)。
表9:上运动神经元疾病患者政策族群行走能量消耗比较表
行走时减少能量损耗(降低身体重心移位)的六个因子
早期Saunders等人就指出正常行走时减少能量损耗的六个因子包括:骨盆旋转(pelvic rota-tion)、骨盆倾斜(pelvic tilt)、站立期膝节屈曲(knee flexion in stance phase)、踝节机制(anklemechanism)、足部机制(foot mechanism)、身体侧倾(lateral displacement of body)。
1.骨盆旋转(pelvic rotation):若膝关节于行进中始终保持伸直不弯曲,且骨盆不做任何旋转姿势,此时步幅(stride length)大小与身体重心上下波动的距离将完全取决于髋关节屈曲-伸直角度变化,骨盆旋转可以调节髋关节屈曲-伸直角度来降低身体重心垂直位移。
2.骨盆倾斜(pelvis tilt):承上所述,髋关节屈曲一伸直角度决定髋关节上升与下降的高度;若骨盆始终保持水平高度,躯干势必随着髋关节移动,因此骨盆的倾斜可以降低躯干上下移动幅度。
3.站立期膝关节屈曲(knee flexion in stance phase):第3~5个因子都与调节脚的长度有关(图10),藉由站立初期脚长度的延长与站立末期脚长度的缩短来尽量维持髋关节垂直位移的幅度。
图10:站立期间膝关节屈曲、踝关节与足部机制调节脚长度以维持踝关节高度。A:触地初期;B:站立期膝关节屈曲;C:足跟抬起;D:脚尖离地。
4.踝关节机制(ankle mechanism):触地初始时,藉由足跟接触地面来延长脚的长度。
5.足部机制(foot mechanism):与踝关节机制相似,藉由站立末期前足部的变化来调节脚的长度(踝关节由背屈转成屈),此时前足部也扮演第三摇轴(3rd rocker)的角色。
6.身体侧倾(lateral displacement tilt):第1~5个因子都是要来维持身体重心垂直位移变化,最后一个因子则是决定身体侧向动作(side to side)与重心变化。若脚的位置分隔过大,将导致身体侧倾角度变大,重心左右偏移幅度也变大。但是若缩小行走时底面积(walking base),必须倚赖身体侧倾来维持平衡,因此,身体将借些微髋关节、膝关节内收方式来达成(图11)。
图11:行走时双脚距离与身体重心变化。行走时若双脚过分分开,会使身体重心左右位移变大(图左),此时将髋关节与膝关节内收则可减少身体重心位移大小。
测力板为步态分析常用设备之一,它可反应足部接触地面时作用力大小; 压力中心是合力作用于地面的点(图12),天此测力板也常用来计算脚压力中心的位置,以辨识异常足部触地模式,例如足内外转角度 (foot angle)、步长、行走底面积(walking base)等。
图12:步态周期中身体重心与压力中心关联图。 红色COP曲线 (curve of center of pressure)为站立期间压力中心点曲线,若个案有足部旋前情形则曲线偏向内侧(如扁平足患者),旋后则反之。灰色COG曲线(curve of center of gravity) 即为步行时身体重心投射于地面之假想曲线。
在静止站立时,地面反作用力为一定值(等于体重),然而在行进间地面反作用力会随步态周期爆化,而形成一个“M”字形(图13)。 垂直方向之作用力最常被使用,因前一后、内一外作用力相对较小而鲜少使用; 垂直作用力以维峰状呈现,第一峰值为早期站立期身体重心向上加速造成,双峰中间凹陷处则是站立中期身体向前跃进使作用力下降,第二峰值则是站立末期减速造成。
图:13垂直方向之地面反作用力。 右足跟触地瞬间,因身体体重逐渐转移至右脚,以致地面反作用力(垂直方向)快速上升并于站立初期达到第一峰值(F1),进入站立中期后,作用力逐渐下降并低于体重(F2),之后作用力将再次上升并在站立后期出现第二峰值(F3),最后因进入双脚站立期,身体重量开始转移到对侧脚,地面反作用力将逐渐消失。
免责声明:文章部分内容及图片引用自网络
如有侵权请及时联系我们
我们将在24小时内删除
转载本号内容请微信联系我们
邮箱:zxwh_shh@163.com
