抗菌水凝胶怎么操作四川大学马朗、程冲、罗红团队《AFM》可注射刺状人工过氧化物酶复合水凝胶,用于生物适应性和协同对抗子宫内膜感染

新闻资讯2026-04-21 14:17:15

子宫内膜感染可导致急性子宫内膜炎和子宫持续炎症,严重时会导致不孕。子宫内膜感染的临床管理主要依赖于及时的抗生素应用。然而,抗生素的过度和不恰当使用已经引发了耐药菌的大量增殖,加剧了药物耐药性的危机。急需开发一种利用感染微环境有效对抗子宫内膜感染和促进子宫内膜修复的局部抗菌治疗策略。

为了解决这一问题,四川大学马朗教授程冲教授罗红教授团队设计了一种可注射用刺状的仿生人工Cu-聚酞菁过氧化物酶复合温敏水凝胶。用于生物适应性和协同对抗子宫内膜感染。基于Cu-聚酞菁网络的刺突连接酶模拟物 (SLE-CuPPc) 在对抗子宫内膜感染方面具有双重功能。尖刺纳米结构能够有效地局部捕获和杀死细菌,同时产生大量的活性氧(ROSSLE-CuPPc与细菌表面的结合会缩小ROS作用半径,从而增强其杀菌效果SLE-CuPPc 进一步封装到温敏水凝胶中,形成可注射复合水凝胶 G-SLE-CuPPc。子宫内膜感染模型表明,这种复合水凝胶制剂不仅可以有效根除金黄色葡萄球菌,还可以刺激血管增殖,抑制纤维化,促进子宫内膜修复。这项工作证明了 G-SLE-CuPPc 在根除耐药细菌中的关键作用,并为开发用于临床子宫内膜感染治疗的下一代治疗性水凝胶铺平了道路。该研究以题为“Injectable Spiky Artificial Peroxidase-Encapsulated Hydrogels for Bioadaptively and Synergistically Combating Endometrial Infections”的论文发表在《Advanced Functional Materials》。

抗菌水凝胶怎么操作四川大学马朗、程冲、罗红团队《AFM》可注射刺状人工过氧化物酶复合水凝胶,用于生物适应性和协同对抗子宫内膜感染_https://www.jmylbn.com_新闻资讯_第1张

可注射刺状人工过氧化物酶复合水凝胶

新型复合水凝胶的设计与结构SLE-CuPPc基于铜-聚酞菁网络,具有尖刺状纳米结构,可高效捕获并杀灭细菌,同时利用感染部位的酸性环境和过氧化氢(HO)生成大量ROS。该结构通过刺状二氧化硅模板形成,表面覆盖薄层CuPPc,活性位点高度暴露,显著提升了催化效率。温敏水凝胶的封装使药物能在子宫内长时间滞留,实现持续抗菌作用。

抗菌水凝胶怎么操作四川大学马朗、程冲、罗红团队《AFM》可注射刺状人工过氧化物酶复合水凝胶,用于生物适应性和协同对抗子宫内膜感染_https://www.jmylbn.com_新闻资讯_第2张

1. 用于生物适应性和协同对抗子宫内膜感染的刺状人工铜-聚酞菁过氧化物酶复合温敏水凝胶的示意图。

抗菌水凝胶怎么操作四川大学马朗、程冲、罗红团队《AFM》可注射刺状人工过氧化物酶复合水凝胶,用于生物适应性和协同对抗子宫内膜感染_https://www.jmylbn.com_新闻资讯_第3张

2. 聚合网络型人工过氧化物酶SLE-CuPPc的合成与表征。aSLE-CuPPc的合成途径和类POD酶活性的示意图。bcS-SiO2SLE-CuPPc生物催化剂的形态的TEM图像。dS-SiO2SLE-CuPPc的粒度分布分析。eSLE-CuPPcHRTEM分析。fgSLE-CuPPcAC-STEM图像。hS-CuPPcEDS元素图谱。iSLE-CuPPcSAED图案。jPXRD图谱。kFTIR谱图。1)紫外-可见吸收光谱。m)拉曼光谱。

协同抗菌机制SLE-CuPPc的尖刺结构可物理吸附于细菌表面,缩小ROS的作用半径,从而增强杀菌效果。其类过氧化物酶(POD)活性依赖铜中心,在酸性条件下稳定产生活性氧(如羟基自由基·OH和超氧阴离子·O₂⁻)。复合水凝胶G-SLE-CuPPc结合了纳米酶的强效抗菌能力和水凝胶的缓释特性,既能清除耐药菌(如金黄色葡萄球菌和大肠杆菌),又避免全身毒性。

抗菌水凝胶怎么操作四川大学马朗、程冲、罗红团队《AFM》可注射刺状人工过氧化物酶复合水凝胶,用于生物适应性和协同对抗子宫内膜感染_https://www.jmylbn.com_新闻资讯_第4张

3. a)通过TMB方法用SLE-CuPPc和其他结构对类POD活性的UV-vis吸收光谱,通过Cu含量或重量归一化SLE-CuPPc以比较SLE-CuPPcCuPPcbSLE-CuPPc在不同H2O2浓度下的类POD性能。c)以H2O2为底物的CuPPcMichaelis-Menten曲线和Lineweaver-Burk作图。dCuPPcTON值与最近报道的其它生物催化剂的TON值的比较。eSLE-CuPPcCuPPc之间的催化性能指数比较。f)在叔丁醇(TBA,羟基自由基清除剂)和苯醌(BQ,超氧阴离子清除剂)存在下的SLE-CuPPc的自由基捕获测定。gh)用于检测不同体系产生的·OH·O2EPR谱。ipH值耐受性测试。j)长期稳定性实验。kKSCN毒化试验。

抗菌水凝胶怎么操作四川大学马朗、程冲、罗红团队《AFM》可注射刺状人工过氧化物酶复合水凝胶,用于生物适应性和协同对抗子宫内膜感染_https://www.jmylbn.com_新闻资讯_第5张

4. 体外抗菌性能。aG-SLE-CuPPc合成示意图。b)体外抗菌实验模型图。c)流式细胞术检测金黄色葡萄球菌。dSLE-CuPPc OD 600法检测金黄色葡萄球菌。e)从活/死用SLE-CuPPcG-SLE-CuPPc处理金黄色葡萄球菌。fG-SLE-CuPPc治疗组和对照组的金黄色葡萄球菌感染率分别为100%100%g)具有良好的抗菌活性。h)大肠杆菌中的表达。iSLE-CuPPc对大肠杆菌的最低抑菌浓度(MIC)为0.001μg/L中进行OD 600测定。j)活/死大肠杆菌荧光图像的CLSM三维重建;SLE-CuPPcG-SLE-CuPPc处理大肠杆菌。kE.coli感染组和G-SLE-CuPPc治疗组。1)通过荧光成像法测定大肠杆菌中活菌/死菌的比例来测定细菌活性。

体内外疗效验证。体外实验:G-SLE-CuPPcS. aureusE. coli的最小抑菌浓度(MIC)分别为50 μg/mL100 μg/mL,通过破坏细菌膜结构实现高效杀菌。小鼠模型:阴道注射后,水凝胶在子宫内长期滞留,显著减少感染部位的炎症因子(如IL-1β、IL-6TNF-α)表达,抑制纤维化,并促进血管生成和子宫内膜修复。治疗后小鼠子宫内膜厚度恢复至271 μm(对照组仅151 μm),且未表现肝肾功能损伤。

抗菌水凝胶怎么操作四川大学马朗、程冲、罗红团队《AFM》可注射刺状人工过氧化物酶复合水凝胶,用于生物适应性和协同对抗子宫内膜感染_https://www.jmylbn.com_新闻资讯_第6张

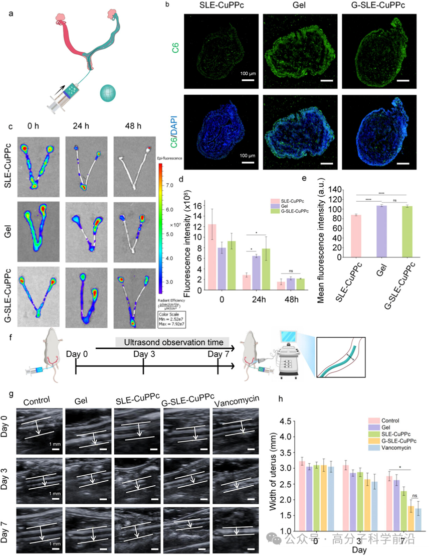
5. 复合水凝胶在小鼠子宫内膜感染模型中的应用。a)经阴道水凝胶注入小鼠子宫腔示意图。b)经阴道注射C6标记的SLE-CuPPcGelG-SLE-CuPPc的小鼠阴道黏膜纵向切片的荧光显微镜图像。绿色信号C6;蓝色信号DAPIc)小鼠子宫体外成像。d) (c)中荧光强度分析的定量分析。e) (b)中平均荧光强度分析的定量分析。f)治疗期间小鼠子宫形态超声测量示意图。g)各治疗组小鼠子宫代表性超声图像。h)治疗期间各组子宫腔收缩的动态变化。

抗菌水凝胶怎么操作四川大学马朗、程冲、罗红团队《AFM》可注射刺状人工过氧化物酶复合水凝胶,用于生物适应性和协同对抗子宫内膜感染_https://www.jmylbn.com_新闻资讯_第7张

6. 复合水凝胶(G-SLE-CuPPc)促进小鼠子宫内膜再生。a) G-SLE-CuPPc水凝胶处理小鼠子宫内膜再生过程示意图。b) Col1a1 I型胶原,绿色)免疫荧光染色评估子宫内膜纤维化。c)定量分析(b)(d)子宫组织切片H&E染色中Col1a1的表达水平。e)定量分析子宫内膜厚度及腺体数量。f)马氏三色染色用于纤维化评估(蓝色:胶原/纤维化区域)。g) α-SMA免疫荧光(红色)评价平滑肌再生。h) CD31免疫荧光(红色)评估血管化。i)定量分析Masson、α-SMACD31在(f, g, h)中的表达水平。

总结:设计了一种可注射的刺状人工过氧化物酶复合水凝胶,用于生物适应性和协同对抗子宫内膜感染。SLE-CuPPc通过利用细菌表面的物理吸附,增强了对金黄色葡萄球菌和大肠杆菌的“捕获和杀死”作用,从而减小了ROS的作用半径,增强了类POD活性。在将SLE-CuPPc包封到临床批准的温敏水凝胶中后,我们生产了一种可注射的复合水凝胶G-SLE-CuPPc。这种水凝胶可以在室温下阴道给药,在小鼠的子宫腔内凝胶化。水凝胶的生物黏附特性可以延长滞留时间,从而达到持续的抗菌作用。子宫内膜感染模型表明,该复合水凝胶配方不仅能有效根除金黄色葡萄球菌,还能促进血管增殖,抑制纤维化,促进子宫内膜修复。这项工作证明了SLE-CuPPc在根除耐药细菌中的关键作用,为开发用于临床子宫内膜感染治疗的下一代治疗性水凝胶铺平了道路。

https://advanced.onlinelibrary.wiley.com/doi/10.1002/adfm.202424512

来源:高分子科学前沿
声明:仅代表作者个人观点,作者水平有限,如有不科学之处,请在下方留言指正!