炒股就看金麒麟分析师研报,权威,专业,及时,全面,助您挖掘潜力主题机会!
内镜是主要医疗器械之一,使医生能够在直视下进行疾病诊断和治疗。硬镜进入无菌组织、器官或腔室,主要用于微创外科手术,是内镜的重要组成部分,也是本文讨论的重点。目前,硬镜设备的国产化率较低,随着国内硬镜供应链逐渐完善,核心技术不断突破,国产品牌逐渐进入放量期。
硬镜诊疗系统应用广泛,微创外科手术渗透率不断提升。硬镜诊疗系统由硬镜设备和硬镜耗材构成,被广泛应用于普外科、胸外科等科室的微创外科手术。微创外科手术可以减少患者手术创伤,提升医院翻台率并减少医保支出,我们预计其渗透率有望快速提升。
硬镜设备:百亿美元潜在市场,荧光硬镜有望换道超车。硬镜设备在跨学科研发、供应链和制造环节具有较高壁垒。清晰化、荧光硬镜和手术是硬镜设备的主要发展方向。其中,荧光硬镜能够实现表层以下组织的荧光显影,可以实现术中精准定位并且降低手术风险,具有显著临床价值,在海外开启放量。我们预计,2030年全球硬镜设备市场规模将达到92亿美元(2024E-2030E CAGR 3.9%),主要由于微创外科手术数量的增长以及医疗机构硬镜系统配置率的提升;荧光硬镜占全球硬镜设备市场的比重将达到53%,其市场规模将达到74亿美元。进口品牌凭借先发优势和技术优势,占据硬镜设备市场的绝对主导。我们认为,随着政策不断推动国产替代进程,国产品牌的渗透率提升有望经历“技术突破→产品扩充→体系建设”三个阶段;而“医工交叉、荧光硬镜和OEM/ODM”三大方向有望成为国产品牌潜在突破点;最终,我们认为平台型和技术型国产品牌有望脱颖而出。
硬镜耗材:574亿元潜在市场,国产替代空间大。我们预计2030年中国MISIA市场为574亿元,10年CAGR 10.9%。进口品牌占据领先市场份额,国产品牌替代空间大,尤其是腹腔镜吻合器等高端耗材上。随着国产品牌加大投资并提高研发水平,国产MISIA日益提高的质量和成本效应得到了中国医生和医院认可,逐渐具备与进口产品抗衡的能力。同时,在集采和DRGs等政策的推动下,我们预计MISIA将逐渐成为医院成本项,我们认为医院更倾向于使用高性价比的国产品牌。短期来看,受新冠疫情影响,医保控费需求加大,国产替代进程有望加快。
行业政策变化风险;产品研发或销售进度不及预期。
硬镜诊疗系统应用广泛,市场空间广阔
硬镜诊疗系统:内镜的重要组成部分,主要用于微创外科
内镜是一种重要的医疗器械。内镜可以通过人体的自然腔道或者经手术产生的小切口进入人体,使医生能够在直视下做出疾病诊断和治疗的操作,被广泛应用于消化科、呼吸科、普外科和泌尿科等科室。Evaluate MedTed数据显示,全球内镜市场规模有望从2017年的185亿美元提升至2024年的283亿美元(CAGR 6.3%),高于同期全球医疗器械市场增速(CAGR 5.7%)。内镜是仅次于IVD、心脏病学和影像诊断等的第七大医疗器械,其占全球医疗器械市场比重有望从2017年的4.6%提升至2024年的4.8%。
图表1:全球主要医疗器械市场规模(2017-2024E)

资料来源:Evaluate MedTech,研究部
根据镜体形态、成像原理和应用场景的不同,通常将内镜分为硬镜诊疗系统和软镜诊疗系统。其中,硬镜诊疗系统进入无菌组织、器官或腔室,主要用于微创外科手术,是内镜的重要组成部分,也是本文讨论的重点。
图表2:软镜诊疗系统和硬镜诊疗系统的对比

资料来源:《内窥镜(第二类)注册技术审查指导原则》,中国产业信息网,中金公司研究部
微创外科蓬勃发展,实现三方共赢。微创外科是指通过微小创伤或通路,完成对人体内病变、畸形、创伤的灭活、切除、修复或重建等外科手术操作。1987年,法国Mouret医生完成了全球首例腹腔镜胆囊切除术,这是全球微创外科手术的开端,随后微创外科得以蓬勃发展;1991年,国内完成首例腹腔镜胆囊切除术,与全球基本同步发展。对于患者来说,微创外科手术可以减少手术创伤,降低感染风险,同时恢复时间快;对于医院来说,患者住院时间短,可以提升翻台率;对于医保来说,微创外科手术有望减少总体资金支出。我们认为,微创外科手术可以实现患者、医院和医保的三方共赢,有望进一步替代传统开放手术。
图表3:微创外科手术相比传统外科手术具有明显优势

资料来源:姚礼庆等《内镜在外科应用的新进展》,中金公司研究部
硬镜诊疗系统是开展微创外科的重要器械,主要由硬镜设备和微创外科手术器械及配件(Minimally invasive surgical instruments and accessories,MISIA)构成。
图表4:常见硬镜诊疗系统组成

资料来源:奥林巴斯公司公告,中金公司研究部
硬镜设备:主要由光源、内窥镜、摄像系统和周边设备构成。(1)光源;(2)内窥镜:包括腹腔镜、胸腔镜、输尿管镜和关节镜等不同类型;(3)摄像系统:包括摄像头,适配器、图像主机等;(4)周边设备:能量设备、显示器、医用台车等。
MISIA:与硬镜设备配合使用,完成各种微创外科手术。常见的微创外科手术流程包括制造人工气腹、建立通道、实施手术和关腹等流程,手术过程中需要硬镜耗材和硬镜设备配合完成。微创外科手术器械及配件(MISIA)是外科手术中使用的主要医疗器械,常见MISIA耗材主要包括穿刺器、吻合器、超声切割止血刀一次性刀头、一次性钳类、结扎夹、重复性钳类、医用缝线等。
图表5:微创外科手术实施流程

资料来源:灼识咨询,中金公司研究部
硬镜诊疗系统应用场景广泛,国内微创外科手术市场空间保持快速增长
硬镜诊疗系统具有广阔的应用领域,普外科为主要应用场景。硬镜被广泛应用于普外科、胸外科、泌尿科、骨科和妇产科5大科室。其中,普外科为最主要应用科室,与之配套的是腹腔镜和胸腔镜,占据全球和中国约一半的市场份额(2019年)。
图表6:全球硬镜市场份额(按科室划分,2019年)

资料来源:弗若斯特沙利文,中金公司研究部
图表7:中国硬镜市场份额(按科室划分,2019年)

资料来源:弗若斯特沙利文,中金公司研究部
图表8:中国微创外科手术数量(2015-2030E)

资料来源:灼识咨询,中金公司研究部 注:2015-2024E数据为灼识咨询预测,2025E-2030E数据为中金公司研究部预测
微创外科手术数量快速增长。灼识咨询数据显示,中国微创外科手术数量有望从2020年的1320万台提升至2024年的2600万台(2020E-2024E CAGR 18.5%),我们预计2030年中国外科手术数量有望增长至4130万台(2025E-2030E CAGR 8.0%),微创外科手术数量快速增长,这主要得益于:
(1)中国微创外科手术渗透率不断提升。康基医疗招股书显示,中国微创外科手术渗透率有望从2015年的28.5%提升至2019年的38.1%,并进一步提升至2024年的49.0%,相比美国(80.1%,2019年)仍有较大提升空间;
(2)中国开展微创外科手术医院数量不断增长。康基医疗招股书显示,2019年中国约有4400家医院可以开展微创手术,预计到2024年增长至8850家。
三甲医院渗透率较高,二级医院有待拓展。我们将腹腔镜下开展的微创外科手术进行梳理之后发现,微创外科手术以三四级手术为主。《医疗机构手术分级管理制度》规定,三级医院重点开展三级、四级手术,二级医院重点开展二级、三级手术。因此,我们认为,当前微创外科手术主要在三级医院尤其是三甲医院进行。同时,随着基层医疗机构新基建的推进,我们预计越来越多的微创外科手术有望在其他医院开展。2018年,国家卫健委和国家中医药管理局发布《全面提升县级医院综合能力工作方案(2018-2020年)》,要求进一步提升县级医院的综合服务能力,实现县域内就诊率达到90%,我们预计政策将进一步推动基层医疗机构微创外科手术渗透率提升。
图表9:腹腔镜下开展的主要微创外科术式(不完全统计)

资料来源:吴昆等《实施腹腔镜手术资质准入与分级管理的实践》(2021年),卫生部手术分级分类目录,中金公司研究部
硬镜设备:百亿美元全球市场,荧光硬镜有望换道超车
多样化发展,荧光硬镜临床价值明确
硬镜设备在跨学科研发、供应链和制造环节具有较高壁垒。(1)跨学科研发:硬镜设备的研发需要光学成像、精密机械、电子、材料和图像处理等多学科技术的融合,其成像技术和图像处理技术是内窥镜的两大核心技术;(2)供应链:硬镜设备的供应链涉及部件较多,包括图像传感器等,对精度要求较高,需要全球采购,生产企业的供应链整合能力比较重要;(3)制造:硬镜设备的制造涉及机加工、焊接、高分子材料成型等多道工序,依赖精细加工,大部分部件由手工制造和组装,对技术人员的熟练程度有较高要求。
图表10:硬镜设备的核心壁垒

资料来源:新光维医疗招股书,中金公司研究部
图表11:硬镜设备的主要发展方向

资料来源:新光维医疗招股书,招股书,中金公司研究部
硬镜设备向清晰化、荧光、手术机器人方向发展,形成丰富产品矩阵。我们认为,目前硬镜设备正逐渐向清晰化(3D+4K,让医生看得更清,获得更精准的空间定位)、荧光硬镜(实现表层以下组织的荧光显影,实现精准定位并降低手术风险)和手术机器人(微创+精准,改变传统腔镜手术模式)方向演变。不同技术之间可相互组合,形成丰富产品矩阵。
中国硬镜设备179亿元市场,荧光硬镜贡献主要增长动力
微创外科手术渗透率提升+医疗机构配置率提升,带来硬镜设备市场不断增长。我们对中国和全球硬镜设备销售峰值进行测算,预计硬镜设备市场有望在2030年达到峰值。
中国市场:10年CAGR 9.4%,微创外科手术渗透率和微创外科手术开展数量不断增长。弗若斯特沙利文数据显示,中国硬镜设备市场规模将从2019年的65亿元提升至2024年的110亿元(CAGR 11.1%);我们预计,中国硬镜设备市场规模将在2030年达到峰值179亿元(CAGR 8.5%),继续保持快速增长,主要得益于:1)微创外科手术渗透率提升;2)医疗新基建带动微创外科手术开展医院增长。我们预计,2030年国内三级和二级医院微创外科手术渗透率有望达到100%和90%。
图表12:中国硬镜设备市场规模(2015-2030E)

资料来源:弗若斯特沙利文,中金公司研究部 注:2015-2024E数据为弗若斯特沙利文测算,2030E数据为中金公司研究部测算
全球市场:10年CAGR 4.9%,百亿美元市场稳健增长。弗若斯特沙利文数据显示,全球硬镜设备市场规模从2019年的57亿美元提升至2024年的73亿美元(2019-2024E CAGR 5.1%);我们预计,2030年中国硬镜设备市场占全球硬镜设备市场的比例为30%,则2030年全球硬镜设备市场规模将达到91.8亿美元(2024E-2030E CAGR 3.9%)。全球硬镜市场规模保持稳健增长,主要由于微创外科手术数量的增长以及医疗机构硬镜设备配置率的提升。
图表13:全球硬镜设备市场规模(2015-2030E)

资料来源:弗若斯特沙利文,中金公司研究部 注:2015-2024E数据为弗若斯特沙利文测算,2030E数据为中金公司研究部测算
图表14:国内、海外和全球硬镜设备销售峰值测算(2030年)

资料来源:中金公司研究部
老牌硬镜设备厂家先发优势明显,技术领先管线丰富构筑强大护城河。进口品牌凭借先发优势和技术壁垒牢牢占据全球和中国硬镜设备市场的主要份额(全球CR5=72%,中国CR5=89%,2019年),而国产厂家正在逐渐兴起,目前已有、、新光维医疗、和沈大内窥镜等多家国产品牌布局,我们估计2019年国产品牌的国内市占率不足10%。
图表15:全球硬镜市场份额(按厂家划分,2019年)

资料来源:弗若斯特沙利文,中金公司研究部
图表16:中国硬镜市场份额(按厂家划分,2019年)

资料来源:弗若斯特沙利文,中金公司研究部
荧光硬镜:临床价值确证,制造壁垒较高。荧光硬镜是一种相比白光硬镜,荧光硬镜具有更广泛的工作光谱(400-900 nm),能够实现表层以下组织的荧光显影,可以实现术中精准定位并且降低手术风险。目前,荧光硬镜已经在胆管显影、肝段显影等应用中表现出显著临床价值。同时,相比白光硬镜,荧光硬镜在设计和制造以及镀膜技术等方面的制造壁垒更高,荧光硬镜摄像系统也具有更高设计壁垒。
图表17:荧光硬镜和白光硬镜的主要参数对比

资料来源:海泰新光招股书,中金公司研究部
荧光硬镜:放量趋势逐渐显现,贡献主要增长动力。弗若斯特沙利文数据显示,全球荧光硬镜市场规模从2017年的7亿美元提升至2024年的39亿美元,预计到2024年其占总收入的比重将达到53%。由于荧光整机系统兼具白光和荧光内窥镜功能,一体化产品有助于减少手术室设备配置,并提升科室诊疗能力。我们预计,2030年荧光硬镜占全球硬镜设备市场的比重将继续维持在53%,其市场规模将达到49亿美元。弗若斯特沙利文数据显示,中国荧光硬镜设备市场将从2019年的1亿元增长至2024年的35亿元。我们预计,中国荧光硬镜市场份额占比将进一步提升至2030年的35%,其市场规模有望达到63亿元。我们认为,荧光硬镜放量趋势逐渐显现,贡献主要增长动力。
图表18:全球硬镜设备拆分(按照设备类型划分)

资料来源:弗若斯特沙利文,中金公司研究部 注:2015-2024E数据为弗若斯特沙利文测算,2030E数据为中金公司研究部测算
图表19:中国硬镜设备拆分(按照设备类型划分)

资料来源:弗若斯特沙利文,中金公司研究部 注:2015-2024E数据为弗若斯特沙利文测算,2030E数据为中金公司研究部测算
图表20:全球荧光硬镜市场划分(按厂家,2019年)

资料来源:弗若斯特沙利文,中金公司研究部
图表21:中国荧光硬镜市场划分(按厂家,2019年)

资料来源:弗若斯特沙利文,中金公司研究部
国产品牌:三个阶段,三个方向,三个类型
政策推动国产替代进程。(1)国产支持政策:2021年5月,国家财政部和工信部发布《政府采购进口产品审核指导标准》(2021年版),明确规定了政府机构(事业单位)采购国产医疗器械及仪器的比例要求。此外,各省级机构也发布进口产品清单。例如,2021年3月广东省卫健委公布的《省级卫生健康机构进口产品清单》中,可采购进口的医疗设备数量从2019年的132种骤减至46种。(2)DRG/DIP:2021年11月26日,国家医疗保障局发布《DRG/DIP 支付方式改革三年行动计划》(以下简称《改革计划》),在2019-2021年DRG/DIP付费国家试点取得初步成效基础上,计划未来三年加快推进DRG/DIP支付方式改革全覆盖。在DRG/DIP付费方式下,医疗机构有望自下而上选用更具性价比的国产产品。
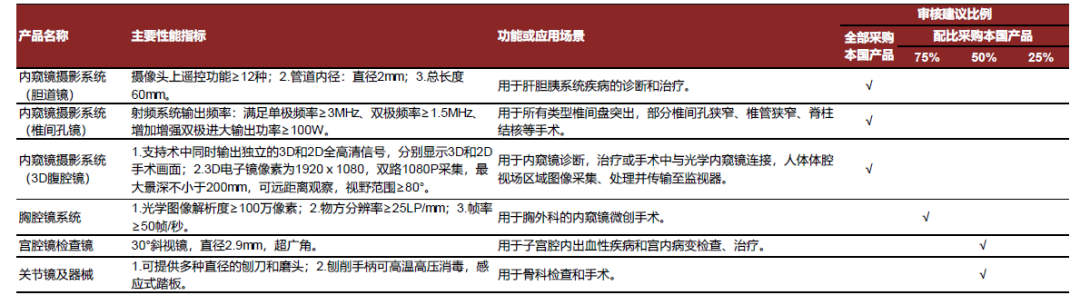
图表22:《政府采购进口产品审核指导标准》(2021年版)医用内窥镜部分

资料来源:国家财政部、工信部,《政府采购进口产品审核指导标准》(2021年版),中金公司研究部
三个阶段:技术突破→产品扩充→体系建设。我们认为,随着国内硬镜设备上游供应链体系的逐渐完善,光学成像和图像处理器等硬镜设备产品核心技术已经逐渐达标,从而催生了众多硬镜设备品牌。在此基础上,我们认为国产产品渗透率提升将分为三个阶段。
图表23:国产产品渗透率提升的三个阶段

资料来源:中金公司研究部
三个方向:医工交叉、荧光硬镜和OEM/ODM可能是国产品牌的潜在突破点。我们认为,进口品牌凭借先发优势在硬镜设备领域建立了强大的先发优势,积累了丰富的临床数据,市场份额遥遥领先。面对进口品牌的显著优势,我们认为,医工交叉、荧光硬镜和OEM/ODM三大方向可能是国产品牌的潜在突破点。
图表24:国产硬镜设备的三大突破方向

资料来源:弗若斯特沙利文,中金公司研究部
三个类型:平台型和技术型公司有望率先突围。硬镜诊疗系统的研发和推广具有较强的壁垒,我们看好平台型公司在产品研发和学术推广领域的优势。以迈瑞医疗为例,其在微创外科领域建立起丰富的产品管线,2021年,其最新的HyPixel R1 4K荧光硬镜系统正式推出。微创外科领域是迈瑞未来重点发展方向,并且其销售渠道可以和现有产品销售渠道产生协同,我们认为迈瑞有望成为国产微创外科手术系统的破局者。同时,我们也看好掌握核心技术并不断渗透优势科室的国产品牌。以海泰新光为例,其具备从核心部件、关键设备到系统集成的垂直整合能力,目前是史赛克高清荧光内窥镜、摄像适配镜头和光源模组的设计及生产供应商。我们预计,海泰新光的1080P和4K内窥镜等多款整机系统将于2021年起陆续上市。
图表25:国产硬镜设备厂商的三种类型

资料来源:迈瑞医疗公司公告,开立医疗公司公告,新光维医疗招股书,海泰新光招股书,中金公司研究部
MISIA:570亿元国内市场,国产替代空间大
570亿元潜在国内市场,外资占据主导
国内市场:10年CAGR 10.9%,潜在市场空间广阔。国内MISIA潜在市场空间广阔,主要得益于:1)微创外科手术数量的增长。相比于传统开放手术,微创手术创伤可实现患者、医院和医保三方共赢,其开展数量有望快速增长;2)一次性耗材占比提升。一次性耗材使用可以有效防止交叉感染,同时随着高性价比国产产品的推出,重复使用有望减少。康基医疗招股书显示,一次性MISIA的占比将从2015年的76%提升至2024年的90%;3)医院渗透率仍有较大提升空间。康基医疗招股书显示,常见MISIA产品,尤其是高端耗材在医院的渗透率仍有较大提升空间。我们预计,2030年中国外科手术数量将从2024年的2600万台增长至4130万台(CAGR 8.0%);考虑到带量采购的影响,平均每台微创外科手术所需耗材的出厂价将从2024年1569元人民币下降到2030年的1390元人民币(CAGR -2.0%),由此可以得到2030年中国MISIA市场为574亿元(10年CAGR 10.9%),潜在市场空间大。
图表26:国内和国外MISIA市场规模测算(2015-2030E)

资料来源:灼识咨询,康基医疗招股书,中金公司研究部
图表27:中国MISIA市场规模

资料来源:灼识咨询,中金公司研究部;注:2015-2024E数据为灼识咨询统计和预测,2025E-2030E数据为中金公司研究部预测
全球市场:10年CAGR 8.7%,MISIA市场稳步增长。我们假设,中国MISIA市场占全球的比重从2015年的20.0%提升至2030年的27.5%,则2030年全球MISIA市场规模将达到2086亿元,主要得益于全球微创外科手术量的不断提升。
图表28:全球MISIA市场规模

资料来源:灼识咨询,康基医疗招股书,中金公司研究部
腹腔镜吻合器占据最大市场份额,超声切割止血刀一次性刀头市场规模市占率提升最快。MISIA的类型和规格各异,需满足不同外科专科(普外科、妇产科、泌尿外科、胸外科和骨科)的不同MIS过程需求。全面的产品组合可向医生和医院提供一站式和定制化解决方案,兼容性较好,进而可实现研发、制造和商业化活动的协同效应,并随着组合扩大实现规模经济。根据MISIA的技术壁垒,可以将其划分为高端耗材(腹腔镜吻合器、超声切割刀系统一次性刀头等)和中低端耗材(如一次性套管穿刺器、高分子结扎夹、一次性电凝钳等)。灼识咨询数据显示,腹腔镜吻合器是目前市场份额最大的MISIA产品,其市场规模从2019年的46亿元增长至2024年的117亿元(CAGR 20.7%)。超声切割刀止血系统一次性刀头是市场规模复合增速最快的耗材,灼识咨询预测其市场规模将从2019年的18亿元增长至2024年的60亿元(CAGR 35.8%)。
图表29:中国MISIA市场规模拆分

资料来源:灼识咨询,康基医疗招股书,中金公司研究部
图表30:主要MISIA产品介绍

资料来源:灼识咨询,康基医疗招股书,中金公司研究部 注:进口品牌加粗;发展趋势为灼识咨询预测
进口品牌占据领先市场份额,尤其是在高端耗材上。灼识咨询显示,2019年按照销售额统计,强生、美敦力等外资厂商占据中国MISIA市场的绝对主导,其中,强生的市场份额达到41.2%。MISIA市场呈现外企垄断的主要原因有:1)进口品牌具有先发优势,产品组合兼容性导致其他品牌难以进入;2)腹腔镜吻合器、一次性超声刀等高端耗材进口占比较高,平均售价较高;3)进口品牌价格较高,通常为国产品牌的2-4倍。
图表31:国内外主要MISIA厂商介绍(不完全统计)

资料来源:各公司官网,中金公司研究部
国产品牌:政策推动国产替代,潜在市场空间广阔
国产品牌形成“一超多强”格局。相比于国际几家MISIA龙头较为稳定的竞争格局,国产MISIA竞争隔绝较为分散,2019年排名前五的国内企业市场份额总计仅占5%,其中康基医疗在中国MISIA市场所有国内厂商中排名第一,2019年市场份额为2.7%。
图表32:中国MISIA市场的5大国产品牌市场份额(按销售额,2019年)

资料来源:灼识咨询,康基医疗招股书,中金公司研究部
低端耗材国产化率较高,国产品牌性价比较高。随着国产品牌加大投资并提高研发水平,国产MISIA日益提高的质量和成本效应得到了中国医生和医院认可,逐渐具备与进口产品抗衡的能力。康基医疗招股书显示,一次性套管穿刺器等低端耗材的国产化率较高,而腹腔镜吻合器和一次性超声刀等高端耗材的国产化率有较大的提升空间。同时,我们发现进口与国产品牌的平均价格倍数约为3,国产品牌具有较高性价比。
图表33:常见MISIA产品的国产化率(2019年)

资料来源:灼识咨询,康基医疗招股书,中金公司研究部
图表34:进口与国产品牌价格倍数(2019年)

资料来源:灼识咨询,康基医疗招股书,中金公司研究部 注:不同产品的价格倍数=销售额排名第一的进口品牌价格/销售额排名第一的国产品牌价格
政策推动国产替代,建议关注具有丰富产品管线的国产品牌。我们认为,在集采和DRGs等政策的推动下,MISIA将逐渐成为医院成本项,医院更倾向于使用高性价比的国产品牌。短期来看,受新冠疫情影响,医保控费需求加大,国产替代进程有望加快。康基医疗在MISIA领域建立了丰富的产品管线,目前有多款产品正在研发中。
► 行业政策变化风险。硬镜具有较多的国产竞争者,集中采购或者其他竞价方式可能会导致国产品牌价格大幅下降。
► 产品研发或销售进度不及预期。硬镜诊疗系统的研发具有较高技术壁垒,产品研发进度有可能不及预期;微创外科手术系统的销售具有较强的专业性,同时进口品牌具有显著护城河,国产品牌的销售进度可能不及预期。
本文摘自:2021年12月21日已经发布的《高需求下,国产硬镜有望开启放量》
张 琎 SAC 执证编号:S0080517040001 SFC CE Ref:BHM689
刘锡源 SAC 执证编号:S0080121070004
邹 朋 SAC 执证编号:S0080513090001 SFC CE Ref:BCC313