微量泵速度怎么调史上最好用的微量泵正在提供免费试用!

新闻资讯2026-04-21 10:11:30



1

微量泵


微量泵是麻醉医生工作中不可或缺的基本工具。

传统微量泵多适用于手术室内麻醉,室外麻醉极少有医院常规使用微量泵来进行麻醉诱导与维持。

主要原因在于传统微量泵、输注工作站设置比较复杂,快进速度有限,很难满足门诊短平快的麻醉诱导方式。

所以目前国内99.99%的门诊无痛胃肠镜检查与治疗均采用麻醉医生手工推注药物方法给药。




微量泵速度怎么调史上最好用的微量泵正在提供免费试用!_https://www.jmylbn.com_新闻资讯_第1张


微量泵速度怎么调史上最好用的微量泵正在提供免费试用!_https://www.jmylbn.com_新闻资讯_第2张
微量泵速度怎么调史上最好用的微量泵正在提供免费试用!_https://www.jmylbn.com_新闻资讯_第3张
微量泵速度怎么调史上最好用的微量泵正在提供免费试用!_https://www.jmylbn.com_新闻资讯_第4张

传统微量泵缺点

微量泵速度怎么调史上最好用的微量泵正在提供免费试用!_https://www.jmylbn.com_新闻资讯_第5张
微量泵速度怎么调史上最好用的微量泵正在提供免费试用!_https://www.jmylbn.com_新闻资讯_第6张
微量泵速度怎么调史上最好用的微量泵正在提供免费试用!_https://www.jmylbn.com_新闻资讯_第7张




1

操作界面不友好,设置速度、容量不方便,极其繁琐,不适合门诊无痛诊疗的快节奏。



2

快进速度不够,不能模拟手工快速给药。



3

多采用传统物理按键,响应速度慢。

上述缺点导致国内绝大部分麻醉科手术室外麻醉都是采用手工给药,给药速度、给药剂量不统一,麻醉效果、副作用、不良反应强烈依赖麻醉医生工作经验,几乎不可能实现标准化。


微量泵速度怎么调史上最好用的微量泵正在提供免费试用!_https://www.jmylbn.com_新闻资讯_第8张


微量泵速度怎么调史上最好用的微量泵正在提供免费试用!_https://www.jmylbn.com_新闻资讯_第9张
微量泵速度怎么调史上最好用的微量泵正在提供免费试用!_https://www.jmylbn.com_新闻资讯_第10张
微量泵速度怎么调史上最好用的微量泵正在提供免费试用!_https://www.jmylbn.com_新闻资讯_第11张

圣诺麻醉科制版微量泵特点

微量泵速度怎么调史上最好用的微量泵正在提供免费试用!_https://www.jmylbn.com_新闻资讯_第12张
微量泵速度怎么调史上最好用的微量泵正在提供免费试用!_https://www.jmylbn.com_新闻资讯_第13张
微量泵速度怎么调史上最好用的微量泵正在提供免费试用!_https://www.jmylbn.com_新闻资讯_第14张
微量泵速度怎么调史上最好用的微量泵正在提供免费试用!_https://www.jmylbn.com_新闻资讯_第15张
微量泵速度怎么调史上最好用的微量泵正在提供免费试用!_https://www.jmylbn.com_新闻资讯_第16张


第一:速度快

10-50ml空针快进速度范围600-2400ml/h,堪比手工推注速度,满足门诊麻醉诱导快节奏。

微量泵速度怎么调史上最好用的微量泵正在提供免费试用!_https://www.jmylbn.com_新闻资讯_第17张
微量泵速度怎么调史上最好用的微量泵正在提供免费试用!_https://www.jmylbn.com_新闻资讯_第18张


第二:根据麻醉医生用药习惯高度定制

以快进诱导为例:点击快进模式后,默认速度为最快速度,快进快捷容量为1-2-4-6-8,也可以自定义容量。

极大方便麻醉医生随时诱导、加深麻醉。

微量泵速度怎么调史上最好用的微量泵正在提供免费试用!_https://www.jmylbn.com_新闻资讯_第19张
微量泵速度怎么调史上最好用的微量泵正在提供免费试用!_https://www.jmylbn.com_新闻资讯_第20张


第三:全触屏界面

微量泵为全触屏,操作响应速度快,类似于手机中的老年机跟智能机的区别。

配合标准化麻醉诱导与维持方案,极大减轻麻醉医生工作量,特别是长时间的检查与手术,患者麻醉深度适宜,术中体动少,术后苏醒快,极大解放麻醉医生双手。

微量泵速度怎么调史上最好用的微量泵正在提供免费试用!_https://www.jmylbn.com_新闻资讯_第21张
微量泵速度怎么调史上最好用的微量泵正在提供免费试用!_https://www.jmylbn.com_新闻资讯_第22张


第四:蓄电量大

门诊无痛诊疗项目经常需要变换推床位置,定制的微量泵蓄电量大,不用长期插电才能使用。蓄电池即可满足一整天的工作量。

微量泵速度怎么调史上最好用的微量泵正在提供免费试用!_https://www.jmylbn.com_新闻资讯_第23张
微量泵速度怎么调史上最好用的微量泵正在提供免费试用!_https://www.jmylbn.com_新闻资讯_第24张
微量泵速度怎么调史上最好用的微量泵正在提供免费试用!_https://www.jmylbn.com_新闻资讯_第25张

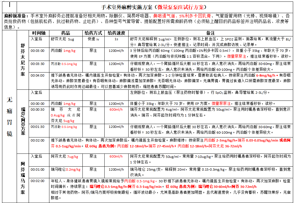
适宜技术:无痛胃肠镜规范化用药方案

微量泵速度怎么调史上最好用的微量泵正在提供免费试用!_https://www.jmylbn.com_新闻资讯_第26张
微量泵速度怎么调史上最好用的微量泵正在提供免费试用!_https://www.jmylbn.com_新闻资讯_第27张
微量泵速度怎么调史上最好用的微量泵正在提供免费试用!_https://www.jmylbn.com_新闻资讯_第28张

基层麻醉网正在邀请全国基层麻醉科参与:基层适宜技术:无痛胃肠镜规范化用药方案活动。

为全国基层麻醉科提供:

1、圣诺麻醉科制版微量泵F8免费试用名额

2、标准化给药方案及实施细节

微量泵速度怎么调史上最好用的微量泵正在提供免费试用!_https://www.jmylbn.com_新闻资讯_第29张
微量泵速度怎么调史上最好用的微量泵正在提供免费试用!_https://www.jmylbn.com_新闻资讯_第30张
微量泵速度怎么调史上最好用的微量泵正在提供免费试用!_https://www.jmylbn.com_新闻资讯_第31张
微量泵速度怎么调史上最好用的微量泵正在提供免费试用!_https://www.jmylbn.com_新闻资讯_第32张
微量泵速度怎么调史上最好用的微量泵正在提供免费试用!_https://www.jmylbn.com_新闻资讯_第33张
微量泵速度怎么调史上最好用的微量泵正在提供免费试用!_https://www.jmylbn.com_新闻资讯_第34张
微量泵速度怎么调史上最好用的微量泵正在提供免费试用!_https://www.jmylbn.com_新闻资讯_第35张

如何申请免费试用圣诺定麻醉科制版微量泵

微量泵速度怎么调史上最好用的微量泵正在提供免费试用!_https://www.jmylbn.com_新闻资讯_第36张
微量泵速度怎么调史上最好用的微量泵正在提供免费试用!_https://www.jmylbn.com_新闻资讯_第37张
微量泵速度怎么调史上最好用的微量泵正在提供免费试用!_https://www.jmylbn.com_新闻资讯_第38张

1、科室已经开展无痛胃肠镜检查、无痛人流无痛宫腔镜检查,以科室为单位,科主任提出申请并完成问卷调查表。

2、免费试用期为1-2个月。

PS:如果参与基层麻醉网组织的《基层适宜技术:无痛胃肠镜规范化用药方案》项目,可以长期免费试用,具体实施方案咨询春哥。

3、因申请科室较多,需要耐心等候。我们将建立专门的微信群交流使用心得。

4、有兴趣的麻醉科主任请联系春哥小号:jjyy2081

私信数字:37

微量泵速度怎么调史上最好用的微量泵正在提供免费试用!_https://www.jmylbn.com_新闻资讯_第39张