床单位消毒怎么消医院床单元如何有效进行清洁消毒?

新闻资讯2026-04-21 09:25:22

床单位消毒怎么消医院床单元如何有效进行清洁消毒?_https://www.jmylbn.com_新闻资讯_第1张

医院寝具是患者就医环境的一部分,属于高频接触物体表面。在使用过程中,常被患者的体液、血液污染,而这些污染物通常携带着大量病原微生物,病原微生物可以在上面存活数小时,甚至数日、数月。因构成寝具材料成分复杂,它们的清洁消毒成为一大难题。

医院寝具的污染现象
1、一般污染

肉眼可见的污染物,包括汗渍、尿渍、血液甚至是粪便,在翻动床具时可见飞扬的颗粒尘埃物体。

床单位消毒怎么消医院床单元如何有效进行清洁消毒?_https://www.jmylbn.com_新闻资讯_第2张

2、微生物污染
因床垫和枕头与病人直接接触,所以其导致感染的风险要比离病人较远的墙、地板、椅子等要高得多。大部分感染暴发在调查时关注的是MRSA、VRE、鲍曼不动杆菌、艰难梭菌和铜绿假单胞菌等。[1]一些关于寝具微生物污染的相关报导:

床单位消毒怎么消医院床单元如何有效进行清洁消毒?_https://www.jmylbn.com_新闻资讯_第3张

· 据巴西一项调查显示,51张平均使用41天的床垫,经检测有26张(51%)检出耐 药菌。其中前三位的耐药菌为:鲍曼(69.2%)、肺克 (11.5%)和铜绿(11.5%)[2]
· 孟加拉国两家公立三甲医院在呼吸系统疾病住院患者周围的物体收集了表面拭子,其中最常见的受污染的表面是床单和毛巾[3]
· 大连市医疗机构对寝具污染状况进行调查,细菌总数污染床垫最高,平均为1461cfu/cm2;床架最低,平均为10 cfu/cm2;合格率床垫最低,为35.45%,被套最高,为93.10%。[4]


床单位消毒怎么消医院床单元如何有效进行清洁消毒?_https://www.jmylbn.com_新闻资讯_第4张

美国急救医学研究所(ECRI)每年第四季度在其官网发布了《十大医疗技术危害》警告,以循证证据为依据,提醒医疗机构注意医学装备的安全性及可能给患者带来的危害,保障患者诊疗安全。

· 2018年TOP3: 床垫及被褥可能被体液和微生物污染而置患者感染风险中

· 2019年TOP2: 床垫再次列入十大医疗技术危害名单


医院寝具该如何进行消毒?

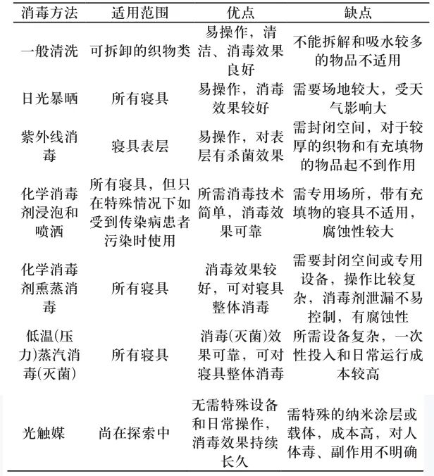
对于可拆卸的被套、枕套、床单等棉制品,医院多采取传统的清洁消毒方法,而床垫、被芯、枕芯等寝具清洁难度很大,往往无法彻底进行消毒,这也是造成寝具微生物污染的一大原因。

床单位消毒怎么消医院床单元如何有效进行清洁消毒?_https://www.jmylbn.com_新闻资讯_第5张

图源:医院寝具污染状况与消毒进展

常见消毒方法有一般清洗、日光暴晒、紫外线消毒、化学消毒剂浸泡和喷洒等,每种消毒方法的适用范围不同,各有利弊。因成本、场地等条件限制,单一消毒方法难以解决所有寝具的消毒问题,特别是带有充填物的寝具。在长时间使用反复清洗消毒之后,破损暴露的床垫填充物更为病原微生物定植和繁殖提供了良好的生存环境。[5]

床单位消毒怎么消医院床单元如何有效进行清洁消毒?_https://www.jmylbn.com_新闻资讯_第6张

床单元污染是院感一大隐患


床单位消毒怎么消医院床单元如何有效进行清洁消毒?_https://www.jmylbn.com_新闻资讯_第7张
床单元清洁问题引发的思考
床单元没有得到正确的清洁与消毒就存在感染病人的潜在风险。据各类文献数据统计资料显示,采用剪取法、涂抹法、戳印法[6~8]等调查方法均表明医院病房寝具污染情况比较严重,寝具的污染情况显而易见。


对于直接接触患者的寝具,《病区医院感染管理规范》第7.3.5.2规定,床单、被套、枕套等直接接触患者的床上用品,应一人一更换;患者住院时间超过一周时,应每周更换;被污染时应及时更换。更换后的用品应及时清洗与消毒。

床单位消毒怎么消医院床单元如何有效进行清洁消毒?_https://www.jmylbn.com_新闻资讯_第8张

美国FDA对医院患者寝具的要求:

医用床垫应具备防止血液和体液渗透至床垫内部的功能,以保护床垫免受病原微生物的污染。医用床垫罩应涂有,或含有杀灭或防止微生物生长的材料。

针对床垫内部被污染的问题,美国CDC就环境感染控制措施给医疗机构提出了相应的建议:


所有医疗机构要有对床垫及床罩的检查制度。要按照生产厂家给出的床垫和床罩的使用寿命年限进行管理。如在使用过程中有疑问,要咨询生产厂家。检查床垫与床罩要注意的细节包括是否有可见的较明显的破损、有无切口、撕裂口、裂纹、针孔、向外突出或污渍。

床单位消毒怎么消医院床单元如何有效进行清洁消毒?_https://www.jmylbn.com_新闻资讯_第9张
脱下床罩,检查床罩内表面。检查床垫内部有无潮湿的点、污渍、破损或老化等。检测床垫上面、底面与各个侧面。如果床垫有破损、老化或者有难以去除的可见污染,应按相应的处理程序丢弃或处理。如果床罩有内眼可见的污渍、有破损或老化,应立即更换新的床罩


按厂家使用要求对床罩进行清洁与消毒。注意不要弄破床罩。


床单位消毒怎么消医院床单元如何有效进行清洁消毒?_https://www.jmylbn.com_新闻资讯_第10张


枕头和床垫应该选择外表面容易清洗、干燥和清洁的材质,不易藏污纳垢。


在思考如何更好地落实医院寝具清洁消毒措施时,除了需要严格按照规范执行,我们还需要寻求更高效、科学和简便的方式。


Clinell·伽玛屏障隔离系列产品

Clinell·伽玛屏障隔离系列产品包含床套、枕头、床垫、被子、脉枕,均可用湿巾或抹布直接擦拭清洁/消毒,与清洁剂、消毒剂兼容性好,防水性能高,有助于提高医院保洁员清洁依从性。

床单位消毒怎么消医院床单元如何有效进行清洁消毒?_https://www.jmylbn.com_新闻资讯_第11张


提供隔菌屏障,降低感染风险
Clinell.伽玛屏障隔离寝具系列能有效减少床上用品被污染,独特的空气净化技术能有效阻隔病原微生物。本产品的接口位的使用热封技术,具有良好的密封性,使病菌和过敏原难以进入产品内部。


床单位消毒怎么消医院床单元如何有效进行清洁消毒?_https://www.jmylbn.com_新闻资讯_第12张
清洁保养便捷
Clinell.伽玛屏障隔离寝具系列均可用湿巾或抹布直接擦拭清洁/消毒,防水性能高,不易被污染。


柔软舒适,透气舒畅
独特的空气净化在阻隔病菌的同时,具有良好的透气性。透气的特性可使产品内部的压力分布合理,使用更为舒适。可以让使用者感受自由呼吸的舒畅。

参考文献:

[1]Creamer E , Humphreys H . The contribution of beds to
   healthcare-associated infection: the importance of adequate decontamination[J].
   Journal of Hospital Infection, 2008, 69(1):8-23.

[2] Viana, R. E. H., Santos, S. G. dos,
   & Oliveira, A. C. (2016). Recovery of resistant bacteria from mattresses of
   patients under c 

[3] Hassan M Z ,Sturm-Ramirez K ,  Rahman M Z , et
   al. Contamination of hospital surfaces with respiratory pathogens in
   Bangladesh[J]. PloS one, 14(10):e0224065.

[4]高丽, 曹沛沛. 医院寝具污染状况与消毒进展[J]. 中外健康文摘, 2013(30).

[5]Jenkins R O , Sherburn R E . Used cot mattresses as potential reservoirs of bacterial infection: nutrient availability within polyurethane foam[J]. Journal of Applied Microbiology, 2008, 104(2).

[6]夏爱娟,李玲,孙芹,等.病房内枕芯污染情况的调查[J].现代预防医学,2005,32(5):467.

[7]梁雅丽.住院患者床单位细菌污染调查[J].中华医院感染学杂志,2001,11(1)59.

[8]蔡雷.住院病人床单细菌污染调查[J].中国消毒学杂志,1999,16(4):220.

 


     
床单位消毒怎么消医院床单元如何有效进行清洁消毒?_https://www.jmylbn.com_新闻资讯_第13张           
床单位消毒怎么消医院床单元如何有效进行清洁消毒?_https://www.jmylbn.com_新闻资讯_第14张             
床单位消毒怎么消医院床单元如何有效进行清洁消毒?_https://www.jmylbn.com_新闻资讯_第15张             
             




床单位消毒怎么消医院床单元如何有效进行清洁消毒?_https://www.jmylbn.com_新闻资讯_第16张   床单位消毒怎么消医院床单元如何有效进行清洁消毒?_https://www.jmylbn.com_新闻资讯_第17张   床单位消毒怎么消医院床单元如何有效进行清洁消毒?_https://www.jmylbn.com_新闻资讯_第18张