壳聚糖凝胶怎么用《ACS AMI》:巧用单宁酸,一步制备多功能壳聚糖水凝胶用于快速止血、皮肤伤口修复

新闻资讯2026-04-21 07:57:54
皮肤作为身体最大和最暴露的器官,一旦受损,及时有效的治疗是伤口恢复的关键。伤口愈合一般分为止血、炎症、增殖和重塑四个阶段。伤口中微量的活性氧(ROS)能够有效保护人体免受细菌和真菌的感染,但是伤口中过多的ROS会诱发强烈的炎症反应,从而阻碍伤口的愈合进程。单宁酸(TA)是一种天然多酚抗菌小分子,具有抗氧化、抗菌、抗炎和生物可降解作用,可用于无抗生素抗菌策略。同时大量的酚基可以提供多种相互作用位点,包括氢键、离子键、配位键和疏水作用,可作为水凝胶交联剂。季铵化壳聚糖(QCS)是一种天然来源的阳离子聚合物,具有很强的组织粘附能力和抗菌性能,同时能与阴离子基团形成离子键,用于开发多功能工程化伤口敷料,在医疗保健方面具有重要的实际意义。

基于此,郑州大学关芳霞、姚明浩团队巧用单宁酸,开发了一种通过简单混合一步法制备多功能QCS/TA水凝胶。由于QCS和TA之间的离子键和氢键的快速可逆形成,该水凝胶可以通过剪切稀化注射或原位形成的方法完美整合到不规则的伤口上。QCS/TA水凝胶表现出可调节的凝胶时间、良好的注射性能、粘合强度、自愈能力以及优异的抗菌性能和自由基清除能力。相关工作以“Injectable Self-Healing Adhesive Chitosan Hydrogel with Antioxidative, Antibacterial, and Hemostatic Activities for Rapid Hemostasis and Skin Wound Healing”为题于2022年7月20日发表在“ACS Applied Materials & Interfaces”上。

壳聚糖凝胶怎么用《ACS AMI》:巧用单宁酸,一步制备多功能壳聚糖水凝胶用于快速止血、皮肤伤口修复_https://www.jmylbn.com_新闻资讯_第1张
示意图1 将QCS/TA水凝胶注射到受伤部位示意图:由于水凝胶具有很强的抗菌、抗氧化、止血、组织粘合和伤口愈合能力,在全厚皮肤伤口模型中可以有效阻止血管出血并加速伤口愈合

1. QCS/TA水凝胶的制备和傅里叶红外光谱分析(FT-IR)
研究者通过简单混合两种成分:来自天然虾/贝壳的QCS和来自天然苏木果/橡子的TA,通过物理交联一步到位开发制备了多功能QCS/TA水凝胶。FT-IR用于研究QCS和TA之间的相互作用,结果表明TA作为动态和物理交联剂,可以交联QCS并通过离子键和氢键形成水凝胶。

壳聚糖凝胶怎么用《ACS AMI》:巧用单宁酸,一步制备多功能壳聚糖水凝胶用于快速止血、皮肤伤口修复_https://www.jmylbn.com_新闻资讯_第2张
图1 QCS/TA水凝胶形成和机理。(A)QCS和TA的来源及QCS/TA水凝胶的合成原理。QCS中的季铵阳离子基团和TA中的多酚基团之间的离子键,TA中的多酚基团和QCS的氨基之间的氢键,形成QCS/TA水凝胶的交联网络。(B)FT-IR分析表明,QCS和TA在QCS/TA水凝胶中的相互作用可以通过特征峰的改变,证实通过离子键和氢键形成凝胶

2. QCS/TA水凝胶的表征
通过倒置瓶法,测定QCS/TA水凝胶的凝胶化时间。随着TA浓度的增加,凝胶化时间减少。这主要归功于水凝胶网络中多酚基团的增加,这加强了离子键和氢键的形成。水含量随着TA浓度的增加而减少,这可能与交联度增加有关。水凝胶在PBS中的降解曲线显示,QCS/TA水凝胶在体外可保持凝胶状态21天以上,满足伤口愈合的长期要求。流变行为结果显示,QCS/TA水凝胶的交联度随着TA浓度的增加而增加,从而提高其机械性能。此外,氢键的增强也能提升水凝胶的机械性能。微观结构由SEM可见,QCS/TA水凝胶都表现出松散和多孔的网络结构,这将促进伤口位置的细胞增殖和营养交换。

壳聚糖凝胶怎么用《ACS AMI》:巧用单宁酸,一步制备多功能壳聚糖水凝胶用于快速止血、皮肤伤口修复_https://www.jmylbn.com_新闻资讯_第3张
图2 QCS/TA水凝胶的表征。(A)QCS/TA水凝胶的缩写、含量、凝胶化时间、含水量和凝胶图片。(B)QCS/TA水凝胶在PBS(37℃,pH=7.4)中的体外降解行为。(C)QCS/TA水凝胶的流变行为。(D)水凝胶的SEM图

3. QCS/TA水凝胶的可注射性和自愈性
通过流变测试,证实了水凝胶剪切变稀的能力。这种剪切稀化行为可归因于剪切引起QCS/TA水凝胶动态网络的断裂,增强了水凝胶的可注射性。流变行为和宏观测试评估了水凝胶的自我修复能力,结果表明,QCS/TA水凝胶具有良好的自愈性。离子键和氢键作为一种可逆的物理交联模式,当水凝胶内部交联网络被破坏时,可以自主恢复交联。

壳聚糖凝胶怎么用《ACS AMI》:巧用单宁酸,一步制备多功能壳聚糖水凝胶用于快速止血、皮肤伤口修复_https://www.jmylbn.com_新闻资讯_第4张
图3 QCS/TA水凝胶的可注射性和自愈性。(A)QCS/TA2.5的剪切变稀实验:图中显示了水凝胶的可注射特性。(B)QCS/TA2.5水凝胶在1% -1000%范围内的应变扫描。(C)水凝胶在断裂临界点上下的五个流变周期。(D)QCS/TA2.5水凝胶的自愈过程照片:原始状态(ⅰ),受损状态(ⅱ)和(ⅲ),水凝胶愈合0.5h(ⅳ)和(ⅴ)。(E)QCS/TA水凝胶的愈合机制示意图

4. QCS/TA水凝胶的粘附特性
QCS/TA水凝胶的高组织粘附特性,主要是由于TA中的多酚基团,它与组织表面的多肽和蛋白质的硫醇基和氨基表现出很强的结合亲和力。

壳聚糖凝胶怎么用《ACS AMI》:巧用单宁酸,一步制备多功能壳聚糖水凝胶用于快速止血、皮肤伤口修复_https://www.jmylbn.com_新闻资讯_第5张
图4 QCS/TA水凝胶的粘附特性。(A)水凝胶粘附在不同材料上的照片。(B)搭接剪切试验实验示意图。(C)QCS/TA1.5、QCS/TA2.5、QCS/TA5水凝胶在猪皮上的粘合强度。(D)QCS/TA水凝胶和组织之间的粘合机制

5. QCS/TA水凝胶的拉伸性能
愈合30分钟后,断裂的水凝胶完全愈合,没有明显裂痕。愈合后的水凝胶的拉伸性能有所下降,但是差异并不明显。通过比较愈合前后拉伸力,评估自愈合效率,QCS/TA水凝胶的自愈合效率均在80%以上。

壳聚糖凝胶怎么用《ACS AMI》:巧用单宁酸,一步制备多功能壳聚糖水凝胶用于快速止血、皮肤伤口修复_https://www.jmylbn.com_新闻资讯_第6张
图5 QCS/TA水凝胶的拉伸和自愈合效率。(A)QCS/TA水凝胶的拉伸测试照片。(B)原始水凝胶和愈合后水凝胶的拉伸强度。(C)水凝胶的自愈合效率

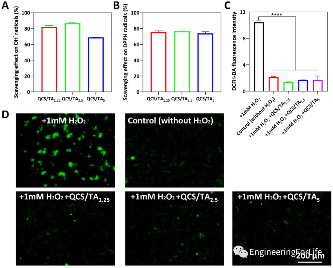
6. QCS/TA水凝胶的抗氧化性
从Safranin O和DPPH测试结果来看,水凝胶对羟基自由基(>65%)和DPPH自由基(>70%)均表现出很强的清除效率。DCFH-DA染色结果表明,QCS/TA水凝胶处理后,细胞内ROS水平明显减少。QCS/TA水凝胶能有效清除细胞内产生的ROS,从而保护细胞在愈合过程中免受氧化应激损伤。

壳聚糖凝胶怎么用《ACS AMI》:巧用单宁酸,一步制备多功能壳聚糖水凝胶用于快速止血、皮肤伤口修复_https://www.jmylbn.com_新闻资讯_第7张
图6 QCS/TA水凝胶的抗氧化性。(A)Safranin O检测对羟基自由基的清除能力。(B)DPPH检测对DPPH自由基的清除能力。(C)DCFH-DA荧光强度分析。(D)分别用1 mM H2O2、不添加H2O2(对照组)、1 mM H2O2+QCS/TA1.5水凝胶、1 mM H2O2+QCS/TA2.5水凝胶、1 mM H2O2+QCS/TA5水凝胶处理L929细胞的荧光染色图

7. QCS/TA水凝胶的抗菌性
通过比较QCS/TA水凝胶的抗菌活性,发现TA含量与抗菌活性呈正相关。可以通过调整TA含量来定制抗菌性能。带季铵盐和氨基的正电荷QCS可以通过静电力吸附带负电荷的细菌,并聚集在细胞壁上,从而抑制细菌生长。

壳聚糖凝胶怎么用《ACS AMI》:巧用单宁酸,一步制备多功能壳聚糖水凝胶用于快速止血、皮肤伤口修复_https://www.jmylbn.com_新闻资讯_第8张
图7 QCS/TA水凝胶的抗菌性能。(A)水凝胶在抗菌性能测试中对E. coli和S. aureus的杀伤比的定量统计。(B)抗菌测试照片。(C)对E. coli和S. aureus的抑制区直径的定量统计。(D)抑菌环照片。(E)水凝胶抗菌机制示意图

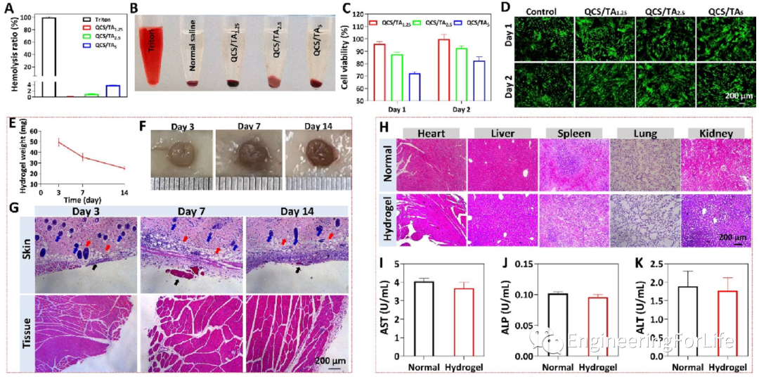
8. QCS/TA水凝胶的生物相容性
通过体外、体内实验,证明QCS/TA水凝胶具有良好的生物相容性。

壳聚糖凝胶怎么用《ACS AMI》:巧用单宁酸,一步制备多功能壳聚糖水凝胶用于快速止血、皮肤伤口修复_https://www.jmylbn.com_新闻资讯_第9张
图8 QCS/TA水凝胶的生物相容性。(A)水凝胶统计溶血率和(B)溶血照片。(C)通过CCK-8检测,用QCS/TA水凝胶提取物培养1天和2天的L929细胞的活力。(D)L929细胞在第1天和第2天的活/死荧光染色图。(E)QCS/TA2.5水凝胶在体内第3、7和14天的降解率和(F)照片。(G)QCS/TA2.5水凝胶在第3、7和14天皮肤和组织的H&E染色图。(H)第14天,植入或未植入QCS/TA2.5水凝胶的小鼠主要器官的H&E染色图。AST(I)、ALP(J)和ALT的血液生化分析(K)在植入或未植入QCS/TA2.5水凝胶的小鼠血清

9. QCS/TA水凝胶的止血性能
研究者评估了三种出血的止血能力,结果表明QCS/TA2.5水凝胶具有良好的止血能力,可能与(1)水凝胶成分固有的止血活性,(2)水凝胶的强粘附性有关。

壳聚糖凝胶怎么用《ACS AMI》:巧用单宁酸,一步制备多功能壳聚糖水凝胶用于快速止血、皮肤伤口修复_https://www.jmylbn.com_新闻资讯_第10张
图9 QCS/TA2.5水凝胶的止血能力。(A)肝脏切口模型。(B)尾部截肢模型。(C)股动脉模型

10. QCS/TA水凝胶的活体伤口愈合评估
为了评估水凝胶对体内伤口愈合的促进作用,研究者建立了一个全厚度的皮肤伤口模型。与对照组和商用水凝胶Tegaderm相比,QCS/TA2.5水凝胶组的小鼠伤口在治疗14天后几乎完全愈合(92.8%)。QCS/TA2.5水凝胶的止血和抑菌特性可以有效缩短止血过程,防止细菌感染,从而加速伤口愈合。

壳聚糖凝胶怎么用《ACS AMI》:巧用单宁酸,一步制备多功能壳聚糖水凝胶用于快速止血、皮肤伤口修复_https://www.jmylbn.com_新闻资讯_第11张
图10 QCS/TA2.5水凝胶对伤口愈合的体内评估。(A)实验日程和分组示意图。(B)第0、3、7/14天未处理(对照组)或经Tegaderm或QCS/TA2.5水凝胶处理的伤口愈合照片。(C)各组14天内伤口愈合痕迹。(D)各组不同愈合期的伤口闭合面积。(E)伤口愈合过程示意图:止血、炎症、增殖、重塑

11. 伤口再生组织学评价
真皮间距、再上皮化、胶原沉积常用于评估伤口愈合。QCS/TA2.5水凝胶表现出最短的真皮间距,更好的再上皮化和更为均匀的胶原蛋白沉积。

壳聚糖凝胶怎么用《ACS AMI》:巧用单宁酸,一步制备多功能壳聚糖水凝胶用于快速止血、皮肤伤口修复_https://www.jmylbn.com_新闻资讯_第12张
图11 伤口再生组织学评价。(A)未经处理(对照组)或经Tegaderm或QCS/TA2.5水凝胶处理的伤口组织的H&E染色图。(B)各组伤口组织的Masson三色染色图,观察胶原蛋白

12. 炎症、细胞增殖和血管生成的评估
炎症微环境在伤口愈合和组织再生的过程中,至关重要。研究者通过免疫荧光染色评估了伤口部位的炎症细胞因子IL-6和 IL-4的总水平。具有清除ROS特性的QCS/TA2.5水凝胶可以通过下调IL-6和上调IL-4来调节炎症反应。此外,QCS/TA2.5水凝胶组中血管生成标记物(VEGF)和细胞增殖标记物(PCNA)的表达明显较高,显示出更好的组织再生。

壳聚糖凝胶怎么用《ACS AMI》:巧用单宁酸,一步制备多功能壳聚糖水凝胶用于快速止血、皮肤伤口修复_https://www.jmylbn.com_新闻资讯_第13张
图12 再生的伤口组织的免疫荧光分析。(A)对照组、Tegaderm组和QCS/TA2.5组的炎症细胞因子IL-6和 IL-4的免疫荧光染色图。(B)各组的PCNA和VEGF的免疫荧光染色图

综述所述,研究者开发了一种制备方法简单的TA交联的多功能可注射壳聚糖水凝胶(QCS/TA)作为新型止血材料和皮肤伤口愈合敷料。在全层皮肤损伤模型中,与商业的Tegaderm相比,呈现出更快的伤口愈合率和更多的胶原蛋白沉积。因此,QCS/TA水凝胶有可能被用作急救生物材料,在紧急情况下快速止血和修复伤口,在生物医学领域具有巨大的潜在应用价值。

文章来源:
https://doi.org/10.1021/acsami.2c08870

入群交流
围绕再生医学研究方向,EFL公众号建有“学术交流群”,扫描下方二维码加小编微信即可入群交流~
壳聚糖凝胶怎么用《ACS AMI》:巧用单宁酸,一步制备多功能壳聚糖水凝胶用于快速止血、皮肤伤口修复_https://www.jmylbn.com_新闻资讯_第14张