氧气呼吸机怎么用呼吸机之危重病人转运时氧气瓶能用多久?

新闻资讯2026-04-21 16:19:51

氧气呼吸机怎么用呼吸机之危重病人转运时氧气瓶能用多久?_https://www.jmylbn.com_新闻资讯_第1张

氧气呼吸机怎么用呼吸机之危重病人转运时氧气瓶能用多久?_https://www.jmylbn.com_新闻资讯_第2张

本公众号归清风紫叶专属,如果您还未关注,请点击上方蓝色字体“医工灵动观察”进行关注,点击右上角设为星标,定期有不同的内容发布,给你不一样的体验哦。欢迎志同道合的朋友加入。

氧气呼吸机怎么用呼吸机之危重病人转运时氧气瓶能用多久?_https://www.jmylbn.com_新闻资讯_第3张

闻道有先后,术业有专攻。

We have heard that Tao has its own sequence, and its technique has its own specialty.

氧气呼吸机怎么用呼吸机之危重病人转运时氧气瓶能用多久?_https://www.jmylbn.com_新闻资讯_第4张 VS 氧气呼吸机怎么用呼吸机之危重病人转运时氧气瓶能用多久?_https://www.jmylbn.com_新闻资讯_第5张

Doctors are benevolent, workers are ingenuity.

医者仁心,工者匠心。

氧气呼吸机怎么用呼吸机之危重病人转运时氧气瓶能用多久?_https://www.jmylbn.com_新闻资讯_第6张

路漫漫其修远兮,吾将上下而求索。

Although the road is endless and faraway, I still want to pursue the truth in the world.

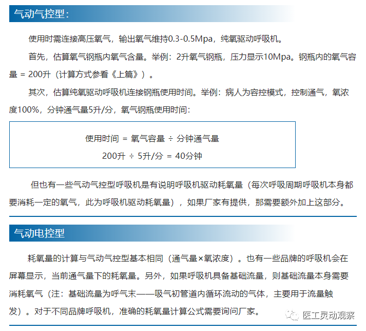
呼吸机之危重病人转运时氧气瓶能用多久?

  危重病人经常需要在院内及院外转运,而在转运过程中,大部分需要呼吸机支持通气或高浓度吸氧。对于临床医护人员,经常碰到的困惑是:氧气钢瓶中氧气能用多久?会不会在途中氧气不够?所以,我们应提前做好准备,清楚的知道氧气钢瓶中氧气的体积,准确计算出病人转运途中的耗氧量,从而确保转运危重病人的安全。今天,我们先从了解医用氧气钢瓶开始。


氧气呼吸机怎么用呼吸机之危重病人转运时氧气瓶能用多久?_https://www.jmylbn.com_新闻资讯_第7张 

一. 钢瓶规格

氧气呼吸机怎么用呼吸机之危重病人转运时氧气瓶能用多久?_https://www.jmylbn.com_新闻资讯_第8张


        医用氧气钢瓶大小的计量单位是容积单位:升(L), 医用氧气瓶主要分为40升大瓶及12升以下的小瓶。小氧气瓶主要作为急救车、转运病人的转运呼吸机及转运病人中途吸氧的气源。现在市场上流通的医用小氧气瓶最常用的有2升到10升几种规格。

氧气呼吸机怎么用呼吸机之危重病人转运时氧气瓶能用多久?_https://www.jmylbn.com_新闻资讯_第9张

图1 从左到右,氧气规格分别为2升、4升、6升、8升、12升


配置建议:

1.      院内转运病人途中普通吸氧选择2-4升氧气钢瓶,常规3个

2.      院内转运病人途中呼吸机给氧选择6-8升氧气钢瓶,常规3个

3.      院外转运病人急救车选择10-12升氧气钢瓶,常规6-8个(救护车3-4个)

(说明原因:确保病人每次转运钢瓶内有充足的氧气,用完更换新的氧气钢瓶时,确保科室有一个备用的。空的钢瓶拿到中心氧站充气,需要3-5天的时间)


氧气呼吸机怎么用呼吸机之危重病人转运时氧气瓶能用多久?_https://www.jmylbn.com_新闻资讯_第7张 

二. 连接方式

氧气呼吸机怎么用呼吸机之危重病人转运时氧气瓶能用多久?_https://www.jmylbn.com_新闻资讯_第8张


1.      流量压力减压阀

又称为低压力阀,用于院内转运普通吸氧,流量大小需根据病人血氧监测值进行调整

氧气呼吸机怎么用呼吸机之危重病人转运时氧气瓶能用多久?_https://www.jmylbn.com_新闻资讯_第12张

图2 氧气钢瓶连接压立阀和流量计


2.      高压氧气减压阀

     用于院内及院外转运病人途中呼吸机给氧,氧浓度调整是在呼吸机界面进行。所以,它属于高压给氧,氧气压力范围维持0.3—0.5Mpa,呼吸机才能正常工作。

氧气呼吸机怎么用呼吸机之危重病人转运时氧气瓶能用多久?_https://www.jmylbn.com_新闻资讯_第13张

图3 氧气钢瓶连接双表头,分别为钢瓶内压力和呼吸机输入的压力


3.      G2一体阀

    G2一体阀集成开关阀、减压阀及流量计于一体,通过集成实现需要多个阀表组合后的功能。优点是省时、高效。

√ 兼备普通吸氧和呼吸机给氧

√ 开关及流量调节的简易操作节省了使用调节上的时间

√ 使用时无需连接减压阀、流量计等,省时、高效

√ 使用转运呼吸机,气源法式接头手动快速连接,节省了连接呼吸机时间

氧气呼吸机怎么用呼吸机之危重病人转运时氧气瓶能用多久?_https://www.jmylbn.com_新闻资讯_第14张

图4 G2一体阀


氧气呼吸机怎么用呼吸机之危重病人转运时氧气瓶能用多久?_https://www.jmylbn.com_新闻资讯_第15张 

三. 氧气储存体积

氧气呼吸机怎么用呼吸机之危重病人转运时氧气瓶能用多久?_https://www.jmylbn.com_新闻资讯_第8张


        医用钢瓶内的医用氧气处于被压缩的气体状态,装满的钢瓶内大约有135~150个大气压,从我们钢瓶上装配的压力表来看就是指针指到13.5~15Mpa之间,10L钢瓶和50L钢瓶充满氧气时,压力是相同的。所以,相同容积的钢瓶内压力越大装的氧气就越多。但是,常规医用氧气钢瓶的压力上限为15Mpa。

氧气呼吸机怎么用呼吸机之危重病人转运时氧气瓶能用多久?_https://www.jmylbn.com_新闻资讯_第17张

图5  8升氧气钢瓶


以上图为例,钢瓶储存的氧气为14Mpa。1Mpa等于10个标准大气压,8升规格的氧气钢瓶含有氧气:14×10×8=1,120升。


氧气呼吸机怎么用呼吸机之危重病人转运时氧气瓶能用多久?_https://www.jmylbn.com_新闻资讯_第7张 

四. 充气方式

氧气呼吸机怎么用呼吸机之危重病人转运时氧气瓶能用多久?_https://www.jmylbn.com_新闻资讯_第8张


        目前我所了解到的,国内有一部分医院小氧气钢瓶充气是科室或总务科通过40升大钢瓶向小钢瓶充气,这种做法是不合乎国家法规的,存在安全隐患。最重要的是:小氧气钢瓶中被压缩的氧气体积较小,使用时间非常短导致大充小的过程中,大钢瓶内的压力会下降,小钢瓶内的压力会升高,两者压力会慢慢相等。而且,根据《气瓶安全监察规定》,充装医用氧气瓶必须拥有《气瓶充装许可证》,相关的充装人员必须拥有相关资质;同时规定充装气瓶只能充装自有产权气瓶。所以,目前医院等单位是不允许自己充装氧气瓶的。


氧气呼吸机怎么用呼吸机之危重病人转运时氧气瓶能用多久?_https://www.jmylbn.com_新闻资讯_第20张 

五. 氧气钢瓶使用注意事项

氧气呼吸机怎么用呼吸机之危重病人转运时氧气瓶能用多久?_https://www.jmylbn.com_新闻资讯_第8张


1.不要倾倒,禁止剧烈的冲击。
2.不要在高于室温50℃的地方使用,避免阳光直射。
3.由于氧气的助燃性质,请不要靠近火源或接近油脂
4.医用氧气瓶绝对不能将瓶内的氧气用光,低于3Mpa及时更换备用钢瓶。


氧气呼吸机怎么用呼吸机之危重病人转运时氧气瓶能用多久?_https://www.jmylbn.com_新闻资讯_第22张

氧气呼吸机怎么用呼吸机之危重病人转运时氧气瓶能用多久?_https://www.jmylbn.com_新闻资讯_第23张

氧气呼吸机怎么用呼吸机之危重病人转运时氧气瓶能用多久?_https://www.jmylbn.com_新闻资讯_第24张

注:哈美顿HAMILTON-C1/T1/MR1呼吸机在新生儿病人的基础流速固定为 4 升/分,成人和儿童病人为 3 升/分。而 ×2 是考虑到新生儿、儿童呼吸管道中的可压缩气体体积。由于潮气量较小,可压缩气体体积是必须考虑的重要因素。

氧气呼吸机怎么用呼吸机之危重病人转运时氧气瓶能用多久?_https://www.jmylbn.com_新闻资讯_第25张

氧气呼吸机怎么用呼吸机之危重病人转运时氧气瓶能用多久?_https://www.jmylbn.com_新闻资讯_第26张

氧气呼吸机怎么用呼吸机之危重病人转运时氧气瓶能用多久?_https://www.jmylbn.com_新闻资讯_第27张

图 哈美顿HAMILTON-T1呼吸机耗氧量显示


        如果呼吸机上既不显示耗氧量,也无法从厂家获得该呼吸机准确的计算公式,则可根据以下公式粗略计算:

耗氧量 = 分钟通气量 × (FiO2 - 0.2) ÷ 0.8 + 呼吸机驱动耗氧量

(注:呼吸机驱动耗氧量,具体参数需咨询厂家)

转运所需氧气 = 耗氧量 × 预计转运时间 × 1.5

(注:乘以1.5是预防不可预计的时间拖延)

最后计算氧气钢瓶内氧气是否能满足上述计算结果。


氧气呼吸机怎么用呼吸机之危重病人转运时氧气瓶能用多久?_https://www.jmylbn.com_新闻资讯_第28张

Before the army moves, grain and grass go first.

氧气呼吸机怎么用呼吸机之危重病人转运时氧气瓶能用多久?_https://www.jmylbn.com_新闻资讯_第29张

The stars do not ask the passers-by, the years live up to the dreamers.

星光不问赶路人,岁月不负追梦人。

Live up to the heart

生活不负有心人

本公众号成立于2020年05月24日

There is no end to learning and pleasure in making boats.

书山有路勤为径,学海无涯乐作舟。


氧气呼吸机怎么用呼吸机之危重病人转运时氧气瓶能用多久?_https://www.jmylbn.com_新闻资讯_第30张

The morning hears the way, the evening death may carry on!

朝闻道,夕死可矣!


【内容来源】医工灵动观察整理发布,部分资料来源于网络,版权归原作者所有。

【版权声明】:由医工灵动观察整理发布,转载请注明来源,版权归原作者所有。

【免责声明】:编辑此文是出于传递更多医工信息之目的,仅供参考,不作为决策依据。仅与大家一同分享学习,不代表本公众号观点,向原作者致敬!若有来源标注错误或侵犯了您的合法权益,请作者与编辑助手清风紫叶联系,我们将及时更正、删除,谢谢。


了解更多医工信息,请关注微信公众号

“医工灵动观察”

作者:清风紫叶

E-mail:3326833379@qq.com

“天行健,君子以自强不息。地势坤,君子以厚德载物。”

氧气呼吸机怎么用呼吸机之危重病人转运时氧气瓶能用多久?_https://www.jmylbn.com_新闻资讯_第31张

氧气呼吸机怎么用呼吸机之危重病人转运时氧气瓶能用多久?_https://www.jmylbn.com_新闻资讯_第32张

氧气呼吸机怎么用呼吸机之危重病人转运时氧气瓶能用多久?_https://www.jmylbn.com_新闻资讯_第33张