取片机怎么用手机扫一扫,取片不用跑!“数字影像平台”上线啦

新闻资讯2026-04-21 06:52:05

每回去医院做核磁、CT啥的影像检查

都要等待打印一张塑料胶片


然后抱着这张

比我脑门还大的塑料胶片

去门诊找医生看报告

手忙脚乱

简直不要太狼狈!


看完丢了吧也不好

万一哪天要用到咋整

还得把报告捧回家,放哪好呢

...


为了让数据多跑路、大伙少跑腿

自7月1日起

深圳市第三人民医院医学影像科(放射科)

“数字影像平台”已于正式推广运行

目前使用稳定


检查完的报告就可以放在移动端啦!

缓解不少我本人的“拍片烦恼”

快快来看看咋用吧


取片机怎么用手机扫一扫,取片不用跑!“数字影像平台”上线啦_https://www.jmylbn.com_新闻资讯_第1张



一、什么是“数字影像平台”?



数字影像平台是基于移动互联网和云存储的新型的医学影像服务,是相对于传统塑料胶片的一种信息化升级,它由数字化的影像和报告取代传统的物理胶片和纸质报告,就相当于用数码手机取代胶片相机。


当你在完成影像检查后

只要手机扫一扫

就能随时“取”片子

查看检查报告和影像资料

无需打印影像塑料胶片

实现即存即取、即用即看


二、如何获取电子报告和电子胶片?




途径一

登录微信公众号查看


1.关注【深圳市第三人民医院】公众号,点击【智慧医院】。



取片机怎么用手机扫一扫,取片不用跑!“数字影像平台”上线啦_https://www.jmylbn.com_新闻资讯_第2张


2.点击页面的【数字影像】按钮,进入【登录页面】界面完成登录;


取片机怎么用手机扫一扫,取片不用跑!“数字影像平台”上线啦_https://www.jmylbn.com_新闻资讯_第3张
取片机怎么用手机扫一扫,取片不用跑!“数字影像平台”上线啦_https://www.jmylbn.com_新闻资讯_第4张


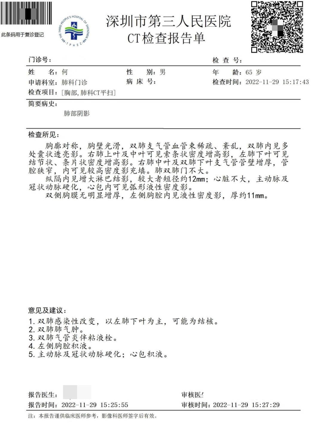
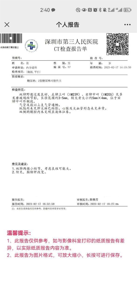
3.进入【个人报告】界面,点击【报告单】按钮可以查看原始检查报告单;


取片机怎么用手机扫一扫,取片不用跑!“数字影像平台”上线啦_https://www.jmylbn.com_新闻资讯_第5张
取片机怎么用手机扫一扫,取片不用跑!“数字影像平台”上线啦_https://www.jmylbn.com_新闻资讯_第6张


4.点击【查看影像】按钮可以查看检查原始DICOM文件;


取片机怎么用手机扫一扫,取片不用跑!“数字影像平台”上线啦_https://www.jmylbn.com_新闻资讯_第7张
取片机怎么用手机扫一扫,取片不用跑!“数字影像平台”上线啦_https://www.jmylbn.com_新闻资讯_第8张


5.如果做过多次影像检查,可点击【所有报告】按钮查看历次检查报告和影像;


取片机怎么用手机扫一扫,取片不用跑!“数字影像平台”上线啦_https://www.jmylbn.com_新闻资讯_第9张
取片机怎么用手机扫一扫,取片不用跑!“数字影像平台”上线啦_https://www.jmylbn.com_新闻资讯_第10张




途径二

扫描报告单或者取片卡上的二维码查看




除了登录微信公众号查看检查报告后,也可以通过扫描打印出的报告单上的二维码,查看当次检查的报告和影像。


取片机怎么用手机扫一扫,取片不用跑!“数字影像平台”上线啦_https://www.jmylbn.com_新闻资讯_第11张


为了保护患者隐私和数据安全,扫描二维码后需要二次验证,患者需要输入电话号码后四位进行二次验证


取片机怎么用手机扫一扫,取片不用跑!“数字影像平台”上线啦_https://www.jmylbn.com_新闻资讯_第12张
取片机怎么用手机扫一扫,取片不用跑!“数字影像平台”上线啦_https://www.jmylbn.com_新闻资讯_第13张



三、如何分享云胶片




打开云胶片后,点右上角的分享图标,进入分享设置,设置分享时效等之后,把二维码或链接及验证发给分享人即可。


取片机怎么用手机扫一扫,取片不用跑!“数字影像平台”上线啦_https://www.jmylbn.com_新闻资讯_第14张
取片机怎么用手机扫一扫,取片不用跑!“数字影像平台”上线啦_https://www.jmylbn.com_新闻资讯_第15张

 

这样就可以轻松地拿着

你的影像结果去找医生看片

再也不怕丢片啦~


深圳市第三人民医院

医学影像科(放射科)

取片机怎么用手机扫一扫,取片不用跑!“数字影像平台”上线啦_https://www.jmylbn.com_新闻资讯_第16张


      深圳市第三人民医院放射科成立于1985年,随着新三院的建成投入运行,放射科迎来了跨越式的发展。经过全科员工的不懈努力与追求,放射科人才队伍日渐壮大,同时也拥有大批高端影像设备,尤其是2017年,中山大学肿瘤医院“三名工程”专家团队的到来,更加增强了放射科的整体实力,无论是硬件还是软件方面都能为患者提供更优质的医疗服务。

  放射科本着“和谐、团结、向上”的理念,积极进取,连续13年荣获医院先进科室称号。于2011年创建、构建“和谐医患关系示范岗”工作中取得了全市第三名的好成绩,赢得了广大患者及同行的一致好评。



-END-

取片机怎么用手机扫一扫,取片不用跑!“数字影像平台”上线啦_https://www.jmylbn.com_新闻资讯_第17张


  • 我,33岁,失眠、停经、脱发变丑!

  • Buff 叠满了!小男孩骨髓移植后休学三年,“肾”者归来...

  • 月瘦20斤!深圳大叔独家秘诀硬刚糖尿病