来源雪球App,作者: 江投-松星,(https://xueqiu.com/8767337795/132476621)

作者:松星
目录
第一部分 投资逻辑... 2
一、为什么研究健帆生物?... 2
二、主要结论... 3
第二部分 行业分析... 6
一、公司简介与发展历史... 6
二、行业空间分析... 6
1、健帆生物主要业务介绍... 7
2、产品技术、有无可替代品,产品可延展性... 9
2、市场潜力与空间分析,背后的关键驱动要素是什么?... 11
3、行业所处的周期?... 15
三、竞争格局分析... 15
1、行业内现有竞争者的竞争格局及其在产业链中的地位... 15
2、健帆生物的血液灌流技术和国外相比有哪些优势?未来有无新厂商加入竞争?... 18
3、未来被新行业(或替代品)颠覆的可能性?... 19
第三部分 公司分析... 20
四、财务分析... 20
1、经营业绩... 20
2、财务及业绩健康分析... 22
五、竞争力分析(或护城河)... 25
1、护城河一:核心技术壁垒,细分市场龙头主导地位,掌握产品定价权... 25
2、护城河二:生产制造壁垒,市场准入门槛高,独有设计和制造,竞争对手进入困难... 25
3、护城河三:营销推广壁垒,耗时多年系列临床试验循环医学论证血液灌流的疗效... 26
六、管理分析... 27
1、激励(与约束)机制... 27
2、企业文化... 27
3、管理层素质(能力、志向、品质)... 28
七、公司治理情况... 28
1、股权结构分析... 28
2、大股东及管理层对中小股东的态度... 29
八、风险提示... 29
第四部分 估值分析... 30
九、公司估值... 30
1、估值参照... 30
2、市场规模估算的估值... 31
3、以利润增长的估值计算... 33
4、绝对值估值法,自由现金流折现模型... 35
5、估值行业对比分析... 36
第一部分 投资逻辑
一、为什么研究健帆生物?
人的精力是有限的,选择大于努力,为了让自己的分析工作收益最大化,必须选择一个具备Ten-bagger收益潜质的公司进行分析。
截至2019年5月10日A股共3611家上市公司,精挑细选,千里挑一, 健帆生物被选出来的逻辑:

公司作为百亿级别蓝海市场的唯一进入者,市场对其产品壁垒和市场前景一直抱有困惑,对于公司产品全球首创的先进性未有充分认知;同时,与传统本土医疗器械企业呈现的“爆发式”增长不同,公司产品上市以来一直处于加速增长状态,引发市场对于其长期(5-10年)能否保持高增长的怀疑。
然而笔者认为,健帆生物是一家独一无二的、不可对标的真正创新药企,应该用不同以往的视角去理解:
1. 独一无二的原材料设计和原材料供应体系,掌握上游材料;
2. 独一无二的创新产品,公司并未经历从仿制开始完成原始积累的过程,而是高举高打始终立足源头创新;
3. 需要时间积累,后来者很难追赶,符合自身特点的学术推广体系。
二、主要结论
1.预期收益,胜率与赔率
由于健帆生物截止2019年9月2日的市盈率TTM(总市值除以最近4个季度的净利润)高达62倍,目前股价存在泡沫,加上健帆生物属于次新股,今年大量股票解禁,这里不对它1-2年内的短期预期收益做预测,而是从10年的角度去探讨,血液灌流独特赛道,有孕育Ten-bagger的潜力。如果按照2019年一季报和中报健帆生物40%以上高增长的速度,未来Ten-bagger高确定性,公司作为目前该领域唯一进入者,是典型的大蓝海里的小公司。
(1)从收入和净利润增长率看,根据2019年一季报和中报健帆生物40%以上高增长及血液灌流未来高速发展的确定性看,以2018年4亿净利润为基础,按照60 倍市盈率和未来增长预测的健帆生物利润和估值如下:
10年后,2028年健帆生物的市值将从2019年的336亿元增长到2028年的2906亿元

(2)从净资产收益率看,假设投资人投入100万元,根据健帆生物2018年26%的净资产收益率计算,10年后,100万元将变为1120万元。

(3)实现预期收益的重要假设条件
1)不出医疗事故
2) 健帆生物未来10年高增长可以持续,根据目前的市场容量和渗透率,未来高增长较为确定
2.逻辑与理由
u这是一只可穿越牛熊的绩优股,高成长、高ROE、高毛利,高现金流,经营现金流充裕,公司账面现金充足,无有息负债,患者对血液净具有持续不能间断的刚性需求,无视周期
u掌握核心技术的行业龙头——血液净化细分领域行业龙头,市场占有率80%,掌握全球独有的核心技术,无竞争对手,随着时间的积累,护城河能够不断加深加宽,具备强者恒强的性质
u市场规模巨大,血液灌流适用的病症和患者数量不断扩大——健帆生物首创并推广的“人工肾”和“人工肝”市场空间大,百亿以上市场待开发。血液灌流目前渗透率还要很大的提升空间,且可全球拓展, 保守预估市值千亿,具备市值 Ten-bagger的增长潜力
u打造学术推广模式,在系列RCT试验成果的推动下有望不断释放业绩。公司作为百亿市场里的唯一进入者,建立了学术导向的专业化推广模式。不断有A类循证医学证据证明血液灌流的疗效,进一步巩固了公司的护城河,公司其他高层次临床试验已经在开展或筹备当中。
风险提示:股价高估,根据绝对估值自由现金流折现法,公司内在价值47.99,当前价格74.65元,有36%的下跌空间,短期存在一定的泡沫。
估值建议:根据对比热门成长股的估值分析,健帆生物在 50倍以下 PE时具备买入安全边际,50倍以上市盈率谨慎买入,本文认为成长股不能用传统的市盈率来判断低估和高估,必须结合成长性和大众的心理预期,例如上市以来平均市盈率在70倍以上,高成长股的估值逻辑关键是看高成长能否维系,高增长能够维系,大众给的高预期高估值就能维系。
根据2018年的净利润4亿为基础,按照下表的增长率以50倍的市盈率进行估值,我们看到在2019年以50倍市盈率买入,三年后2022年你的市盈率将下降到21.13倍,10年后2028年你的市盈率将下降到5.78倍。

第二部分 行业分析
一、公司简介与发展历史
1、公司介绍
健帆生物科技集团股份有限公司创建于1989年,2016年8月上市,是国内第一家以血液净化产品为主营业务的A股创业板上市公司。主营产品“一次性使用血液灌流器”的市场占有率约80%,属于血液净化医疗器械领域的细分龙头。
2、发展历史
(1)知名药企旗下低附加值亏损工厂员工接盘改制而来:公司前身为丽珠集团丽珠医用生物材料厂,以树脂绷带和含漱液作为主要产品,1997 年至2001 年底期间处于持续亏损状态。2001年巨亏,于是2002 年原丽珠生材厂进行了员工持股改制,丽珠集团退出持股,改制后的员工持股以董凡为主导的员工团队,董凡曾先后供职于丽珠集团丽珠保健品厂、丽珠集团丽科制药公司,历任丽珠集团丽珠医用生物材料厂分管营销工作的副厂长、负责全面工作的厂长。
(2)调整发展方向,有多元低附加值产品转为单一的高附加值产品:随着公司改制完成,董凡带领员工重新对业务进行了梳理并调整了业务发展方向,公司逐步减少树脂绷带产品生产经营,停止了含漱液产品生产经营,同时对血液灌流器系列产品重新进行定位,并将该系列产品作为公司主营业务的发展方向。在健帆集团董事长、总裁董凡的带领下2005 年以来健帆生物的血液灌流器系列产品销售额呈稳步上升趋势,从而形成了目前公司以血液灌流设备和耗材为主导产品的业务结构。由多元低附加值的树脂绷带和含漱液产品向高附加值的单一血液灌流器系列产品转变。
二、行业空间分析
健帆生物的主要业务是什么?行业有没有天花板?在国内、国外有没有竞争对手?1、健帆生物主要业务介绍
(1)主营业务
健帆生物是具有创新技术的血液净化产品提供商,主要从事血液灌流相关产品的研发、生产与销售,自主研发的一次性使用血液灌流器、一次性使用血浆胆红素吸附器、DNA免疫吸附柱及血液净化设备等产品广泛应用于尿毒症、中毒、重型肝病、自身免疫性疾病、多器官功能衰竭、ICU等领域的治疗,可有效挽救患者生命或提高病患者生活质量。作为手术、药物之外的第三种疗法,血液净化技术正越来越广泛的用于各种疑难危重疾病的临床治疗。公司立足于产品研发及创新,依靠自身专业的营销团队,通过产品技术的学术推广及对各医疗机构的服务支持,为患者提供安全有效的血液净化产品。目前本健帆生物产品已覆盖全国3,600多家医院,品牌影响力不断提升,产品销售收入呈现快速增长趋势。
(2)产品介绍
这业绩比格力还优秀,而且也只卖一种产品,健帆生物的产品到底是什么?
健帆生物产品具有独特性,目前还未发现具有竞争性的对手,健帆生物从名字看,像做生物医药类的企业,不过从健帆生物的主营业务看,健帆生物就像早期的格力,像格力过去一直主打空调一样,健帆生物也是单一产品支撑起整个市值。

2018年报告期内公司一次性使用血液灌流器产品的销售收入为924,837,742.20元,占公司主营业务收入的比例为91.23%,是公司的主要收入来源。主营业务非常聚焦,产品结构非常单一。

健帆生物的收入主要来自一次性使用血液灌流器产品,那么这款产品好不好呢?根据公开可查询的资料,健帆生物生产的一次性使用血液灌流器产品连续6年保持85%以上的毛利率,真正的高附加值产品,注意是连续六年,而且高毛利一直很稳定。

这个单一 产品长什么样的,如下图所示。

2、产品技术、有无可替代品,产品可延展性
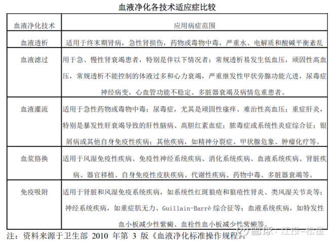
(1) 血液净化在世界范围都是一个新兴产业,为健帆生物提供了引领世界的可能:血液净化是二十世纪后期在用人工肾治疗慢性肾功能衰竭的基础上发展起来的一种新型医疗技术,主要操作方法是把患者的血液引出身体外并通过一种净化装臵,除去其中某些致病物质,净化血液,达到治疗疾病的目的。目前,血液净化的适应症早已超越肾脏疾病范围,被誉为与呼吸机、心脏起搏技术具有同等重要地位的治疗措施,现已成为终末期肾脏疾病(尿毒症)、危重症以及中毒患者的主要救治方法。
(2) 国家出台政策,拓宽了健帆生物血液灌流技术医治疾病的范围:2009 年,卫生部印发的《急诊科建设与管理指南(试行)》明确指出:急诊医师应当具备3 年以上临床工作经验,能熟练掌握血液净化、心肺复苏等基本技能;同时,有需求的三级综合医院还可以配备血液净化设备和快速床旁检验设备。国家卫生部2010 年2 月印发的《血液净化标准操作规程(2010版)》,对血液净化技术的操作和临床应用进行了明确指导,该规程开拓性地将血液灌流技术的适应症范围拓展至除中毒急救以外的免疫性系统疾病、代谢性疾病、感染性疾病和多脏器功能衰竭等疾病,如银屑病、系统性红斑狼疮、类风湿性关节炎、突发性血小板减少症、精神分裂症、重症肌无力、重型肝病、脓毒症、急性肿瘤溶解综合症等疑难或危重疾病。
(3) 作为组合型人工肾(即血液透析+血液灌流)已经成为清除尿毒症毒素的主要治疗方式:目前,血液净化的基础治疗方式包括血液透析(HD)、血液灌流(HP)或血液吸附(HA)、血液滤过(HF)、血浆置换(PE)、免疫吸附(IA)等,以及由以上多种技术的联合应用。不同血液净化方式对尿毒症毒素的清除率为:血液透析+血液灌流>血液透析滤过>血液滤过>血液透析,作为组合型人工肾(即血液透析+血液灌流)已经成为清除尿毒症毒素的主要治疗方式。

(4) 需要特别说明的是,这些血液净化技术是有区别的,不能互相替代,各自的工作原理和适用病症范围也不完全相同,不存在互相竞争的关系,也就是说健帆生物的市场规模只会不断扩大。健帆生物目前掌握的是血液灌流,也就是说未来健帆生物可以往血液透析、血液过滤、免疫吸附等方向发展,往血液净化全产业发展,市场空间越来越大。

2、市场潜力与空间分析,背后的关键驱动要素是什么?
(1)血液灌流未来10年继续保持高成长关键驱动因素:
1) 总体病患的角度,人口老龄化,健帆生物不断的技术改进,血液灌流适用的病症和患者数量不断扩大,血液灌流拓展到肝病领域;
2) 销售的角度,学术推广,临床医疗效果证明,血液灌流在现有病患中的渗透率不断提高,目前市场容量渗透率不足10%,慢性肾病人数估计上亿;
3) 患者使用频率,单位患者消耗产品的数量提高;
4) 居民收入增长,导致过去没钱治疗的患者可以治疗,有效用户增加;
5) 社保对肾病肝病的血液灌流覆盖报销比例提高,促进产品销量;
6) 全球拓展销售促进增长。
(2)市场潜力与空间分析:
1) 成长逻辑一:血液灌流适用的病症和患者数量不断扩大——健帆生物首创并推广的“人工肾”和“人工肝”市场空间大,千亿市场待开发
u血液灌流适用的病症和患者数量不断扩大,2017年,公司产品在肾病销售占比为65-70%左右,并且逐年增加,中毒领域、危重症领域各占10-15%左右,肝病领取去年占比为10%左右。 健帆在行业内首创并普及推广了“组合型人工肾(即:透析+灌流)”治疗模式,另外,健帆首创的重症肝病的DPMAS治疗模式也在2016年被列入了我国人工肝治疗指南。中国是肝病大国,每年大约有500多万的重症肝炎发病例,大部分患者是没有使用这项技术进行治疗的,健帆生物在肝病方面,2018年主要肝病产品BS330血液灌流器销售收入4476万元,同比增长74%,健帆生物支持的全国人工肝“一市一中心”已正式启动。
u血液灌流目前渗透率还要很大的提升空间,从健帆生物2018年的调研报告《健帆生物:2018年11月13日投资者关系活动记录表》可知健帆生物血液灌流百亿市场待开发,目前市场容量渗透率不足10%,慢性肾病人数估计上亿,随着技术的提高与进步,血液灌流技术作为新兴医疗手段的适应病症将逐渐增加,治疗效果将不断提高;
u单个病患使用量还有很大的提高空间,目前绝大部分患者是一个月一次血液灌流,如果提高的一周一次,将是4倍的销售增长数量。
2) 成长逻辑二:血液净化全产业链,不断挖掘行业盈利点

u纵向拓展,向上下游产业链延伸,成为血液净化全面解决方案的专业提供商,由于健帆生物目前90%以上的收入来自血液灌流器,健帆生物也于2017年收购了天津标准,其主要产品是透析粉液。在尿毒症方面,使用血液透析的患者与血液灌流的患者有很高的重合性,所使用的机器设备也具有同一性。健帆生物往血液透析行业发展,能与公司现有业务协同发展,使用原有销售网络,摊薄成本费用,丰富公司的产品系列,有利于发挥公司在血液净化领域的资源和领先优势,并提高公司的整体竞争力。同时健帆生物也在天津成立了天津健帆,公司将在血液透析领域进行深耕发展。在新产品开发方面,结合公司研发储备,针对市场需求,布局血液净化全产业链相关产品。
u横向拓展,公司开始布局商业保险,补充医疗保险。2018年4月公司投资众惠相互8%的初始资金,与其形成紧密的战略合作关系,开发肾病保险,健帆生物2018年独家代理众惠保险推出的爱多多肾病保险计划已完成了银保监会备案并开始试销。同时公司会依托爱多多健康管理(广东横琴)有限公司打造一个慢病管理的健康管理公司及互联网平台,投保的病人自动成为慢病管理会员,进入互联网社区,健康管理公司帮助病人共同抵御尿毒症或其他疾病。
3) 成长逻辑三:随着人民收入的提高和社保的覆盖,未来市场需求会不断释放
u大量医院没有覆盖,2018年健帆生物年报显示其产品已覆盖全国4,000余家二级及以上医院或血透中心,而根据统计局的数据,中国二级及以上医院2018年超过11000家,还有大量医院没有覆盖。
u我国国民经济以及居民收入持续增长为血液灌流产业的高速发展创造了有利条件。在消费升级的大背景下,关注生命质量的病人也会愿意自己掏钱,改善或预防并发症。健帆生物的灌流器对肾病和肝病患者是刚性需求,而且是持续性的不能间断的刚性需求,就像糖尿病和高血压一样,一旦患病,终身服药。
u未来几年,中国政府将扩大对更多慢性和重大疾病的优先医疗保险覆盖,降低患者个人的经济负担。随着我国国民经济的发展,以及国家加强对医保政策的落实,国内尿毒症患者将更有能力开展透析治疗,延续生命,预计中国血液透析产业的规模增长将进一步加快。政策支持2012 年,国家发改委、卫生部等六部委发布《关于开展城乡居民大病保险工作的指导意见》,将终末期肾病(尿毒症)纳入了重大疾病清单,明确了大病医保报销比例不低于50%。2014 年全面推广尿毒症等大病医疗保障,尿毒症等报销比例提升至90%。
4) 成长逻辑四:全球化拓展
从前面的分析可知相比国外的同类产品,健帆生物的产品更具竞争优势,那么健帆生物在海外推广情况怎么样?让国外接受中国原研原创的治疗技术比较难,在推广过程中健帆生物非常注重于技术的推广,多中心 RCT 临床研究的 A 类循证医学证据对公司海外拓展是强有力的证据。健帆生物产品现已销售2525个国家,其中有发达的西方国家,例如德国、意大利、瑞典等国家。因为有国内积累的临床数据和推广,总体上海外推广比在中国推广容易。2018年财报显示健帆生物年财报显示健帆生物完成了对完成了对3434个国家的销售,海外销售收入同比增长69.90%,2019年有望翻翻,并且公司的产品在越南、伊朗、土耳其、德国纳入了医保。

3、行业所处的周期?
医疗行业没有周期,目前血液灌流保持高速发展,近几年30%-40%的增长。
三、竞争格局分析
1、行业内现有竞争者的竞争格局及其在产业链中的地位
(1)竞争格局
健帆生物一家独大,处于行业主导地位,血液灌流技术属于新兴的医疗手段,血液灌流器产品处于行业发展的初期阶段,目前国内从事血液灌流器产品生产与销售的公司数量有限并且规模较小,健帆生物产品处于行业主导地位。由于公开披露的权威研究数据有限,因此尚不能取得健帆生物主要产品市场占有率数据,企业预估在80%以上,尚未发现能够对健帆生物产品造成明显竞争压力的产品。
(2)产业链地位
血液灌流行业,健帆生物独家,在产业链上处于有利地位。公司产品生产和销售会不会受限于人?简单的说就是公司如何把生产成本控制到最低,如何把产品价格卖的最高,从而使公司能够长期获得较高的利润。一个企业要长期获得稳健的发展,各方面都不能差,在供应链上也不能被别人卡着脖子。健帆生物在其产业链上占据主动地位。不能像中兴一样,美国人不提供芯片,公司就不能正常生产了。

主要销售客户
健帆生物的客户非常分散,前五大客户占比15.22%,最大客户占比5.03%,不会对单一销售客户过于依赖,客户分散,对客户的议价能力强。

主要供应商情况
健帆生物前五大供应商占比54.2%,占比较高,第一名供应商占比25%,供应商集中,其实原材料厂商众多,但由于公司产品的独特性,主要的原材料HA树脂是由于健帆生物有选择的采取与供应商合作生产的方式导致供应商集中,供应商的集中并不会影响健帆生物对供应商的议价能力,供应商无法通过涨价大幅增加健帆生物的生产成本。

供应商生产的材料,关键技术也是由健帆生物掌握的,并且会和供应商签订保密和排他协议,价格也是和供应商商量的公允价格。

2、健帆生物的血液灌流技术和国外相比有哪些优势?未来有无新厂商加入竞争?
(1)健帆生物的血液灌流技术和国外相比有哪些优势
u技术路径不同,成本不同,对应的应用领域也不同,健帆生物主要业务是血液灌流器,国外公司不能和健帆生物竞争是因为技术路径不同,此技术为健帆生物独创,国外没有健帆生物相同的技术。血液灌流的技术路径分为全血灌流和血浆灌流,国外血液灌流器主要采用血浆灌流的技术路径。血浆灌流技术操作较为复杂,产品销售价格不仅昂贵,且需要配上血浆分离器同时使用,在我国国内销售较少。健帆生物的血液灌流主要用于肾病领域,且价格便宜。 国外主要竞争对手情况如下表所示:

从上表国外主要竞争对手血液灌流的应用领域看,几乎没有用在尿毒症(肾病)领域,血浆灌流技术在国外是一项比较成熟的技术,已经有了20-30的年临床使用。但国外的灌流技术与国内的灌流技术存在着很大的差异,国外除了中毒领域使用全血灌流,其他领域都是使用血浆灌流。国外使用的全血灌流是使用活性炭技术,该技术在全血灌流应用上是存在比较多的缺陷的。国外灌流技术主要运用在中毒、危重症领域,很少用在肾病领域,因为国外使用的是血浆灌流技术,该技术费用非常高,很难在肾病领域推广,而危重症领域对价格不敏感,所以国外血液灌流主要运用在该领域。而健帆生物的灌流技术在肾病领域具备独一无二的竞争优势。
u相比国外的技术,健帆生物的技术治疗效果更好,价格也更便宜,更具备竞争优势。但是你可能会有以下疑问:国外的尿毒症患者也需要治疗啊,国外尿毒症患者的治疗方法是什么?国外尿毒症患者治疗与国内治疗有哪些区别?国外尿毒症治疗上没有使用灌流技术,是否还有其他技术?国外尿毒症患者没有使用灌流技术,除了透析外,国外的患者体内的部分中大分子毒素可通过高通滤过或药物降解清除。高通滤过是简单的对流过滤,在清除中大分子毒素的同时也会造成大量营养物质流失,但由于发达国家国民体质比较好,营养充足,同时经济、医保等各方面都优于国内,可以通过食物或特医食品补充流失的营养成分。国外的技术缺陷大、成本高,相比国外的技术,健帆生物的技术治疗效果更好,价格也更便宜,更具备竞争优势。就透析技术而言,国外技术应该优于国内技术,国外的透析产品质量好于国内。但是透析和血液灌流工作原理不同,在治疗领域上是互补关系而不是替代关系,透析主要是清除小分子毒素和水份,灌流主要是清除中大分子毒素,同时可以清除小分子毒素,但是不能清除水份。透析只能保证尿毒症患者的生存需求,不能保证病人的生存质量,而灌流是可以改善患者的生存质量,透析和灌流缺一不可 ,这保证了健帆生物 的血液灌流未来可以稳步发展,另外在肝病领域健帆生物的技术也由于国外,健帆生物发展空间巨大 。
(2)未来有无新厂商加入竞争?
健帆生物,一家份额在80%以上,目前国内小厂不足为惧,国内还没有新的厂商出现,未来有可能出现,国外目前据最新的调研报告有一家Fresenius也在做灌流产品,但是目前未对健帆生物产生影响,另外国外厂商的价格不会低,而且国外竞争对手出现,会打消为什么血液灌流只有国内做的怀疑,对整个行业发展是好事。
3、未来被新行业(或替代品)颠覆的可能性?
关于生物药和创新药的研发取代血液灌流甚至整个血液净化行业的产品,我认为短期这种担忧没有意义,就像对未来自动驾驶汽车取代现有汽车、自动化的智能工厂取代现在的人工一样,生物药、创新药研发周期非常长,动辄10几年以上,研发投入也是巨大的,风险也大,充满了不确定性,就算10几年后真研发出了一种特效药,推广也要时间,新药高昂的药物成本也会阻碍新药的使用,健帆生物的产品也会不断改善降低成本,我们有理由相信未来健帆生物还能继续保持10年以上的高增长,大家也可以关注肾病医疗的世界进展,这是我们可以做到的。
第三部分 公司分析
四、财务分析
1、经营业绩
(1)主营业务收入和净利润连续5年保持20%以上的高增长
如果,你想选一只高成长的股票长期持有,并希望穿越牛熊周期,可以多关注医疗器械领域里的这家优质企业。
健帆生物是2016年8月2日上市的,上市时间不久,但是成长性极好,根据公开可查找的资料,健帆生物2011年营业收入19498万元,净利润7576万元,到2018年营业收入101651万元,净利润40198万元,营业收入和净利润7年增长了5倍,年平均增长率高达27%。增收又增利,业绩没毛病,净利润几乎和主营业务收入同步同比例增长,并且净利润的增速略高于主营业务的增长速度。

上市以来的近两年,主营业收入和净利润每年增长率高达30%以上,2019年中报主营业务收入增长44.39%,净利润增长45.37%,高成长有望继续,公司发展渐入佳境。

(2)ROE连续多年超过20%,且总体超过医药第一股
从巴菲特最看重的净资产收益率指标衡量看,健帆生物并不输给医药行业排名最靠前的龙头企业。净资产收益率是公司税后利润除以净资产得到的百分比率,该指标反映股东权益的收益水平,净资产也就是企业总资产减去负债后的股东剩余权益。简单的理解就是你在不借外债的情况下投入的本金可以赚取多少的收益率,越高肯定越好,例如2018年年初你用100万购买银行理财,一年利息5%,到年底你可以赚5万,但是你100万给健帆生物这家公司,一年可以赚26.3万,健帆生物 2018年的净资产收益率为 同样的本金健帆生物的收益是银行理财的 5倍。

2、财务及业绩健康分析
(1)有息负债为0,公司没有向任何机构借款

健帆生物的资产负债率一直保持在20%以内,利息支出为0,也就是公司没有任何有息负债,财务费用一直是负的,说明健帆生物不仅没有利息支出还有理财的利息收入。在企业,财务费用这个科目核算的内容是利息支出及收入,利息支出是财务费用的增加,利息收入是财务费用的减少,如果出现负数,说明你的利息收入多于利息支出。
(2)现金流充裕,公司的收入和净利润都是实打实的现金流入,货币资金大增
在财务造假横行的A股上市公司,虚增收入、粉饰利润的公司不计其数。因此对财务及业绩健康分析很有必要。
有些公司为了业绩好看,会加强营销,但是销售没有现金流支撑,轻飘飘的,虚得很。公司的利润表可能会“骗人”,但是现金流骗人的难度有点高。
优秀的公司各方面都优秀,健帆生物高成长,快而美,财务稳健,业绩也健康。公司净利润也有现金流的支撑。
健帆生物经营性净现金流一直呈净流入状态。通过日常经营,公司一直在回笼资金,既要高成长又要经营现金流为净流入,这在A股上市公司中非常难得。
从图中可以看出,自2011年以来,健帆生物销售商品收到的现金就一直高于公司的营业总收入,二者比值一直大于1,即公司卖出1单位的商品,却收到超过1个单位的现金,这是公司商品竞争力强的一个重要体现,也是公司营收健康的一个体现。

更难得的是,随着公司净利润的不断增长,公司经营性净现金流也相应增加,一直相差无几,利润都有实打实的现金支撑。

公司竞争力强,业绩有现金流支撑,公司账户上的资金2016年上市后也在不断飙升,货币资金2016年后基本是净利润的2倍以上。

五、竞争力分析(或护城河)
健帆生物高毛利和高净利润率能够长期维持的逻辑:
1、护城河一:核心技术壁垒,细分市场龙头主导地位,掌握产品定价权
健帆生物系国家高新技术企业,“高性能血液净化医用吸附树脂的创制”项目曾获“2009年国家科技进步二等奖”,截止2018年,公司及控股子公司共拥有授权专利160项,其中发明专利40项(包括一项美国授权专利)。血液灌流技术属于新兴的医疗手段,血液灌流器产品及灌流技术目前在国内甚至全球均处于市场推广初始阶段,产品的核心技术由极少数厂家掌握。因此,能生产出符合国家质量要求且被医疗机构认可的血液灌流器产品将成为进入行业重要条件,产品核心技术亦成为关键因素。目前德国Fresenius、日本Asahi 和Kaneka、瑞典Gambro 等公司分别有自己的血液(或血浆)灌流产品,主要以血浆吸附树脂或活性炭吸附剂为主,产品价格相对昂贵。与国外产品相比,国内全血灌流产品操作简单,产品价格仅为进口类似产品价格的1/3~1/2,在市场中处于主导地位。产品独特性优势,稀缺产品,公司产品处于行业主导地位,国内无竞争对手。
2、护城河二:生产制造壁垒,市场准入门槛高,独有设计和制造,竞争对手进入困难
本公司的主要产品血液灌流器属于Ⅲ类医疗器械产品,我国在该类产品的生产与销售,以及该类产品生产企业的设立等方面均设置了极为严格的资格与条件审查。血液灌流器作为血液净化的一种耗材产品,其原理系将血液导出后通过血液灌流器中进行净化,血液灌流器直接接触人体血液,因此产品质量直接关系患者的生命健康安全。健帆生物不仅仅拥有载体制造、制孔、活化、配基、生物薄膜等技术,同时基础的生产制造设备都是公司独自设计或制造的,使生产线与产品完美配套。此外公司还采取专利和商业机密相结合的保护方法,让仿制更难进行。因为公司生产线的独特性,关键人才离职也不会导致技术外流。公司的产品生产流程多达20多道工序,如果任何一道工序出现问题,都会影响产品的最终性能,疗效差异大。
3、护城河三:营销推广壁垒,耗时多年系列临床试验循环医学论证血液灌流的疗效
营销推广和医疗人员培训结合在一起,推广困难,但是一旦成功,后面的企业再进入将非常困难,因为医疗使用人员具备较高的转换成本(转换成本就是那些使用者在转换其他同类产品时,容易出现时间、精力、金钱等的耗费,而促使使用者拒绝更换其他同类产品的情况,需要重新学习),这是我最喜欢的一点,血液净化行业将是强者恒强的地方
公司的技术为中国首创,初期难以获得认可,主要是靠自己进行学术推广,让临床医生、病人对我们的技术和产品逐步了解和接受,与我们一起把这项技术推广应用。
血液灌流技术属于新兴医疗技术,医疗人员对该技术的认可与掌握需要较长时间的技术推广与培训。公司认识到要扩大产品的市场销售规模,首要任务是对医疗机构及人员进行血液灌流技术的学术推广及技术培训,但是相关工作对人员的专业能力要求较高并且费用较大,一般的经销商难以胜任。公司自行负责血液灌流技术的学术推广及技术培训工作,然后由经销商实现产品的最终销售工作。学术推广
技术培训都是需要较长时间的积累,推广难,需要时间积累,门槛也会更高。
在学术推广上,由解放军总医院陈美香院士发起的历时四年的临床试验上有力的证实了血液透析联合灌流的治疗优势,具有国际领先地位和学术权威性,这为提升健帆产品的影响力及在国内外推广提供了强有力的A类循证医学证据。这意味着在营销推广上,也为后进入者设置了极高的门槛,后来者要追上健帆生物的先导优势非常难,护城河深龙头地位稳固。

六、管理分析
1、激励(与约束)机制
主要管理层都持有公司大量股票,不用担心激励机制不够。

2、企业文化
2020年健帆将发展成为“血液净化全面解决方案的专业提供商”,并适时拓展生物医药其他领域,为实现成为“世界一流的高科技医疗技术企业集团”的企业愿景奠定坚实的基础。我们相信,高科技产品+高素质人才+高质量服务=不久将来的成功。
3、管理层素质(能力、志向、品质)
现任公司董事长、总经理,董凡,男,1970年生,中国国籍,无境外永久居留权,1992年上海财经大学本科毕业,中山大学企业管理专业研究生学历。毕业后一直在珠海丽珠医药集团股份有限公司从事营销及管理工作,1999年进入健帆生物科技集团股份有限公司,目前全面负责公司经营管理工作。曾获得国家科技进步二等奖、天津市科技进步二等奖、珠海市科技进步一等奖等多项荣誉。
七、公司治理情况
1、股权结构分析
公司股权结构简单干净,前十大股东除战略投资者红杉资本外,全部为公司核心员工。

2、大股东及管理层对中小股东的态度
从股东结构看,从招股说明书看,公司股东基本是公司员工,股东和中小股东利益高度一致,不会有什么问题,关键是今年上市股票解禁,股东减持也是正常

八、风险提示
1、当前市盈率62倍,股价短期看是高估。
2、未来新进入者风险,——该风险目前影响不大
3、医疗事故风险,——这种风险发生概率很小
4、医保控费风险,医疗耗材也集采——此风险暂时不存在
集采要做的高耗材是单价高且资源占比高的品种。第一健帆生物单价不高,一个500元左右,第二资源占比也不高,2018年收入才10亿,目前健帆生物在很多地方并不是社保全额报销的,这么小的金额国家不会去注意,另外目前健帆生物是独家,独家品种一般不会有集采的风险,原因是国家集采,它可以不生产,会影响医药的稳定供应,除非这是一个疗效不显著的辅助用药。
第四部分 估值分析
九、公司估值
1、估值参照
对标德国费森尤斯,根据中国庞大的人口,未来健帆生物在中国保守估计都有2000亿的市值增长空间,另外如果拓展到世界,世界保守估计还有2000亿市值的增长空间,加起来,健帆生物有4000亿的市值增长想象空间。
健帆生物目前2018年5月7日的市值为259亿,世界上有两家肾病透析企业可以作为对照,一是德国费森尤斯医疗(Fresenius Medical Care),目前258亿美金折合人民币1500左右亿市值,业务遍及全球,根据百度搜索到的费森尤斯医疗是透析产品和服务方面的世界领先者。该公司通过其遍及美国、欧洲、拉美和亚太的1590个透析中心,向全球12.2万名病人提供服务。
二是美国的达维塔保健,目前折合人民币500亿左右市值,2017年巴菲特入股该股票让其一举成名。该公司截至2017年底,共有2747个门诊透析中心(美国2510个+其他国家237个),为19.8万名患者提供服务。

从表中可知德国费森尤斯和达维塔保健服务的机构远低于健帆生物,服务的患者和健帆生物也差不多10几万,但是市值却高于健帆生物,特别是德国费森尤斯更少的患者,市值1500亿,是健帆生物的5倍以上,一个可能的原因是,国外的透析价格更贵,另外患者治疗的频率更高,例如透析医生建议一周2-3次,而健帆生物的血液灌流大部分患者1个月才一次。不过这也说明健帆生物未来潜力无限,由于血液灌流和血液透析不是替代品,而是互补品,客户大部分是重叠的.
对标德国费森尤斯,根据中国庞大的人口,未来健帆生物在中国保守估计都有2000亿的市值增长空间,另外如果拓展到世界,世界保守估计还有2000亿市值的增长空间,加起来,健帆生物有4000亿的市值增长想象空间。
2、市场规模估算的估值
根据市场规模测算,Ten-bagger市值增长的潜力非常大。
根据健帆生物18年财报,血液灌流产品销售量为2011102支,用最保守的估计,一个人一个月用一支,一年12支计算,目前的销量可满足167591人,这已经算最保守的估计了,201万的血液灌流产品,不到16.8万患者使用(按最保守估计的数据实际人数极有可能低于这个数据)

从上市公司发布的《健帆生物:2018年8月10日投资者关系活动记录表》中可知目前中国的尿毒症患者人数在不断增加,前几年登记在册的规律透析的尿毒症患者只有20多万人,可目前已快速发展到了50万人左右,未来有很大增长空间。也就是说健帆生物按目前的病患人数看,还有3倍以上的成长空间,而且未来患者还会不断增加,这是从人数来看的保守估计。
从使用次数的角度看,未来健帆生物的市场空间将会呈现指数级的增长。
健帆生物的产品销量=患者人数*使用次数
以健帆生物目前主打的尿毒症市场规模推算的估值
(1) 当前16.8万患者,每个人每个月使用一次的市值
2018年健帆生物16.8万患者*12个月*1次——支撑目前市值313亿
(2) 假设当前16.8万患者不变,提高使用频率,每个人每个月使用2次的估值
16.8万患者*12个月*2次——支撑市值313*2亿(扩大2倍)
(3) 当前健帆生物覆盖到目前50万尿毒症患者每个月使用一次的市值,相当于在16.8万基础上人数扩大3倍
50万患者*12个月*1次——支撑市值313*3亿(扩大3倍)
(4) 假设50万患者不变,提高使用频率,每个人每个月使用2次的估值
50万患者*12个月*2次——支撑市值313*3*2亿=1878亿市值(扩大6倍)
(5) 假设50万患者不变,提高使用频率,每个人每周使用1次的估值,相当于每个月4次
50万患者*12个月*4周*1次——支撑市值313*3*4亿=3756亿市值(扩大12倍)
按照上面的保守估计,健帆生物当前2019年9月2日市值313亿到3756亿的市值,Ten-bagger市值增长的潜力非常大。
由于50万的尿毒症患者是当前的数量,每年还在大量增加,另外健帆生物还在拓展世界市场。乐观估计甚至有Ten-bagger具有很大的确定性,不过前提是市盈率一直维持62倍,这是目前市值313亿的基础。
3、以利润增长的估值计算