医用器械怎么消毒灭菌干货分享|口腔器械消毒灭菌技术操作规范

新闻资讯2026-04-21 03:12:27
点击上方“蓝字”关注,积累业绩倍增实战技巧!

医用器械怎么消毒灭菌干货分享|口腔器械消毒灭菌技术操作规范_https://www.jmylbn.com_新闻资讯_第1张

医用器械怎么消毒灭菌干货分享|口腔器械消毒灭菌技术操作规范_https://www.jmylbn.com_新闻资讯_第2张

小欧,我最近牙疼,刚去口腔诊所拔了两颗牙。

医用器械怎么消毒灭菌干货分享|口腔器械消毒灭菌技术操作规范_https://www.jmylbn.com_新闻资讯_第3张

那你有留意口腔器械消毒了吗?

医用器械怎么消毒灭菌干货分享|口腔器械消毒灭菌技术操作规范_https://www.jmylbn.com_新闻资讯_第2张

没注意诶!有什么讲究吗?

医用器械怎么消毒灭菌干货分享|口腔器械消毒灭菌技术操作规范_https://www.jmylbn.com_新闻资讯_第3张

当然有讲究,口腔诊所的消毒灭菌可是有要求的!


俗话说,牙疼不是病,但疼起来要命。由于口腔科诊疗操作的特殊性,口腔医疗机构很容易就成为交叉感染的重灾区,那么口腔医院是如何做好器械消毒,保护好医护和患者的安全的呢?国家对此可是有明确的标准和要求!


医用器械怎么消毒灭菌干货分享|口腔器械消毒灭菌技术操作规范_https://www.jmylbn.com_新闻资讯_第6张
医用器械怎么消毒灭菌干货分享|口腔器械消毒灭菌技术操作规范_https://www.jmylbn.com_新闻资讯_第7张
医用器械怎么消毒灭菌干货分享|口腔器械消毒灭菌技术操作规范_https://www.jmylbn.com_新闻资讯_第8张
医用器械怎么消毒灭菌干货分享|口腔器械消毒灭菌技术操作规范_https://www.jmylbn.com_新闻资讯_第9张


本标准的4.2.2d)、4.3.3/4.4.3/6.1.2a)和c)、6.2.2、6.2.3、6.2.4、6.3、6.6.2、6.6.3、6.7.2、7.1.3为推荐性条款,其余为强制性条款。


1.范围


本标准规定了口腔器械消毒灭菌的管理要求、基本原则、操作流程、灭菌监测、灭菌物品放行和器械储存要求。

本标准适用于各级各类开展口腔疾病预防、诊断、治疗服务的医疗机构。已实现消毒供应中心集中供应的,其口腔器械的处置方法可参照本标准执行。


2.规范性引用文件


下列文件对于本文件的应用是必不可少的。凡是注日期的引用文件,仅所注日期的版本适用于本文件。凡是不注日期的引用文件,其最新版本(包括所有的修改单)适用于本文件。


GB15982 医院消毒卫生标准

GB/T19633最终灭菌医疗器械的包装

WS310.2 医院消毒供应中心第2部分:

清洗消毒及灭菌技术操作规范

WS310.3 医院消毒供应中心第3部分:

清洗消毒及灭菌效果监测标准

WS/T367 医疗机构消毒技术规范

YY0646-2008/EN13060:2004小型蒸汽灭菌器 自动控制型


3.术语和定义


下列术语和定义适用于本文件。

3.1 口腔器械dental devices

用于预防、诊断、治疗口腔疾患和口腔保健的可重复使用器械、器具和物品。


3.2 牙科小器械small dental devices

规格较小的牙科器械,如各种型号车针、根管器具等。


3.3 牙科手机handpiece ,dental

用来向牙科工具或器具传递(带转换或不带转换)工作所需能量的手持工具夹。


3.4 根管器具root-canal instruments

用来对根管进行探查、穿透、预备或充填的器具,如根管锉、根管扩大器、根管光滑髓针等。


3.5 牙洁治器 dental scaler

专门设计和/或用于清除牙齿表面牙垢的手动或电动牙科器械。


3.6 高度危险口腔器械critical dental instruments

穿透软组织、接触骨、进入或接触血液或其他无菌组织的口腔器械。


3.7 中度危险口腔器械 semicritical dental instruments

与完整黏膜相接触,而不进入人体无菌组织、器官和血流,也不接触破损皮肤、破损黏膜的口腔器械。


3.8 低度危险口腔器械noncritical dental instruments

不接触患者口腔或间接接触患者口腔,参与口腔诊疗服务,虽有微生物污染,但在一般情况下无害,只有受到一定量的病原微生物污染时才造成危害的口腔器械。


3.9 小型压力蒸汽灭菌器自动控制型small steam sterilizer

由电加热产生蒸汽或外接蒸汽的自动控制,其灭菌室容积不超过60L的小型自动控制蒸汽灭菌器。


3.10 A类空腔负载 hollow load A

单端开孔负载其长度(L)与孔直径(D)的比率大于1,小于或等于750(1≤L/D≤750)并且长度不大于1500mm(L≤1500mm);或者两端开孔负载其长度与孔直径的比率大于2,小于或等于1500mm之间(2≤L/D≤1500)并且长度不大于3000mm(L≤3000mm),而且不属于B类空腔负载。

示例1:牙科手机属于A类空腔负载器械。


3.11 B类空腔负载 hollow load B

单端开孔负载,其长度(L)与孔直径(D)的比率大于等于1,小于或等于5(1≤L/D≤5)而且孔径不小于5mm(D≥5mm);或者两端开孔负载其长度与孔直径的比率大于2, 小于或等于10mm(2≤L/D≤10)而且孔径不小于5mm(D≥5mm)。


3.12 工艺变量processing variable

灭菌工艺的条件,其变化会影响杀灭微生物的效果。


3.13 验证 verification

通过提供客观证据,对规定要求已得到满足的认定。


4.管理要求


4.1 医疗机构

4.1.1  应制定本机构口腔器械消毒灭菌工作管理制度。

4.1.2 应设立独立的器械处理区。

4.1.3 应根据口腔诊疗服务工作量配备专职或兼职口腔器械消毒灭菌工作人员。消毒灭菌的工作人员应参加岗前培训和继续教育,培训内容应至少符合附录A所列内容。


4.2 器械处理区

4.2.1 应与口腔诊疗服务的范围和工作量相匹配,布局符合医院感染预防与控制的要求。


4.2.2 区域内分为回收清洗区、保养包装及灭菌区、物品存放区。

4.2.2.1 回收清洗区承担器械回收、分类、清洗、干燥工作。

4.2.2.2 保养包装及灭菌区承担器械保养、检查、包装、消毒和(或)灭菌工作。

4.2.2.3 物品存放区存放消毒、灭菌后物品,以及去除外包装的一次性卫生用品等。工作量少的口腔门诊可不设物品存放区,消毒灭菌后将物品直接放于器械储存车内。


4.2.3 回收清洗区与保养包装及灭菌区间应有物理屏障。


4.2.4 工作流程设计应由污到洁,装饰材料应耐水、易清洁,并按照所配设备预留水、电、气等管线。


4.3 设备、设施

4.3.1 应根据口腔诊疗服务的实际情况合理配置设备、设施,并应符合国家相关标准或规定。

4.3.2 应配有污物回收器具、手工清洗池、工作台、超声清洗器及灭菌设备。

4.3.3 宜配备机械清洗消毒设备、牙科手机专用自动注油养护机、医用热封机、干燥设备等。


4.4 耗材

4.4.1 清洁剂:应符合国家相关标准或规定。根据器械的材质、污染物种类,选择适用口腔器械的清洁剂。

4.4.2 消毒剂:应选择合法有效的消毒剂。

4.4.3 润滑剂:牙科手机应选择专用清洁润滑油,使用应遵循生产厂家或供应商提供的说明书。其它口腔器械可选水溶性润滑剂。

4.4.4 包装材料:一次性医用皱纹纸、纸塑袋、纸袋、纺织品、无纺布等应符合GB/T19633的要求;牙科器械盒应具有微生物屏障作用,适合各类型车针、根管器具等器械的放置。

4.4.5 消毒灭菌监测材料:应合法有效,并在有效期内使用。


5.口腔器械处理基本原则


5.1 口腔器械应一人一用一消毒和(或)灭菌。

5.2 高度危险口腔器械应达到灭菌水平。

5.3 中度危险口腔器械应达到灭菌水平或高水平消毒。

5.4 低度危险口腔器械应达到中或低水平消毒。

5.5 口腔器械危险程度分类与消毒灭菌要求应符合附录B的要求。


6.口腔器械处理操作流程


6.1 回收

6.1.1 口腔器械使用后应与废弃物品分开放置,及时回收。


6.1.2 口腔器械应根据器械材质、功能、处理方法的不同进行分类放置。

6.1.2.1 结构复杂不易清洗的口腔器械(如牙科小器械、刮匙等)宜保湿放置,保湿液可选择生活饮用水或酶类清洁剂。

6.1.2.2 牙科手机、电动牙洁治器和电刀应初步去污,存放于干燥回收容器内。

6.1.2.3 其它器械可选择专用回收容器放置。


6.1.3 回收容器应于每次使用后清洗、消毒、干燥备用。


6.2 清洗

6.2.1 口腔器械清洗方法包括手工清洗和机器清洗(含超声波清洗)。手工、超声清洗操作方法应符合附录C要求;机械清洗方法应遵循生产厂家的使用说明或指导手册。


6.2.2 非电源口腔器械可选择机械清洗方法


6.2.3 带电源口腔器械、精密复杂口腔器械宜选择手工清洗。

6.2.3.1 可拆的器械应拆开后分别清洗,如电动牙洁治器。

6.2.3.2 电动牙洁治器手柄宜选择手工清洗方法。


6.2.4 牙科小器械及其它结构复杂的器械首选超声清洗,清洗方法见附录C.2。


6.2.5 牙科手机清洗应符合附录D要求。


6.3 干燥

6.3.1 宜选用干燥设备对器械、器具进行干燥处理。根据器械、器具的材质选择适宜的干燥温度,金属类干燥温度70℃~90℃;塑料类干燥温度65℃~75℃。

6.3.2 无干燥设备和不耐热的器械、器具,可使用低纤维絮擦布进行干燥处理。


6.4 检查与保养

6.4.1 应采用目测或使用带光源放大镜对干燥后的口腔器械进行检查。器械表面、螺旋结构处、关节处应无污渍、水渍等残留物质和锈斑,对清洗质量不合格的器械应重新处理;损坏或变形的器械应及时更换。

6.4.2 牙科手机的保养应符合6.附录D要求。


6.5 消毒方法选择

6.5.1 物理消毒方法应首选湿热消毒,湿热消毒参数符合WS310.2要求;清洗消毒器消毒方法见附录C.3要求。

6.5.2 化学消毒方法应符合WS/T367-2012的要求。


6.6 包装

6.6.1 应根据器械特点和使用频率选择包装材料。


6.6.2 低度、中度危险的口腔器械可不包装,消毒或灭菌后直接放入备用清洁容器内保存。


6.6.3 牙科小器械宜选用牙科器械盒盛装。


6.6.4 封包要求

6.6.4.1 包外应有灭菌化学指示物,并标有物品名称、包装者、灭菌器编号、灭菌批次、灭菌日期及失效期,如只有1个灭菌器时可不标注灭菌器编号。

6.6.4.2 口腔门诊手术包的包内、包外均应有化学指示物。

6.6.4.3 纸塑袋包装时应密封完整,密封宽度≥6mm,包内器械距包装袋封口处≥2.5cm。纸袋包装时应密封完整。

6.6.4.4 医用热封机在每日使用前应检查参数的准确性。


6.7 灭菌方法选择

6.7.1 口腔器械应首选压力蒸汽灭菌,选择小型灭菌器灭菌应符合附录E要求。

6.7.2 碳钢材质的器械宜选干热灭菌。

6.7.3 其它灭菌方法应符合WS310.2要求。


7.监测要求


7.1 消毒监测

7.1.1 湿热消毒 每次应监测温度、时间,并记录。

7.1.2 化学消毒 应根据消毒剂种类定期监测化学消毒剂的浓度、消毒时间,并记录。

7.1.3 消毒效果监测 消毒后直接使用的物品至少每季度监测一次,监测方法及结果判读符合WS/T367-2012的要求。


7.2 灭菌监测

7.2.1 小型灭菌器监测符合附录E要求。

7.2.2 其它灭菌器灭菌方法的监测应符合WS 310.3相关规定。

7.2.3 每个灭菌周期运行均应形成文件记录,文件记录应保存3年,记录格式内容参考附录F。


8.消毒与灭菌物品放行


8.1 消毒物品放行

8.1.1 机械热力消毒应检查额定参数(温度、时间),所得参数符合要求,消毒物品可放行。

8.1.2 化学消毒剂消毒物品时应符合WS/T367的消毒时间、浓度要求,物品可放行。


8.2 灭菌物品放行

8.2.1 每一灭菌周期结束后应检查所有物理参数、化学指示物,所得数据、指示物的显示与规定灭菌参数一致时,灭菌物品方可放行。

8.2.2 灭菌周期的各种监测或参数不合格时不应放行,应查找灭菌失败原因,重新调整后再进行物理、化学监测,合格后灭菌器方可再次使用,必要时做生物监测,并应记录全过程。


9.器械储存


9.1 储存区应配备物品存放柜(架)或存放车,并应每周对其进行清洁消毒。

9.1.1 灭菌物品和消毒物品应分开放置,并有明显标识。

9.1.2 采用灭菌包装的无菌物品储存有效期见下表。


医用器械怎么消毒灭菌干货分享|口腔器械消毒灭菌技术操作规范_https://www.jmylbn.com_新闻资讯_第10张


9.1.3 裸露灭菌及一般容器包装的高度危险口腔器械灭菌后应立即使用,最长不超过4h。

9.1.4 中、低度危险口腔器械消毒或灭菌后置于清洁干燥的容器内保存,保存时间不宜超过7d。  


9.2 储存室内环境应符合GB 15982要求。


附录A

(规范性附录)

培训内容与管理要求


A.1 医疗机构应为消毒灭菌人员提供参加技术培训机会,培训应有文字记录或证明。

A.2 专兼职消毒灭菌工作人员,每年应至少参加消毒灭菌专业技术培训1次。

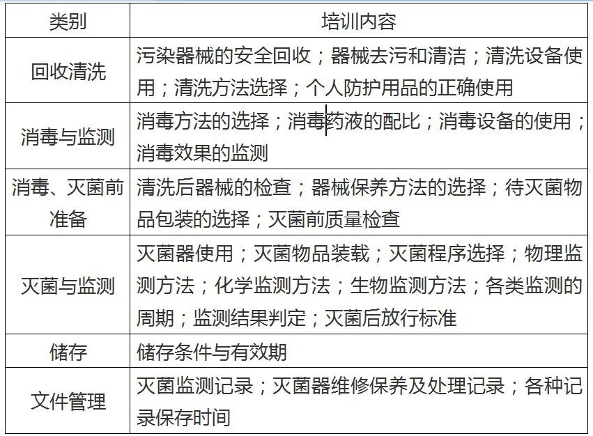
A.3 培训内容应包括《传染病防治法》、《医院感染管理办法》、WS/T367、职业暴露的预防等相关知识和表A.1所列培训内容和本标准内容。


表A.1消毒灭菌人员培训内容

医用器械怎么消毒灭菌干货分享|口腔器械消毒灭菌技术操作规范_https://www.jmylbn.com_新闻资讯_第11张


附录B

(规范性附录)

口腔器械危险程度分类与消毒、灭菌、储存要求


口腔器械危险程度分类与消毒、灭菌、储存见表B.1。牙科手机灭菌后应清洁保存。


表B.1口腔器械危险程度分类与消毒、灭菌、储存

医用器械怎么消毒灭菌干货分享|口腔器械消毒灭菌技术操作规范_https://www.jmylbn.com_新闻资讯_第12张


附录C

(规范性附录)

器械、器具和物品的清洗操作方法


C.1 手工清洗

C.1.1操作程序

1.冲洗:将器械、器具和物品置于流动水下冲洗,初步去除污染物。

2.冲洗后,应用酶清洁剂或其他清洁剂浸泡后刷洗、擦洗。

3.漂洗:刷洗、擦洗后,再用流动水清洗。

C.1.2注意事项

1.手工清洗时水温宜为15℃〜30℃。

2.去除干固的污渍宜先用酶清洁剂浸泡,浸泡时间和酶清洁剂使用液浓度参考生产厂家使用说明书,浸泡后再行刷洗或擦洗。

3.刷洗操作应在水面下进行,防止产生气溶胶。

4.管腔器械应用压力水枪冲洗,可拆卸部分应拆开后清洗。

5.应选用相匹配的刷洗用具、用品,避免器械磨损。

6.清洗用具、清洗池等应每日清洁和消毒。


C.2超声清洗

C.2.1操作程序

1.冲洗:流动水下冲洗器械,初步去除污染物。

2.洗涤:清洗器内注入清洗用水,并添加清洁剂。水温应≤45℃。应将器械放入篮筐中,浸没于水面下,管腔内注满水。

3.终末漂洗:使用流动水进行漂洗。

4.超声清洗操作,应遵循生产厂家的使用说明或指导手册。

C.2.2注意事项

1.清洗时应盖好超声清洗机盖子,防止产生气溶胶。

2.应根据器械的不同材质选择相匹配的超声频率和时间。

3.牙科小器械使用超声清洗时宜配备专用网篮。


C.3自动清洗消毒

C.3.1适用于耐湿热物品的清洗和消毒,如玻璃调拌板、金属调拌刀、橡皮碗等。

C.3.2根据器械的形状和特性选择适宜的清洗盛装架,精细和锐利器械应固定放置。

C.3.3清洗消毒器用水应符合清洗设备说明书要求,预洗阶段水温不应高于45C。

C.3.4消毒温度与时间应符合WS310.2要求。

C.3.5应定期检查设备的清洗消毒效果。

C.3.6注意事项如下:

a)可拆卸器械清洗时应拆开清洗,器械轴节应充分打开;

b)选择不同清洗消毒程序时应注意确认消毒参数;

c)应定时检查清洁剂泵、管是否通畅。


附录D

(规范性附录)

牙科手机清洗、保养方法


D.1牙科手机清洗保养原则

D.1.1牙科手机应根据内部结构或功能选择适宜的清洗保养方法。

D.1.2特殊用途牙科手机,应遵循生产厂家或供应商提供的使用说明进行清洗与保养。


D.2牙科手机清洗方法

D.2.1手工清洗方法

1.牙科手机使用后在带车针情况下使用牙科综合治疗台水、气系统冲洗牙科手机内部水路、气路30s,如图D.1。

2.将牙科手机从快接口或连线上卸下,取下车针,去除表面污染物,如图D.2。

a)带光纤牙科手机可用气枪吹净光纤表面的颗粒和灰尘,擦净光纤表面污渍;

b)带螺纹的牙科手机表面可用软毛刷在流动水下清洗,如图D.3。

3.使用压力罐装清洁润滑油清洁牙科手机进气孔管路,或使用压力水枪冲洗进气孔内部管路,然后使用压力气枪进行干燥。

4.注意事项如下:

a)使用压力罐装清洁润滑油过程中使用透明塑料袋或纸巾包住机头部,避免油雾播散,如图D.4;

b)部件可拆的种植牙专用手机应拆开清洗;不可拆的种植牙专用手机可选用压力水枪进行内部管路清洗;

c)使用压力水枪清洗牙科手机后应尽快使用压力气枪进行内部气路的干燥,避免轴承损坏;

d)压力水枪和压力气枪的压力宜在200kPa〜250kPa,不宜超过牙科手机使用说明书标注压力;

e)牙科手机不应浸泡在液体溶液内清洗;

f)使用罐装清洁润滑油清洁内部的过程中,如有污物从机头部位流出,应重复D.2.1.3操作直到无污油流出为止。

D.2.2机械清洗方法

1.表面清洁应符合D.2.1.2。

2.牙科手机放入机械清洗设备内,固定牙科手机,选择正确的清洗程序。

3.机械清洗设备内应配有牙科手机专用接口,其清洗水流、气流符合牙科手机的内部结构。

4.机械清洗设备用水宜选用去离子水、软水或蒸馏水。

5.注意事项如下:

a)电源马达不应使用机械清洗机清洗;

b)牙科手机清洗后内部管路应进行充分干燥;

c)牙科手机不宜选用超声波清洗;

d)牙科手机不宜与其他口腔器械同时清洗。


D.3牙科手机保养

D.3.1手工保养方法

1.用压力罐装润滑油连接相匹配的注油适配器或接头对牙科手机注入润滑油,如图D.5。

2.牙科手机夹持器械的部位(卡盘或三瓣簧)应每日注油,如图D.6。

3.内油路式牙科手机宜采用油脂笔对卡盘或三瓣簧和轴承进行润滑,图D.7。

4.低速牙科弯机和牙科直机注油可参考以上注油方式(若适用),特殊注油方式应参考厂家或供应商使用说明书执行。

5.注意事项如下:

a)清洁注油时应将注油接头与牙科手机注油部位固定,以保证注油效果;

b)避免油雾播散应符合D.2.1.4a)要求;

c)选择压力罐装清洁润滑油对牙科手机进行清洁的可以不用再次注入润滑油。

D.3.2机械保养方法

1.将牙科手机连接相匹配的注油适配器或接头后插入自动注油养护机内进行注油。

2.选择适宜的注油程序。


D.4其他方法

牙科手机可选择清洗注油灭菌一体机进行清洗、润滑保养。

医用器械怎么消毒灭菌干货分享|口腔器械消毒灭菌技术操作规范_https://www.jmylbn.com_新闻资讯_第13张
医用器械怎么消毒灭菌干货分享|口腔器械消毒灭菌技术操作规范_https://www.jmylbn.com_新闻资讯_第14张


医用器械怎么消毒灭菌干货分享|口腔器械消毒灭菌技术操作规范_https://www.jmylbn.com_新闻资讯_第15张

 附录E

(规范性附录)

小型灭菌器灭菌与监测要求


E.1灭菌要求

E.1.1灭菌周期

1.根据待灭菌物品的危险程度、负载范围选择灭菌周期。小型灭菌器周期见表E.1。


医用器械怎么消毒灭菌干货分享|口腔器械消毒灭菌技术操作规范_https://www.jmylbn.com_新闻资讯_第16张


2.不同分类的灭菌周期和相关的设置只能应用于指定类型物品的灭菌。对于特定负载的灭菌过程需要通过验证。


E.1.2灭菌参数

灭菌参数见表E.2。

其使用中温度上限、相对压力波动范围可参考小型灭菌器使用说明书。


医用器械怎么消毒灭菌干货分享|口腔器械消毒灭菌技术操作规范_https://www.jmylbn.com_新闻资讯_第17张


E.1.3灭菌前准备

1.每日设备运行前应进行安全检查,包括:压力表处于“零”的位置;记录打印装置处于备用状态;灭菌柜门密封圈平整无松懈;柜门安全锁扣能够灵活开、关;柜内冷凝水排出口通畅;电源、水源等连接妥当。

2.打开电源,开机预热,选择相应灭菌周期。

3.灭菌器用水应符合YY0646要求。


E.1.4灭菌装载

1.灭菌物品不能超过该灭菌器最大装载量。

2.灭菌器应配有灭菌架或托盘,托盘应有足够的孔隙使蒸汽穿透。

3.使用灭菌架摆放包装类灭菌物品,物品间应留有一定的间隙。

4.使用托盘摆放纸塑包装器械和无包装器械应单层摆放,不可重叠。

5.配套使用器械应分开灭菌,如牙科手机与车针、电动牙洁治器手柄与工作尖等。

6.待灭菌物品应干燥后装入灭菌器内。


E.1.5灭菌器维护

1.应根据生产厂家或供应商提供的使用说明对灭菌器进行维护。

2.灭菌器操作人员应对灭菌器进行日常维护,包括检查灭菌门密封圈、排放滤网、灭菌舱内外表面的清洁、更换记录器打印纸等。

3.灭菌器调试或更换消耗性的部件,如记录装置、过滤器、蒸汽阀、排水管、密封圈等应由经过专业培训的人员进行维护。

4.灭菌器使用满12个月或使用中出现故障时应由专业人员进行全面维护。

5.灭菌器的日常维护、年度维护、维修或调试均应形成文字记录。


E.2灭菌器监测要求

E.2.1物理参数监测

1.每一灭菌周期应监测物理参数,并记录工艺变量。

2.工艺变量及变化曲线应由灭菌器自动监控,并打印。

3.工艺变量结果应符合附录E中表E.2灭菌参数要求。


E.2.2化学监测

1.每个灭菌周期应进行化学监测,并记录监测结果。

2.化学监测应将包内化学指示物放置在常用的、有代表性的灭菌包或盒内,置于灭菌器最难灭菌的部位。裸露灭菌的实心器械可将包内化学指示物放于器械旁进行监测。空腔器械可选择化学PCD进行监测。

3.应通过观察化学指示物颜色变化,判定是否暴露于灭菌工艺变量或达到灭菌要求。


E.2.3生物监测

1.生物监测包应选择灭菌器常用的、有代表性的灭菌包制作,或使用生物PCD,置于灭菌器最难灭菌的部位,且灭菌器应处于满载状态。

2.使用中的灭菌器应每月进行生物监测。

3.生物监测方法和结果判断应符合WS310.3标准要求。


E.2.4注意事项

1.小型灭菌器每使用满12个月或维修后应同时进行物理监测、化学监测和生物监测,合格后灭菌器方可正常使用。

2.小型灭菌器新安装或更换主要部件时应进行灭菌性能确认,验证方法应符合国家相关要求。

医用器械怎么消毒灭菌干货分享|口腔器械消毒灭菌技术操作规范_https://www.jmylbn.com_新闻资讯_第18张

 附录F

(资料性附录) 

灭菌器灭菌周期运行记录表


灭菌器灭菌周期运行记录见表F.1。

医用器械怎么消毒灭菌干货分享|口腔器械消毒灭菌技术操作规范_https://www.jmylbn.com_新闻资讯_第19张
医用器械怎么消毒灭菌干货分享|口腔器械消毒灭菌技术操作规范_https://www.jmylbn.com_新闻资讯_第20张



资料来源:《口腔器械消毒灭菌技术操作规范》
免责声明:本文仅供个人研究、交流学习使用,不涉及商业盈利目的,侵删联系,请相关各方在采用或者以此作为决策依据时另行专业核查。



历史文章推荐


·口腔门诊专属:29个六一儿童节活动主题!请保存!

·郑州站:《暑期正畸活动策划方案班》火热抢报!

·集采政策之下,民营机构如何提升种植牙利润空间?



医用器械怎么消毒灭菌干货分享|口腔器械消毒灭菌技术操作规范_https://www.jmylbn.com_新闻资讯_第21张

点个“在看”再走呗!!