为什么使用精密输液器这些药需要用不同的输液器,你用对了吗?

新闻资讯2026-04-17 12:58:41

为什么使用精密输液器这些药需要用不同的输液器,你用对了吗?_https://www.jmylbn.com_新闻资讯_第1张


说到静脉输液治疗,就离不开输液器。国家《静脉治疗护理技术操作规范》于2014年5月1日正式实施,对输液器的使用作了相关解读,2017年4月28日广东省药学会于发布《静脉用药输注装置安全规范共识》。《一次性使用输液器 重力输液式(GB 8368-2018)标准》于2021年4月1日正式实施,对提高输液产品在临床的易用性,确保输液安全具有重要的指导意义。下面一起来对照标准,看看我们天天在用的输液器选对了吗?


对于种类繁多的输液器,我们应该如何选择更安全呢?


一、PVC输液器与非PVC输液器的合理应用


为什么使用精密输液器这些药需要用不同的输液器,你用对了吗?_https://www.jmylbn.com_新闻资讯_第2张

为什么使用精密输液器这些药需要用不同的输液器,你用对了吗?_https://www.jmylbn.com_新闻资讯_第3张


为什么使用精密输液器这些药需要用不同的输液器,你用对了吗?_https://www.jmylbn.com_新闻资讯_第4张

为什么使用精密输液器这些药需要用不同的输液器,你用对了吗?_https://www.jmylbn.com_新闻资讯_第5张

安全提示:

由于增塑剂和热稳定剂在一定条件下会迁移出来进入药物溶液中,势必给患者的身体健康带来潜在的危害,同时 PVC输液器可对一些药物产生吸附作用,导致输液中的药物含量下降或药品质量发生变化,从而影响治疗效果。因此输注上述药物时需使用非PVC输液器。



二、 精密输液器的合理应用


为什么使用精密输液器这些药需要用不同的输液器,你用对了吗?_https://www.jmylbn.com_新闻资讯_第6张

科室常用普通输液器与精密输液器:

为什么使用精密输液器这些药需要用不同的输液器,你用对了吗?_https://www.jmylbn.com_新闻资讯_第7张

为什么使用精密输液器这些药需要用不同的输液器,你用对了吗?_https://www.jmylbn.com_新闻资讯_第8张


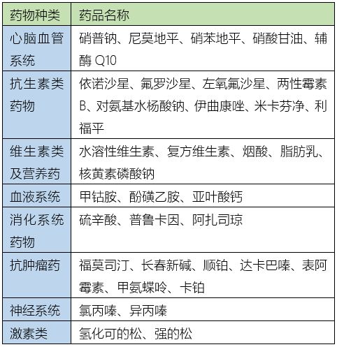
说明书建议使用精密过滤输液器输注的药物

为什么使用精密输液器这些药需要用不同的输液器,你用对了吗?_https://www.jmylbn.com_新闻资讯_第9张


三、 避光输液器的合理应用


由于药物性质不同,使其在使用过程中存在着不同的要求。避光输液主要是针对一些对光敏感的药物,防止其在光照下发生变性或降解,以致影响药效而采取的一种护理保护措施。


需要避光输注的常用药物:

为什么使用精密输液器这些药需要用不同的输液器,你用对了吗?_https://www.jmylbn.com_新闻资讯_第10张

为什么使用精密输液器这些药需要用不同的输液器,你用对了吗?_https://www.jmylbn.com_新闻资讯_第11张

一次性使用避光输液器的特点包括:


  • 有效避免光敏性药物分解、变质;


  • 管路及滴斗采用双色成型工艺,药液接触层(内层)采用透明材料生产,避光层(外层)采用避光原料生产,能有效地避免原料中的避光成分对人体产生的潜在危险;


  • 药液过滤器可以减少输液微粒的输入和输液反应。



提醒:注意阅读输液器的使用说明书,如有的注明:


  • 内层材料为普通聚氯乙烯,外层为避光聚氯乙烯。禁止用于输注与聚氯乙烯不相容的药物。


  • 本品含有 DEHP(塑化剂),应注意其对高风险人群(新生儿、青春期前的男性、怀孕期和哺乳期的妇女)的可能毒性,尽量选用替代产品。


  • 不宜输注脂肪乳等脂溶性液体和药物。


综上所述,输液器的正确使用也是合理用药一个核心环节,只有层层把关,从源头做起,才能确保患者用药安全、避免不良事件的伤害,小小输液器,“用药”大讲究。


参考文献:

[1] PVC输液器与20种药物的相容性[J]. 徐翠玲,贾铭婧,崔钰琪,魏岚,孙立新. 中国医药工业杂志. 2015(08)

[2] PVC输液器与热塑性弹性体(TPE)输液器对药物的吸附研究[J]. 王华生,刘新明. 中国医疗器械信息. 2013(10)

[3] 一次性使用精密过滤输液器与普通输液器的对比临床研究[J]. 刘慈花. 岭南急诊医学杂志. 2015(04)


作者:刘维峰     来源:药评中心

推荐阅读

文库:护士专有的精品文库

视频号:护理干货和大咖直播

买书:护理书籍,点击下面“阅读原文”

题库:新指南、新共识、新标准练习题

关注:按护士科室分类的微信公众号