下肢关节康复器怎么用康复科普|腕手矫形器在工伤康复中的应用

新闻资讯2026-04-21 01:22:12

下肢关节康复器怎么用康复科普|腕手矫形器在工伤康复中的应用_https://www.jmylbn.com_新闻资讯_第1张

工伤科普

腕手矫形器

腕手矫形器在

工伤康复中的应用


下肢关节康复器怎么用康复科普|腕手矫形器在工伤康复中的应用_https://www.jmylbn.com_新闻资讯_第2张
下肢关节康复器怎么用康复科普|腕手矫形器在工伤康复中的应用_https://www.jmylbn.com_新闻资讯_第3张

概况

下肢关节康复器怎么用康复科普|腕手矫形器在工伤康复中的应用_https://www.jmylbn.com_新闻资讯_第4张

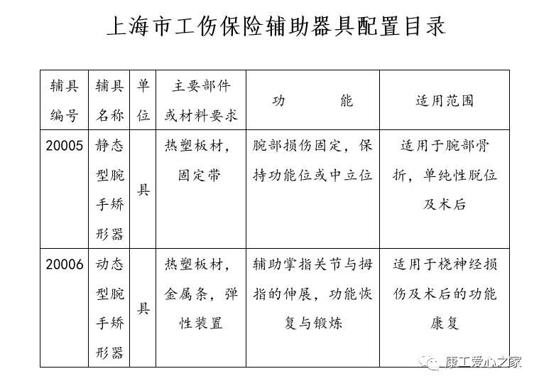
图为上海市工伤保险辅助器具配置目录中

有关腕手矫形器的资料

腕手矫形器是一种手功能康复辅助治疗器具,也叫手支具。适用于腕骨骨折及术后固定、桡骨下端骨折及术后固定、偏瘫引起的腕部下垂、正中神经麻痹、臂丛神经麻痹等。


下肢关节康复器怎么用康复科普|腕手矫形器在工伤康复中的应用_https://www.jmylbn.com_新闻资讯_第5张

图为由低温热塑板制作的腕手矫形器


他们主要起以下两方面作用:

下肢关节康复器怎么用康复科普|腕手矫形器在工伤康复中的应用_https://www.jmylbn.com_新闻资讯_第6张

图为将腕手部固定于休息位


①固定和纠偏作用把腕手部固定于某种特定的姿势,以利于损伤部位的愈合和功能的发挥。

下肢关节康复器怎么用康复科普|腕手矫形器在工伤康复中的应用_https://www.jmylbn.com_新闻资讯_第7张

图为动态腕手矫形器牵引患者手指伸直


②牵引作用:利用动力性支具的弹力牵引作用,可使相关部位的肌力提高及相关的关节活动范围增加。

下肢关节康复器怎么用康复科普|腕手矫形器在工伤康复中的应用_https://www.jmylbn.com_新闻资讯_第8张

组成

静态腕手矫形器可以用低温塑料板制作,制作方法便捷;使用魔术贴固定。


下肢关节康复器怎么用康复科普|腕手矫形器在工伤康复中的应用_https://www.jmylbn.com_新闻资讯_第9张

图为低温热塑板P板

记忆性板材(P板)

有记忆性、服帖性好、软化后透明适合于上肢及手部支具的制作。


下肢关节康复器怎么用康复科普|腕手矫形器在工伤康复中的应用_https://www.jmylbn.com_新闻资讯_第10张

图为魔术贴

魔术贴起到固定矫形器的作用

下肢关节康复器怎么用康复科普|腕手矫形器在工伤康复中的应用_https://www.jmylbn.com_新闻资讯_第11张

图为免荷垫

下肢关节康复器怎么用康复科普|腕手矫形器在工伤康复中的应用_https://www.jmylbn.com_新闻资讯_第12张

图为动态腕手矫形器上的弹簧

动态腕手矫形器利用钢琴丝、橡皮筋及弹簧的弹性,辅助腕关节、手指的伸展。



分类及适应症


静态腕手矫形器

护腕(cuff):

①护腕的基本作用是支持、固定、稳定腕关节呈背伸功能位。

②主要适用于腕扭伤、腕融合手术术后、腕关节成型术,腕管松解术后、Colles骨折的辅助治疗。

下肢关节康复器怎么用康复科普|腕手矫形器在工伤康复中的应用_https://www.jmylbn.com_新闻资讯_第13张

图为护腕

前翘式矫形器(Cock up splint):

最基本的要求是腕关节的伸展角度。通常将它设定为背伸40°,使伸肌腱松弛、屈肌腱紧张。当桡骨远端骨折后伸肌腱粘连时,要使背伸角度增加到45°。椭圆形掌压垫设在第二掌骨中央处。

下肢关节康复器怎么用康复科普|腕手矫形器在工伤康复中的应用_https://www.jmylbn.com_新闻资讯_第14张

图为前翘式矫形器

卡普兰(Kaplan)型矫形器:

用于因中枢性麻痹,痉挛显著的情况。考虑到前翘式矫形器会刺激屈肌,必然助长腕和手指的屈曲倾向。因此,该矫形器改成从前臂伸肌侧(背侧)支撑,使屈肌很少受刺激。为了增加对前臂伸肌的刺激,可在内侧贴上粗棉布。

下肢关节康复器怎么用康复科普|腕手矫形器在工伤康复中的应用_https://www.jmylbn.com_新闻资讯_第15张

图为卡普兰型矫形器

背侧腕手固定矫形器(dorsal wrist hand stabilizer):

在前臂及手的背侧中央有一金属支杆和三块平的金属板,用皮带等将矫形器固定在手与前臂部。其腕关节的掌屈、背伸的固定角度通过金属支杆可以调节。若将末端的固定带取下来,便能进行掌屈,而背伸则被限制在一定的角度。

适应证:用于屈肌腱损伤、末梢神经缝合术后,有时也用于中风、脑瘫等引起的痉挛手。

下肢关节康复器怎么用康复科普|腕手矫形器在工伤康复中的应用_https://www.jmylbn.com_新闻资讯_第16张

图为背侧腕手固定矫形器

动态腕手矫形器

动态腕手矫形器用于腕伸肌及指伸肌麻痹、桡神经麻痹。因此也称为桡神经麻痹用矫形器

托马斯型悬吊矫形器(Thomas suspension splint):

托马斯(F.B.Thomas,英国威尔士矫形外科医师)在1944年提出的矫形器。利用带衬垫的前臂背侧板(5cm×10cm)上的钢丝和橡皮筋的弹性辅助MP关节与拇指的伸展运动。

下肢关节康复器怎么用康复科普|腕手矫形器在工伤康复中的应用_https://www.jmylbn.com_新闻资讯_第17张


图为托马斯型悬吊矫形器

奥本海默型矫形器(Oppenheimer orthosis):

奥本海默(E.D.Oppenheimer,美国的矫形外科医师)1937年发表的矫形器。从前臂环箍向前延伸的钢丝,在腕关节处绕成弹簧圈后再与MP撑杆连接。对于拇外展长肌麻痹的患者,需使弹簧圈延伸成拇指外展辅助装置。该矫形器与托马斯型悬吊矫形器相比较,具有简便、体积小、重量轻的优点。

下肢关节康复器怎么用康复科普|腕手矫形器在工伤康复中的应用_https://www.jmylbn.com_新闻资讯_第18张

图为奥本海默型矫形器

克伦扎克铰链(Klenzak joint)前翘式矫形器:

克伦扎克铰链为一种用于下肢矫形器的带单向弹簧控制的踝关节铰链。本矫形器利用克伦扎克铰链弹簧的弹性辅助腕关节背伸。

下肢关节康复器怎么用康复科普|腕手矫形器在工伤康复中的应用_https://www.jmylbn.com_新闻资讯_第19张

图为克伦扎克铰链前翘式矫形器

格兰杰(Granger)型矫形器:

这一矫形器的特点是利用手部的重力作用,而不是像其他矫形器那样采用橡皮筋和弹簧。

下肢关节康复器怎么用康复科普|腕手矫形器在工伤康复中的应用_https://www.jmylbn.com_新闻资讯_第20张


总结

腕手矫形器对腕手部起着固定和牵引的作用,在工伤康复中是经常使用的辅助器具,相信在这篇文章的介绍下大家一定会对于腕手矫形器有着深一步的了解,对于腕手矫形器的作用也一定会有进一步的认识哦~

下肢关节康复器怎么用康复科普|腕手矫形器在工伤康复中的应用_https://www.jmylbn.com_新闻资讯_第21张



往期精彩

康复科普|儿童烧烫伤后疤痕的康复方法

康复指导|支具配件如何更换?

工伤康复|疫情“倒春寒”,工伤患者请戳这,关于工伤康复辅具适配解决方法

康复科普|手指矫形器在工伤中的应用

下肢关节康复器怎么用康复科普|腕手矫形器在工伤康复中的应用_https://www.jmylbn.com_新闻资讯_第22张
下肢关节康复器怎么用康复科普|腕手矫形器在工伤康复中的应用_https://www.jmylbn.com_新闻资讯_第23张

······

参考资料

《假肢矫形器学》

上海市工伤保险辅助器具配置目录

部分图片来源于网络

编辑/刘仁翔

审核/张梦月

图片/部分来源于网络