上肢夹板怎么用干货:临床常见各种创伤急救措施

新闻资讯2026-04-21 01:20:27

上肢夹板怎么用干货:临床常见各种创伤急救措施_https://www.jmylbn.com_新闻资讯_第1张

基本概念

1、创伤主要是各种外力或者机械因素接触人体以后对人体的器官、组织造成的一种损害。在日常生活中,常见的创伤有切割伤、离断伤、擦伤或者是功能障碍、出血等。

另外,它在急诊中也是比较常见的,同时也是造成青壮年死亡或者伤残的第一大危险因素。


2、复合伤:两种以上致伤因素同时或相继作用于人体所造成的损伤。如核爆炸时冲击伤合并辐射、烧伤,机械伤合并化学、生物武器伤等。


3、多发伤:是在单一致伤因子的作用下机体同时或相继发生两个或两个以上解剖部位或器官的较严重的损伤,至少一个危及生命。


4、联合伤:指同一致伤因素所引起的两个相邻部位的连续性损伤。常见的有胸腹联合伤、眶颅联合伤、颅颈联合伤等。


5、合并伤:两处以上的损伤,除主要较重的损伤外尚有其他部位较轻的损伤。如严重颅脑损伤合并肋骨骨折,肋骨骨折为合并伤。


创伤的分级

按创伤的严重程度及依轻重缓急的处理顺序分为三类:危重伤、重伤、轻伤。

1、危重伤:创伤严重,伤员有生命危险,需行紧急救命手术或治疗。生命体征表现:呼吸<10次/分或>35次/分,毛细血管充盈时间>2秒,脉搏≥120次/分或<50次/分,意识障碍严重。如窒息、内脏大出血、颅脑伤合并颅内血肿或脑疝形成、张力性气胸等。


2、重伤:伤员生命体征稳定,需手术治疗,但可以在一定时间内做好术前准备及适当检查,可力争在伤后12小时内急救处理者。如胸外伤不伴有呼吸衰竭、胸腹贯通伤而无大出血可能、深部软组织伤未发生休克等。此类伤员需严密观察,防止因处理不及时而转为危重伤员。


3、轻伤:伤员意识清楚,无生命危险,现场无须特殊处理,手术可延至伤后12小时处理。如为感染的软组织伤、闭合性四肢骨折、局限性烧伤等。


临床中常见创伤

1、颅脑创伤

颅内血肿、脑挫裂伤、颅底骨折者。(易出现颅内高压→脑疝→脑干功能衰竭→呼吸心跳停止。)


2、颌面创伤

颌面部开放性骨折并大出血。(易出现失血性休克,气道堵塞→窒息。)


3、颈部创伤

颈部创伤并大血管损伤、创伤性血肿、颈椎骨折。(易出现失血性休克,血肿压迫气道窒息,损伤颈髓高位截瘫。)


4、胸部创伤

多发性肋骨骨折、血气胸、肺挫伤、纵隔气肿、心脏大血管伤、气管损伤、膈肌破裂、连枷胸或心包填塞。(易出现呼吸功能障碍→低氧血症。心脏损伤→心肌供血供氧受限→缺乏氧代谢→PH↓→心肌收缩力↓→传导阻滞→心律失常→心功能↓→心力衰竭→心源性休克或心跳停止。)


5、腹部创伤

腹腔内大出血、内脏损伤。(易出现肝、胆、肠破裂→腹膜炎→感染性休克→微循环障碍→MODS。肝、脾、肾破裂→失血性休克→微循环障碍→心博停止。)


6、骨盆部创伤

骨盆骨折并腹膜后血肿及失血性休克。


7、泌尿系创伤

肾脏损伤、膀胱破裂、子宫破裂、尿道断裂、阴道撕裂伤。(易出现失血性休克,肾功能衰竭,感染。)


8、脊柱创伤

脊柱骨折并神经系统损伤。(易出现截瘫。)


9、肢体创伤

四肢开放性骨折、四肢长骨干骨折、四肢大血管伤。(易出现失血性休克,脂肪栓塞等。)


10、软组织创伤

广泛性软组织损伤并大出血或挤压综合征。(易出现失血性休克,脓毒血症→严重感染性休克,肾功能衰竭。)

创伤急救的原则和目的

创伤发生后急救的目的在于用简单而有效的方法抢救生命,保护肢体,预防感染和降低损伤,安全而迅速地运送伤员,以便进行有效地治疗。

1、及时呼救:在创伤发生时,清醒伤者或“第一目击者”保持冷静,第一时间拨打“120或999”等救援部门的电话,以取得专业援助。通话时将事故现场的地点、受伤人数、伤情等介绍清楚,在等待的过程中,运用掌握的急救常识和技能,在医护人员的指导下有效的施救。

2、等待救援:非专业施救人员一般不要搬动病员的身体。如果病员因外界因素导致呼吸困难或者伤口出血,可以帮助病员排除呼吸障碍,采取简单有效的方法帮助病员止血。然后,守侯在病员身边等待急救人员。若周围环境对伤员及施救者有危险时,应采取措施使伤员脱离危险场所。

3、维持生命,减少出血迅速了解、判断有无危及伤员生命的紧急情况,如心脏停跳、窒息、呼吸停止、大出血、开放性气胸等,并有针对性的进行心肺复苏、保持呼吸通道通畅等急救措施。 

4、固定骨折,保护伤口在解除危及生命的危险因素后,根据伤情就地给予止血,减少出血;伤口包扎,保护伤口能预防和减少伤口污染、用最简便有效的方法对骨折部位进行固定等。待伤员病情平稳或依据医护人员到达后的决定再进行搬动。

5、快速转运现场经必要的止血、包扎、固定后,病情评估可转运后,用最短的时间将伤病员安全地转运到就近医院。

6、防止并发症及伤势恶化救护过程中,颈椎骨折要予妥善固定防止脊髓损伤;预止止血带过紧造成肢体缺血坏死、胸外按压用力过猛造成肋骨骨折以及骨折固定不当造成血管神经损伤、皮肤损伤等并发症。

7、消除伤员的精神创伤:创伤对生命威胁的刺激可引起伤员强烈的心理效应。使部分伤员有时失去常态,出现恐惧感。现场除对伤员救治外,还应对伤员进行精神上的安慰和治疗。

8、急救与自救时注意创伤程度各不相同,救护时要根据现场条件和伤情采取不同救护措施,需掌握以下原则:

(1)全面了解伤情,避免遗漏,注意保护自身和伤病员的安全。

(2)先抢救生命,重点判断是否有意识、呼吸、心跳。如呼吸、心跳骤停,首先进行心肺复苏。

(3)检查伤情,快速有效止血、解除呼吸道梗阻。

(4)优先包扎头、胸、腹部伤口以保护内脏,然后包扎四肢伤口。

(5)骨折先固定颈部,再固定四肢。

(6)操作迅速准确,动作轻巧,防止损伤加重,关心体贴伤病员。


创伤急救四大技术

止血、包扎、骨折固定、伤员搬运是外创急救的四项基本技术。一旦创伤发生,现场人员应立即联系急救医疗机构,同时要迅速、沉着地开展现场抢救。

1

外伤常见止血方法

1、一般止血法针对小的创口出血。需用生理盐水冲洗消毒患部,然后覆盖多层消毒纱布用绷带扎紧包扎。注意:如果患部有较多毛发,在处理时应剪、剃去毛发。具体步骤如下:

①、用按压止血法,将清洁的布块或者毛巾等垫在伤口上,直接按压10-20分钟。

②、血止住后,用绷带轻轻包住,不要包的太紧。

③、不要用脱脂棉或草纸垫在伤口处,也不能在伤口上涂药物。

④、如果伤口不被脏东西污染,首先使用液进行冲洗,不要使用肥皂。

⑤出血伤口周围的血块、血浆不要擦掉,伤口内如果有玻璃片等异物也不要拔出,应立即到医院就医。


2、指压止血法:此方法一般适用于较大动脉出血的情况,为止血短暂应急措施,出血后用拇指压住出血的血管上方(近心端),将动脉压迫到骨面上。使血管被压闭住,中断血液,只适用于头面颈部及四肢的动脉出血急救,注意压迫时间不能过长。

1)头顶部出血:用食指或拇指压迫伤口,在伤侧耳前,对准下颌耳屏上前方1.5厘米处,用拇指压迫颞浅动脉。

 

2)头颈部出血:四个手指并拢对准颈部胸锁乳突肌中段内侧,将颈总动脉压向颈椎。注意不能同时压迫两侧颈总动脉,以免造成脑缺血坏死。压迫时间也不能太久,以免造成危险。

上肢夹板怎么用干货:临床常见各种创伤急救措施_https://www.jmylbn.com_新闻资讯_第2张

上肢夹板怎么用干货:临床常见各种创伤急救措施_https://www.jmylbn.com_新闻资讯_第3张

3)前臂出血:用一根手指压迫上臂内侧肱二头肌沟处的搏动点。

上肢夹板怎么用干货:临床常见各种创伤急救措施_https://www.jmylbn.com_新闻资讯_第4张

4)肩腋部出血:用食指压迫同侧锁骨中点后方的锁骨下动脉搏动处,把其压向深处的第一肋骨。

5)手掌出血将患肢抬高,用两手拇指分别压迫手腕部的尺、挠动脉。

上肢夹板怎么用干货:临床常见各种创伤急救措施_https://www.jmylbn.com_新闻资讯_第5张

6)大腿出血:自救时双手用双手拇指重叠向后用力压股动脉。在腹股沟中点稍下方的搏动处。

7)足部出血用两手拇指和食指同时分别压迫足背动脉和内踝与跟腱之间的胫后动脉。

3、加压包扎止血法:适用于四肢、头顶、躯干等体表血管外伤时的出血处,当前臂或小腿出血时,可在肘窝、膝窝内放以纱布垫、棉花团或毛巾、衣服等物品,屈曲关节,用三角巾作8字型固定。但骨折或关节脱位者不能使用。

 

上肢夹板怎么用干货:临床常见各种创伤急救措施_https://www.jmylbn.com_新闻资讯_第6张


4、橡皮止血带止血止血带法适用于四肢伤大出血,且其他的办法无法控制的情况。止血带的选择以充气止血带最好,常用的止血带是三尺左右长的橡皮管。在紧急情况下可用橡皮管、布条、绷带代替,但应在止血带下增加衬垫,千万不能用细的布条、绳索、电线等直接捆绑。止血带宜绑在患肢的根部,如上臂根部、大腿根部等部位,因为前臂由尺、挠骨、小腿由胫、腓骨组成,血管、神经走行在中间。

 

上肢夹板怎么用干货:临床常见各种创伤急救措施_https://www.jmylbn.com_新闻资讯_第7张

方法是:掌心向上,止血带一端由虎口拿住,一手拉紧,绕肢体2圈,中、食两指将止血带的末端夹住,顺着肢体用力拉下,压住“余头”,以免滑脱。

 

使用止血带要十分小心,应注意以下事项:

A. 不必绑得太紧,以能止血为好;

B. 每隔1小时要放松3-5分钟,扎止血带时间小于1小时,要准确纪录好止血带捆绑的具体时间;

C. 决定要松开止血带时,一定要有医务人员在场,根据患者的具体情况决定处理方式。

D.使用部位,上臂出血应扎在上臂1/3;前臂或手外伤应扎在上臂下1/3,上臂中下1/3处有神经,紧贴骨面,不易扎止血带,以免损伤,下肢大出血应扎在股骨中下1/3交界处。

E.止血带上肢一般为250-300mmHg,下肢为400-500mmHg,不可过大,已到达阻断远端动脉搏动消失,阻断动脉出血为度。

此外,抬高肢体和冷敷的办法也可以帮助止血。当手臂划伤出血了,可以将胳膊抬起来,流经伤处的血液由于重力作用而减少;也可以冷敷,皮肤血管遇冷会产生收缩效应,进一步减少出血。

 

5、绞紧止血法把三角巾折成带形,打一个活结,取一根小棒穿在带子外侧绞紧,将绞紧后的小棒插在活结小圈内固定。

 

上肢夹板怎么用干货:临床常见各种创伤急救措施_https://www.jmylbn.com_新闻资讯_第8张

6、填塞止血法:此种方法一般适用于软组织内的血管损伤出血的情况,主要是颈部、臀部或其他部位较大而深的伤口。在出血后将消毒的纱布、棉垫、急救包填塞、压迫在创口内,外用绷带、三角巾包扎,松紧度以达到止血为宜。常规3-5天缓慢取出填塞纱布,过早取可能会发生出血,过晚避免发生感染。

2

外伤常见包扎方法

【包扎的原则】

包扎时,要做到快、准、轻、牢

快,即动作敏捷迅速;

准,即部位准确、严密;

轻,即动作轻柔,不要碰撞伤口;

牢,即包扎牢靠,不可过紧,以免影响血液循环,也不能过松,以免纱布脱落。







【包扎的方法及步骤


第一步:清洁、消毒伤口


(1)清洁伤口前,尽量对患者讲清目的,这样既能取得患者的合作及知情同意,又可以避免患者因害怕或疼痛发生晕厥等意外事故。


(2)如周围皮肤太脏并杂有泥土等,应先用清水洗净,然后再用75%酒精消毒伤面周围的皮肤。涂擦酒精时要由内往外,即由伤口边缘开始,逐渐向周围扩大消毒区,这样越靠近伤口处越清洁。如用碘酒消毒伤口周围皮肤,必须再用酒精擦去,这种“脱碘”方法,是为了避免碘酒灼伤皮肤。应注意,这些消毒剂刺激性较强,不可直接涂抹在伤口上。


(3)伤口要用棉球蘸生理盐水轻轻擦洗。自制生理盐水,即1000毫升冷开水加食盐9克即成。


(4)清洁伤口时,如有大而易取的异物,可酌情取出;深而小又不易取出的异物切勿勉强取出,以免把细菌带入伤口或增加出血。如果有刺入体腔或血管附近的异物,切不可轻率地拨出,以免损伤血管或内脏,引起危险。


(5)伤口清洁后,可进行包扎。如果是粘膜处小的伤口,可撒上消炎粉,但是大面积创面不要涂撒药物。


(6)大的伤口需要包扎。包扎前,最好垫衬敷料(一般也是由纱布块做成),用于止血和吸收伤口分泌物。也可直接用包扎材料包扎。


备注:消毒液的选择

家庭常用的消毒药品或液体主要有以下几种:红药水、紫药水、双氧水、硼酸水、碘酒、碘伏、酒精。它们的作用和功效大致如下:


1.红药水:2%汞溴红溶液,主要有杀菌、消毒、防腐和促进伤口愈合的作用。但抑菌作用弱,且含有汞的有机化合物,对人体有毒,现在已很少使用。


2.紫药水:2%的甲紫溶液,可加快伤口愈合,常用于浅表皮肤、黏膜感染。不宜用在黏膜或开放创面,例如刀伤或锐器刺伤。


3.双氧水:即过氧化氢,具有消毒杀菌作用,但浓度大,易灼伤患处皮肤。如果创口较深或被生锈的东西刺伤,除了用清水或生理盐水冲洗外,还要使用双氧水清洗,它可杀灭厌氧菌。


4.硼酸水:3%的硼酸溶液有清洗、收敛和抑菌作用,常用作皮肤、黏膜和伤口冲洗清洁,口腔炎含漱。


5.碘酒:是由碘、碘化钾溶解于酒精而制成的2%溶液。主要用于非粘膜伤口的表面消毒,刚起的疖子、皮肤擦伤、毒虫咬伤、无名肿毒、癣症,手术前、注射前的皮肤消毒。皮肤消毒擦上碘酒后还须用75%的酒精擦去过多碘,以防止刺激皮肤。


6.碘伏:为碘与聚醇醚复合而成,主要用于非粘膜伤口的表面消毒,敏感区皮肤(如会阴部、眼睛周围等)、小孩的皮肤消毒。它使用方便,无刺激无异味,可直接涂伤口,无色素沉着。


7.酒精(乙醇):75%浓度的酒精,因为在此浓度范围内杀菌力最强,若浓度过高能使细菌细胞膜上蛋白质快速凝固成一层保护膜,致使药物无法渗入菌体内杀菌,反之浓度过低,药物的渗透压过低不易渗入细菌细胞内,也使杀菌力减弱。


第二步:包扎材料的选择及方法

包扎伤口根据不同部位进行选择不同材质和不同方法,包扎材料最常用的是绷带和三角巾,紧急情况下可用干净的布料、手绢代替


三角巾包扎法

一块边长1米的正方形棉布,对角剪开就成了两条三角巾。三角巾分顶角、底角、斜边和底边,在顶角上加带子,便于包扎时使用。三角巾应用灵活,包扎面积大,各个部位都可使用。

由三角巾变化而来的“燕尾巾”也很常用,将三角巾的顶角向底边偏左或偏右对折,即成燕尾巾。


1.头部帽式包扎法。

将三角巾底边折出2指宽的边,正中点平放在前额眉上,顶角向后拉盖住头顶,然后两底边延两耳上方向后拉至枕部下方,左右交叉压住顶角,再将两底边经耳上绕到前额打结,最后将顶角向上掖入交叉处。


上肢夹板怎么用干货:临床常见各种创伤急救措施_https://www.jmylbn.com_新闻资讯_第9张

2.胸部包扎法。

将三角巾底边横放于伤侧胸,顶角上拉经伤侧肩至背后,把左右两底角拉到背后,在顶角正下方打结,再和顶角相结。


上肢夹板怎么用干货:临床常见各种创伤急救措施_https://www.jmylbn.com_新闻资讯_第10张3.腹部包扎法。

将三角巾顶角朝下,底边横放腹部。两底角在腰后打结,然后将顶角由两腿间拉至腰后与底角打结。

上肢夹板怎么用干货:临床常见各种创伤急救措施_https://www.jmylbn.com_新闻资讯_第11张

4.单肩燕尾式包扎法。

将三角巾折成夹角约80度的燕尾巾。夹角朝上,向后的一角压住向前的一角,放于伤侧肩部,燕尾底边包绕上肩在腋前打结,然后两燕尾角分别经胸和背部拉到对侧腋下打结。

上肢夹板怎么用干货:临床常见各种创伤急救措施_https://www.jmylbn.com_新闻资讯_第12张

5.双肩燕尾式包扎法。

将三角巾折叠成两燕尾角等大的燕尾巾。夹角朝上对准颈后正中。左右两燕尾由前往后包绕肩部到胸下,与燕尾底边打结。

上肢夹板怎么用干货:临床常见各种创伤急救措施_https://www.jmylbn.com_新闻资讯_第13张

6.上肢悬吊包扎法。

将三角巾铺于伤员胸前,顶角对准肘关节稍外侧,屈曲前臂并压住三角巾,两底角绕过颈部在颈后打结,肘部顶角反折用别针扣住。

上肢夹板怎么用干货:临床常见各种创伤急救措施_https://www.jmylbn.com_新闻资讯_第14张


上肢夹板怎么用干货:临床常见各种创伤急救措施_https://www.jmylbn.com_新闻资讯_第15张

7.膝(肘)部包扎法。

将三角巾折叠成适当宽度的带式,将带的中段斜放于膝(肘)伤部,包绕肢体一周打结。 

上肢夹板怎么用干货:临床常见各种创伤急救措施_https://www.jmylbn.com_新闻资讯_第16张

8.手部包扎法。

将三角巾底边横放在腕部下面,手掌向下放在三角巾中央,再将顶角反折盖住手背,然后将两底角交叉压住顶角,在腕部绕一周打结,再将顶角折回打结内。

上肢夹板怎么用干货:临床常见各种创伤急救措施_https://www.jmylbn.com_新闻资讯_第17张

9.足部包扎法。

将三角巾底边横放于踝部后侧,脚底向下放在三角巾中央,再将顶角反折盖在脚背上,然后将两底角交叉压住顶角,在踝部绕一周打结,再将顶角折回打结内。


绷带包扎法


市场上可以买到各种宽度和长度的用纱布卷成的绷带卷,一般长5米,家庭也可以用干净的纱布蒸煮15分钟后自制备用。绷带可以适应人体的多数部位。


1.绷带环形法。适用于肢体粗细相等部位,如颈部、胸腹部、四肢、手指、脚趾。小伤口的包扎一般都用此法。

①将绷带作环形缠绕,第一圈略斜一点,第二圈与第一圈重叠,将第一圈斜出的一角压于环形圈内,这样固定更牢靠些。

的一角压于环形圈内,这样固定更牢靠些。

②第三圈开始每一圈都将上一圈压住约3/4,按同一方向缠绕起到将敷料全部包裹住。

③将绷布剪断,用胶带或别针固定,或剪开带尾成两头打结,或者将绷带反方向再拉出一段,形成一边单层,一边双层,然后打结。

上肢夹板怎么用干货:临床常见各种创伤急救措施_https://www.jmylbn.com_新闻资讯_第18张


2.螺旋法。适用于四肢和躯干等处。

从肢体较细部位开始,把绷带向渐粗部位缠绕,每一圈压在上一圈的1/2处,然后将绷带尾端固定。


上肢夹板怎么用干货:临床常见各种创伤急救措施_https://www.jmylbn.com_新闻资讯_第19张

3.螺旋反折法。用于四肢的包扎。

将绷带由肢体细端开始缠绕,每绕一圈把绷带反折一下,盖住上一圈的1/3—2/3,然后固定。


上肢夹板怎么用干货:临床常见各种创伤急救措施_https://www.jmylbn.com_新闻资讯_第20张

4.“8”字形法。多用在肩部、膝部、脚踝(髂、髁)等部位。

先绕两圈固定,然后一圈向上缠绕,再一圈向下,每圈在正面和前一圈相交叉,并压盖前一圈的1/2,然后固定绷带尾端。

用“8”字形包扎手和脚时,手指、脚趾无创伤时应暴露在外,以观察血液循环情况如水肿、发紫等。5.回返法。用于头和断肢端的包扎。

将绷带多次来回反折。第一圈从中央开始,接着每圈一左一右,直至将伤口全部包住,然后将反折的各端固定。此法需要一位助手在反折时按压一下绷带的反折端。松紧要适度。


上肢夹板怎么用干货:临床常见各种创伤急救措施_https://www.jmylbn.com_新闻资讯_第21张

6.蛇形法。多用在夹板的固定上。

与上面方法相同的是,蛇形法也是先将绷带头压住,然后按每圈与上一圈间隔为一个绷带宽度来缠绕,到末端后再反折缠回来缠第二层,将上一层的空隙盖住,固定。



【包扎的注意事项】

1、包扎时动作要迅速准确,不能加重伤员的疼痛、出血和污染伤口。

2、包扎要松紧适宜,太紧容易影响血液循环,太松会使敷料脱落或松动。

3、最好用消毒的敷料覆盖伤口,紧急情况可以用清洁的布料。

4、包扎 四肢时,手指、脚趾最好露在外面,方便灌肠末梢血液循环。

5、用三角巾包扎时,边要固定,角要拉紧,中心伸展,包扎要贴实,打结要牢固。


3

外伤常见固定方法

1、骨折的种类:(1)闭合性骨折:骨折处皮肤完整,骨折断端与外界不相通。

2)开放性骨折:外伤伤口深及骨折处或骨折断端刺破皮肤露出体表外。

3)复合性骨折:骨折断端损伤血管、神经或其它脏器,或伴有

关节脱节等。

4)不完全性骨折:骨的完整性和连续性未完全中断。

5)完全性骨折:骨的完整性和连续性完全中断。


2、骨折的原因

1直接暴力

   暴力直接作用于骨骼某一部位而致该部骨折,使受  伤部位发生骨折,常伴不同程度软组织损伤。如车 轮撞击小腿,于撞击处发生胫腓骨骨干骨折。


2间接暴力


   间接暴力作用时通过纵向传导、杠杆作用或扭转作用使远处发生骨折,如从高处跌落足部着地时,躯干因重力关系急剧向前屈曲,胸腰脊柱交界处的椎体发生压缩性或爆裂骨折。


3、骨折的专有体征

疼痛、肿胀、畸形、骨擦音、功能障碍、大出血。


4骨折治疗

(1)复位

将骨折后发生移位的骨折断端重新恢复正常或接近原有解剖关系,以重新恢复骨骼的支架作用。复位的方法有闭合复位和手术复位。


(2)固定

固定骨折复位后,因不稳定,容易发生再移位,因此要采用不同的方法将其固定在满意的位置,使其逐渐愈合。

常用的固定方法有:小夹板、石膏绷带、外固定支架、牵引制动固定等,这些固定方法称外固定

如果通过手术切开用钢板、钢针、髓内针、螺丝钉等固定,则称内固定。


上肢夹板怎么用干货:临床常见各种创伤急救措施_https://www.jmylbn.com_新闻资讯_第22张


2功能锻炼

 通过受伤肢体肌肉收缩,增加骨折周围组织的血液循环,促进骨折愈合,防止肌肉萎缩,通过主动或被动活动未被固定的关节,防止关节粘连、关节囊挛缩等,使受伤肢体的功能尽快恢复到骨折前的正常状态。


5、骨折的固定材料:夹板

固定用料夹板或其代用品(如木板、竹棍、树皮等)。敷料在夹板与皮肤之间需用棉花、纱布、毛巾等软物衬垫,然后用三角巾、绷带或绳子绑缠夹板。


(1)上肢骨折的固定

夹板放置骨折上臂外侧,骨折突出部分要加垫,然后固定肘、肩两关节,用三角巾将上臂屈曲悬胸前,再以三角巾将伤肢固定于伤员胸廓


上肢夹板怎么用干货:临床常见各种创伤急救措施_https://www.jmylbn.com_新闻资讯_第23张


(2)下肢骨折的固定

小腿骨折固定法:将夹板放置于骨折小腿外侧,骨折突出部分要加垫,然后固定伤口上下两端和膝、踝两关节(8字形固定踝关节),夹板顶端再固定。


上肢夹板怎么用干货:临床常见各种创伤急救措施_https://www.jmylbn.com_新闻资讯_第24张


大腿骨折固定法:将夹板放置于骨折大腿外侧,骨折突出部分要加垫,然后固定伤口上、下两端和踝、膝关节,最后固定腰、髂、踝部


3脊椎骨折的固定

a. 颈椎骨折的固定

用颈托或者头部固定器防止颈椎进一步损伤,引起生命中枢的损伤,从而引发心脏、呼吸骤停而死亡。


上肢夹板怎么用干货:临床常见各种创伤急救措施_https://www.jmylbn.com_新闻资讯_第25张


b. 胸、腰椎骨折的固定

用脊柱夹板或者多人一起搬用,保持头、躯干及下肢成一直线,防止造成截瘫。


上肢夹板怎么用干货:临床常见各种创伤急救措施_https://www.jmylbn.com_新闻资讯_第26张



6、急救原则和注意事项:

(1)要注意伤口和全身状况,如伤口出血,应先止血,随后才固定骨折。如有休克或呼吸、心跳骤停者应立即进行抢救。

2)在处理开放性骨折时骨折断端明显外露的患者,局部要作清洁消毒处理,用纱布将伤口包好,应尽可能把伤肢摆成正常位置,让骨折断端自然回缩,严禁把暴露在伤口外的骨折端断送回伤口内, 以免造成伤口污染和再度刺伤血管和神经随后再行包扎和固定。

3)对于大腿、小腿、脊椎骨折的伤者,一般应就地固定,固定时不应过多地移动伤肢和躯干,以免增加患者的疼痛和神经、血管的损伤不要盲目复位,以免加重损伤程度。

4)为使骨折处能稳妥、牢靠地固定,固定骨折所用的夹板的长度与宽度要与骨折肢体相称,其长度一般应超过骨折上下两个关节为宜。

5)固定用的夹板不应直接接触皮肤。在固定时可用纱布、三角巾垫、毛巾、衣物等软材料垫在夹板和肢体之间,特别是夹板两端、关节骨头突起部位和间隙部位,可适当加厚垫,以免引起皮肤磨损或局部组织压迫坏死。

(6)固定、捆绑的松紧度要适宜,过松达不到固定的目的,过紧影响血液循环,导致肢体坏死。固定四肢时,要将指(趾)端露出,以便随时观察肢体血液循环情况。如发现指(趾)苍白、发冷、麻木、疼痛、肿胀、甲床青紫时,说明固定、捆绑过紧,血液循环不畅,应立即松开,重新包扎固定。

(7)对四肢骨折固定时,应先捆绑骨折断处的上端,后捆绑骨折端处的下端。如捆绑次序颠倒,则会导致再度错位。上肢固定时,肢体要屈着绑(屈肘状);下肢固定时,肢体要伸直绑。

8)骨折固定时,应先捆绑骨折断端的上端,随后捆绑其下端。若捆绑顺序颠倒,可导致断端的再度错位。

9)上肢固定时,应呈屈肘位;下肢固定时,肢体要伸(拉)直。

10)夏天防中暑,冬天应保暧。

(11)为防止疼痛引起休克,可在医生指导下,给伤员适当应用镇静止痛剂。


各部位创伤急救处置

1

颅脑外伤急救措施

病因和机制

(1) 直接损伤 是指暴力直接作用于颅脑造成的损伤, 根据力的作用方向不同, 分为加速性损伤,减速性损伤和挤压性损伤。

A:加速性损伤:暴力打击后头部由静止转为运动,损伤效应为:①打击部位的冲击点伤;②暴力作用对侧的对冲性损伤。前者损伤重。

B:减速性损伤:运动的头部突然撞在外物上,头部由运动转为静止,损伤效应主要为对冲性脑损伤,其次为局部的冲击点伤。

C:挤压伤:头部两侧相对的外力挤压而致伤,多见于产伤。
 上肢夹板怎么用干货:临床常见各种创伤急救措施_https://www.jmylbn.com_新闻资讯_第27张
(2) 间接损伤 是指暴力作用不在头部, 而在远离头部的身体其他部位而后传递到颅脑造成的颅脑损伤,是特殊而严重的损伤类型。包括头颅与脊柱连接处损伤、 挥鞭性损伤、 创伤性窒息和暴震伤等。

A:挥鞭样损伤:头部受力后沿力作用的方向往复运动,引起颅颈交界处的剪应力伤。惯性作用尚可使脑内不同结构的界面上发生剪应力性损伤。

B:颅颈连接处损伤:臀或双足着地的坠落伤时,暴力沿脊柱传达至枕骨髁部,致枕骨大孔环形陷入骨折,后组脑神经和延髓和(或)上颈髓损伤。

C:胸部挤压伤:即创伤性窒息。胸部突受压力冲击,上腔静脉血逆行注入颅内,致使颅内出血。


临床分类

(1)临床应用分类
1)开放性损伤(头皮挫伤、裂伤、撕脱伤、开放性颅骨骨折)。
2)闭合性损伤(头皮下血肿、帽状腱膜下血肿、骨膜下血肿、颅骨线状骨折、凹陷骨折、无内开放的颅底骨折)。
3)开放性颅骨与脑损伤(火器性颅脑穿透伤或非穿透伤)。
4)开放性颅底骨折。
5)闭合性原发性脑损伤(脑震荡、脑挫裂伤、弥散性轴索损伤、原发性脑受压即单纯凹陷性骨折或乒乓凹陷)。
6)闭合性原发性脑损害(单发硬膜下、硬膜外、脑内、脑室内血肿、颅内多发血肿、迟发性血肿、脑水肿肿胀)。

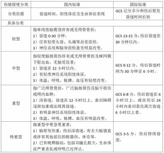
(2)伤情轻重分类:按昏迷时间、阳性体征及生命体征表现分为轻、中、重、特重4型。

上肢夹板怎么用干货:临床常见各种创伤急救措施_https://www.jmylbn.com_新闻资讯_第28张

(3)昏迷程度分类:GCS(Glasgow coma scale)昏迷分级。

格拉斯哥评分(GCS)是医学上评估病人昏迷程度的方法,在临床上主要用于评估脑外伤病人的病情及预后,是由英国格拉斯哥大学的两位神经外科教授GrahamTeasdale与BryanJ.Jennett在1974年发明的测评昏迷的方法。


GCS 

上肢夹板怎么用干货:临床常见各种创伤急救措施_https://www.jmylbn.com_新闻资讯_第29张

4分:自动睁眼(spontaneous)

3分:呼唤会睁眼(to speech)

2分:疼痛刺激睁眼(to pain)

1分:对于刺激不睁眼(none)


语言反应(V, Verbal response)

上肢夹板怎么用干货:临床常见各种创伤急救措施_https://www.jmylbn.com_新闻资讯_第30张

5分:正常交谈(oriented)

4分:言语错乱(confused)

3分:不恰当回答(inappropriate words)

2分:只能发声(unintelligible sounds)

1分:不能发音(none)


肢体运动(M, Motor response)

上肢夹板怎么用干货:临床常见各种创伤急救措施_https://www.jmylbn.com_新闻资讯_第31张

6分:可按简单指令动作(obey simple commands)

5分:对疼痛刺激定位反应(localize)

4分:对疼痛刺激肢体回缩(withdrawal)

3分:对疼痛刺激弯曲反应(decorticate flexion)

2分:对疼痛刺激伸直反应(decerebrate extension)

1分:无任何反应(no response)


昏迷程度

此量表从睁眼反应、语言反应和最佳运动反应3方面进行评分,昏迷程度以E、V、M三者分数加总来评估,得分值越高,提示意识状态越好,14分以上属于正常状态,7分以下为昏迷,昏迷程度越重者的昏迷指数越低分,3分多提示脑死亡或预后极差

轻度昏迷:13分到15分,伤后昏迷在20分钟以内

中度昏迷:9分到12分,伤后意识障碍为20分钟至6小时

重度昏迷:3分到8分,伤后意识障碍或再昏迷在6小时以上

3分~5分者属于特重型颅脑损伤,病人随时会有生命危险,这类病人均安排在神经外科监护室,对生命体征实施24h连续监测;


在6分~8分者,属于重型颅脑损伤,病人处于昏迷状态,对生命体征定时监测;


在9分以上者,属于中、轻型颅脑损伤,一般安排在普通病房,对生命体征定时观察。


4颅脑损伤按照严重程度包括脑震荡, 脑挫裂伤, 颅内血肿、脑水肿、脑疝等。

A:脑震荡:通常是指头部受到外力打击后,即刻出现短暂的脑功能障碍,并可导致短暂昏迷、近事遗忘、以及头痛、恶心、呕吐、认知和情感障碍等一系列症状,但神经系统检查无阳性发现。
1. 短暂的意识丧失,一般不超过半小时。2.近事遗忘,即对受伤前后的经过不能回忆。3.神经症状如头痛、恶心呕吐、眩晕、畏光、乏力等。4.植物神经紊乱如心慌、血压下降、面色苍白、冷汗等。5.精神症状如烦躁、悲伤、抑郁、紧张、焦虑、兴奋等。

B:脑挫裂伤是脑挫伤和脑裂伤的统称,脑挫伤指软脑膜尚完整者;脑裂伤指软脑膜、血管和脑组织同时有破裂,伴有外伤性蛛网膜下腔出血。(两者常同时并存,临床上又不易区别,故常合称为脑挫裂伤)
(1)意识障碍:伤后立即出现,意识障碍的程度与时间与损伤程度、范围直接相关。一般以>30分钟为限。
(2)局灶性症状与体征:依损伤部位和程度而定,有偏瘫、失语等。
(3)头痛、恶心、呕吐:与颅内高压、蛛网膜下腔出血有关或植物神经功能紊乱,要注意排除血肿。
(4)生命体征:轻中度挫伤生命体征变化不明显;重度挫伤出现继发性脑水肿或颅内血肿→ICP↑ → BP↑、P↓、R ↓、瞳孔不等大及锥体束征,应高度怀疑脑疝可能。
(5)脑膜刺激:蛛网膜下腔出血所致,头痛、畏光,脑膜刺激征(+)。

C:颅内血肿分为硬膜外血肿、硬膜下血肿、颅内血肿和脑室内血肿。
1、硬脑膜外血肿;意识障碍:昏迷-清醒-再昏迷;颅内压ICP升高;动眼N损伤引起患侧瞳孔散大;锥体束征:病变对侧伤后一段时间出现或呈进行性加重的肢体活动障碍。
CT检查,可发现在硬膜与颅骨之间有一双凸镜或弓形高密度阴影,可有脑室受压,中线移位情况。

2、硬脑膜下血肿;意识障碍:进行性加重;ICP增高;瞳孔改变;神经系统体征;CT:脑表面出现半月性、新月性的高密度影。

3、脑内血肿:主要由脑挫裂伤导致的脑实质内血肿,临床表现同硬膜下血肿。

D:脑水肿:
脑损害症状 :多发生在局部脑挫裂伤灶的周围。常见的症状为癫痫与瘫痪症状加重,或因水肿范围扩大,波及语言运动中枢引起运动性失语。脑损伤后,如症状逐渐恶化,应多考虑脑水肿所致。弥漫性脑水肿,可因局限性脑水肿未能控制,继续扩展为全脑性,或一开始即为弥漫性脑水肿。

颅内压增高症状:表现为头痛、呕吐加重,躁动不安,嗜睡甚至昏迷。眼底检查可见视乳头水肿。早期出现生命体征变化,脉搏与呼吸减慢,血压升高的代偿症状,如脑水肿与颅内压高继续恶化则可导致发脑水肿生脑疝。
其他症状:脑水肿影响额叶、颞叶、丘脑前部可以引起精神障碍,严重者神志不清、昏迷。颅内压增高也可引起精神症状。有时体温中度增高,脑水肿累及丘脑下部,可引起丘脑下部损害症状。

E:脑疝
脑疝为最严重的表现, 小脑幕切迹疝最常见, 表现为对侧肢体偏瘫和进行性意识恶化, 最终导致脑干功能性衰竭。小脑扁桃体疝则因后颅窝占位性病变或幕上占位性病变导致全颅内压增高所致, 出现血压升高, 双侧锥体束征, 急性者常突发呼吸障碍、 昏迷, 甚至迅速死亡。

临床表现

1、意识障碍:

由于受伤的严重程度不同,可有多种表现。由轻至重可分为:

(1)嗜睡:能唤醒,可勉强配合检查及回答问题,反应迟钝,停止刺激后入睡;

(2)朦胧:给予较强的痛刺激或语言刺激方可唤醒,只能作一些简单、模糊或条理不正确的回答;

(3)浅昏迷:意识迟钝,无语言反应,对强痛刺激有逃避动作,深浅生理反存在;

(4)昏迷:意识丧失,对强痛刺激反应也迟钝,浅反射消失,深反射减退或消失,角膜反射和吞咽反射可存在,常有小便失禁;

(5)深昏迷:对外界一切刺激无反应,各种反射消失,瞳孔光反应消失,肌张力消失或极度增强。


2、头痛、呕吐

  受伤局部可有疼痛。但头部多呈持续胀痛,常伴有恶心和喷射状呕吐。


3、生命体征改变

   体温、呼吸、脉搏、血压可以反应颅脑损伤的程度。生命体征正常或轻微变化多表示伤情较轻,病情平稳;生命体征变化较大多提示病情危重,急需处理,如血压升高、脉压差加大,心率缓慢或异常加快,呼吸深慢和节律不规整等。


4、眼部征象

由于颅脑损伤病人多有昏迷,观察瞳孔、眼球运动及眼底改变可较客观地了解病情。

  瞳孔:正常人直径为3-4mm,小儿略大,双侧等大同圆,脑疝时,早期:患侧瞳孔缩小,光反射迟钝。晚期:瞳孔散大,光反射消失。一侧瞳孔大,伴意识障碍,多是小脑幕切迹疝。

 正常眼球位置对称,各方向运动灵活,如有同向凝视或固定,或视轴散开等提示颅内受损。

 眼底检查如发现视乳头水肿、出血等提示颅内高压或眼球内受伤。


5、神经系统局灶症状与体征

  颅脑受伤后可以出现一种或多种症状:随意运动、言语、精神活动的异常;失语、书写不能;记忆力、计算能力差;躯体麻木、肢体单瘫或偏瘫、肌张力失调;尿崩、高热、消化道出血;全身强直;共济运动失调;吞咽不能、声音嘶哑,口角歪斜等。


急救与治疗

及时、正确地处理急性颅脑损伤能明显改善患者预后,所谓“及时” “正确”应当包括:现场急救首先要处理伤后发生的误吸、舌后坠和呼吸暂停等,及由此而导致的缺氧、二氧化碳蓄积。

1. 急救处理 
保持呼吸道通畅,解除呼吸道梗阻,清楚口鼻腔异物,必要时建立人工气道,人工或机械辅助呼吸。头部及其他部位伤口止血。建立输液通道,防治休克。必要的全身检查,以便确定是否存在多发伤,确定优先处理的顺序。伤口再污染的防止和感染的早期预防,预防破伤风的发生。

2. 手术指征
颅内有占位病变,如硬膜外、下或脑内血肿的患者,伴有以下指征单侧瞳孔扩大者,务必及时手术: ① 有局部脑受压症状;② 中线移位>5 mm;③ ICP>25 mmHg;④ 有脑疝的征象者。开放性伤口,如头皮裂开、颅骨凹陷、硬膜缺损和脑组织外露等。后颅凹血肿。广泛性脑挫裂伤,意识出现进行性恶化, 颅高压危象者,可考虑行大骨瓣减压术。危重患者如有双瞳孔散大、去大脑强直及呼吸停止者,手术多无益。弥漫性轴索损伤弥漫性脑肿胀,应在密切观察下采用非手术治疗,当出现症状恶化时可采取与广泛脑挫裂伤相似处理方式。
 
3. 非手术治疗 
颅脑外伤的非手术治疗主要包括两个部分, 即全身状态的维持和降低颅内压
(1)全身状态的维持:抬高头部 10~20º,避免颈部过度屈曲及包扎过紧。有助于静脉血液回流。昏迷患者因丧失吞咽动作而易导致口腔细菌孳生,故应保持口腔清洁,有助于降低肺部并发症。尽早放置胃管,行胃肠减压、 减轻腹胀;通过引流的胃液, 尽早发现胃粘膜出血病变;给予胃肠道进食, 以保护胃肠粘膜屏障功能。预防应激性溃疡。纠正低氧血症及高碳酸血症, 昏迷患者均应建立人工气道, 估计昏迷超过 3~5 天者可考虑行气管切开。纠正低血压和低脑灌注压(CCP) , CPP=平均动脉压(MAP) -颅内压(ICP) 。如果 ICP 高至 25 mmHg, 欲维持 60 mmHg 的灌注压, MAP 则至少要求达至 80 mmHg 以上, 否则容易导致脑缺血。
(2) 脱水治疗:脑水肿是构成颅内压增高的主要因素之一, 所以控制脑水肿的发生和发展是降低颅内压关键之一。20%甘露醇静脉滴注, 注药后半小时降到最低水平, 每次 0.5~1 g/kg, 可重复使用。利尿药因有利尿脱水作用, 导致血液浓缩, 渗透压增高, 从而使脑组织脱水与颅内压降低, 常用呋塞米, 每次0.5~2.0 mg/kg, 注射后 5~10 min 开始利尿, 1~2 小时发挥最大作用, 可与甘露醇交替使用。10%甘油溶液静脉注射, 成人每日 500 ml, 共使用 5~6 天。
(3) 糖皮质激素的应用:糖皮质激素具有抑制氧自由基导致的脂质过氧化反应;稳定膜的离子通道;抑制磷脂酶 A2, 减少花生四烯酸的释放, 有利于脑脊液重吸收, 而不是直接作用;最终产生抗水肿作用。
 
首选地塞米松, 一次 10 mg, 以后每 6 小时一次, 一周后逐渐停药。其次可选用氢化可的松, 5%葡萄糖或生理盐水稀释后静脉滴注, 100~800 mg/天。大剂量激素应用可能导致胃肠道出血, 糖代谢障碍, 免疫系统抑制, 皮肤损伤及创口愈合延迟。
(4) 脑功能保护:应用脑代谢功能活化剂, 如吡硫醇、 甲氯芬酯和胞磷胆碱等, 具有复活及增强脑代谢, 适度地刺激脑神经功能, 改善脑血流作用。应用神经生长因子, 具有促神经突起生长和神经元细胞数目增多作用。神经节苷脂具有保持膜结构功能, 对钙离子具有高度亲和力, 减少钙离子内流;调节营养因子, 促进神经再生, 减少病灶周围细胞死亡和调节神经递质功能。
(5) 冬眠亚低温疗法:将体温控制在 32~34℃, 对严重脑挫裂伤, 脑干或丘脑损伤伴高热和去大脑强直患者, 有较好治疗作用。冬眠亚低温疗法除可使脑血流量下降, 脑体积缩小, 颅内压降低外, 还可以降低脑代谢率, 增加脑缺氧的耐受性, 改善细胞通透性防止脑水肿发生发展。常用的冬眠合剂有冬眠Ⅰ号(氯丙嗪 50 mg, 异丙嗪 50 mg, 哌替啶 100 mg) , 冬眠Ⅱ号(异丙嗪 50 mg, 哌替啶 100 mg, 海得琴0.6 mg) , 冬眠Ⅲ号(异丙嗪 50 mg, 哌替啶 100 mg) , 冬眠Ⅳ号(异丙嗪 50 mg, 哌替啶 100 mg, 乙酰丙嗪 20 mg) 。
(6) 高压氧治疗:高压氧治疗是指在高压氧舱内 1 个大气压以上的纯氧, 通过人体血液循环以携带更多的氧到病损组织和器官, 增加血氧弥散和组织内的氧含量, 迅速改善和纠正组织缺氧, 防止或减轻缺氧性损害的发生和发展, 促进病损组织的修复和功能恢复, 从而达到治疗或抢救的目的。
 
颅脑外伤患者在生命体征稳定的前提下, 排除颅内活动性出血, 早期高压氧治疗是一个重要原则。最佳治疗时间为伤后 3 天内。重型颅脑外伤高压氧治疗压力为 0.2~0.25 MPa, 60 分钟, 1 次/日, 10~12 次为 1 个疗程。高压氧通过改善病灶区脑组织缺氧, 减轻脑水肿、 降低颅内压力, 纠正缺氧, 促进代谢而恢复神经电位活动;促进侧支循环的形成, 保持损伤病灶周围的缺血半影区的神经细胞产生脑保护作用。

2

胸腹部外伤急救措施

胸部外伤急救

上肢夹板怎么用干货:临床常见各种创伤急救措施_https://www.jmylbn.com_新闻资讯_第32张

胸部损伤以直接暴力撞击胸部,造成胸部开放伤和闭合伤。其中以发生肋骨折、气胸和血胸等多见。心脏区有外伤时,要注意心包出血及心包填塞症。常见原因为刀伤、钝器、火器伤和车祸所致。同时,胸部外伤常合并腹腔脏器等身体其他部位的损伤。这些严重损伤都威胁生命,应紧急处理后,送往就近医院诊治抢救。


一、判断伤情

1.有无血容量不足

2.有无呼吸功能不全

3.有无张力性气胸

4.有无心包填塞

5.有无多发肋骨骨折(反常呼吸)

6.有无严重血胸、气胸或血气胸

7.有无纵隔损伤

8.有无膈肌破裂

9.有无主动脉或其主要分支的破裂

10.有无心脏损伤。

上肢夹板怎么用干货:临床常见各种创伤急救措施_https://www.jmylbn.com_新闻资讯_第33张


二、紧急处置

.多根肋骨骨折有明显的胸壁反常呼吸运动时,用厚敷料或急救包压在伤处,外加胶布绷带固定。
.清除呼吸道的血液和粘液;必要时在条件许可下进行紧急气管插管或切开术。.胸部开放伤要立即包扎封闭(不要用敷料填塞胸腔伤口,以防滑入)。
.胸部伤送医院急救时应取30°的半坐体位,并用衣被将伤员上身垫高,有休克者可同时将下肢抬高,切不可头低脚高位。
.有明显呼吸困难者,检查发现气管偏于一侧,应想到对侧有张力性气胸,立即在伤侧前胸壁锁骨中浅第二肋间穿刺排气。为安全送医院,可保留穿刺针头,用止血钳固定于胸壁上,并在针头上连接单相引流管或橡皮指套加剪缺口,持续排气。6.胸部伤送医院急救时应取30°的半坐体位,并用衣被将伤员上身垫高,有休克者可同时将下肢抬高,切不可头低脚高位。


腹部外伤急救

上肢夹板怎么用干货:临床常见各种创伤急救措施_https://www.jmylbn.com_新闻资讯_第32张

一、判断伤情

1.伤者常有恶心、呕吐和吐血的情况、应首先注意观察其变化。
2.伤者有时腹部无破口,也会有腹部内脏的破裂出血,如胃、胰、肝、脾、肠,以及肾、膀胱等,医学上叫内出血。如微量出血同症状不明显,如伤者大量出血,腹部膨胀,很快出现恶心,呕吐,疼痛,有时大小便会带血。伤者出现面色苍白,脉快弱,血压下降,甚者出现休克,可能有腹内其他脏器损伤。
3.腹部轻微损伤时,表现为腹痛,腹壁紧张,压痛或有肿胀血肿和出血。

上肢夹板怎么用干货:临床常见各种创伤急救措施_https://www.jmylbn.com_新闻资讯_第35张


二、紧急处置

1.如遇呼吸心跳停止应立即进行人工复苏。
2.若伤者肠露时,不要把肠子送回腹腔,应将上面的泥土等用清水冲干净,再用干净的碗盆扣住或干净布、手巾覆盖,并用绷带、布带缠住,防止感染。拨打急救电话或送至附近医院抢救。
3.伤者屈膝仰卧,安静休息,绝对禁食。
4.如有出血时应立即止血。
5.没有明确诊断前不可以使用止痛药物治疗,避免掩盖病情。


3

骨盆骨折急救措施

1

关于骨盆骨折

    骨盆为一完整的闭合骨环,是连接躯干和下肢的重要结构。前由耻骨联合相连接,后方由髂骨与骶骨形成骶髂关节。

上肢夹板怎么用干货:临床常见各种创伤急救措施_https://www.jmylbn.com_新闻资讯_第36张

    骨盆骨折多因高能量外力所致。挤压、撞碾或高处坠落等损伤是骨盆骨折的主要原因,其中最常见的是交通事故,亦可因肌肉强烈收缩引起撕脱骨折。骨盆骨折常因出血量大而引起休克。伤后局部疼痛、肿胀、瘀斑,可合并有膀胱、尿道、直肠及血管神经损伤等严重并发症,危及生命。


2

临床表现

1、血压下降或者休克;

2、局部疼痛、肿胀、会阴部瘀斑、畸形、骨盆反常活动;

3、骨盆分离试验和骨盆挤压实验阳性;

4、可以合并有腹膜后及腹腔内脏器损伤(膀胱、尿道、直肠及血管神经损伤等)严重并发症。


3  急救措施

1、迅速的判断:凡怀疑有骨盆骨折的病人均应按骨折来处理。首先抢救生命,如病人处于休克状况应以抗休克为首要任务(现场没有输液设备,常规将病人取平卧位,不随意搬动)。昏迷病人应注意保证呼吸道通畅。


2、创口包扎:开放性伤口进行填塞止血包扎。


3、妥善固定:此为骨折急救处理时重要的一项。妥善固定后可避免骨折端在搬运时移动而导致更多地损伤血管、神经等;可止痛,防止休克;便于运输。


4.骨盆带固定:骨盆骨折患者的骨盆容积明显增大,骨盆带固定治疗主要是通过骨盆带的固定恢复骨盆结构,减小盆腔容积,进而达到稳定骨盆环及控制出血的目的。骨盆内静脉出血、骨折端出血在没有骨盆带的基层医院,可使用床单等简单物品对骨盆进行临时固定。

5.密切监测生命体征:患者在抗休克过程中出现皮肤回暖、意识清、血压及中心静脉压上升、心率减慢、尿量增加等临床表现则表明抗休克治疗有效,此时应注意保持液体输入的速度及液量,心、肾功能不全患者或者老年患者应避免输入液体过多。


6.抗休克治疗:失血性休克是骨盆骨折最严重的并发症,可危及患者生命。故抢救骨盆骨折合并失血性休克患者的首要环节即为抗休克治疗。迅速建立两组充足、有效的静脉通道,保证液体入路的通畅。补充液体应遵循“晶胶体并重、先快后慢”的原则,补充患者有效血容量,必要时及时进行输血治疗。


7.抗休克衣裤使用:充气抗休克裤可使腹内压升高,降低血管壁内外的压力梯度,从而使出血减少或停止;同时对不稳定骨盆骨折也有固定作用,可防止损伤进一步加重。虽然抗休克裤的作用是肯定的,但应该慎重应用,因为长时间充气易引起下肢的筋膜间隔综合征,在松气后也可引起严重的低血压,同时还妨碍多发伤中腹部和下肢情况的检查及血管的处理,救治成功后还易继发下肢深静脉血栓。


总之,抢救骨盆骨折患者,护理人员应争分夺秒完成各项初步检查,关键要及时积极地进行抗休克治疗。


4

挤压综合征的急救措施

常见致病原因

1、该病多发生于手脚被钝性物体如砖头、石头、门窗、机器或者车辆暴力所致挤压伤;
2、房屋倒塌、工程塌方、交通事故、等意外伤害中;
3、在战争、发生强烈地震等严重灾害时可成批出现;
4、爆炸冲击所致的挤压伤;容易造成内脏出血,肝脾破裂等;
5、此外,该病还可见于昏迷及手术病人,因肢体长时间被固定体位自压所致。

致病机制


    挤压伤的关键是肌肉组织大量坏死。持续挤压造成肌肉组织缺血、缺氧,肌肉损伤,毛细血管通透性增加。一旦外界压力解除后,局部血液循环重建,组织间隙出血、渗出,整个肌肉群肿胀,却没有可扩展的空间。升高的压力反过来又会加重肌肉组织坏死。大量组织液渗出使有效血容量减少,加上创伤引起的中枢神经及内分泌系统紊乱,就可引起肾缺血。肌肉坏死,大量肌红蛋白、钾、磷、镁、酸性代谢产物释放入血,循环至肾脏,造成肾小管堵塞,最终引起肾功能衰竭,这就是挤压综合征的特点。

临床表现

1.局部表现
局部出现疼痛,肢体肿胀,皮肤有压痕,变硬,皮下淤血,皮肤张力增加,在受压皮肤周围有水疱形成,检查肢体血液循环状态时,值得注意的是如果肢体远端脉搏不减弱,肌肉组织仍有发生缺血坏死的危险,要注意检查肢体的肌肉和神经功能,主动活动与被动牵拉时可引起疼痛,对判断受累的筋膜间隔区肌群有所帮助。
 
2.全身表现
挤压综合征主要特征表现分述如下:
(1)休克挤压伤强烈的神经刺激、广泛的组织破坏以及大量的失血,可迅速产生休克,而且不断加重。休克表现如四肢湿冷、头晕、心慌、血压降低、神志淡漠逐渐昏迷、呼吸加快等,特点是病情重、变化快。部分伤员早期可不表现休克,或休克期短而未被发现容易延误救治。
 
(2)肌红蛋白尿这是诊断挤压综合征的一个重要条件,伤员在伤肢解除压力后,24小时内出现褐色尿或自述血尿,应该考虑肌红蛋白尿,肌红蛋白尿在血中和尿中的浓度,在伤肢减压后肌红蛋白尿在血中和尿中的浓度,在伤肢减压后3〜12h达高峰,以后逐渐下降。
(3)高钾血症因为肌肉坏死,大量的细胞内钾进入循环,加之肾功能衰竭排钾困难,在少尿期血钾可以每日上升2mmol/L,甚至在24小时内上升到致命水平,高血钾同时伴有高血磷,高血镁及低血钙,可以加重血钾对心肌抑制和毒性作用;应在伤员抢救出来的第一时间做一个心电图排除高血钾症。高血钾症的心电图表现是与QRS波同向的宽大高耸的T波。
 
(4)酸中毒及氮质血症肌肉缺血坏死以后,大量磷酸根,硫酸根等酸性物质释出,使体液pH值降低,致代谢性酸中毒,严重创伤后组织分解代谢旺盛,大量中间代谢产物积聚体内,非蛋白氮迅速升高,临床上可出现神志不清,呼吸深大,烦躁烦渴,恶心等酸中毒,尿毒症等一系列表现,应每日记出入量,经常测尿比重,若尿比重低于1.018以下者,是诊断主要指标。
 
(5)内出血与内脏损伤。挤压伤常常伤及内脏,造成胸部外伤导致肋骨骨折、血气胸、肺损伤;腹部外伤导致胃出血及肝脾破裂大量内出血。
 
挤压综合征的特点是病情重、变化快,伤后应详细询问挤压时间及伤情,密切观察患者生命体征、尿色、尿量,注意伤侧肢体的肿胀情况,局部皮肤的颜色、温度、伤肢感觉及运动情况,如有阳性体征,要警惕挤压综合征的发生并及时给予处理。

辅助检查

1)尿液检查:早期尿量少,比重在1.020以上,尿钠少于60mmol/L,尿素多于0.333mmol/L.在少尿或无尿期,尿量少或尿闭,尿比重低,固定于1.010左右,尿肌红蛋白阳性,尿中含有蛋白、红细胞或见管型。尿钠多于60mmol/L,尿素少于0.1665mmol/L,尿中尿素氮与血中尿素氮之比小于10:1,尿肌酐与血肌酐之比小于20:1。至多尿期及恢复期一般尿比重仍低,尿常规可渐渐恢复正常。
 
(2)血色素、红细胞计数、红细胞压积:以估计失血、血浆成分丢失、贫血或少尿期水潴留的程度。
 
(3)血小板、出凝血时间:可提示机体凝血、溶纤机理的异常。
 
(4)谷草转氨酶GOT),肌酸磷酸酶(CPK):测定肌肉缺血坏死所释放出的酶,可了解肌肉坏死程度及其消长规律。
 
(5)血钾、血镁、血肌红蛋白测定:了解病情的严重程度。


分级标准

可按伤情的轻重、肌群受累的容量和相应的化验检查结果的不同,将挤压综合征分为三级。
 
1)一级:肌红蛋白尿试验阳性,CPK大于1万单位(正常值130单位),而无急性肾衰等全身反应者。若伤后早期不做筋膜切开减张,则可能发生全身反应。
 
2)二级:肌红蛋白尿试验阳性,CPK大于2万单位,血肌酐和尿素氮增高而无少尿,但有明显血浆渗入组织间,有效血容量丢失,出现低血压者。
 
3三级:肌红蛋白尿试验阳性,CPK明显增高,少尿或闭尿,休克,代谢性酸中毒以及高血钾者

预防挤压伤的措施

1. 应尽量缩短解救时间,尽快解除肢体和身体的压迫。


2. 当肢体受压时间超过1h时,解除压迫前应先准备好预防措施:在受压肢体的近端扎止血带,防止血液对坏死组织的再灌注。关于是否需要使用止血带、镇静剂和镇痛剂仍有争议。欧洲专家的经验主张用止血带、镇静剂和镇痛剂,主要针对所谓营救死亡综合征,以避免受困者救出时死于过度兴奋,或放松止血带引起高血钾和酸中毒;而北美专家不主张使用止血带,原因在于这样有可能增加保留住被挤压肢体的机会,而且主张应避免使用镇静药,而是求得患者对治疗的配合,以减少并发症。


3. 对营救出的伤员进行初步检查,对检查出内出血、休克的伤员,要优先处理。很多伤员被成功地从事故现场的废墟下或毁损的车辆中营救出来后,表面看上去,情况还不错,伤情看上去比明显有外伤的伤员症状要轻,所以往往不被重视,直到他们突然血压下降并发生休克时才被发现,原来他们是比骨折更危重的由重压造成肝脾等内脏受伤而导致内出血的伤者。


4.为预防挤压综合征,伤员可服用碱性饮料。对于不能饮水者,可用5%碳酸氢钠静脉点滴代替,以碱化尿液。


现场急救措施

1. 尽快解除事故现场中压迫的重物,解除压迫后,立即采取伤肢制动,以减少组织分解毒素的吸收及减轻疼痛,尤其对尚能行动的伤员要说明立即进行活动的危险性。如果致压物难以移除,应对伤者现场补液,以稀释毒素,预防休克,对于没有输液条件的,可让患者饮用碱性饮料,以保护肾脏功能。
 
早期液体复苏是有效的基础治疗措施,即在灾难发生后6 h之内进行。当受害者仍处在瓦砾下时,有条件的话,就要开始补液了。先用0.9%生理盐水,补液速度是1 L/h(每kg体重的速度是10~15 ml/ h),在救出后,应立刻输注0.45%低渗盐水,并在每次第2或第3 L低渗盐水中,加入50 mEq碳酸氢钠溶液(通常第一天给予总量为200〜300 mEq碳酸氢钠溶液),以保持尿液的pH值>6.5,从而预防肾小管内肌红蛋白和尿酸沉积。
 
2. 被困者一旦从废墟中被解救出来,首先要进行生命体征的检查,以及检查有无开放性外伤,并应根据现场条件进行初步处理。同时,应寻求医疗帮助,并尽可能早地将患者转运至最近的医疗场所。
 
初步检查遵循ABC原则:先大声呼喊、拍打双肩,评估伤者的意识反应,同时观察呼吸的情况,气道是否通畅、有无呼吸、呼吸有无异常,通过脉搏评估血液循环,确定是否有休克的征兆,及早检出内出血。
 
3. 要让伤肢尽量暴露在凉爽空气中,或用冷水或冰块冷敷受伤部位,以降低组织代谢,减少毒素吸收。伤肢禁止抬高、按摩和热敷。对于皮肤肿胀明显、张力过大的伤者,应在有条件时切开减张,防止肌肉组织坏死。
 
4. 对于被挤压的肢体有开放性伤口出血者,应进行止血,但禁忌加压包扎和使用止血带进行止血。对于肢体肿胀严重者,注意外固定的松紧度。在转运过程中,应减少肢体活动,不管有无骨折都要用夹板固定。
 
5. 对于挤压伤的患者,应例行检查是否有小便排出。及早发现肌红蛋白尿(尿液呈茶褐色、红棕色)。凡受挤压超过1h的伤员,一律要饮用碱性饮料,既可利尿,又可碱化尿液,避免肌红蛋白在肾小管中沉积。对于不能进食者,可用5%碳酸氢钠150ml静脉点滴。
 
6. 挤压综合征是肢体挤压后逐渐形成的,因此要密切观察,及时送医院,不要因为受伤当时无伤口就忽视其严重性。挤压伤综合征的治疗是复杂的,既要妥善处理好受伤肢体,又要积极治疗急性肾功能衰竭,两者相互结合才可能奏效。
 
7. 密切观察有无呼吸困难、脉搏细数、血压下降的病情变化,积极防治休克,及时送院救治。


8. 截肢适应证:一是适应于伤肢毁损严重,无血液循环或严重血运障碍,估计保留后无功能者。二是适应于全身中毒症状严重,经切开减张等处理,不见症状缓解,并危及生命者。三是适应于伤肢并发特异性感染,如气性坏疽等的伤者。


9. 对挤压综合征患者,一旦有肾功能衰竭的证据,应及早进行透析治疗。透析可以明显降低由于急性肾功能衰竭的高血钾症等造成的死亡。


患肢的处置措施

(1)早期切开减张使筋膜间隔区内组织压下降,防止或减轻挤压综合征的发生。即使肌肉已坏死,通过减张引流也可以防止有害物质侵入血流,减轻机体中毒症状。同时清除失去活力的组织,减少发生感染的机会。早期切开减张的适用证为:①有明显挤压伤史。②有1个以上筋膜间隔区受累,局部张力高,明显肿胀,有水疱及相应的运动感觉障碍者。③尿液肌红蛋白试验阳性(包括无血尿时潜血阳性)。
 
(2)截肢适应证①患肢无血运或严重血运障碍,估计保留后无功能者。②全身中毒症状严重,经切开减张等处理,不见症状缓解,并危及病人生命者。③伤肢并发特异性感染,如气性坏疽等。

创伤患者院前急救流程

上肢夹板怎么用干货:临床常见各种创伤急救措施_https://www.jmylbn.com_新闻资讯_第37张

上肢夹板怎么用干货:临床常见各种创伤急救措施_https://www.jmylbn.com_新闻资讯_第38张

上肢夹板怎么用干货:临床常见各种创伤急救措施_https://www.jmylbn.com_新闻资讯_第39张


创伤患者院内急救流程

上肢夹板怎么用干货:临床常见各种创伤急救措施_https://www.jmylbn.com_新闻资讯_第40张

上肢夹板怎么用干货:临床常见各种创伤急救措施_https://www.jmylbn.com_新闻资讯_第41张

上肢夹板怎么用干货:临床常见各种创伤急救措施_https://www.jmylbn.com_新闻资讯_第42张

上肢夹板怎么用干货:临床常见各种创伤急救措施_https://www.jmylbn.com_新闻资讯_第43张

上肢夹板怎么用干货:临床常见各种创伤急救措施_https://www.jmylbn.com_新闻资讯_第44张