ultraflex怎么测试芯片伟测科技研究报告:高端测试布局+国产替代驱动业绩持续高增

新闻资讯2026-04-21 00:49:57

(报告出品方/作者:天风证券,潘暕)

上海伟测半导体科技股份有限公司(下称伟测科技)是国内知名的第三方集成电路测试服 务企业,主营业务包括晶圆测试、芯片成品测试以及与集成电路测试相关的配套服务,自 2016 年成立以来经营业绩连续保持高速增长,截至 2022 年 10 月已经成为第三方集成电 路测试行业中规模位居前列的内资企业之一。公司测试的晶圆和成品芯片在类型上涵盖 CPU、MCU、FPGA、SoC 芯片、射频芯片、存储芯片、传感器芯片、功率芯片等芯片种类, 在工艺上涵盖 6nm、7nm、14nm 等先进制程和 28nm 以上的成熟制程,在晶圆尺寸上涵 盖 12 英寸、8 英寸、6 英寸等主流产品。公司坚持“以晶圆测试为核心,积极发展中高端 芯片成品测试”的差异化竞争策略,成为中国大陆各大芯片设计公司高端芯片测试的国产 化替代的重要供应商之一。

ultraflex怎么测试芯片伟测科技研究报告:高端测试布局+国产替代驱动业绩持续高增_https://www.jmylbn.com_新闻资讯_第1张

1.1. 发展历程:深耕集成电路测试服务多年,测试工艺积累雄厚

伟测科技自设立以来,一直专注于经营集成电路测试服务业务,经过多年发展,已快速成 长为第三方集成电路测试行业中的优质内资企业。公司把握测试服务供应商国产化替代的 历史契机,不断投入研发,扩大产能,发展速度可观。根据公司的业绩和发展成熟度等指 标,本文将伟测科技的发展历程划分为如下三个阶段:公司创业摸索和积累阶段 (2016-2017 年)、公司快速成长与发展壮大阶段(2018-2019 年)、公司跨越式发展期 与确立行业领先地位阶段(2020 年至今)。

1.2. 股权结构:核心团队产业经验丰富,子公司布局产能扩充

公司股权结构集中,控股股东为蕊测半导体,董事长骈文胜为实际控制人。截止 2023 年 2 月,公司董事长骈文胜持有蕊测半导体 51.54%的股份,并通过蕊测半导体控制公司 31.00% 的股份,为公司的实际控制人。

ultraflex怎么测试芯片伟测科技研究报告:高端测试布局+国产替代驱动业绩持续高增_https://www.jmylbn.com_新闻资讯_第2张

实行员工持股激励,外部投资机构共同参与公司成长。为稳定与激励员工,优化员工收入 分配,分享公司成长利益,截止 2023 年 2 月,公司部分员工通过持股平台芯伟半导体持 有公司 2.58%的股份。同时,公司积极与外部投资机构合作,引入深圳南海、江苏疌泉、 苏民无锡、苏民投君信等外部投资者,参与公司的快速成长。 董事会及高管成员具备丰富的产业经验,深耕测试领域多年。公司核心团队成员先后曾在 摩托罗拉、日月光、AMD、英特尔等全球知名半导体厂商从业经历,普遍具有 15 年以上 的半导体行业经验,其中骈文胜、闻国涛、路峰等高管在测试领域深耕多年,产业背景深 厚,研发经验丰富。公司团队稳定、专业,助力公司快速发展。

控股子公司助力公司持续研发,深度布局进一步扩大产能。根据公司招股说明书披露,公 司共有三家全资控股子公司:无锡伟测、南京伟测和上海威矽,其中无锡伟测和南京伟测 为公司提供测试生产和研发方面的支持。公司各控股子公司情况如下:

无锡伟测半导体科技有限公司:无锡伟测成立于 2020 年 6 月 9 日,公司持有无锡伟测 100% 的股权。主营业务为晶圆测试和芯片成品测试,与公司主营业务相同,为公司在无锡设立 的测试生产和研发基地。 南京伟测半导体科技有限公司:南京伟测成立于 2021 年 10 月 21 日,公司持有南京伟测 100%的股权。主营业务为晶圆测试和芯片成品测试,与公司主营业务相同,为公司在南京 设立的测试生产和研发基地。 上海威矽半导体科技有限公司:上海威矽成立于 2016 年 11 月 8 日,公司持有南京伟测 100%的股权。公司设立后尚未开展具体业务。

1.3. 主要产品和服务:晶圆+芯片成品测试两架马车带动公司持续成长

公司的主要产品和服务为集成电路测试,包括晶圆测试和芯片成品测试。从产业链环节的 位置来看,晶圆测试和芯片成品测试分别位于产业链的中游和下游。从测试的内容来看, 集成电路测试主要包括参数测试与功能测试,具体测试项目包括直流参数测试、交流参数 测试、混合信号参数测试、射频参数测试、数字电路模块功能测试和存储器读写功能测试。 公司的产品和服务在下游应用上包括通讯、计算机、汽车电子、工业控制、消费电子等领 域。

ultraflex怎么测试芯片伟测科技研究报告:高端测试布局+国产替代驱动业绩持续高增_https://www.jmylbn.com_新闻资讯_第3张

晶圆测试:晶圆测试(Chip Probing),简称 CP,是指通过探针台和测试机的配合使用, 对晶圆上的裸芯片进行功能和电参数测试,其测试过程为:探针台将晶圆逐片自动传送至 测试位置,芯片的端点通过探针、专用连接线与测试机的功能模块进行连接,测试机对芯 片施加输入信号并采集输出信号,判断芯片功能和性能是否达到设计规范要求。测试结果 通过通信接口传送给探针台,探针台据此对芯片进行打点标记,形成晶圆的 Mapping,即 晶圆的电性测试结果。晶圆测试系统通常由支架、测试机、探针台、探针卡等组成。

芯片成品测试:芯片成品测试(Final Test),简称 FT,是指通过分选机和测试机的配合使 用,对封装完成后的芯片进行功能和电参数测试,其测试过程为:分选机将被测芯片逐个 自动传送至测试工位,被测芯片的引脚通过测试工位上的基座、专用连接线与测试机的功 能模块进行连接,测试机对芯片施加输入信号并采集输出信号,判断芯片功能和性能是否 达到设计规范要求。测试结果通过通信接口传送给分选机,分选机据此对被测芯片进行标 记、分选、收料或编带。其中,芯片成品测试系统通常由测试机、分选机、测试座组成。

晶圆测试贡献公司多数营收,芯片成品测试逐步成为公司营收又一砥柱。根据公司招股说 明书披露,2019-2021年,公司营收中由晶圆测试贡献的比例分别为92.41%、71.85%、58.11%, 始终超过公司营收的半数。公司芯片成品营收分别为 569.34 万元、4287.87 万元、19776.14 万元,2020 年和 2021 年的同比增长率分别达到 653.13%和 361.21%。

1.4. 客户资源:与众多优质客户深度合作、共同成长

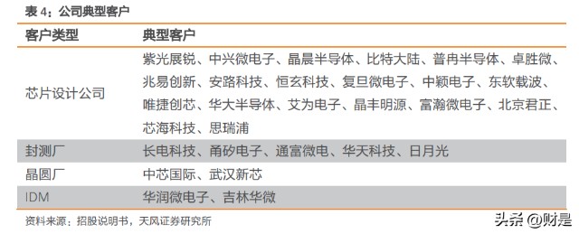
深度绑定众多优质客户,助力消化公司产能。公司的技术实力、服务品质、产能规模获得 了行业的高度认可,积累了广泛的客户资源。截至 2022 年 9 月,公司客户数量超过 200 家, 客户涵盖芯片设计、制造、封装、IDM 等类型的企业,其中不乏紫光展锐、中兴微电子、 晶晨半导体、中颖电子、比特大陆、卓胜微、兆易创新、普冉半导体、长电科技、中芯国 际、北京君正、安路科技、复旦微电子等国内外知名厂商。

ultraflex怎么测试芯片伟测科技研究报告:高端测试布局+国产替代驱动业绩持续高增_https://www.jmylbn.com_新闻资讯_第4张

前五大客户占比较小,客户集中度风险较低。2021 年公司前五大客户占年度销售总额比例 分别为:16.01%、14.12%、6.16%、4.81%、4.12%,总计 45.22%。由于公司不存在向单个客 户的销售比例超过总额的 50%以及向前五大客户销售总计超过总额的 50%的问题,公司的 客户较为分散,对于前五大客户的依赖度较小。如果前五大客户的业绩产生波动,预计对 公司的业绩造成的影响较小。

1.5. 盈利能力:高端化战略带动产品量价齐升,国产替代驱动公司业绩进入 加速增长黄金期

公司 2022 年度业绩增速亮眼。公司业绩快报预计实现营业收入 7.33 亿元,同比增长 48.64%; 实现归母净利润 2.5 亿元,同比增长 89.12%。实现扣非归母净利润 1.98 亿元,同比增长 55.36%。预计 22Q4 实现营业收入 1.9 亿元,同比增长 25%,环比增长 1.6%。实现归母净利 润 0.84 亿元,同比增长 86.67%,环比增长 61.54%。 国产化替代潮流和持续研发投入驱动公司营收高速增长。2018-2022Q1-3,公司的营业收 入分别为 0.44 亿、0.78 亿、1.6 亿、4.9 亿、5.4 亿,同比增速分别达到 78.38%、106.84%、 205.93%、59.25%,业绩持续保持高增。公司营收表现出快速上涨的良好态势,主要原因系 公司受益于集成电路行业的新增需求增速较快和国产化替代进程加速,大量高端测试订单 向中国大陆回流等行业整体利好因素,以及公司不断加大研发投入,重点突破了 6nm-14nm 先进制程芯片、5G 射频芯片、高性能 CPU 芯片、高性能计算芯片、FPGA 芯 片、复杂 SoC 芯片等各类高端芯片的测试工艺难点,成为中国大陆各大高端芯片设计公司 高端芯片测试的国产化替代的重要供应商之一等公司自身因素。

ultraflex怎么测试芯片伟测科技研究报告:高端测试布局+国产替代驱动业绩持续高增_https://www.jmylbn.com_新闻资讯_第5张

公司产品量价齐升,净利润水平不断增长,2022 年度业绩预增亮眼再创新高。公司业绩 快报显示,预计 2022 年年度实现归属于母公司所有者的净利润 2.50 亿元,同比增加 89.12%。2018-2022Q1-3,公司的归母净利润呈快速增长趋势,其中,2020-2021 年,归 母净利润同比增速连续两年高达 200%以上,我们认为或系公司高端化战略的推进和晶晨股 份等高端客户的优质订单增长,销售均价整体呈上升趋势。同时,公司净利率逐步上升, 由 14.68%增长到 30.60%,毛利率较为平稳,维持在总体 49%以上的水平。公司毛利率水平 略有下降,主要系毛利率稍低的芯片成品测试业务收入占比上升以及公司租赁了多台高端 测试设备执行部分测试订单等因素拉低了整体的毛利率。

高端测试平台业务拉高公司毛利率水平,整体高于业内可比公司。根据公司招股说明书披 露,2019-2021年公司晶圆测试高端测试平台业务的毛利率分别为 69.18%、69.19%和69.33%, 芯片成品测试高端测试平台业务的毛利率分别为 58.57%、60.11%和 56.38%,各期的毛利率 维持较高水平,整体波动较小。高端测试平台是指测试频率高于 100MHz 且通道数大于 512Pin 的测试机,其可以实施的测试技术种类较中端测试平台更丰富,且高端测试平台在 测试工艺复杂度、测试技术难度、测试环境等方面均要求较高。具有较高技术含量和较强 盈利能力,拉高了公司整体毛利率水平。2019-2022H1,公司毛利率水平与 2 家内资可比 公司华岭股份和利扬芯片接近,高于 3 家台资可比公司京元电子、矽格和欣铨。

ultraflex怎么测试芯片伟测科技研究报告:高端测试布局+国产替代驱动业绩持续高增_https://www.jmylbn.com_新闻资讯_第6张

三费水平保持健康,近年来整体呈下降趋势。2018-2022Q1-3,公司的三种费率整体呈下 降趋势,其中,财务费率下降至 5.05%,销售费率下降至 2.24%左右,管理费率下降至 4.26% 左右。我们认为该迹象表明公司的运营、管理趋于成熟,盈利空间有望继续增大。

研发费用不断攀升,研发费率不断下降,奠定公司业绩快速增长的基石。2018-2022Q1-3, 公司研发费用总体呈增长趋势,主要因为集成电路测试行业具有技术密集型的特点,为了 增强公司的技术竞争力以及贯彻公司的“高端化战略”,公司研发中心在测试工艺难点的 突破和测试方案的开发、各类基础性的测试技术的研发、测试硬件的升级和改进、自动化 生产和智能化生产 IT 系统的研发等方面投入了大量的人力物力,为公司发展高端测试平台等业务,推动业绩快速增长奠定了坚实基础。

2.1. 两大测试共同助力提升产品良率

从产业链的环节来看,集成电路测试主要包括晶圆测试和芯片成品测试。二者在产业链、 测试设备、测试目的、测试难度、客户群体和竞争格局等方面存在较大区别。

从重要性来看,晶圆测试和芯片成品测试在确保芯片良率、控制成本、指导芯片设计和工 艺改进等方面起着至关重要的作用。集成电路产品开发的成功与失败、产品生产的合格与 不合格、产品应用的优秀与不良均需要验证与测试。 晶圆测试:晶圆测试可以在芯片封装前把坏的芯片拣选出来,以减少封装和后续测试的成 本,同时统计出晶圆上的芯片合格率、不合格芯片的确切位置和各类形式的良率等,用于 指导芯片设计和晶圆制造的工艺改进。

ultraflex怎么测试芯片伟测科技研究报告:高端测试布局+国产替代驱动业绩持续高增_https://www.jmylbn.com_新闻资讯_第7张

芯片成品测试:芯片成品测试是在芯片封装后按照测试规范对电路成品进行全面的电路性 能检测,目的是挑选出合格的成品芯片,保障芯片在任何环境下都可以维持设计规格书上 所预期的功能及性能,避免将不合格的芯片交付给下游用户。同时,芯片成品测试环节的 数据可以用于指导封装环节的工艺改进。

2.2. 集成电路测试高速增长赛道,众多厂商助力产业协作

行业处于高速发展阶段,增量空间可观。根据中国台湾地区工研院的统计,集成电路测试 成本约占设计营收的 6%-8%,假设取中值 7%,同时结合中国半导体行业协会、芯谋研究 关于我国芯片设计业务的营收数据,测算我国集成电路测试市场规模。2011-2021 年,我 国集成电路测试市场规模呈快速增长的趋势。其中,2019 年我国集成电路测试市场规模达 到 214 亿元,同比增长 22%;2020 年我国集成电路测试市场规模为 264 亿元,同比增长 23%;2021 年我国集成电路测试市场规模为 316 亿元,同比增长 19%。根据芯谋研究的数 据,2026 年中国大陆芯片设计产业规模有望达到 1025 亿美元(约合 6898.3 亿元人民币), 2022-2026 CAGR 为 15.15%。按集成电路测试成本占设计营收的 7%测算,预计 2026 年中 国大陆芯片测试市场规模为 482.88 亿元,较 2021 年有约 240 亿元人民币的增长空间。

全球集成电路测试代工产业大规模集中于中国台湾和大陆,中国台湾地区的独立第三方测 试产业全球领先,封测厂主导中国大陆的测试市场。全球主要封测一体厂商及独立第三方 测试厂商的总部及其生产基地主要分布在亚洲,具体包括中国台湾、中国大陆、新加坡、 韩国、日本和马来西亚。全球前十大封装测试厂商排名中,中国台湾有 5 家,中国大陆有 3 家,8 家合计市占率为 58.5%。根据中国台湾地区资策会产业情报研究所的资料,2020 年,京元 电子、欣铨、矽格三家独立第三方测试厂商全年营收共计 511 亿新台币,约合 119 亿人民币,在中国台湾地区测试市场的占有率接近 30%,也是全球独立第三方测试厂 商前三强。而目前中国大陆相当比例的测试产能仍然集中在封测一体厂商的测试部门。以 中国大陆最大的封测厂商长电科技为例,其 2019 年的测试收入达 20 亿元,业务规模领先 于第三方测试企业。

行业的需求和产能分布于多种类型的企业,芯片设计公司是最大的需求方,独立第三方测 试厂商是主要的供给方。在集成电路测试行业中,涉及芯片设计公司、封测一体厂商、IDM 企业、晶圆制造企业和独立第三方测试厂商等多个主体,集成电路测试的需求和产能也分 布在行业中的多个主体中,需求方和供给方之间并没有明确界限。其中,芯片设计公司是 最大的需求方,独立第三方测试厂商是主要的供给方,而封测一体厂商、IDM 企业、晶圆 制造企业既是供给方也是需求方。根据中国台湾地区工研院的统计,集成电路测试成本约 占芯片设计公司营收的 6%-8%,此外,根据全球最大的独立第三方测试厂商京元电子 2020 年年报披露,其 22%的收入来源于 IDM 企业。

2.3. 独立第三方测试厂商比较优势明显,有望成为赛道内主要力量

随着集成电路产业的发展,在“封测一体化”的商业模式上,诞生了“独立第三方测试服 务”的新模式,这是行业专业化分工的产物,也是行业追求更高效率的必然结果。相较于 同样提供测试服务的封测一体厂商、IDM 企业和晶圆制造企业,独立第三方测试厂商具有 众多比较优势。 与封测一体厂商相比:独立第三方测试服务厂商在技术专业性和效率上的优势更明显,并 且测试结果中立客观,更受信赖。独立第三方测试服务厂商将全部的人力、物力和资金专 注于测试业务,而封测一体厂商的核心业务是封装,测试业务只是占比很小的次要业务, 因此无论是测试技术的专业性、测试设备的多样性和先进性、测试服务的效率和品质等方 面,独立第三方测试服务厂商的优势更加突出。集成电路测试本质是对设计环节、晶圆制 造环节、芯片封装环节的工作进行监督和检验,封测一体企业同时提供封装和测试服务, 并且封装业务的金额占比更大,因此在测试结果的中立性和客观性上存在局限性,而独立 第三方测试厂商独立于以上环节,能够从中立的立场出具客观公正的测试结果,更容易获 得芯片设计公司的信赖。

ultraflex怎么测试芯片伟测科技研究报告:高端测试布局+国产替代驱动业绩持续高增_https://www.jmylbn.com_新闻资讯_第8张

与晶圆制造企业相比:独立第三方测试厂商可选择的测试平台相对较多,具有较高的匹配 度,交期也具有明显优势,测试成本相对较低。 与 IDM 企业相比:独立第三方专业测试可接受订单的范围较广,IDM 厂商一般不接受外 部订单,测试产能规划全部服务于集团内部自身设计和制造的产品,相比于 IDM 厂商,独 立第三方测试厂商客户范围更加广阔。

3.1. 采取差异化竞争路线,身处高成长性细分赛道

公司以晶圆测试为基,积极发展中高端芯片成品测试,2021 年度芯片成品测试中/高端平 台业务收入增速分别达 651.84%/266.26%。公司按照测试设备技术参数将测试平台分为高 端测试平台和中端测试平台,并坚持“以晶圆测试为核心,积极发展中高端芯片成品测试”的差异化竞争策略,且施行效果显著,从主营业务收入的结构变动看,公司晶圆测试高端 测试平台和芯片成品测试高端测试平台 2019-2021 年度占比分别达 36.27%/31.58%/39.47% 和 5.9%/21.22%/25.07%。晶圆测试和芯片成品测试的高端测试平台收入占比越来越高,并成 为公司主要的收入来源。

大量待释放高端晶圆测试存量拉动公司持续增长。2020 年-2021 年,晶圆测试业务的销量 增速分别为 44.40%和 47.27%,主要因为集成电路行业保持较高的景气度,集成电路测试行 业新增需求增速超过 20%,并且存在大量高端存量需求需要进行国产化替代,公司是国内 最大的晶圆测试基地之一,在晶圆测试方面具有较强的竞争力,因此成为主要的受益者。 从销售价格上看,2020 年-2021 年,晶圆测试业务的销售均价增速分别为 9.35%和 70.22%, 保持持续上升的态势,主要因为公司大力推进“高端化战略”,不断提高爱德万 V93000、 泰瑞达 J750 等高端测试设备的数量和高端客户的收入占比所致。2021 年,销售均价上升 的幅度更加明显,主要因为客户 A 成为公司第一大客户,其使用的测试设备单价较高。

中高端芯片成品测试迅速成长为新的增长点。芯片成品测试业务的收入增长主要是销量增 长带动的,芯片成品测试业务作为新增业务,借助了公司在晶圆测试领域树立的市场口碑 迅速打开了局面,陆续开发了比特大陆、中兴微电子、安路科技、兆易创新等一批客户, 为公司创造新的增长点。公司高端芯片成品测试业务快速发展的同时,协同带动了中端测 试平台收入的增长,中端测试平台业务的收入占比从 2020 年的 24.62%上升至 2021 年的 40.14%。由于高端测试平台的销售均价在 350-475 元/小时之间,而中端测试平台测试的销 售均价在 110-150 元/小时之间,两者价格相差较大,低单价的中端测试平台业务的收入 占比上升之后,拉低了整体均价。

与可比公司差异化竞争,成长空间可观。公司与利扬芯片和华岭股份同为第三方测试企业 中规模最大的三家内资企业,主营业务较为相似,但是由于公司采取“以晶圆测试为核心, 积极发展中高端芯片成品测试”的差异化竞争策略,竞争力强劲。截至 2021 年 12 月 31 日,公司在三家头部第三方测试内资企业中资产规模最大、营收最多、净利润最多,且客 户资源较为丰富。同时,公司与利扬芯片和华岭股份的客户重叠度较低,且产品结构布局 差异较大,公司的未来的成长性和盈利空间可观。

3.2. 牢牢把握高端化技术方向,众多研发积累更具潜力

公司研发优势显著,掌握多项核心技术,助力公司持续成长。公司的技术先进性主要体现 在测试方案开发能力强、测试技术水平领先和生产自动化程度高三个方面。 在测试方案开发方面,公司建立起了从软件开发到硬件设计的完整研发体系,拥有基于爱 德万 V93000、泰瑞达 J750、泰瑞达 UltraFlex 和 Chroma 等中高端平台的复杂 SoC 测试解 决方案开发能力,可开发的芯片类型包括 CPU、GPU、AI、IOT、云计算芯片、高速数字 通信芯片、高速数字接口芯片、射频收发芯片、射频前端芯片、数模转换芯片、图像传感 器芯片、汽车动力和安全控制芯片、车规毫米波雷达芯片、闪存存储芯片、区块链芯片、 MEMS、图像识别、FPGA、DSP、MCU、数据加密、高精度电源管理芯片等,在行业内 持续保持方案开发的领先优势。

在测试技术水平方面,公司测试技术水平主要体现在晶圆测试的尺寸覆盖度、温度范围、 最高 Pin 数、最大同测数、最小 Pad 间距以及芯片成品测试的封装尺寸大小、测试频率等 技术指标,公司在上述测试技术指标保持国内领先地位,达到或者接近国际一流厂商水平。 在生产自动化方面,公司自主开发的测试生产管理系统在晶圆测试预警与反馈、测试良率 分析、远程测试控制、生产回溯与质量优化、无纸化作业等方面实现了全流程自动化,同 时能够满足测试数据安全、管理及共享等需求,不仅提高了测试效率、降低了测试成本, 而且大幅度减少了测试中的呆错现象,保证了测试服务的品质。

ultraflex怎么测试芯片伟测科技研究报告:高端测试布局+国产替代驱动业绩持续高增_https://www.jmylbn.com_新闻资讯_第9张

3.3. 政策利好驱动国产替代需求放量,公司迎来黄金发展时代

政策利好+上游放量+下游景气共同带来公司高速发展机遇。集成电路测试行业在政策、上游供给和下游需求等方面迎来多重机遇,公司增长前景可观。 从政策端来看,2018 年,中兴和华为禁令事件发生以后,我国掀起了集成电路产业发展的 高潮,高规格的国家政策也及时跟进出台,助推行业攻坚克难。2020 年 8 月 4 日,国务院 发布《关于新时期促进集成电路产业和软件产业高质量发展若干政策的通知》,多维度政 策加大对本土集成电路产业的支持,构建新型举国体制推动集成电路产业高质量发展。

从上游来看,中兴与华为断供事件促使我国加快了集成电路制造业的国产化进程,国内晶 圆建厂潮愈演愈烈,晶圆制造产线规模加速扩张。根据 SEMI 《300mm Fab Outlook to 2024》 的数据,在 2019-2024 年间,全球将有 38 座新建 12 寸晶圆厂投入营运,其中中国大陆拥 有其中的 8 座。中国大陆 12 寸晶圆的产能份额将由 2015 年的 8%增长至 2024 年的 20%, 届时达到 150 万片/月。根据 SEMI《World Fab Forecast》的数据,2020 年全球将有 18 座 晶圆厂开工建设,项目总投资达到 500 亿美元,其中中国新建晶圆厂达到 11 座,总投资 达 240 亿美元。随着晶圆制造业市场规模的扩大,为之配套服务的晶圆测试业务也将迎来 发展的热潮。

同时,芯片设计公司也是测试服务的重要上游之一,2019 年-2021 年我国芯片设计行业的 总营收增速分别为 26.20%、32.50%和 52.10%,保持了较高的增速,芯片设计行业的快速发 展带动了测试需求的快速增长。此外,根据芯谋研究的预测,到 2026 年,中国芯片设计 行业总营收规模将超过千亿美元规模,增量空间可观,拥有拉动测试行业飞速发展的潜力。

ultraflex怎么测试芯片伟测科技研究报告:高端测试布局+国产替代驱动业绩持续高增_https://www.jmylbn.com_新闻资讯_第10张

从下游来看,公司通过不断的技术开发和经验积累,已拥有数字、模拟、混合信号、存储、 射频等多种工艺的 SoC 集成电路测试解决方案,具体应用领域包括高速数字通信芯片、 高性能计算芯片、无线通信芯片、汽车电子芯片、存储器芯片、传感器芯片、物联网芯片、工业和消费芯片、信息安全等。

随着智能网联、电动化、自动驾驶等技术趋势的推动,汽车上所携带的电子设备越来越多, 所需半导体数量也相应增加。根据集微咨询数据,2022-2025 年全球汽车半导体市场规模 平均增速达到 10%左右,到 2025 年,全球汽车半导体市场规模超过 700 亿美元,YOY 达 11.8%。全球汽车半导体市场前景广阔,汽车电子芯片有望量价齐升,集成电路测试行业顺 势迎来发展机遇,带动公司蓬勃发展。

5G+Alot 赋能万物智联,开启半导体“千亿级”大赛道。随着 5G 时代的来临,万物互联 享受着更高效的信息传输通道,助力物联网在智能家居、智能商业等场景落地,AIoT 智能 物联网进入发展“加速段”。在 5G 等新技术的普及和广泛商用以及 AloT 在消费和公共事 业等领域大规模落地的驱动下,我们预计 AloT 市场规模将保持高速增长,带动半导体板块 同步受益。根据 IDC 和涂鸦智能的预测,到 2022 年全球 AloT 市场规模有望达到 4820 亿 美元,根据涂鸦智能和 Gartner《2021 全球 AIoT 开发者生态白皮书》,芯片在 AloT 产业 链的价值分布中约占 10%,按照亿欧的估计计算,预计 2022 年全球由 AloT 驱动的半导体 市场规模有望达到 482 亿美元,约 3109 亿人民币。

3.4. 独立第三方测试加快脚步发展,公司大有可为

符合专业化分工趋势,独立第三方测试加快脚步发展。京元电子、欣铨分别为台资独立第 三方测试龙头企业,利扬芯片为国内三家内资独立第三方测试企业之一,根据 Wind 数据 显示,2016-2021 年,京元电子、欣铨和利扬芯片的总营收规模不断上升,且保持高速增 长。主要原因可能系独立第三方测试符合集成电路测试行业内专业化分工的发展趋势,同 时,独立第三方测试相较于行业内其他竞争者具有技术专业性、效率高、客观中立、测试 成本较低、订单范围较广的优势,因此,独立第三方测试行业迎来加快脚步发展的高速成 长期。

ultraflex怎么测试芯片伟测科技研究报告:高端测试布局+国产替代驱动业绩持续高增_https://www.jmylbn.com_新闻资讯_第11张

公司作为内资独立第三方优质企业,受益于内资本地化优势和行业发展初期红利,增长空 间可观。全球最大的三家独立第三方测试企业京元电子、欣铨、矽格均为台资企业,三家 巨头较早地在中国大陆设立子公司并开拓业务。但是,除了京元电子的子公司京隆科技依 靠中国台湾地区母公司转移的订单,发展较为顺利外,其他两大巨头在中国大陆的子公司 经营较为保守,扩张缓慢,从而为内资厂商创造了追赶的机会。以伟测科技、利扬芯片为 代表的内资民营企业,通过加大技术研发,缩小与中国台湾地区巨头的技术差距,利用内 资企业本地化高效率的服务优势和“自主可控”的股东背景优势,获得中国大陆优质客户 的认可,赢得了更多的发展空间和发展机会。

同时,2021 年,中国大陆最大的三家独立第三方测试企业伟测科技、利扬芯片、华岭股份 合计营收约为 11.75 亿元,占中国大陆的测试市场份额的 3.72%,而京元电子、欣铨、矽格 合计营收为 618 亿新台币,约为 119 亿人民币,在中国台湾地区测试市场的市占率为 30%。论从成立时间、目前规模、收入占比等角度看,中国大陆独立第三方测试厂商还处于发展 的初期,随着我国测试行业市场规模的快速扩张以及独立第三方测试厂商专业化优势进一 步显现,公司作为内资独立第三方测试厂商未来发展空间可观。

核心假设:

1 .毛利率方面,公司 2019-2021 年度实现销售毛利率分别为 51.63%/50.58%/50.46%,我们 预计受公司测试方案开发能力强劲,中高端客户占比不断提升,测试结构不断优化,国内 市场份额占比不断提升,国产替代稳步进行等因素共同影响,公司毛利率较 2021 年将实 现稳中有升,22/23/24 年分别在 52%/52%/52.5%。

2.2018-2021 年,公司晶圆测试占营业收入比重分别为
98.02%/88.94%/67.89%/55.63%,为主 营业务的重要组成部分,2019-2021 年公司业绩增长较快,2021 年晶圆测试业务营业收入 同比+150.67%。我们预计随着公司业务结构调整,晶圆测试业务有望稳定增长,芯片成品 测试业务体量有望逐渐扩大、占比提升、增速加快。给予晶圆测试业务 22/23/24 年分别 28.57%/47.07%/36.38%同比增速。给予芯片成品测试业务 22/23/24 年分别 78%/66%/45%同比 增速。

3. 公司拥有晶圆测试与芯片成品测试两个主要业务方向,提供各类第三方测试服务,涵盖 6-14nm 以及 28nm 以上各类高性能芯片,技术比肩国际水平,我们看好公司持续在晶圆 与成品测试领域收获高回报。公司在国内客户获得订单量稳步提升,2021 年公司的营业总 收入为 4.93 亿元,同比增长 205.93%,净利润 1.32 亿,同比增长 279.31%,我们预计 2022-2024 年公司分别将能实现 7.33/11.44/16.10 亿元的营收及 2.50/3.40/5.16 亿元的净利 润,我们看好公司市场份额进一步提升,业绩持续高增。

(本文仅供参考,不代表我们的任何投资建议。如需使用相关信息,请参阅报告原文。)

精选报告来源:【未来智库】。