ld儿童怎么治疗学习障碍儿童筛查量表(PRS)

新闻资讯2026-04-21 00:00:55
ld儿童怎么治疗学习障碍儿童筛查量表(PRS)_https://www.jmylbn.com_新闻资讯_第1张

ld儿童怎么治疗学习障碍儿童筛查量表(PRS)_https://www.jmylbn.com_新闻资讯_第2张

学习障碍儿童筛查量表(PRS)

ld儿童怎么治疗学习障碍儿童筛查量表(PRS)_https://www.jmylbn.com_新闻资讯_第3张

儿童学习障碍(learning disabilities,简称LD)。

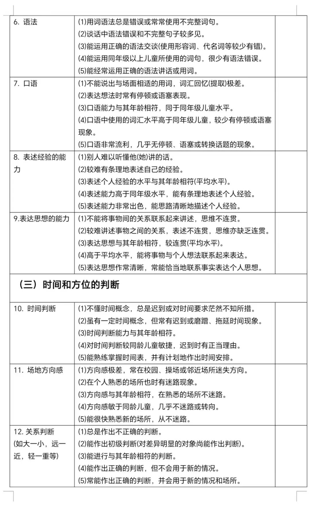
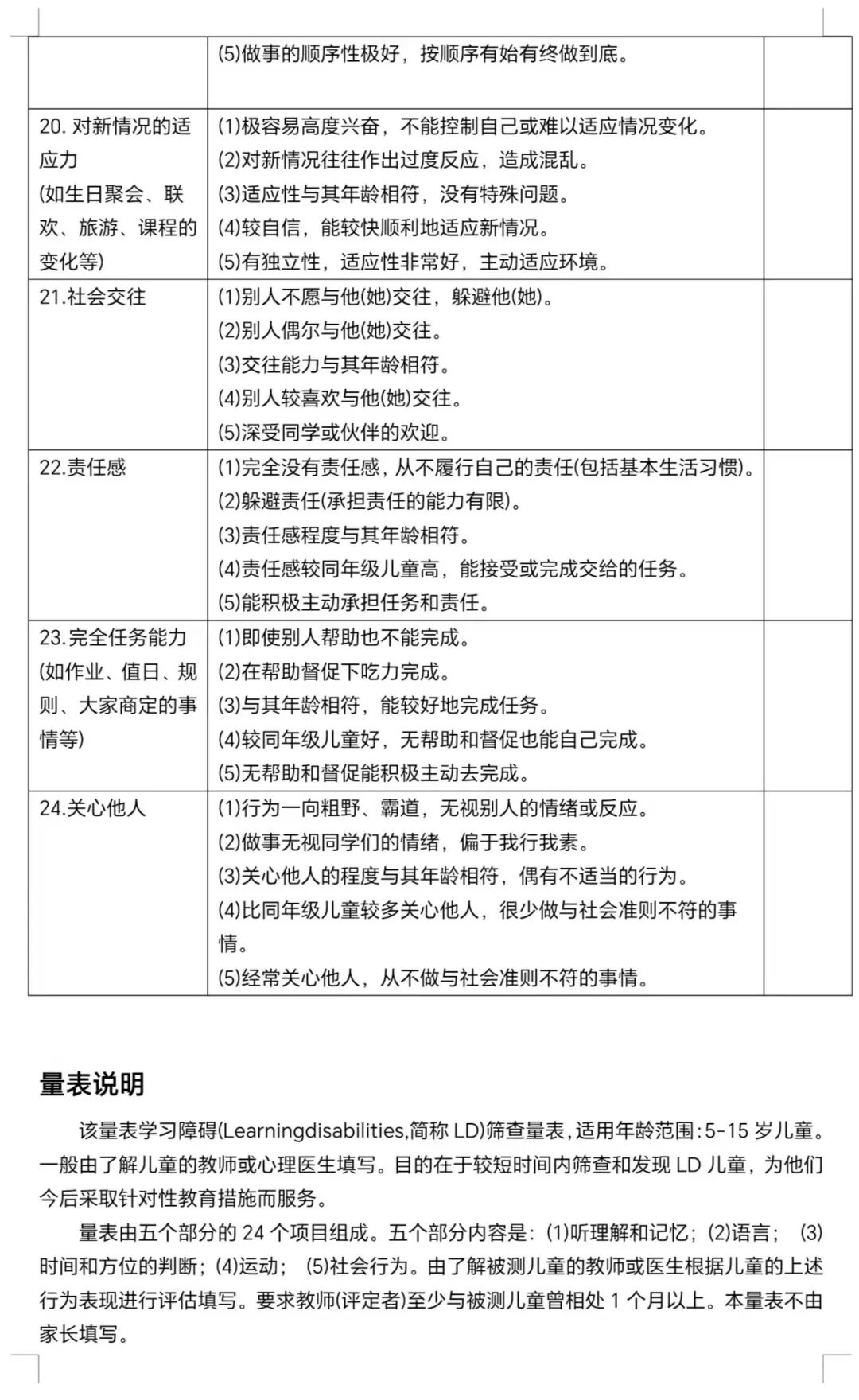
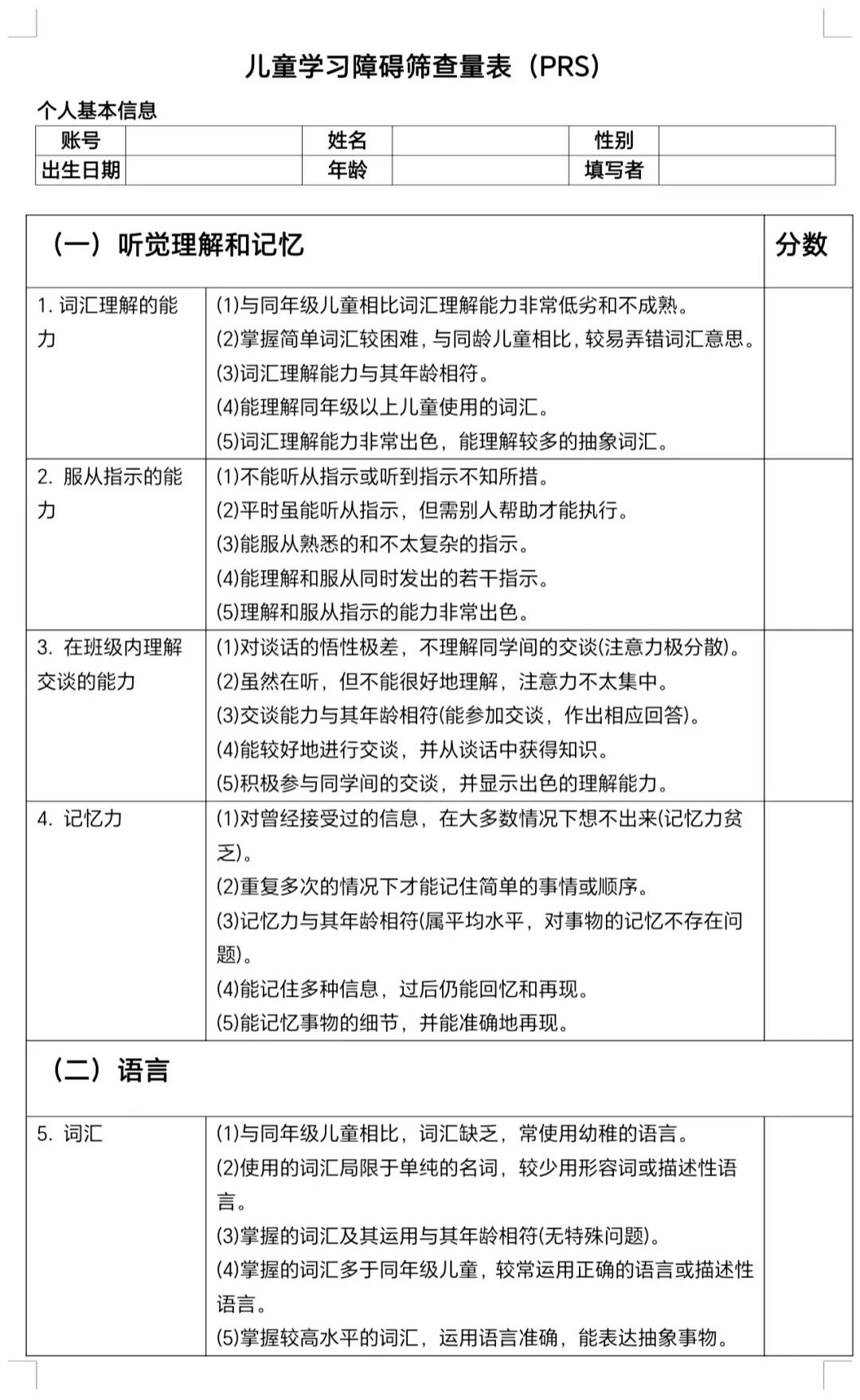
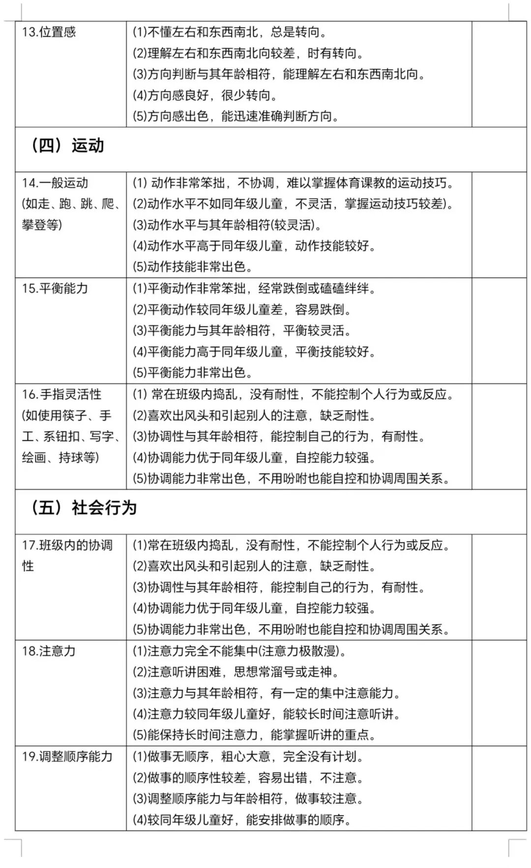
学习障碍儿童筛查量表(PRS)由言语和非言语两个类型评定表及五个行为区:

一,听觉理解和记忆

二,语言

三,时间和方位判断

四,运动

五,社会行为

等24个项目组成。


ld儿童怎么治疗学习障碍儿童筛查量表(PRS)_https://www.jmylbn.com_新闻资讯_第4张

适用对象

ld儿童怎么治疗学习障碍儿童筛查量表(PRS)_https://www.jmylbn.com_新闻资讯_第5张

3~15岁儿童

一般由教师或医生进行评定


ld儿童怎么治疗学习障碍儿童筛查量表(PRS)_https://www.jmylbn.com_新闻资讯_第6张

评分法

ld儿童怎么治疗学习障碍儿童筛查量表(PRS)_https://www.jmylbn.com_新闻资讯_第3张

根据儿童表现以五级评分法计分:

最低、平均低下、平均、平均偏上和最高。

ld儿童怎么治疗学习障碍儿童筛查量表(PRS)_https://www.jmylbn.com_新闻资讯_第8张
ld儿童怎么治疗学习障碍儿童筛查量表(PRS)_https://www.jmylbn.com_新闻资讯_第4张

评定标准

ld儿童怎么治疗学习障碍儿童筛查量表(PRS)_https://www.jmylbn.com_新闻资讯_第5张


表总分<65分者,即为LD可疑儿童

其中言语型(一二)得分<20者为言语型LD;

非言语型(三四五)得分<40者,为非言语型LD

ld儿童怎么治疗学习障碍儿童筛查量表(PRS)_https://www.jmylbn.com_新闻资讯_第11张

ld儿童怎么治疗学习障碍儿童筛查量表(PRS)_https://www.jmylbn.com_新闻资讯_第12张

ld儿童怎么治疗学习障碍儿童筛查量表(PRS)_https://www.jmylbn.com_新闻资讯_第13张

ld儿童怎么治疗学习障碍儿童筛查量表(PRS)_https://www.jmylbn.com_新闻资讯_第14张

ld儿童怎么治疗学习障碍儿童筛查量表(PRS)_https://www.jmylbn.com_新闻资讯_第15张


ld儿童怎么治疗学习障碍儿童筛查量表(PRS)_https://www.jmylbn.com_新闻资讯_第16张
ld儿童怎么治疗学习障碍儿童筛查量表(PRS)_https://www.jmylbn.com_新闻资讯_第17张

领取电子版学习困难评估量表

扫码添加客服微信直接领取

往期点击阅读




【特殊教育】语文教学设计《太阳》
儿童运动康复内容全面更新!可考【儿童运动康复师】高级证书!
特殊儿童注意力训练小游戏
ABA训练方法(回合式操作教学法+塑造法+连环法)
儿童口肌训练的目标,相关知识及游戏训练方法!!
【免费领取】儿童语言表达沟通技巧训练资料包(详细课件+详细指导)
免费领取|精细动作视频+专项游戏教案大全
0-6岁各个阶段,精细动作训练方法(超级详细,点赞收藏)

精细动作评估及教案

ABA培训课程福利价!可考【ABA应用行为分析师】高级证书,特教必备!

孤独症儿童精细课训练内容!非常详细!