中频为什么能镇痛【干货】中频电疗(Medium Frequency)

新闻资讯2026-04-17 12:42:17

中频

(Medium Frequency)

理疗系列

 

中频电疗法是康复治疗师最为熟悉的理疗之一,常被用于颈椎病、腰椎间盘突出、肌肉劳损、韧带扭伤、肩周炎等常见疾病,然而,很多人往往对中频产生误解。

 

Q你知道“中频电疗仪”“中频电疗”的区别吗?

 

一起看看各大医院常用的中频电疗仪

 

中频为什么能镇痛【干货】中频电疗(Medium Frequency)_https://www.jmylbn.com_新闻资讯_第1张

中频为什么能镇痛【干货】中频电疗(Medium Frequency)_https://www.jmylbn.com_新闻资讯_第2张

图1、2  医院常用中频电疗仪图示

 

A事实上,我们常用的中频电疗仪包括了多种中频电疗低频电疗的处方,可以调制多种频率和波形的电疗方案。

那么,什么才是真正的中频电疗呢

 


目录:

一、中频电疗法原理和总则

二、干扰电疗法

     (一)传统干扰电疗法

     (二)立体动态干扰电疗法

三、等幅中频电疗法

四、调制中频电疗法

五、禁忌证和注意事项

六、案例分析



一、中频电疗法

(medium frequency electrotherapy, MFE)

(一)定义:

应用频率1100kHz的脉冲电流治疗疾病的方法,称为中频电疗法。


(二)分类:

中频电疗法所采用的电流频率多在20008000Hz之间。根据所采用中频电流的不同产生方式和波形与频率,中频电疗法可分为:

  • 干扰电疗法:传统干扰电疗法;②动态干扰电疗法;③立体动态干扰电疗法。

  • 等幅中频电疗法:音频电疗法;②音频电磁场疗法;③超音频电疗法。

  • 调制中频电疗法:正弦调制中频电疗法;②脉冲调制中频电疗法。

  • 低中频电混合疗法:音乐电疗法;②波动电疗法。

 

(三)电流作用于人体形成的回路

中频为什么能镇痛【干货】中频电疗(Medium Frequency)_https://www.jmylbn.com_新闻资讯_第3张

图3.电流作用于人体的回路

(参考、引自“TherapeuticModalities in Rehabilitation”,5th ed)

 

不同组织的导电性:

  • 血液:包含大量水分和离子,是最好的导电体。

  • 肌肉:75%的水分,但取决于肌肉收缩时离子的移动,当离子纵向移动时,它可以传导更多的电冲动。肌腱的密度比肌肉更大,水分更少,因此被认为是较差的导电体。

  • 脂肪:只有14%的水分,被认为是不良的导电体。

  • 外周神经:导电性是肌肉的6倍,但是神经被脂肪和神经鞘包裹,这些都是不良导电体。

  • 骨:密度极高,只有5%的水分,是最差的生物导电体。

与低频相比,中频产生的皮肤阻力更小,因此可以作用的强度更大,而不会产生同等强度低频的不适感。

 

(四)治疗作用

1. 促进局部血液循环

1)瞬间的充血反应:中频电单次作用时和停止作用时局部充血反应并不明显, 停止作用后10~15分钟局部充血反应比较明显,这可以用轴突反射、三联反应来解释(轴突反射是指当电流作用于人体表面时,电刺激经传入神经至脊髓后角,兴奋传出神经,使皮肤的小动脉扩张,导致电极下的皮肤表面呈现弥漫性发红。皮肤受刺激时还会释放出组织胺、P物质、乙酰胆碱等,它们能使动脉扩张。另外电刺激本身可直接引起动脉扩张)。肌肉组织血液循环的改善与肌肉活动所产生的化学物质有关(肌肉活动的代谢产物,如乳酸、ATP、ADP等均有明显的血管扩张作用)。深部组织或远隔部位组织血液循环的改善则与自主神经的影响有关。

2)多次治疗后血液循环的改善:是单次作用的累积效应以及自主神经功能调整的结果。

中频为什么能镇痛【干货】中频电疗(Medium Frequency)_https://www.jmylbn.com_新闻资讯_第4张

           图4.中频电促进血液循环原理


2. 镇痛作用

中频电有比较好的镇痛作用,其机制有两种形式:

1)即时镇痛作用:几种中频电单次治疗时和停止作用后都可以观察到程度不同的镇痛作用,这种即时的镇痛作用可持续数分钟到数小时。其即时镇痛机制有多种解释:神经机制以闸门控制学说、层干扰学说来解释,体液机制以 5- 羟色胺、内源性吗啡样物质等来解释。

2)多次治疗后的镇痛作用:多次治疗后的镇痛作用可以用产生即时镇痛作用的各种因素的综合作用以及通过轴突反射引起局部血液循环加强的各种效应的综合作用来解释。

 

3. 消炎作用

中频电对一些慢性非特异性炎症有较好的治疗作用,主要由于中频电作用后局部组织的血液循环改善,组织水肿减轻,炎症产物的吸收和排出加速,局部组织的营养和代谢增强,免疫防御功能提高。

 

4. 软化瘢痕、 松解粘连作用

中频电有较好的软化瘢痕、松解粘连作用,是由于中频电刺激能扩大细胞与组织的间隙,使粘连的结缔组织纤维、肌纤维、神经纤维等活动而后得到分离。

 

5. 对骨骼肌的作用

中频电流通过刺激运动神经和肌肉引起正常骨骼肌和失神经肌肉收缩,具有锻炼骨骼肌肉、防止肌肉萎缩、提高平滑肌张力、调整自主神经功能等作用。

中频为什么能镇痛【干货】中频电疗(Medium Frequency)_https://www.jmylbn.com_新闻资讯_第5张

 图5.电刺激对骨骼肌的作用(图片来自网络)


6. 对生物膜通透性的作用

在正弦中频电流的作用下,药物离子、分子透过活性生物膜的数量明显多于失去活性的生物膜的数量,认为中频电流可以提高活性生物膜的通透性。其机制可能是增加了细胞间隙。

 

(五)治疗参数

1. 波形:

表1. 电流波形与适应症

中频为什么能镇痛【干货】中频电疗(Medium Frequency)_https://www.jmylbn.com_新闻资讯_第6张


2.
振幅: 

振幅反映电流的强度,最大振幅是每个相位的尖端或最高点,由安培、微安培或毫安来表示。总电流可以通过时间间隔或脉冲频率来改变。高强度使得电流能更深入地渗透入组织,因此当需要刺激深层肌肉时,可适当增大电流强度。

 

3. 频率:

电疗的频率影响肌肉收缩的次数。高频率适合增加肌张力,因为它具有累积效应。低频率适合刺激肌收缩和减轻水肿。

中频为什么能镇痛【干货】中频电疗(Medium Frequency)_https://www.jmylbn.com_新闻资讯_第7张

图6.刺激频率与肌强直的关系

(引自“Therapeutic Modalities inRehabilitation”,5th ed)

 

4. 电流周期

电流相同的比较下,增加电流作用周期时间可以募集更多的神经纤维。

 

5. 电极

  • 电极的作用:

1)化学反应(长时间作用才有):PH改变、反射性血管舒张、离子在组织间的移动方向。

2)电刺激:负极作用更好,因为去极化更容易。

3)电流方向:电极效应(离子导入、刺激运动点或外周神经、细胞的生物效应)会产生在两电极周围,电流传导之间不会有太大影响。

4)电流强度:随着电流传入组织的深入,电流逐渐减弱,尤其是遇到脂肪组织。

 

  • 电极间的距离:电极靠近:作用表浅    远:深(作用到神经和肌肉)

中频为什么能镇痛【干货】中频电疗(Medium Frequency)_https://www.jmylbn.com_新闻资讯_第8张

图7.电极片距离与作用深度的关系

 

  • 电极大小:电极片小的一极,下方电流密度越大。因此,为了获得最大效益,应该把大片正极放在治疗部位远端,小电极放在待治疗的神经/肌肉处。

中频为什么能镇痛【干货】中频电疗(Medium Frequency)_https://www.jmylbn.com_新闻资讯_第9张

图8.电极片使用于深层脂肪组织表面示意图

 

当等大的电极片作用于深层脂肪组织上方时,电流不能到达神经组织。

 

中频为什么能镇痛【干货】中频电疗(Medium Frequency)_https://www.jmylbn.com_新闻资讯_第10张

图9.不等大电极片作用电流图示

(引自“TherapeuticModalities in Rehabilitation”,5th ed)

 

小电极片下方电流强度更大

 

  • 电极放置位置:

    1)疼痛周围。

    2)特定的皮节、肌节、或与疼痛区域相对应的生骨节(sclerotomes)上。

    3)放置在靠近神经支配疼痛区域的脊髓节段。

    4)疼痛部位的浅表神经支配处。

    5)血管结构包括神经组织和离子液体,最容易受到电极的刺激。

    6)电极可以放置在扳机点或穴位位置。

    7)电极应该放置在肌肉的运动点上,或者至少是在你试图引起收缩肌肉的肌肉的腹部。

    8)如果治疗有效,病人的疼痛应该减轻。

    9)上述任何一种方式的组合和双侧电极的放置也是可以的。

    10)双极电极在相同的一般处理区域使用相同尺寸的电极。由于电极的尺寸是相同的,所以每个电极下的电流密度基本上是相同的。因此,每个电极下的生理效应应该是相同的。但是,如果一个电极位于运动点上,而另一个电极不在,则在运动点上的较低电流幅值就可能发生肌肉收缩。

    11)单极电极的应用是在铝处理区域上使用一个或多个小的活性电极,在身体的其他地方放置一个大的分散电极。在较小的或主动的电极下有较高的电流密度,因此,在主动电极上可能会出现理想的生理反应。

    12)交叉模式可使用两组双极电极,每组电极都来自一个完全独立的通道。用于干涉和预先调制的IFC。它们涉及到电性的应用,例如,每一组电极上的电信号在身体的某个点加在一起,强度就会累积。电极通常是排列在被刺激点周围的交叉图案中。如果你想作用在特定的表面区域,电极都应该是相对靠近些。如果疼痛是局部疼痛,并且似乎在关节或肌肉区域较深,把电极分开得更远,给电流提供更多的穿透。

    中频为什么能镇痛【干货】中频电疗(Medium Frequency)_https://www.jmylbn.com_新闻资讯_第11张

图10.干扰电工作原理示意图



在上世纪50年代,Nemec发明并介绍了干扰电疗法,它的全新的治疗方式扩大了低频电疗的范围,它的原理是基于利用两路中频电流引起的交叉和“叠加”电场,使最大的低频刺激不发生在电极下的皮肤而发生在身体的深部。两电流之间形成了“差拍电流”,他们能相互加强或相互抵消,两路电流位相相同的区域具有最强的刺激作用。


传统干扰电疗法,即静态干扰电疗法(static interferential current therapy, SICT) 是将两路频率分别为4000Hz与4000±100Hz的正弦交流电, 通过两组(4 个)电极交叉输入人体,在电场线的交叉部位形成“内生的”干扰电场,产生差频为 0100Hz 的低频调制中频电流,这种电流就是干扰电流。应用这种干扰电流治疗疾病的方法称为干扰电疗法。两组电流交叉时, 交叉处形成低频的脉动电流,但有一个旋转的向量改变。两组电流综合形成的电流强度比两组中的任何一组电流大,又比两组电流之和的平均值大,这就可能弥补了低频电疗时电流在人体深处减弱的不足。

中频为什么能镇痛【干货】中频电疗(Medium Frequency)_https://www.jmylbn.com_新闻资讯_第12张

图11.干扰电的使用(图片来自网络)

 

当电极排列成正方形,干扰电通过均匀介质时,就会出现可预测的干扰模式。在这个图案中,产生了一个类似四瓣花的电场,花的中心位于两股电流交叉的地方,花瓣落在电流线之间。最大的干扰效应发生在靠近中心的地方,随着磁场向花瓣的方向移动,磁场逐渐减弱。由于人体不是均匀介质,我们无法预测这种干涉图样的准确位置。我们必须依靠病人的知觉。如果病人的局部结构疼痛,在正确的位置定位刺激相对容易,临床医生移动电极放置,直到病人将刺激的感觉集中在问题区域。Nikolovals 把干扰电用于各种临床问题,发现它在疼痛的问题有较好的疗效(例如,关节扭伤和肿胀、制动、骨折后骨痂形成,假关节等),已被其他研究者证实。

 

在传统干扰电疗法中,f1为4.1Hz,f2为4Hz,i1与i2合成的电流固有频率为(4100-4000)/2=5.05kHz,差频为4100Hz~4000Hz=100Hz。在这种情况下,f1和f2都是固定不变的,产生的100Hz差频也是固定的,这种差频称作固频。如果f1在4~4.1kHz间来回变动(一般15s变动一次),f2固定,则产生的差频0~100Hz也在来回变动,这种差频称为扫频

 

中频为什么能镇痛【干货】中频电疗(Medium Frequency)_https://www.jmylbn.com_新闻资讯_第13张


1.三种干扰形式:

(1)建设性干扰:两个完全相同的波,如果它们是同相产生或同时产生,就可以结合。

(2)破坏性干扰:如果这些波不是同步产生的,发电机1从一个正方向开始,同时发电机2从一个负方向开始,然后这些波就会抵消掉其他的波。这叫做破坏性干扰。

(3)两者频率不同:假设一台发电机的频率稍微慢/快一些,并且发电机开始同时产生电流。刚开始,电磁波会有建设性地叠加,然而,由于两种波的频率不同,它们会逐渐脱离相位,并会产生破坏性叠加。电流的混合是由电流的建设性和破坏性的干扰模式构成的,叫做外差(heterodyne)。

外差效果上看到一个示波器作为一个循环,上升和下降的波形。根据电流的不同,这种外差波的峰值或拍频会有规律地交替产生。干扰电中一台发电机产生的电流频率为4080pps。第二发电机输出频率为4000pps。因此,产生的拍频为4080pps-4000pps=80pps。

这个拍频实际上是波形的刺激频率,因为破坏性干扰抵消了一部分的波形。强度(振幅)将根据峰值产生的感觉而定。当使用一个干扰当前的治疗,临床医生应该选择一个所需拍频的频率:肌肉收缩:20-50 pps,传统TENS治疗50-120 pps,内源性镇静疼痛调节:1 pps

中频为什么能镇痛【干货】中频电疗(Medium Frequency)_https://www.jmylbn.com_新闻资讯_第14张

图14.建设性干扰模式


中频为什么能镇痛【干货】中频电疗(Medium Frequency)_https://www.jmylbn.com_新闻资讯_第15张

图15.破坏性干扰模式


中频为什么能镇痛【干货】中频电疗(Medium Frequency)_https://www.jmylbn.com_新闻资讯_第16张

图16.合并式


2.治疗作用:
(1)镇痛作用

基于“疼痛阀门”和“下行疼痛抑制机制”的原理,静态干扰电流的镇育作用比较明显。实验证明干扰电流作用后局部皮肤的痛阈有显著提高,治疗多种痛症有较明显和持久的镇痛效果。临床上常用90~100Hz固频或0~100Hz扫频及100Hz固频来治疗疼痛。近年来国外有人用小电极、差频1~5Hz的干扰电流镇痛,,产生类似针刺样TENS的效果。


(2)促进局部血液循环

静态干扰电流还可通过对交感神经的抑制作用改善肢体的血液循环,如作用于腰椎旁交感神经链可使下肢皮肤温度升高。研究表明静态干扰电流对血流的影响不仅与频率有关"而且与电流量大小有关。低差频高电流强度(f=0~30Hz,I=35~45mA)使动脉或胫脉的血流量增加最明显,而高差频低电流强度(f=100~150Hz,I<35mA)使皮肤血液灌注增加明显。可能是因为低频率干扰电流能提高大动脉的顺应性,后者是通过轴突反射和调节交感神经而增加皮肤血液灌注和氧张力。


(3)对运动神经和骨骼肌的作用

低频电刺激往往募集一些大的运动神经,因为他们比小神经纤维更容易激活,导致神经更容易疲劳,因此用干扰电刺激可以更接近自然的肌肉收缩模式。最佳的骨骼肌刺激频率为40~80Hz。


(4)对内脏平滑肌的作用

静态干扰电流的作用部位较深,在电流交叉处的电场强度最大,因此在治疗内脏疾病方面,干扰电疗法扰于其他低中频电疗法。静态干扰电流能改善胃肠平滑肌的张力,治疗内脏下垂、习惯性便秘等胃肠骨张力不足的疾病比间动电好。干扰电流刺激盆底肌肉收缩,能治疗压力性尿失禁和括约肌不稳,内脏平滑肌的最佳刺激频率为10~50Hz,15min。

动态干扰电流的作用部位较浅,因此在治疗内脏疾病方面,动态干扰电疗法效果低于静态干扰中频电疗法。在治疗内脏疾病时,一般采用静态干扰电疗法。


(5)对自主神经的调整作用

将静态干扰电流作用于正常人和高血压病人的星状神经节,结果干扰电流对正常人血压无显著影响,无论是收缩压还是舒张改变均不明显。但对高血压病人的收缩和舒张压,均能使之降低。干扰电流作用于交感神经节对自主神经的作用不同,100Hz能抑制交感神经,1~10Hz兴奋交感神经,20~40Hz而能兴奋迷走神经。


(6)对骨折愈合的影响

1969年首次报道用干扰电疗法治疗150例骨折,用差频100Hz,电流强度为10~20mA,以治疗后的患者最终骨折完全愈合。干扰电流能促进骨折愈合,治疗骨不连,延迟连接和假性关节病有较好的疗效。


(7) 细胞代谢和组织愈合

干扰电流的处理改变了细胞内酶和其他分子的浓度,这些分子在许多代谢过程中都很重要。文献报道了环腺苷一磷酸、乙酰胆碱酯酶、碱性磷酸酶和溶酶体酶滴度的变化,促进了组织的愈合。


(8)神经

脑血管意外引起的痉挛可以通过电刺激来抑制痉挛。通过50Hz的干扰电实现的,尽管在1小时后痉挛恢复,但是在这段时间里,它对于康复的贡献也是尤为重要的。


(9)水肿

建议采用频率为100Hz的干预治疗以减少急性水肿。这种刺激将激活肌肉泵,抑制交感神经活动,从而帮助组织液从受影响的区域排出。干扰电流似乎也对细胞膜有直接影响,可以减少细胞内液的逸出。

慢性水肿最好采用两阶段应用。急性期用100hz使促进血管舒张,后期用10Hz进行治疗。


中频为什么能镇痛【干货】中频电疗(Medium Frequency)_https://www.jmylbn.com_新闻资讯_第17张 

3.临床处方

治疗时务必使病灶部位处于两路电流交叉的中心,根据治疗需要选用不同的差频,每次治疗选用13种差频,每种差频治疗515分钟,总治疗时间为1530分钟。治疗电流的强度一般在 50mA 以内,以患者耐受量为宜,每次2030分钟,每日1次,10次为1疗程。

附:抽吸法

采用负压装置与吸附电极。治疗时将吸附电极置于治疗部位的皮肤上,使病灶处于4个电极的中心。先开动负压装置,开始抽气,电极吸附于皮肤上,再接通干扰电流。负压装置以每分钟1618次的频率抽吸,抽吸的频率能根据吸盘内负压的大小而自动调节,负压大时抽吸的频率自动下降,负压小时抽吸的频率自动回升,因此抽吸的频率按照负压的变化而呈规律性波动,在治疗区产生按摩作用。治疗的差频、剂量、时间、疗程与固定法相同。


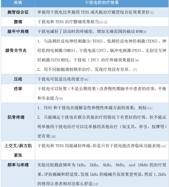
4.文献研究:干扰电对于各类疾病的治疗作用


表3. 干扰电的治疗效果

中频为什么能镇痛【干货】中频电疗(Medium Frequency)_https://www.jmylbn.com_新闻资讯_第18张


(二)立体动态干扰电疗法(stereo dynamic interference current, SDIC) 

中频为什么能镇痛【干货】中频电疗(Medium Frequency)_https://www.jmylbn.com_新闻资讯_第19张

 

动态干扰电:动态干扰电疗机是在静态等幅波改为周期为6s的三角形多谐振荡器和对等幅中频电流的调制电路。两路调幅波的相位变化有两种情况,一种是两组的调制相位相反,即一组电流强时,另一组电流弱,这样交替变化形成动态效应称为动态干扰I。另一种是两组的调制相位相同,即两组电流同时增强,两组电流同时减弱,形成动态效应=称为动态干扰II。

 

动态干扰电疗法与静态干扰电疗法疗效无明显差别,但动态干扰电疗法总有效率高于静态干扰电疗法,动态干扰电疗法比静态干扰电疗法的局部的痛阈明显升高。

 

立体动态干扰电:传统干涉电流技术刺激的部位可以作用到人体的深处,但是除非改变电极的部位,否则它的刺激不可能涉及到身体的所有区域。但如果在两个已有的场中加入第三个场,得到的场强向量可以“移出”用原来的区域,沿任意空间方向传递,即可以“到达”待治疗区域内的任意结构。

中频为什么能镇痛【干货】中频电疗(Medium Frequency)_https://www.jmylbn.com_新闻资讯_第20张

图19. 立体动态干扰电作用原理图


立体的刺激效应三路电流在三维空间通过,能在三个方向产生立体的空间刺激效应。其中,既有电极间的两两作用,又有三者的共同作用。


中频为什么能镇痛【干货】中频电疗(Medium Frequency)_https://www.jmylbn.com_新闻资讯_第21张

图20.立体动态干扰电的空间刺激效应


立体动态干扰电可以提供一个额外的电流强度改变

中频为什么能镇痛【干货】中频电疗(Medium Frequency)_https://www.jmylbn.com_新闻资讯_第22张

图21 a.传统干扰电(图片来自网络)

中频为什么能镇痛【干货】中频电疗(Medium Frequency)_https://www.jmylbn.com_新闻资讯_第22张

图21 b.立体动态干扰电(图片来自网络)

 

综上:立体动态干扰电具有以下四个效应

1.  空间刺激效应(spatial stimulation effect)

2.  多部位刺激效应(multilocal stimulation effect)

3.  作用强度动力学(intensity dynamism)

4.  刺激部位动力学(stimulation site dynamism)

所以,其治疗效果与传统干扰电流相似,但治疗作用强于传统干扰电疗法。

 

  • 临床操作:

中频为什么能镇痛【干货】中频电疗(Medium Frequency)_https://www.jmylbn.com_新闻资讯_第24张

图22. 立体动态干扰电操作图示

每次治疗采用一对电极。每个星状电极上,有排列成三角形的3个小电极,每对星状电极的左右两对小电极的方向是相反的。每对电极相应方向的3对小电极, 分成3组,每组两个小电极,连接治疗仪的一路输出,3对小电极可同时输出三路电流。

注意:

对置:电缆连接必须指向相反的方向(电流作用较深,较常用)

并置:电缆连接必须指向相同的方向

只有在这种电极排列方式下,电流才能通过,从而产生最佳的立体动态刺激电流。

但在特殊情况下可以忽略此规则。


中频为什么能镇痛【干货】中频电疗(Medium Frequency)_https://www.jmylbn.com_新闻资讯_第25张

图23. 立体动态干扰电操作图示

 

根据需要,每次治疗选用12种或3种差频,每种差频治疗510分钟不等,每次治疗20分钟,每日或隔日1次,1015次为1疗程。

 


中频为什么能镇痛【干货】中频电疗(Medium Frequency)_https://www.jmylbn.com_新闻资讯_第26张

图24.等幅中频电疗


等幅中频正弦电疗法( non-modulated medium frequency electrotherapy)采用频率为 10005000Hz(常用的为 5000Hz) 的等幅正弦电流治疗疾病的方法称为等幅中频正弦电疗法 。

音频电疗法( audio frequency current therapy)应用 100020 000Hz 音频段的等幅正弦电流治疗疾病的方法称为音频电疗法。

 

(一)原理与作用

1.  软化瘢痕、松解粘连的作用

音频电疗法有较好的软化瘢痕和松解粘连的作用,治疗后可使瘢痕颜色变浅, 质地变软、面积逐渐缩小乃至消失,更重要的是音频电治疗后可使瘢痕所引起的疼痛、瘙痒等症状明显减轻或消失;在松动粘连方面既有治疗作用又有预防作用。

2.  消炎散结

音频电对慢性炎症、炎症残留的浸润,外伤后瘀血、血肿、机化硬结均有较好地促进吸收、消散、软化的作用。这个作用与其促进血液循环及软化瘢痕、松解粘连的作用是一致的。

3.  药物离子导入

经过整流的音频电与直流电药物离子导入叠加联合应用时可以提高人体对直流电的耐受量,加大直流电强度,有利于药物离子导入人体,还可以提高药物离子迁移的速度。

 

(二)操作

音频电疗机输出的电流多为2000Hz,或为2000Hz、4000Hz两种频率,断续比常为1s:1s。

(1)单纯音频电疗法:治疗持续2030分钟,每日12次,10次为1疗程。

(2)音频直流电药物离子导入疗法:每次治疗1530分钟,每日1次,1530 次为1疗程。治疗瘢痕及粘连时可连续治疗数个疗程。

 


调制中频电疗法又称脉冲中频电疗法,使用的是一种低频调制的中频电流,其幅度随着低频电流的频率和幅度的变化而变化,调制中频电具有低、中频电流的特点和治疗作用。以低频正弦波调制的中频电流称为正弦调制中频电流。应用多种低频脉冲电流调制的中频电流,称为脉冲调制中频电流。低频调制波频率多为1150Hz的低频电流,波形有正弦波、方波、三角波、梯形波等,中频载波频率多为 28kHz中频电流,电流的波形、幅度、频率、调制方式不断变化。调制中频电流因调制方式的不同分为四种波型:连调、断调、间调和变调。

实际上,干扰电为组织提供的是不间断的、恒定的4000-Hz频率电流,这将导致在电极下面的组织造成适应性,病人会认为电流强度降低。然而,在预先调制的干扰电作用下,由于电流的不断改变,就相对不易产生适应性,并可以建立一个更大的治疗区域。

 

(一) 物理原理:

1. 低频调制波

低频调制波调制中频电流的振幅,又称调制信号。调制中频电流的调制波的频率通常为 10150Hz,这是低频脉冲电流治疗的最佳频率。调制波的波形有两大类:一类是正弦波,正弦波调制中频电产生正弦调制中频电另一类是脉冲波。如:方波、指数曲线波(积分波、三角波)、梯形波、锯齿波、微分波(尖脉冲波)等,脉冲波调制中频电产生脉冲调制中频电。


2. 调制方式

不同的调制方式所产生的调幅波的形式也不同。在调制中频电疗法中通常采用四种不同调制方式的调制波(调幅波)。

(1)连续调制波又称连续调幅波(连调波)。在这种调制方式中,调幅波连续出现。

(2)断续调制波又称断续调幅波(断调波)。在这种调制方式中调制波与等幅波交替出现, 即调制波断续出现。

(3)间歇调制波又称间歇调幅波(间调波)。在这种调制方式中, 等幅波与断电交替出现, 断续出现调幅波。

(4)变频调制波又称变频调幅波(变调波)。在这种调制方式中, 两种不同频率的调制波交替出现, 是一种频率交变的调幅波。


3. 调幅度

各种调制电流可以全波、正半波或负半波的形式出现。各种调幅电流有不同的调幅度,调幅度的深浅表示低频成分的大小。调幅度为0时,中频电流没有调制,为等幅中频电流,没有低频成分,刺激作用不明显。逐渐增加调幅度时, 低频的成分逐渐增大,刺激作用逐渐增强。

 

(二)治疗作用

1.镇痛

调制中频电有显著的止痛效果,其止痛持续时间可达数小时。由于频率多变、 机体组织不易适应、作用深等特点而较普通的中频或低频电流止痛效果更好。 以间调波、变调波组的止痛作用最显著。


2.促进淋巴回流

采用不同波型、调制频率、通断电时间、调幅可使淋巴管增大,对促进淋巴液回流有较好作用。如

① 3050Hz 交调波,通断 1 秒 :1 秒,调幅 100%,作用 5 分钟。

② 150Hz 和 50Hz 变调波,通断 11 秒 :1 秒,调幅 100%,作用 5 分钟。

③ 100Hz 间调波,通断 3 秒 :3 秒,调幅 100%,作用 5 分钟。

采用以上电流可使淋巴管径增大,对促进淋巴回流有较好的作用。


3.兴奋神经肌肉

①预防和减轻肌萎缩和骨质疏松的作用:断调波作用于肌肉可引起正常肌肉及失神经肌肉收缩,肌肉收缩的幅度比锯齿波电流刺激大,肌力得以增强,肌电指标好转,血液循环因此得到加强,肌肉组织营养改善,有助于预防和减轻肌萎缩和骨质疏松。如由于间调波中有可调的通断电时间,以防止过度刺激引起肌肉疲劳,故用电刺激锻炼正常肌肉;而对部分失神经失用性肌萎缩,则采用通断比 1 秒:1 秒, 频率 50Hz,调制幅度100%的间调波。

②抗肌痉挛的作用:可用不同波型作用于肌痉挛部位以抗痉挛。如脑卒中所致的痉挛性和混合性松弛性瘫痪可用间调波,作用于痉挛肌的拮抗肌,若肌痉挛明显,调制频率用 150Hz;轻度痉挛用 10020Hz,调幅度 50%75%;对儿童脑性瘫痪所致的肌无力用断调波、间调波(30100Hz, 50%100%);肌强直用变调波(70Hz, 75%);痉挛肌用连调波(100120Hz, 50%)。

③对脊髓损伤所致的神经源性膀胱改善功能的作用:可采用间调波 3020Hz, 80%100%,通断比 5 秒:5 秒。


4.提高平滑肌张力作用

连调波、断调波有提高胃肠、胆囊、膀胱等内脏平滑肌张力的作用,并可增强其蠕动收缩的能力,使其运动功能正常化。


5.调节自主神经功能

调制中频电作用于神经节或神经节段时可产生区域作用、反射作用,调节自主神经功能。如作用于颈交感神经节,可以影响大脑血管的紧张度,调节血管的充盈度,使脑血流图改善;作用于脊髓的下颈上胸段,对心脏呈现迷走作用,改善心肌血供,心电指标好转,血压下降,对血流动力学有良好的影响;作用于脊髓的颈及上胸段可以改善呼吸功能;作用于腰交感神经节时可改善下肢的血液循环。


6. 药物离子导入

采用半波型调制电流时,可广泛用于药物离子导入。与同样电流密度的直流电相比,正弦调制中频电的导入量多,导入部位较深。

 

(三)临床处方:

  • 波形:连续:间歇,方波/三角波 & 变频:断续,锯齿波/指数波

  • 频率:低频1~150Hz ;中频4kHz 

  • 通断比:时间:连续/ T1:T2=1s:1s  

  • 电流量:0.10.3mA/cm2(治疗时电极下有电刺激、麻、颤、肌肉收缩感, 可按患者的感觉和耐受程度调节电流量)

  • 时间:每个处方治疗 1520分钟,每日 1 次,1015 次为 1 疗程。

 


电刺激包括经皮电神经刺激(TENS)、高压脉冲电流(HVPC)、干扰电流(IFC)和神经肌肉电刺激(NMES)等。

虽然电刺激具有相似的禁忌症,但是TENS和干扰电主要用于止痛;HVPC主要用于伤口护理,有时用于止痛。NMES用于肌肉纤维的刺激。因此,虽然大多数禁忌症和注意事项是相似的,但也有一些例外。

 

对于中频而言

(一)绝对禁忌症:怀孕、恶性肿瘤、深静脉血栓、出血倾向、感染、肺结核、骨髓炎、近期接触过辐射的组织、皮肤疾患、感觉受损、认知交流障碍、癫痫、电子植入物、部位(颈前区、颈动脉窦区、头颅、生殖器官、眼睛)

(二)相对禁忌症:循环障碍、部位(胸部、肋间肌、心脏、下腹部)

(三)安全:骨折、骨质疏松、金属植入物

(四)注意事项:

1.  进行感觉辨别测试

通过让病人区分热刺激和冷刺激,或者轻触觉和疼痛刺激来测试感觉完整性。温度和疼痛 (尖锐刺痛的性质) 鉴别的是脊髓丘脑束,而轻触觉鉴别的主要是后索;因此,只测试轻触觉是不够的。


2.  开始前检查和清洁皮肤

在使用电极前,确保皮肤是完整的,用酒精棉签擦拭皮肤表面,使其干燥。用温水清洗皮肤也是可以的。清洁皮肤可降低阻抗,因此更低的振幅即可满足阈强度,也可使病人感到舒适。


3.  观察皮肤的激惹性

皮肤激惹是电刺激治疗中最常见的并发症;通常在使用黏贴电极时发生对自粘凝胶的过敏反应。


4.  避免重复使用黏贴电极

连续使用黏贴电极可显著降低导电性,因为这可能会导致电极区域的不均匀分布和意外的电流集中。黏贴电极也有有限的使用寿命,当表面的粘接剂干燥时应丢弃。患者之间不应共用黏贴电极。


5.  使用电刺激治疗疼痛时要密切监控,管理和记录药物和咖啡因的使用

阿片类药物和咖啡因的使用可能影响电刺激的镇痛作用。反复服用阿片类药物可导致阿片类耐受性增高。高咖啡因摄入量(200毫克/天,或每天三杯咖啡)可抑制腺苷受体的作用;腺苷被认为是c-纤维通路中的一种神经传递蛋白。


6.  使用干扰电时更应该密切监测病人

电刺激有多种不良反应,包括昏厥、恶心、烧伤、皮疹、肿胀和疼痛。这些效应在使用干扰电时比使用电刺激的其他类型(如TENS)更频繁发生。将干扰电与冰刺激联合使用会增加不良反应的可能性,特别是电烧伤的风险。在使用IFC电极时,不要使用小电极和高振幅电流。使用高强度(高浓度)干扰电可能导致皮肤和组织烧伤。


7.  海绵消毒

海绵和电极普遍容易受到微生物的污染。将电极和海绵浸泡在加水稀释的二甲基苄基氯化铵溶液中20分钟,然后用自来水冲洗5分钟,这样可以除去大约95%的细菌。确保有足够的海绵供应,以便在两次使用之间完全干燥。


8.  小心使用吸引电极

慢慢增加负压的强度,以避免电极挫伤皮肤。不要在疼痛或严重水肿或受损皮肤上使用吸引电极。对于接受抗凝治疗的患者,负压的使用可能会增加引起瘀伤的风险。


9.  固定电极,使电极和皮肤完全黏合

在治疗前,应告知病人需要在治疗时保持一个固定的体位。在NMES的过程中,使用导电凝胶耦合到皮肤上的电极可以移动,以寻找电机点的最佳位置。在此过程中,为了保证患者的舒适度,使用足够的凝胶,缓慢移动电极,使碳电极的整个表面与皮肤保持均匀接触。


10.小心调整刺激参数和强度

在治疗结束时,缓慢降低刺激强度,然后关闭机器。在重新启动电刺激仪器之前,请检查强度刻度盘是否显示零电流。建议患者在未咨询专业人员的情况下,不要自己调整电刺激治疗的强度或参数。治疗时间过长或强度过大可导致损伤。


11.维护和更换电极

碳化橡胶电极的使用寿命有限。当表面看起来暗淡时,应丢弃电极,因为此时的阻抗可能太高,不安全,导致病人不适(阻抗不应超过300Ω)。当导电性低或参差不齐时,皮肤烧伤的风险更大。避免摩擦电极,接触酒精消毒液,从而保护导电电极的表面。


12.保持电刺激装置和短波设备之间的安全距离

高频电磁辐射,可减少中频的电流,即使中频装置的功率为零。电刺激器和透热装置之间的距离至少为3米。如果空间有限,干扰电和深部透热疗法不应该同时进行。

(引自:Sandy Rennie, ELECTROPHYSICAL AGENTS Contraindications andPrecautions: An Evidence-Based Approach to Clinical Decision Making in PhysicalTherapy Foreword. Physiotherapy Canada. January 2010, 62(5):1-3

 


一、腰痛(临床案例):

50岁女性,3月前因地滑摔倒,腰部摔伤,3年前曾因外伤行L3,4腰椎固定术,故此次摔伤行保守治疗。发病后,患者自述腰骶部疼痛,持续性NRS=7分,后用干扰电进行腰部治疗,(除干扰电外没有其他理疗干预)一周后得到显著缓解,自述静息时疼痛消失,但腰部中等程度活动时仍可诱发疼痛,NRS=5分 


干扰电治疗处方:

5*10电极 * 4片,治疗时使腰骶部疼痛位置处于两路电流交叉的中心,如前所述,由于镇痛的最佳差频为90~100Hz,因此我们选择动态干扰电:扫频0~96Hz ,电流的强度以患者耐受量为标准,每次10分钟,每日2次,10次为1疗程。

中频为什么能镇痛【干货】中频电疗(Medium Frequency)_https://www.jmylbn.com_新闻资讯_第27张

禁忌证分析:

患者没有绝对禁忌症符合指证,3年前打入钢钉属于局部金属植入物,为干扰电的安全条件,没有电子植入物,因此该患者符合干扰电的使用要求。

 

二、干扰电疗促进结直肠癌术后胃肠蠕动(临床案例)

案例信息: 患者因直肠肿物于7月4日进行直肠癌根治术,7月23日上消化道造影提示胃肠动力欠佳,为进一步改善胃肠蠕动功能转介康复科。

手术类型:

腹腔镜下直肠癌根治术(Dixion)+末端回肠双腔造口术

腹部检查:(视诊)患者腹部稍膨隆,未见胃肠型及蠕动波,可见腹部有一切口;(听诊)肠鸣音减弱,4次/min;(叩诊)腹部呈鼓音;(触诊)腹肌稍紧张,伤口周围可触及硬结节,下腹部轻压痛。

干扰电的理论基础:干扰电对于平滑肌的影响

干扰电有提高胃肠、胆囊、膀胱等内脏平滑肌张力的作用,并可增强其蠕动收缩的能力,使其运动功能正常化,还可调节自主神经功能,调节感觉的传入、传出及自主神经通路。其中100Hz能抑制交感神经,1~10Hz兴奋交感神经,而20~40Hz能兴奋迷走神经。其中对内脏平滑肌的最佳刺激频率为10~50Hz,时间为15min。

干扰电参考治疗处方:

5*10电极 * 4片,治疗时患者仰卧位,电极片于腹部交叉对置,使下腹部肠道于两路电流交叉的中心。如前所述,由于平滑肌的最佳刺激频率为10~50Hz,且静态干扰电作用更深,因此我们选择静态干扰电:扫频0~16Hz,电流的强度以患者耐受量为标准,每次20分钟,每日1次,10次为1疗程。

中频为什么能镇痛【干货】中频电疗(Medium Frequency)_https://www.jmylbn.com_新闻资讯_第28张

禁忌证分析:

本案例为癌症根治术后患者,应考虑为干扰电的相对禁忌证,可在密切观察下使用。注意:若为肿瘤术前应禁用或慎用,防止引起癌细胞扩散。

 


中频为什么能镇痛【干货】中频电疗(Medium Frequency)_https://www.jmylbn.com_新闻资讯_第29张


作者:冯蓓蓓 

中山大学康复系讲师、中山六院康复医学科主管治疗师、康复医学教研室秘书

作者:梁美珍 

中山六院康复科,2018-2019 实习生

中山大学,2015级康复治疗学专业

中频为什么能镇痛【干货】中频电疗(Medium Frequency)_https://www.jmylbn.com_新闻资讯_第30张
本文原创,未经允许,切莫使用

制作:林武剑,林双燕

监制,总顾问:王于领


“为原创作者点赞”