医疗器械为什么要监管医疗器械监管要点

新闻资讯2026-04-17 15:19:38

医疗器械为什么要监管医疗器械监管要点_https://www.jmylbn.com_新闻资讯_第1张

医疗器械为什么要监管医疗器械监管要点_https://www.jmylbn.com_新闻资讯_第2张

医疗器械的安全有效使用直接关系医疗质量安全和人民群众身体健康。自2021年3月1日起开始施行《医疗器械临床使用管理办法》,卫生健康主管部门依据职责,对医疗器械使用行为进行监督管理,下面就卫生执法人员在检查医疗器械临床使用时的要点进行了归纳总结,以供大家进行参考。

一、法规、规章依据




1.《医疗器械监督管理条例》


2.《医疗器械临床使用管理办法》
医疗器械为什么要监管医疗器械监管要点_https://www.jmylbn.com_新闻资讯_第3张
医疗器械为什么要监管医疗器械监管要点_https://www.jmylbn.com_新闻资讯_第4张


二、要求及检查要点




1.规章制度

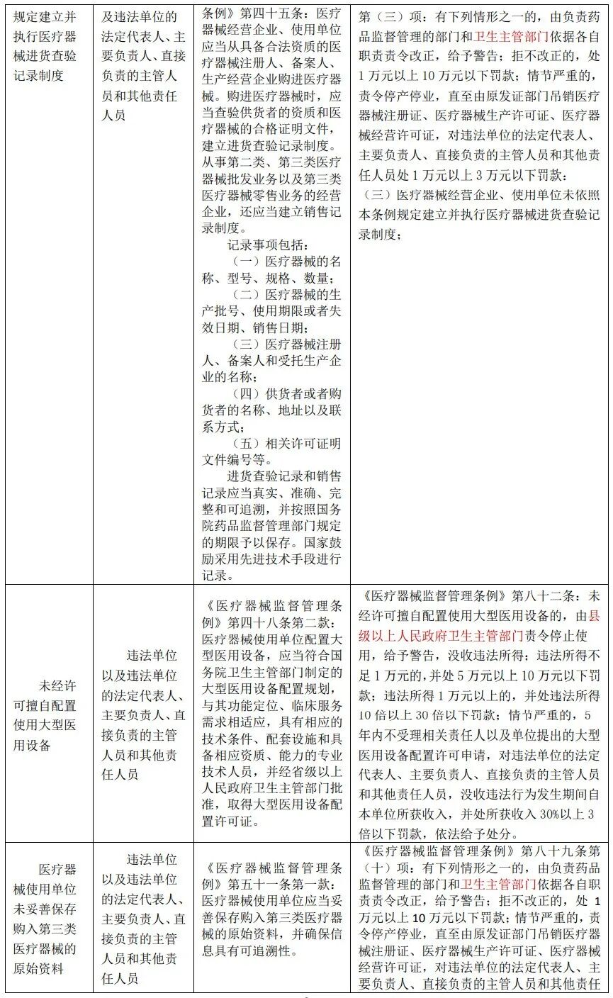
建立医疗器械临床使用管理工作制度、医疗器械验收验证制度、医疗器械临床使用风险管理制度、使用安全监测与报告制度、医疗器械临床使用技术评估与论证制度。医疗机构购进医疗器械,应当查验供货者的资质和医疗器械的合格证明文件,建立进货查验记录制度。

2.档案管理

建立医疗器械及其使用信息档案,医疗机构应当真实记录医疗器械保障情况并存入医疗器械信息档案。

3.组织及人员管理

3.1成立组织

二级以上医疗机构应当设立医疗器械临床使用管理委员会;其他医疗机构应当根据本机构实际情况,配备负责医疗器械临床使用管理的专(兼)职人员。

3.2配备人员

配备负责医疗器械临床使用管理的专(兼)职人员。

4.记录评价工作要求

4.1按要求检查、检验、校准、保养、维护医疗器械并予以记录;

4.2应当监测医疗器械的运行状态,对维护与维修的全部过程进行跟踪记录;

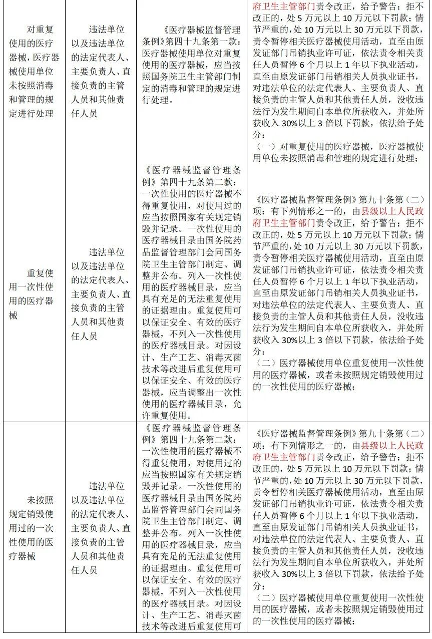
4.3一次性使用的医疗器械不得重复使用,使用过的应当按照国家有关规定销毁并记录;

4.4每年开展医疗器械临床使用管理自查、评估、评价工作;

4.5按照规定开展医疗器械临床使用评价工作;

4.6组织开展医疗器械临床使用管理的继续教育和培训,开展医疗器械临床使用范围、质量控制、操作规程、效果评价等培训工作;

4.7对医疗器械相关硬件、软件的安装、更新、升级情况进行登记和审核,并应当进行临床验证和技术评估;

4.8制订与其规模、功能相匹配的生命支持医疗器械和相关重要医疗器械故障紧急替代流程,配备必要的替代设备设施,并对急救的医疗器械实行专管专用;

5.  其他要点

5.1应当妥善保存购入第三类医疗器械的原始资料,并确保信息具有可追溯性;

5.2按规定可以重复使用的医疗器械,应当严格按照规定清洗、消毒或者灭菌,并进行效果监测;

5.3使用符合国家规定的消毒器械和一次性使用的医疗器械;

5.4不得使用未依法注册、无合格证明文件以及过期、失效、淘汰的医疗器械;

5.5临床使用大型医疗器械以及植入和介入类医疗器械的,应当将医疗器械的名称、关键性技术参数等信息以及与使用质量安全密切相关的必要信息记载到病历等相关记录中。



医疗器械为什么要监管医疗器械监管要点_https://www.jmylbn.com_新闻资讯_第3张
医疗器械为什么要监管医疗器械监管要点_https://www.jmylbn.com_新闻资讯_第4张

三、法律责任




1.医疗机构有下列情形之一的,由县级以上地方卫生健康主管部门责令改正,给予警告;拒不改正的,处5000元以上2万元以下罚款:

  (一)未按照规定建立并执行医疗器械进货查验记录制度的;

  (二)对重复使用的医疗器械,未按照消毒和管理的规定进行处理的;

  (三)重复使用一次性使用的医疗器械,或者未按照规定销毁使用过的一次性使用的医疗器械的;

  (四)未妥善保存购入第三类医疗器械的原始资料,或者未按照规定将大型医疗器械以及植入和介入类医疗器械的信息记载到病历等相关记录中的;

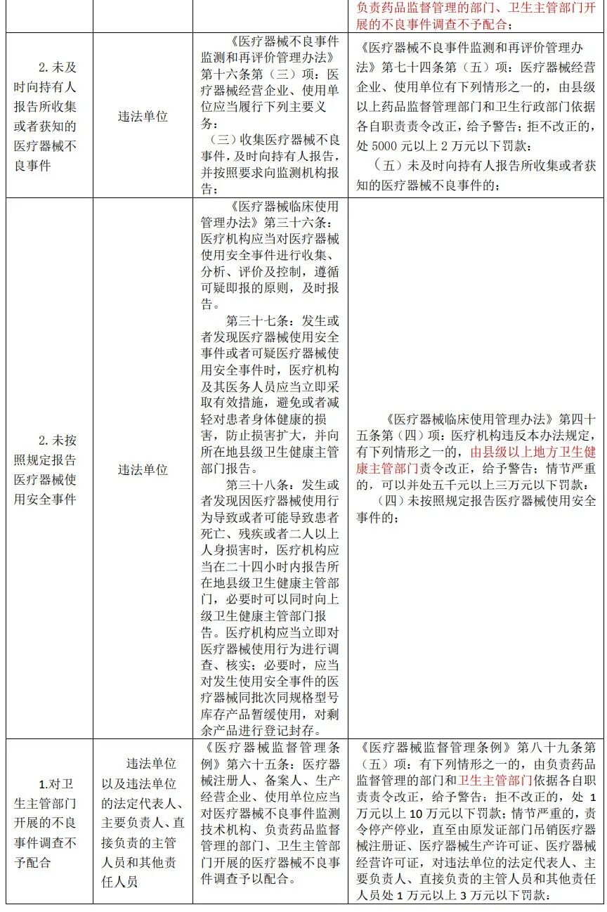
  (五)发现使用的医疗器械存在安全隐患未立即停止使用、通知检修,或者继续使用经检修仍不能达到使用安全标准的医疗器械的。

2.医疗机构有下列情形之一的,由县级以上地方卫生健康主管部门责令改正,给予警告;情节严重的,可以并处五千元以上三万元以下罚款:

  (一)未按照规定建立医疗器械临床使用管理工作制度的;

  (二)未按照规定设立医疗器械临床使用管理委员会或者配备专(兼)职人员负责本机构医疗器械临床使用管理工作的;

  (三)未按照规定建立医疗器械验收验证制度的;

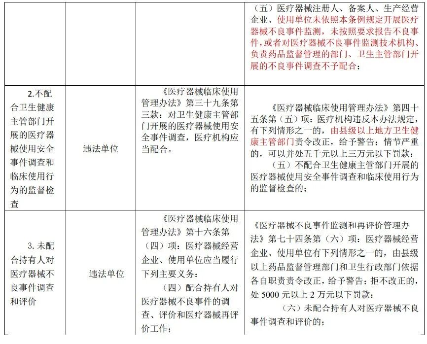
  (四)未按照规定报告医疗器械使用安全事件的;

  (五)不配合卫生健康主管部门开展的医疗器械使用安全事件调查和临床使用行为的监督检查的;

  (六)其他违反本办法规定的行为。

 

    《医疗器械监督管理条例》已经2020年12月21日国务院第119次常务会议修订通过,自2021年6月1日起施行。《医疗器械临床使用管理办法》(中华人民共和国国家卫生健康委员会令  第8号)已经2020年12月4日第2次委务会议审议通过,自2021年3月1日起施行。医疗器械监督管理有哪些知识点,大家快来学习一下吧!

01

问:《医疗器械监督管理条例》(以下简称《条例》)修订的总体思路是什么?

医疗器械为什么要监管医疗器械监管要点_https://www.jmylbn.com_新闻资讯_第7张

    答:修订《条例》在总体思路上主要把握了以下四点:一是落实药品医疗器械审评审批制度改革要求,夯实企业主体责任。二是巩固“放管服”改革成果,优化审批备案程序,对创新医疗器械优先审批,释放市场创新活力,减轻企业负担。三是加强对医疗器械的全生命周期和全过程监管,提高监管效能。四是加大对违法行为的处罚力度,提高违法成本。

02

问:《条例》对法律责任作了哪些完善?

医疗器械为什么要监管医疗器械监管要点_https://www.jmylbn.com_新闻资讯_第7张

    答:为落实“四个最严”要求,提高违法成本,保障人民群众健康,给守法企业营造公平的竞争环境,对原《条例》的法律责任条款主要作了三方面修改:一是大幅提高罚款幅度。特别是对涉及质量安全的违法行为,最高可处以货值金额30倍的罚款。二是加大行业和市场禁入处罚力度。为净化市场环境,将严重违法者逐出市场,视违法情节对违法者处以吊销许可证、一定期限内禁止从事相关活动、不受理相关许可申请等处罚措施。三是增加“处罚到人”规定。对严重违法单位的法定代表人、主要负责人、直接负责的主管人员和其他责任人员,没收违法行为发生期间自本单位所获收入,最高可以并处3倍罚款,5年直至终身禁止其从事相关活动。

03

问:《医疗器械临床使用管理办法》(以下简称《办法》)立法目的?

医疗器械为什么要监管医疗器械监管要点_https://www.jmylbn.com_新闻资讯_第9张

    答:为进一步贯彻落实《条例》有关规定,将医疗器械临床使用管理中的有效经验上升为部门规章,加强医疗机构医疗器械临床使用管理工作,保障医疗器械临床使用安全、有效。

04

问:医疗器械的含义是什么

医疗器械为什么要监管医疗器械监管要点_https://www.jmylbn.com_新闻资讯_第7张

    答:根据《条例》第一百零三条关于医疗器械含义的规定,医疗器械是指直接或者间接用于人体的仪器、设备、器具、体外诊断试剂及校准物、材料以及其他类似或者相关的物品,包括所需要的计算机软件;其效用主要通过物理等方式获得,不是通过药理学、免疫学或者代谢的方式获得,或者虽然有这些方式参与但是只起辅助作用;其目的是:

(一)疾病的诊断、预防、监护、治疗或者缓解;

(二)损伤的诊断、监护、治疗、缓解或者功能补偿;

(三)生理结构或者生理过程的检验、替代、调节或者支持;

(四)生命的支持或者维持;

(五)妊娠控制;

(六)通过对来自人体的样本进行检查,为医疗或者诊断目的提供信息。


05

问:谁来监管医疗器械?
医疗器械为什么要监管医疗器械监管要点_https://www.jmylbn.com_新闻资讯_第11张    答:根据《条例》第三条、第四条的相关规定,国务院药品监督管理部门负责全国医疗器械监督管理工作。国务院有关部门在各自的职责范围内负责与医疗器械有关的监督管理工作。县级以上地方人民政府负责药品监督管理的部门负责本行政区域的医疗器械监督管理工作。县级以上地方人民政府有关部门在各自的职责范围内负责与医疗器械有关的监督管理工作。

06

问:卫生健康主管部门负责监管内容?
医疗器械为什么要监管医疗器械监管要点_https://www.jmylbn.com_新闻资讯_第11张

    答:《办法》第三条规定,国家卫生健康委负责全国医疗器械临床使用监督管理工作。县级以上地方卫生健康主管部门负责本行政区域内医疗器械临床使用监督管理工作。

    《条例》第七十一条,卫生主管部门应当对医疗机构的医疗器械使用行为加强监督检查。实施监督检查时,可以进入医疗机构,查阅、复制有关档案、记录以及其他有关资料。

    《条例》第七十三条第二款,卫生主管部门应当对大型医用设备的使用状况进行监督和评估;发现违规使用以及与大型医用设备相关的过度检查、过度治疗等情形的,应当立即纠正,依法予以处理。

    《医疗器械不良事件监测和再评价管理办法》(以下简称《监测和再评价管理办法》)第十一条,国务院卫生行政部门和地方各级卫生行政部门负责医疗器械使用单位中与医疗器械不良事件监测相关的监督管理工作,督促医疗器械使用单位开展医疗器械不良事件监测相关工作并组织检查,加强医疗器械不良事件监测工作的考核,在职责范围内依法对医疗器械不良事件采取相关控制措施。上级卫生行政部门指导和监督下级卫生行政部门开展医疗器械不良事件监测相关的监督管理工作。

    《监测和再评价管理办法》第六十三条,药品监督管理部门应当依据职责对持有人和经营企业开展医疗器械不良事件监测和再评价工作情况进行监督检查,会同同级卫生行政部门对医疗器械使用单位开展医疗器械不良事件监测情况进行监督检查。

    《医疗器械临床试验质量管理规范》第五条,省级以上食品药品监督管理部门负责对医疗器械临床试验的监督管理。卫生计生主管部门在职责范围内加强对医疗器械临床试验的管理。

07
问:

卫生健康主管部门监管对象有哪些?
    答:根据《条例》第一百零三条关于“医疗器械使用单位”含义,以及《办法》第二条、第四十九条的规定,卫生健康主管部门监管对象有医疗机构,取得计划生育技术服务机构执业许可证的计划生育技术服务机构,以及依法执业的血站、单采血浆站等单位的医疗器械使用管理。
08
问:


对卫生健康主管部门监管要求?

    答:《办法》第四十一条,县级以上地方卫生健康主管部门应当编制并实施本行政区域医疗机构医疗器械使用年度监督检查计划,确定监督检查的重点、频次和覆盖率。对使用风险较高、有特殊保存管理要求医疗器械的医疗机构应当实施重点监管。第四十二条,县级以上地方卫生健康主管部门应当加强对医疗机构医疗器械临床使用行为的监督管理...。第四十三条,县级以上地方卫生健康主管部门应当组织对医疗机构医疗器械临床使用管理情况进行定期或者不定期抽查,并将抽查结果纳入医疗机构监督管理档案。
09
问:


医疗器械临床使用管理的第一责任人是谁?

    答:医疗机构主要负责人是本机构医疗器械临床使用管理的第一责任人,医疗机构应当建立并完善本机构医疗器械临床使用管理制度,对医疗器械实行分类管理。
10
问:


卫生健康主管部门要对哪些违法行为进行处罚?
    答:按照查处的法律依据及被处罚对象不同把违法行为分成三类:

    一、按照《条例》规定被处罚对象是单位及个人

    1.未经许可擅自配置使用大型医用设备的;

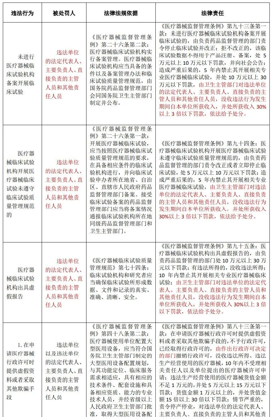
    2.在申请医疗器械行政许可(大型医用设备配置许可)时提供虚假资料或者采取其他欺骗手段的;

    3.未按照规定建立并执行医疗器械进货查验记录制度的;

    4.未依照《条例》规定开展医疗器械不良事件监测,未按照要求报告不良事件,或者对卫生主管部门开展的不良事件调查不予配合;

    5.对需要定期检查、检验、校准、保养、维护的医疗器械,医疗器械使用单位未按照产品说明书要求进行检查、检验、校准、保养、维护并予以记录,及时进行分析、评估,确保医疗器械处于良好状态

    6.对重复使用的医疗器械,未按照消毒和管理的规定进行处理的;

    7.重复使用一次性使用的医疗器械,或者未按照规定销毁使用过的一次性使用的医疗器械的;

     8.未妥善保存购入第三类医疗器械的原始资料,或者未按照规定将大型医疗器械以及植入和介入类医疗器械的信息记载到病历等相关记录中的;

    9.发现使用的医疗器械存在安全隐患未立即停止使用、通知检修,或者继续使用经检修仍不能达到使用安全标准的医疗器械的;

    10.违规使用大型医用设备,不能保障医疗质量安全。

     二、按照《条例》规定被处罚对象是单位

    伪造、变造、买卖、出租、出借相关医疗器械许可证件的。

     三、按照《条例》规定被处罚对象是个人

    1.未进行医疗器械临床试验机构备案开展临床试验的;

    2.医疗器械临床试验机构开展医疗器械临床试验未遵守临床试验质量管理规范的;

    3.医疗器械临床试验机构出具虚假报告的。

    四、按照《办法》规定被处罚对象是单位

    1.未按照规定建立医疗器械临床使用管理工作制度的;

    2.未按照规定设立医疗器械临床使用管理委员会或者配备专(兼)职人员负责本机构医疗器械临床使用管理工作的;

    3.未按照规定建立医疗器械验收验证制度的;

    4.未按照规定报告医疗器械使用安全事件的;

    5.不配合卫生健康主管部门开展的医疗器械使用安全事件调查和临床使用行为的监督检查的;

    6.其他违反《办法》规定的行为。

    五、按照《监测和再评价管理办法》规定被处罚对象是单位

    1.未按照要求建立医疗器械不良事件监测工作制度的;

    2.未按照要求配备与其经营或者使用规模相适应的机构或者人员从事医疗器械不良事件监测相关工作的;

    3.未保存不良事件监测记录或者保存年限不足;

    4.应当注册而未注册为国家医疗器械不良事件监测信息系统用户的;

    5.未及时向持有人报告所收集或者获知的医疗器械不良事件的;

    6.未配合持有人对医疗器械不良事件调查和评价的;

    7.其他违反《监测和再评价管理办法》规定的。

 

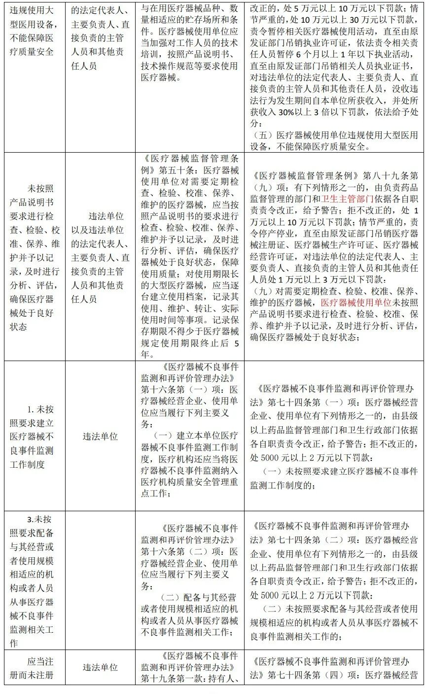
医疗器械安全卫生行政处罚事项一览表

医疗器械为什么要监管医疗器械监管要点_https://www.jmylbn.com_新闻资讯_第13张

医疗器械为什么要监管医疗器械监管要点_https://www.jmylbn.com_新闻资讯_第14张

医疗器械为什么要监管医疗器械监管要点_https://www.jmylbn.com_新闻资讯_第15张

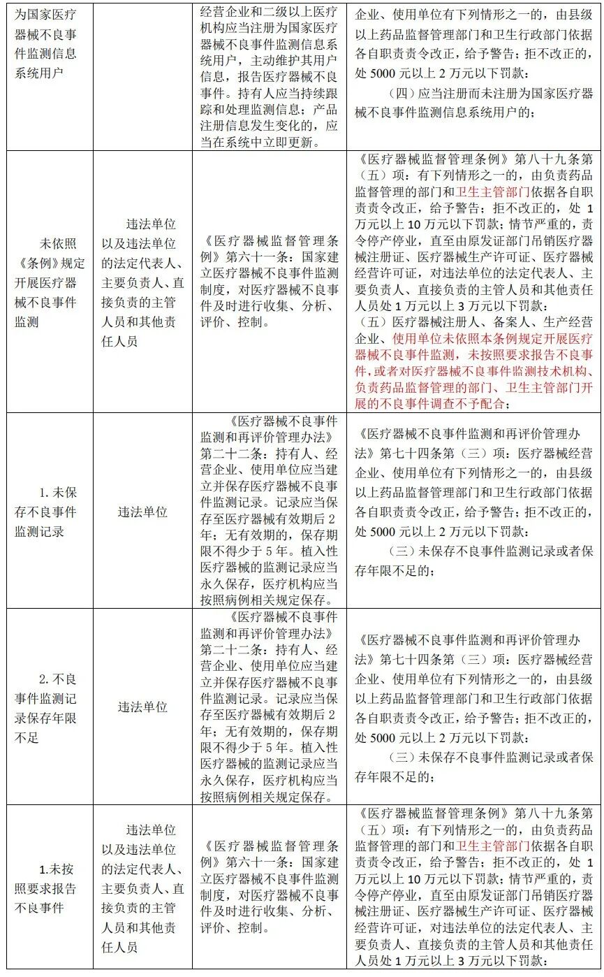
医疗器械为什么要监管医疗器械监管要点_https://www.jmylbn.com_新闻资讯_第16张

医疗器械为什么要监管医疗器械监管要点_https://www.jmylbn.com_新闻资讯_第17张

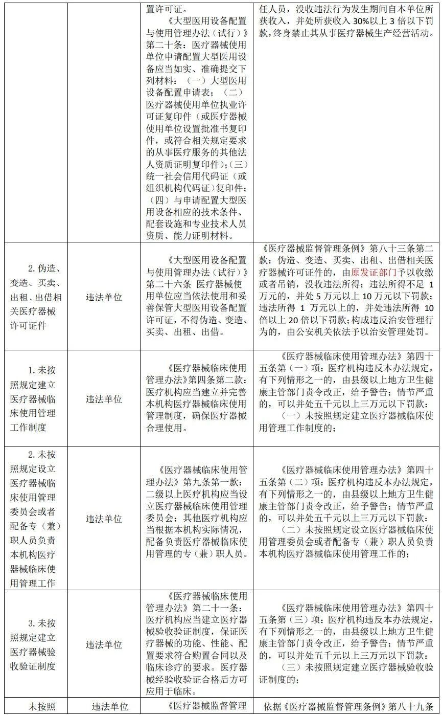
医疗器械为什么要监管医疗器械监管要点_https://www.jmylbn.com_新闻资讯_第18张

医疗器械为什么要监管医疗器械监管要点_https://www.jmylbn.com_新闻资讯_第19张

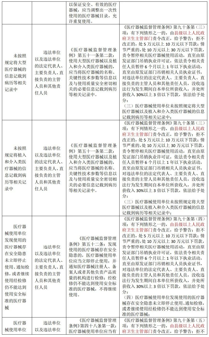
医疗器械为什么要监管医疗器械监管要点_https://www.jmylbn.com_新闻资讯_第20张

医疗器械为什么要监管医疗器械监管要点_https://www.jmylbn.com_新闻资讯_第21张

来源:卫生监督员

医疗器械为什么要监管医疗器械监管要点_https://www.jmylbn.com_新闻资讯_第22张