化疗为什么用泵肿瘤治疗用质子泵抑制剂,千万要慎重!这5个问题讲明白了

新闻资讯2026-04-17 15:11:38
*仅供医学专业人士阅读参考

化疗为什么用泵肿瘤治疗用质子泵抑制剂,千万要慎重!这5个问题讲明白了_https://www.jmylbn.com_新闻资讯_第1张

一文整理PPIs在肿瘤科的应用


撰文丨小师


质子泵抑制剂(PPIs)是一类常用于治疗消化性溃疡及其他与胃酸过多相关疾病的药物。除在消化系统疾病中广泛应用,有20%-33% 的肿瘤患者使用PPIs缓解胃食管反流的症状,而在胃肠道癌症、胰腺癌、胶质母细胞瘤、胃肠道间质瘤中的使用频率更高(35%-50%)。


然而,部分临床试验研究结论指出,PPIs的“滥用”会影响抗肿瘤治疗的疗效。无论是在化疗、靶向治疗及免疫治疗方面均有体现。针对以上问题,本文对PPIs在肿瘤科的应用情况进行总结,并介绍其与部分肿瘤药物联合使用时的注意事项,整理其潜在致癌性。



临床常用的PPIs有哪些?



常用的PPIs包括奥美拉唑、兰索拉唑、泮托拉唑、雷贝拉唑、艾司美拉唑、艾普拉唑等。不同剂型不同种类的PPIs的适应症有差别。


表1 PPIs口服剂的适应症[1]

化疗为什么用泵肿瘤治疗用质子泵抑制剂,千万要慎重!这5个问题讲明白了_https://www.jmylbn.com_新闻资讯_第2张


表2 PPIs注射剂的适应症[1]
化疗为什么用泵肿瘤治疗用质子泵抑制剂,千万要慎重!这5个问题讲明白了_https://www.jmylbn.com_新闻资讯_第3张



PPIs在肿瘤科的应用



1

化疗相关呕吐的防治 


《质子泵抑制剂预防性应用专家共识 2018》中指出:肿瘤患者在静脉使用存在致吐风险的化疗药物时,可以短程静脉应用PPIs。


《预防性使用质子泵抑制剂及处方精简专家指导意见(2019)》中指出:尽管国内外多个肿瘤化疗止吐指南共识提及PPIs可用于化疗呕吐的防治,但基于目前的证据,不建议在常规化疗中使用PPIs进行预防呕吐或可能发生的上消化道症状。


《质子泵抑制剂优化应用专家共识(2020)》:肿瘤患者使用存在致吐风险的化疗药物时,如果伴有胃部不适,可在止吐方案中短程应用PPIs对症处理至化疗结束。


2

预防胃黏膜损伤


《质子泵抑制剂优化应用专家共识(2020)》指出:不推荐在化疗期间常规使用PPIs预防胃黏膜损伤。


PPIs注射液可用于由化疗药或使用糖皮质激素进行化疗预处理等所致胃黏膜损伤及出血时,具体用法用量见下表。


表3 PPIs的用法用量

化疗为什么用泵肿瘤治疗用质子泵抑制剂,千万要慎重!这5个问题讲明白了_https://www.jmylbn.com_新闻资讯_第4张

3

化疗后的上消化道疾病


①针对肿瘤化疗患者出现的上消化道病变及症状,考虑应用PPIs对症治疗


如改善因化疗呕吐所致的贲门撕裂、反流性食管炎,改善因胃酸增多所致的胃灼热等症状等。随时根据患者症状、体征、实验室检查调整治疗方案。


如发生溃疡、出血、血色素降低、黑便等症状,按照上消化道出血原则进行治疗。


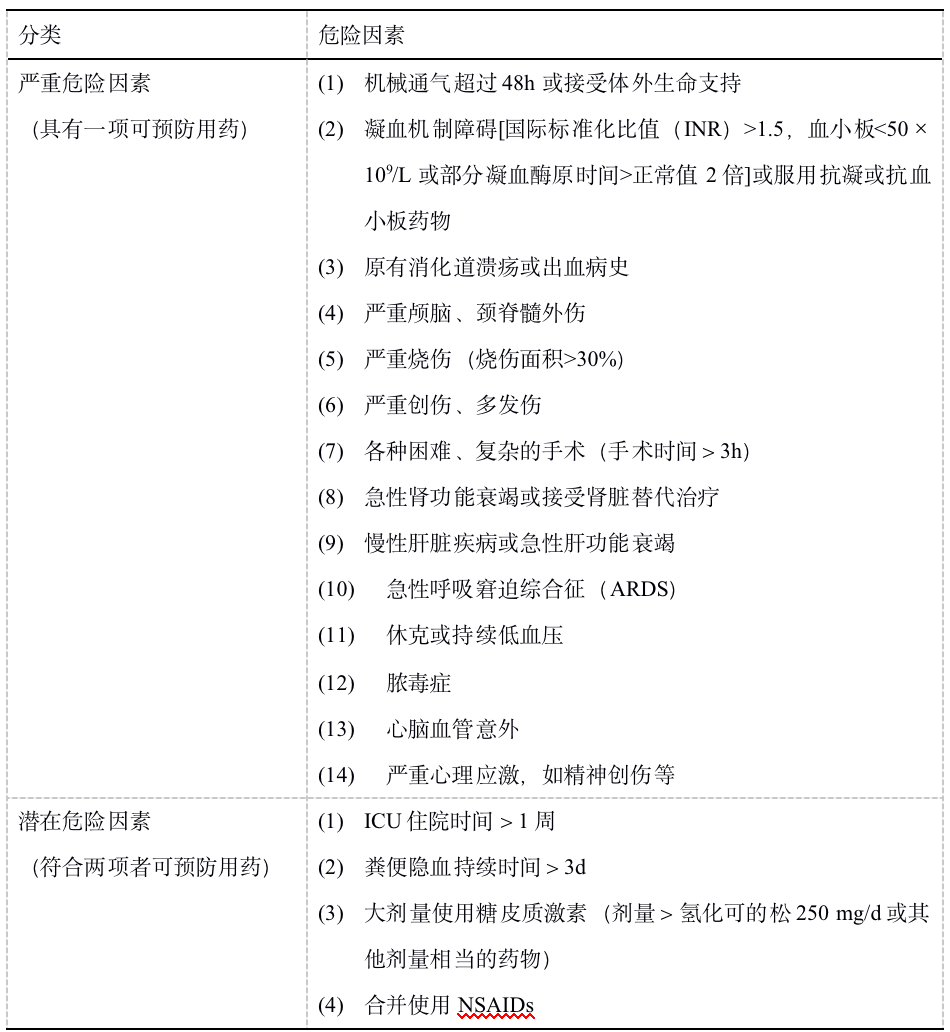
②肿瘤患者如果存在应激性黏膜病变(SRMD)危险因素(见表4),可在化疗过程中应用抑酸药(PPIs或H2RA)预防SRMD的发生。

当患者病情稳定,可耐受肠内营养或已进食,临床症状开始好转,可逐渐停药。


表4预防应激性黏膜病变的药物使用指征[1]

化疗为什么用泵肿瘤治疗用质子泵抑制剂,千万要慎重!这5个问题讲明白了_https://www.jmylbn.com_新闻资讯_第5张



注意:PPIs与这些抗肿瘤药需谨慎联用!



(1) 酪氨酸激酶抑制剂(TKI):


研究表明,使用PPIs的肿瘤患者在使用TKI时,可能会出现疗效下降的情况。这可能与PPIs影响TKI的吸收或代谢有关。影响较为显著的药物是厄洛替尼、吉非替尼、拉帕替尼、达克替尼、达沙替尼以及舒克替尼,提示临床应尽量避免两者联合使用。


《新型抗肿瘤药物临床应用指导原则 2020 版》指出,在服用达可替尼时,避免同时使用PPIs;可使用局部作用的抗酸剂或 H2 受体拮抗剂代替PPIs


(2)卡培他滨


卡培他滨是一种需要在体内转化为活性形式才能发挥抗肿瘤作用的药物。PPIs可能通过改变胃内pH值或影响药物代谢酶,影响卡培他滨的转化和疗效。因此,在使用卡培他滨的肿瘤患者中,应谨慎使用PPIs



警惕长期使用PPIs的潜在致癌性



胃癌


有两项观察性研究结果值得关注[2],Brusselaers研究显示,服用PPIs 超过108天,胃癌风险上升至3倍;Cheung研究显示,每周服用PPIs,胃癌风险上升至2倍。然而,加拿大胃肠病学协会指出,观察性流行病学研究的巨大局限性是:只能显示关联性,而不能证明因果关系。


胰腺癌


2020年的一项研究结果显示[3],长期服用PPIs患者胰腺癌发生风险增加,而其中40岁以下的PPIs使用者患胰腺癌的风险最高,随着PPIs使用时间的增加,胰腺癌患病风险也随之增高。另一项荟萃分析研究结果同样显示[4],PPIs的使用与胰腺癌的发病率呈正相关,PPIs的使用可能增加胰腺癌的发生风险。因此在胰腺癌高危患者中使用PPIs时需要谨慎


结直肠癌


2021年发表在BMJ子刊Gut的研究[5],揭示了PPIs累积使用时间与结直肠癌风险之间的关联,是迄今为止规模最大、潜在随访时间最长的研究。PPIs累积使用时间超过2年结直肠癌风险增加45%,超过4年增加60%!


肝癌


一项针对近6万人的大规模研究发现[6],长期服用PPIs罹患肝癌的几率显著上升了2.86倍;另一项研究通过分析苏格兰近47万名病人在长达18年的临床数据[7],发现长期使用PPIs的患者,其肝癌的风险相比未使用者增加了80%。



PPIs潜在致癌性,原因有哪些?[2,5]



目前研究所得PPIs致癌的可能机制主要包括以下几个方面:


1.胃泌素分泌增多:


患者长期应用PPIs治疗的同时,可存在慢性高胃泌素血症。体外研究表明,慢性高胃泌素血症可促进上皮细胞的生长,从而有可能导致癌症发生。 


2.胃肠道菌群变化:


大量研究表明,使用PPIs后胃肠道内菌群发生变化,尤其肠道内菌群多样性减少,与癌症形成有关。过量肠道菌群使得胆汁酸水平大幅度提高,影响肝脏分泌功能。高水平胆汁酸造成炎症和DNA损害可导致肝细胞和胆管细胞受损,从而可能引发癌症。


3.其他潜在机制:


PPIs可能通过影响细胞信号传导、基因表达、细胞凋亡等过程,直接或间接地促进肿瘤的发生和发展。


参考文献:
[1]国家卫生健康委,《质子泵抑制剂临床应用指导原则(2020年版)》
[2]Issac E.Perry,Irene Sonu,Carmelo Scarpignato.et al.Potential proton pump inhibitor–related adverse effects.annals of the new york academy of sciences.doi:10.1111/nyas.14428.
[3]NeleBrusselaers,et al.Long-term proton pump inhibitor usage and theassociation with pancreatic cancer in Sweden.JGastroenterol.2020 Apr;55(4):453-461.
[4]Hee-Eun Hong,et al.Does the Use of Proton Pump Inhibitors Increase the Risk of PancreaticCancer?A Systematic Review and Meta-Analysis of Epidemiologic Studies.Cancers(Basel).2020 Aug 8;12(8):2220.
[5]Devin Abrahami,et al.Proton pump inhibitors and risk of colorectal cancerGut.2021 Jul 1;gutjnl-2021-325096.
[6]Shao Y J,T.-S.C,Tsai K,et al.Association between proton pump inhibitors and the risk of hepatocellular carcinoma[J].Alimentary Pharmacology&Therapeutics,2018.DOI:10.1111/apt.14835..
[7]Tran K T,McMenamin,ú.C,Hicks B,et al.Proton pump inhibitor and histamine-2 receptor antagonist use and risk of liver cancer in two population-based studies.[J].Alimentary Pharmacology&Therapeutics,2018.DOI:10.1111/apt.14796.s.












化疗为什么用泵肿瘤治疗用质子泵抑制剂,千万要慎重!这5个问题讲明白了_https://www.jmylbn.com_新闻资讯_第6张
长按识别二维码
或点击阅读原文
精彩资讯等你来



审核专家:于江泳教授
责任编辑:Sheep

*医学界力求其发表内容专业、可靠,但不对内容的准确性做出承诺;请相关各方在采用或以此作为决策依据时另行核查。

化疗为什么用泵肿瘤治疗用质子泵抑制剂,千万要慎重!这5个问题讲明白了_https://www.jmylbn.com_新闻资讯_第7张更多医疗资讯,点击“阅读原文”查看