为什么超声雾化器雾量少雾化吸入疗法在呼吸疾病中的应用专家共识(一)

新闻资讯2026-04-17 14:36:42

为什么超声雾化器雾量少雾化吸入疗法在呼吸疾病中的应用专家共识(一)_https://www.jmylbn.com_新闻资讯_第1张



尽管工业化进程推动了中国经济的飞速发展,但随之而来的环境恶化尤其是空气污染以及吸烟率居高不下等因素,使得呼吸系统疾病的防控工作面临严峻考验。 呼吸系统疾病在我国城乡居民中最常见、病死率最高,经济负担也最重。 雾化吸入疗法是呼吸系统相关疾病的重要治疗手段。 与口服、肌肉注射和静脉给药等方式相比,雾化吸入疗法因药物直接作用于靶器官,具有起效迅速、疗效佳、全身不良反应少、不需要患者刻意配合等优势,被国内外广泛应用。 在我国,由于缺乏药物、设备和临床经验等原因,许多基层医院甚至高级别医院在雾化吸入治疗中存在许多不规范之处,进而影响到患者的疗效。 基于此,中华医学会呼吸病学分会携手国内儿科、耳鼻喉科、胸外科和药理学相关领域知名专家制定本共识,以期更好地指导各级医务人员开展规范的雾化吸入治疗工作。


第一部分 雾化吸入装置


一、常用雾化吸入装置(简称雾化器)的种类及原理


目前临床上常用的雾化器主要有喷射雾化器、超声雾化器及振动筛孔雾化器三种 。


1 喷射雾化器:也称射流雾化器、压缩气体雾化器。 主要由压缩气源和雾化器两部分组成。 压缩气源可采用瓶装压缩气体(如高压氧或压缩空气),也 可 采 用 电 动 压 缩 泵。 雾化器根据文丘里(Venturi)喷射原理,利用压缩气体高速运动通过狭小开口后突然减压,在局部产生负压,将气流出口旁另一小管因负压产生的虹吸作用吸入容器内的液体排出,当遭遇高压气流时被冲撞裂解成小气溶胶颗粒,特别是在高压气流前方遇到挡板时,液体更会被冲撞粉碎,形成无数药雾颗粒。 其中大药雾微粒通过档板回落至贮药池,小药雾微粒则随气流输出。鼻-鼻窦雾化器为附有振荡波的喷射雾化器。在压缩机设计的基础上增加了集聚脉冲压力装置,脉冲波可直接作用于药物气雾,使药物的雾粒具有振荡特征,易于穿过窦口进入鼻窦,在鼻窦内达到很好的沉积效果。


2  超声雾化器:其原理是雾化器底部晶体换能器将电能转换为超声波声能,产生振动并透过雾化罐底部的透声膜,将容器内的液体振动传导至溶液表面,而使药液剧烈振动,破坏其表面张力和惯性,从而形成无数细小气溶胶颗粒释出。


3  振动筛孔雾化器:结合了超声雾化的特点,其原理是采用超声振动薄膜使之剧烈振动,同时通过挤压技术使药液通过固定直径的微小筛孔,形成无数细小颗粒释出。


临床常用雾化器的特点见表1。


为什么超声雾化器雾量少雾化吸入疗法在呼吸疾病中的应用专家共识(一)_https://www.jmylbn.com_新闻资讯_第2张


二、影响雾化器雾化效能的主要因素


雾化器释出气溶胶,影响雾化效能的主要因素有:(1)有效雾化颗粒的直径 :指有治疗价值即能沉积于气道和肺部的雾化颗粒直径,应在 5 ~10 μm,以 3 ~5 μm 为佳。 (2)单位时间的释雾量:指单位时间离开雾化器开口端能被吸入的气溶胶量。 释雾量大则在相同时间内被吸入的量大,药物剂量也增大,能更有效地发挥治疗效用。 但也应注意药物短时间内进入体内增多带来的不良反应也可能增大,需要综合评估。 此外,如果短时间内大量液体经雾化吸入到体内,也有可能导致肺积液过多(肺水肿),或气道内附着的干稠分泌物经短时间稀释后体积膨胀,导致急性气道堵塞。


各种雾化器因其原理不同,影响其雾化吸入效能的因素也有所不同,需区别分析。


1  喷射雾化器:其产生的气溶胶颗粒的直径和释雾量取决于压缩气体的压力和流量,也取决于不同品牌型号雾化器的内部阻力等结构性参数。 压缩气体的压力及流量均与释雾量呈正比,与气溶胶颗粒直径呈反比。 气压越高、流量越大,喷射雾化器产生的气溶胶颗粒直径就越小,释雾量就越大。高压氧瓶存储的高压氧通过减压阀输出,无需电源等条件限制,使用方便;但当气压低于减压阀限压标准后,释雾量变小,继而影响到雾化吸入的效果。 压缩泵产生的压缩空气常需交流电源,在户外或电源不稳定地区的应用受到限制。 但压缩泵输出的气体压力和流量一般比较恒定,治疗效果的同质化和可比性更好,易于进行质量控制和雾化吸入临床效果的比较。


2  超声雾化器:其释出颗粒直径大小与超声频率呈负相关,频率越高颗粒越小。 释雾量则与超声波振幅(功率)呈正相关。 强度越大,释雾量越大。早期的超声雾化器体积较大,释雾颗粒偏大。 近年来,不少体积小、释雾量大而雾滴直径较小的超声雾化器已应用于临床。 一些超声雾化器可通过调节功率而改变雾化量,以满足临床需求。 一般而言,超声雾化器的释雾量高于喷射雾化器,故常用于需大释雾量(如雾化吸入激发)的诊疗工作中。


由于超声的剧烈振荡可使雾化容器内的液体加温,这对某些药物如含蛋白质或肽类化合物的稳定性可能不利。 不同液体的物理特性(如水溶性和脂溶性)不同,对于这些液体的混合物(如糖皮质激素与水的混悬液) 的雾化释出比例和效果也不一样,因此超声雾化时可能导致溶液的浓缩。


3 振动筛孔雾化器:产生的颗粒大小取决于筛孔的直径。 该装置减少了超声振动液体产热的影响,对吸入药物的影响较少,是目前雾化效率最高的雾化器。 与超声雾化器以及喷射雾化器不同,振动筛孔雾化器的储药罐可位于呼吸管路的上方,与之相对隔绝,因此降低了雾化装置被管路污染的可能性,并且可以在雾化过程中随时增加药物剂量。


三、影响雾化吸入治疗的其他非药物因素


1  认知和配合能力:患者的认知和配合能力也决定了是否能有效地运用雾化器。 无论使用何种雾化器,只要患者正确使用装置,则所达到的临床效果
相似。


2  呼吸形式:影响气溶胶沉积的呼吸形式,包括吸气流量、气流形式、呼吸频率、吸气容积、吸呼时间比和吸气保持。 慢而深的呼吸有利于气溶胶微粒在下呼吸道和肺泡沉积。 呼吸频率快且吸气容积小时,肺内沉积较少。 吸气流量过快,局部易产生湍流,促使气溶胶因互相撞击沉积于大气道,导致肺内沉积量明显下降。 当吸气容量恒定时,随潮气量的增加、吸气时间延长,深而慢的呼吸更有利于气溶胶的沉积。


3  基础疾病状态:患者的呼吸系统特征可影响气溶胶在呼吸道的输送,如气管黏膜的炎症、肿胀、痉挛,分泌物的潴留等病变导致气道阻力增加时,吸入的气溶胶在呼吸系统的分布不均一,狭窄部位药物浓度可能会增加,阻塞部位远端的药物沉积减少,从而使临床疗效下降 。 因此,雾化治疗前,应尽量清除痰液和肺不张等因素,以利于气溶胶在下呼吸道和肺内沉积。


四、无创和有创机械通气的雾化器连接

在进行有创通气雾化吸入治疗时,持续产生气溶胶的雾化器直接连接在 Y 型管或人工气道处,会造成呼气相气溶胶的损耗,应将其连接在呼吸机吸气管路远离人工气道处,前后的管路可起到储雾罐的作用,从而减少在呼气相连续雾化时造成的气溶胶浪费,进一步增加气溶胶的输出量。体外研究发现,人工气道直径越大、长度越短,气溶胶的输送率越高;气管切开患者雾化吸入时气溶胶输送率较气管插管高。 当气管切开患者脱机但未拔管时,如果需要使用雾化器吸入,用 T 管(雾化装置与呼吸管路的连接管)连接与用气管切开面罩相比,前者气溶胶输送率更高。 如果雾化同时用简易呼吸器连接  T 管( T 管另一侧阻塞)辅助通气,气溶胶输送率可增加3 倍 。呼吸机管路中往往有较多接头和弯头,气流容易在这些部位形成湍流,导致气溶胶大量沉降损耗。改进为流线型的呼吸管路或 T 管有可能提高气溶胶的输送效率。


第二部分 常用雾化吸入药物的药理学特性和安全性

一、常用雾化吸入药物的药理学特性


(一)吸入性糖皮质激素(ICS)

ICS是目前最强的气道局部抗炎药物,它通过对炎症反应所必需的细胞和分子产生影响而发挥抗炎作用。 ICS 的抗炎机制可分为经典途径(基因途径)和非经典途径(非基因途径)。 经典途径是指激素与胞质内的激素受体(简称胞质受体)结合,并转运进入细胞核后影响核酸的转录而发挥抗炎作用;非经典途径是指激素与细胞膜激素受体(简称膜受体)结合,在数分钟内生效;高剂量的 ICS 能够有效启动数量少、亲合力弱的膜受体快速通道。 国内已上市的 ICS 为布地奈德 ( BUD) 和丙酸倍氯米松(BDP)。 其他如丙酸氟替卡松、环索奈德等雾化剂型尚未在国内上市。


1   BUD:BUD是第二代吸入性不含卤素的糖皮质激素,其药理基础基于 16α、17α位亲脂性乙酰基团及碳 21 位游离羟基。 16α和 17α位的亲脂性乙酰基团增强糖皮质激素受体亲和力,增加了在气道的摄取和滞留,且全身消除快,相比于第一代糖皮质激素气道选择性更强,具有较高的局部 /系统作用比。 独特的酯化作用可延长药物在气道的滞留时间,具有高气道选择性并降低全身作用风险。 BUD 适度的脂溶性和水溶性,能更容易通过气道上皮表面的黏液层和细胞膜,快速发挥抗炎作用,尤其适合急性期时与短效 β2 受体激动剂(SABA)联用。
BUD的口服绝对生物利用度为 11%,而首过消除高达90%。 此外,BUD 混悬液的药物颗粒在电镜下显示为平均直径为 2.0 ~3.0 μm 的细小类圆形表面不规则微粒,可最大限度地增大药物表面积,提高雾化效能。


2  BDP:BDP是人工合成的第一代局部用糖皮质激素类药物。BDP 为前体药物,在酯酶作用下活化裂解,部分生成具有活性的 17-单 BDP(BMP)而发挥其药理作用,部分生成无活性的 21-单 BDP。BDP 在体内裂解所需的酯酶在肝脏、结肠、胃、乳房和大脑及血浆组织等部位也有表达,在肺外组织中活化的 BDP与全身不良反应发生密切相关。BDP 的水溶性较低,导致其在支气管黏膜的黏液层溶解缓慢,因此其肺部吸收过程受限于黏液溶解速率。BDP和 BMP的口服绝对生物利用度分别为13%和 26%,而首过消除在 70%左右] 。 此外,BDP混 悬液 的药 物 颗 粒 在 电 镜 下 显 示 为 长 约10.0 μm的针状,该颗粒形状会降低雾化效能(参见第一部分的“影响雾化效能的主要因素”)。目前国内常用 ICS的药理学特性见表2。



为什么超声雾化器雾量少雾化吸入疗法在呼吸疾病中的应用专家共识(一)_https://www.jmylbn.com_新闻资讯_第3张


(二)支气管舒张剂


1  选择性 β2 受体激动剂:β2受体激动剂是临床最常用的气管舒张剂,根据其起效时间和持续时间的不同可分为 SABA与长效β2 受体激动剂(LABA)两种。 目前临床上雾化吸入所用制剂主要为 SABA。SABA 制剂的共同特点是起效迅速、维持时间短,代表药物有特布他林和沙丁胺醇。 有文献报道,特布他林对 β2 受体选择性及对肥大细胞膜的稳定作用均强于沙丁胺醇。


2  胆碱受体拮抗剂:根据起效时间和持续时间的不同可分为短效胆碱受体拮抗剂(SAMA)与长效胆碱受体拮抗剂(LAMA)两种。 目前临床上的雾化吸入制剂主要为 SAMA。异丙托溴铵为常用的 SAMA 吸入制剂,该药为非选择性胆碱 M 受体拮抗剂,由于其阻断突触前膜M2 受体可促使神经末梢释放乙酰胆碱因而部分削弱了阻断 M3受体所带来的支气管舒张作用常用雾化吸入 SABASAMA 作用时间见表 3


为什么超声雾化器雾量少雾化吸入疗法在呼吸疾病中的应用专家共识(一)_https://www.jmylbn.com_新闻资讯_第4张


另外,临床有吸入性复方异丙托溴铵制剂,其2.5ml 溶液内含有异丙托溴铵0.5mg 和硫酸沙丁胺醇 3.0mg(相当于沙丁胺醇碱2.5mg)。 需注意:复方异丙托溴铵不能与其他药品混在同一雾化器中使用。


(三)抗菌药物


临床上用于雾化吸入的抗菌药物有氨基糖苷类的阿米卡星、庆大霉素、妥布霉素,β-内酰胺类的氨曲南、头孢他定,黏菌素,抗真菌药物二性霉素等。雾化吸入抗菌药物的特点是吸入后肺部浓度高,全身不良反应少。 抗菌药物雾化吸入多应用于长期有铜绿假单胞菌感染的支气管扩张症和多重耐药菌感染的院内获得性肺炎,如呼吸机相关性肺炎(VAP)等 。 由于目前我国尚无专供雾化吸入的抗菌药物制剂,不推荐以静脉抗菌药物制剂替代雾化制剂使用。 有些静脉制剂中含有防腐剂(如酚、亚硝酸盐等),吸入后可诱发支气管哮喘(简称哮喘)的发作。


(四)祛痰药


1  N-乙酰半胱氨酸:可降低痰的黏滞性,并使之液化而易于排出。 近年来,多项研究结果提示,雾化吸入 N-乙酰半胱氨酸可用于特发性肺纤维化的治疗, 可 改善 患者 肺功能, 尤 其适 用于 早 期患者 。


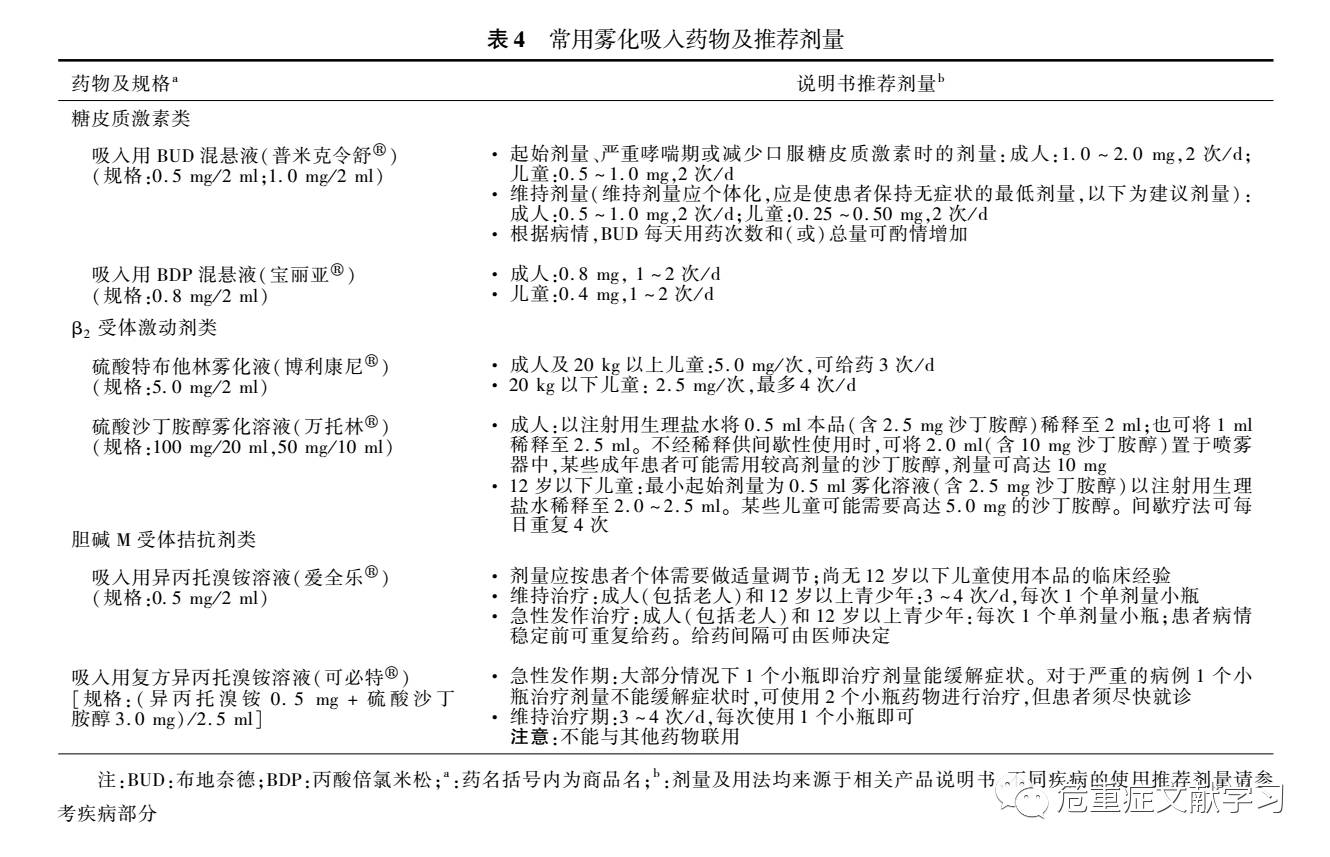
2  盐酸氨溴索:可降低痰液黏稠度,增强支气管上皮纤毛运动,增加肺泡表面活性物质的分泌,使痰容易咳出。 此外,还有镇咳作用。 盐酸氨溴索雾化剂型在国内尚未上市。常用雾化吸入药物及推荐剂量见表 4。


为什么超声雾化器雾量少雾化吸入疗法在呼吸疾病中的应用专家共识(一)_https://www.jmylbn.com_新闻资讯_第5张


二、常见雾化吸入药物的安全性及药物的相互作用


(一)常见雾化吸入药物的安全性


1   ICS: ICS 安全性好,不良反应发生率低于全身给予糖皮质激素。 不良反应的发生与药物通过呼吸道和消化道吸收入循环的生物利用度有关,而这部分取决于  ICS的药动学、吸入装置及患者依从性等因素。 研究显示, ICS 对下丘脑-垂体-肾上腺轴无明显抑制作用,对血糖、骨密度影响小。 长期研究(数据来源于 BUD未显示低剂量雾化吸入 ICS 对儿童生长发育、骨质密度、下丘脑-垂体-肾上腺轴有明显的抑制作用。 局部不良反应包括声嘶、溃疡、咽部疼痛不适、舌部和口腔刺激、口干、反射性咳嗽和口腔念珠菌病,通过吸药后清水漱口可减少其发生。 其中,BUD是美国食品药品管理局(FDA)批准可用于4 岁以下儿童使用的雾化吸入激素,也是妊娠安全分级为 B 类的糖皮质激素(包
括鼻用和吸入制剂)。两种  ICS 的常见不良反应见表 5。


为什么超声雾化器雾量少雾化吸入疗法在呼吸疾病中的应用专家共识(一)_https://www.jmylbn.com_新闻资讯_第6张


2   支气管舒张剂:吸入 β2 受体激动剂虽然具有较强的受体亚型选择性,但是过量或不恰当使用可能导致严重不良反应。 不良反应主要有:骨骼肌震颤、头痛、外周血管舒张及轻微的代偿性心率加速。 罕见过敏反应包括血管神经性水肿、荨麻疹、支气管痉挛、低血压、虚脱等。 吸入 β2 受体激动剂可能会引起口部和咽喉疼痛及支气管痉挛症状或原有症状加重现象。


胆碱M 受体拮抗剂不良反应主要有:头痛、恶心、口干、心动过速、心悸、眼部调节障碍、胃肠动力障碍和尿潴留等。 和其他吸入性支气管舒张剂一样,有时可能引起咳嗽、局部刺激,极少情况下出现吸入刺激产生的支气管痉挛。 偶有变态反应如皮疹、舌、唇、和面部血管性水肿、荨麻疹、喉痉挛和过敏反应。 几种吸入性支气管舒张剂的常见不良反应见表 6。


为什么超声雾化器雾量少雾化吸入疗法在呼吸疾病中的应用专家共识(一)_https://www.jmylbn.com_新闻资讯_第7张


(二) 药物相互作用:联合雾化的协同、配伍关系


医务人员充分了解各种药物在同一雾化器中配伍使用的相容性和稳定性可更好地提高治疗效果和安全性。 沙丁胺醇/异丙托溴铵雾化吸入的复方溶液说明书注明不能与其他药物混同在同一雾化器中使用 。


未完


文献来自中华医学杂志2016 年9 第96卷第64 期