超声雾化器治疗什么病杂志文摘 | 中药超声雾化在耳鼻咽喉科临床应用专家共识

新闻资讯2026-04-24 08:42:43

超声雾化器治疗什么病杂志文摘 | 中药超声雾化在耳鼻咽喉科临床应用专家共识_https://www.jmylbn.com_新闻资讯_第1张

超声雾化器治疗什么病杂志文摘 | 中药超声雾化在耳鼻咽喉科临床应用专家共识_https://www.jmylbn.com_新闻资讯_第2张

引用本文

周立,张蓉,张兰,蒋路云*,田理,李文元,等.中药超声雾化在耳鼻咽喉科临床应用专家共识[J]. 中国合理用药探索, 2023, 20(1): 12-24.

摘要

中药超声雾化是将古代熏蒸疗法和现代医疗技术相结合的新型治疗手段,该方法可使药液直接且均匀地作用于病灶,具有起效快、作用时间持久、方便快捷、全身不良反应少等优点。近年来,中药超声雾化已在临床中广泛应用,并在耳鼻咽喉科疾病治疗中取得良好临床疗效。然而,目前中药超声雾化仍遵循既往临床经验,缺乏临床指导与规范。鉴于此,现基于目前国内外临床研究证据和专家经验,形成中药超声雾化在耳鼻咽喉科疾病中的临床应用和相关问题的共识,以期进一步指导耳鼻咽喉科医师在临床中规范实践中药超声雾化,并促进其在耳鼻咽喉科疾病治疗中的合理应用。


关键词

中药;超声雾化;耳鼻咽喉科;临床应用;适应症;意见;建议

中药超声雾化是将古代熏蒸疗法和现代医疗技术相结合的新型治疗手段,即使用超声雾化器将中药药液转换为雾状气溶胶形态,进而输送至病变部位的一种治疗方法。中药超声雾化不仅能将药液的微细颗粒直接且均匀地作用于病灶,提高中药有效成份的利用度[1],充分发挥中医药的优势,避免口服中药汤剂困难的问题,还能避免肝脏首过效应[2],增加病灶药物浓度,提高疗效,而且利于水溶性较差的中药有效成份被病灶黏膜吸收,具有所需药物剂量小、起效快、方便快捷、全身不良反应少、局部药物浓度高、雾化产生的雾滴可以湿化呼吸道并清洁分泌物等诸多优点。中药超声雾化在以上呼吸道为病灶的耳鼻咽喉科应用尤其广泛,包括急/慢性鼻炎、变应性鼻炎、萎缩性鼻炎、慢性鼻窦炎、急/慢性扁桃体炎、急/慢性咽炎等。中药超声雾化已成为耳鼻咽喉科疾病领域重要的治疗手段之一。

1 中药超声雾化的环境要求


1.1 雾化室

中药超声雾化治疗应于布局合理、通风良好、环境清洁、采光正常、用电良好并邻近诊室的雾化室进行。雾化室面积应10m2;室内若同时进行多位患者雾化治疗(最多不超过10 个),每个雾化区域之间需分割,预防交叉感染;若有患呼吸道传染病的患者,需单独隔离治疗;雾化室室内温度应维持在22℃ ~24℃,相对湿度维持在50%~60%[3]


1.2 设施配置

需配置药物和设备。在雾化室内需要配备经口及经鼻雾化器、洗鼻装置、急救所需的药物、设备和监控仪器等;需配置相应的配药区域,配备必要的治疗盘、免洗液、医疗废物及锐器垃圾桶等所需物品;需配置洗手、消毒区域,供医师、护士及患者随时清洁消毒;需配置紫外线消毒灯或消毒机;可配置中药超声雾化相关宣传手册、海报,方便对患者进行宣传教育。


1.3 注意事项

由于患者在进行治疗时会产生呼吸道分泌物、药物颗粒等气溶胶,当室内人员走动引起空气流动时易导致气溶胶流动,造成传染性疾病的呼吸道传播[4],因而要注意控制雾化室内人员数量、定期进行通风和强制排风,每日通风最少2 次,每次最少30min,呼吸道传染病流行季节可增加消毒频次或延长消毒时间。


2 常用药物

中医记载了许多用于雾化疗法的中药。如《御药院方》中记载款冬花散以烟雾吸入可治疗咳嗽[5]《本草纲目》中记载灯心草灰烬吹至咽喉可治疗喉风痹塞,蛇床子烟雾吸入可治疗喉痹[6];《理瀹骈文》中记载黄芪与防风、沉香与檀香、黑芥穗、醉仙桃叶、款冬花与佛耳草、熟地黄等药物烟雾吸入可治疗哮喘、咳嗽、虚中风、中暑夹湿、产后中风等病症[7]。中医对该疗法的药物选择并无限制,各种类型(植物类、动物类、矿物类等)的中药均可单独成药或组方。临床进行中药超声雾化时,应在中医药理论指导下,依据患者的病症特点、结合个人体质等综合因素辨证选取治疗药物。

3 中药超声雾化在耳鼻咽喉科的应用

全国卫生产业企业管理协会于2018 年首次发布了《中医超声雾化疗法临床应用标准》[8],以推进中药超声雾化在各级医疗卫生服务机构中的规范及合理应用。尽管国内研究中药超声雾化在耳鼻咽喉科疾病领域应用的文献繁多,但文献质量及科学性参差不齐。虽然目前尚无正式批准的中药供雾化器用的液体制剂,但中药超声雾化已广泛应用于耳鼻咽喉科。雾化药物包括自制的中药汤剂、上市的中药注射液和中药制剂等[9]


3.1 鼻科疾病

中药超声雾化广泛应用于鼻科常见病,如急/慢性鼻炎、变应性鼻炎、萎缩性鼻炎、慢性鼻窦炎等。治疗时多采用芳香通窍类药物,达到宣通鼻窍的作用。


3.1.1 急性鼻炎

急性鼻炎主要由病毒感染引起,可继发由细菌、真菌、各种理化因子及某些全身性疾病所引起的鼻腔黏膜急性炎症性疾病,俗称“伤风”“感冒”。中医认为本病多由外感风邪所致[10],治疗应以疏风散邪为主,多采用解表通窍类药物。王丽华等[1]采用辛夷12g、薄荷12g、柴胡12g、藿香12g、菊花9g、川芎18g、甘草6g 共7 味中药煎煮进行超声雾化治疗急性鼻炎的一项多中心临床随机对照研究显示,中药超声雾化组的治疗总有效率(91.30%)、治疗结束后的症状体征、患者舒适度和操作者便利度等方面均优于相同中药熏蒸组(治疗总有效率为70.10%)。


3.1.2 慢性鼻炎

中医认为,慢性鼻炎属“鼻窒”范畴,多由邪滞鼻窍、肺脾气虚或气滞血瘀所致。王长武等[11]采用西药(口服头孢克肟颗粒联合呋麻滴鼻液滴鼻)联合苍耳子散汤剂制成的中药雾化液进行鼻腔超声雾化治疗小儿慢性鼻炎,结果显示,西药联合苍耳子散汤剂雾化液进行超声雾化的治疗总有效率(95.00%)高于单用西药组(86.00%),且复发率(2.00%)低于单用西药组(14.00%)。张频等[12]采取丹参注射液、鱼腥草注射液各10ml 超声雾化吸入治疗慢性单纯性鼻炎的研究结果显示,在60 例慢性单纯性鼻炎患者中,治疗总有效率达95.00%,且与健康对照组相比,慢性鼻炎患者的鼻黏膜微循环血流量在经中药超声雾化治疗后明显改善。


3.1.3 萎缩性鼻炎

萎缩性鼻炎是一种以鼻黏膜萎缩或退行性变为其组织病理学特征的慢性炎症,多见鼻黏膜萎缩、嗅觉减退或消失和鼻腔大量结痂形成,严重者出现鼻甲鼓膜和骨质萎缩。中医认为该病属“鼻槁”范畴,多因阴津不能滋润鼻窍所致,常采用生津润燥之品进行治疗。兰梅香等[13]采取清燥救肺汤汤剂雾化液进行超声雾化治疗萎缩性鼻炎的一项随机对照研究结果显示,在常规治疗(口服维生素A 和薄荷油滴鼻液滴鼻)的基础上,联合中药超声雾化组的治疗总有效率(85.00%)高于联合氯化钠注射液冲洗鼻腔组(50.00%)。


3.1.4 变应性鼻炎

变应性鼻炎是机体暴露于变应原后主要由免疫球蛋白E 介导的鼻黏膜非感染性慢性炎性疾病。该病属中医“鼻鼽”范畴,大多是因脏腑虚损和卫表不固所致的以突然和反复发作的鼻痒、喷嚏、流清涕、鼻塞为主要特征的鼻病。中医在治疗中具有举足轻重的作用,且《中华医学会变态反应分会变应性鼻炎诊治指南》(Chinese Society of Allergy Guidelines for Diagnosis and Treatment of Allergic Rhinitis)亦认可中医相关疗法治疗变应性鼻炎的疗效和安全性[14]。中药外治法广泛应用于变应性鼻炎的治疗,包括中药液冲洗、雾化等。赵兰波等[15]采取鼻炎脱敏汤(黄芪30g、炒白术20g、乌梅20g、五味子20g、防风20g、炒苍耳子20g、辛夷20g、白芷20g、赤芍20g、薄荷20g 等)制成雾化液进行经鼻吸入超声雾化,对照组给予氯化钠注射液冲洗鼻腔,结果显示,中药雾化液超声雾化的治疗总有效率(93.50%)优于对照组(67.40%)。徐琴等[16]采取香菊胶囊联合苍耳子散(白芷、辛夷、苍耳子、薄荷各10g,细辛3g)经超声雾化治疗肺经风热型鼻鼽的一项随机对照研究结果显示,香菊胶囊联合苍耳子散超声雾化组的治疗总有效率(95.00%)优于曲安奈德鼻喷剂治疗组(81.70%),且免疫球蛋白E、白介素-4 和肿瘤坏死因子-α下降程度明显优于曲安奈德鼻喷剂治疗组。刘毅等[17]运用中药组方(干姜15g、鹅不食草30g、徐长卿30g、荜茇30g,辛夷20g,水蛭10g,甘草6g)煎汁,过滤沉渣后留取药液,采用超声雾化的方式治疗常年性过敏性鼻炎,结果显示其在107 例患者中的治疗总有效率为77.60%。郑芬[18]采取中药组方鼻敏康(生黄芪15g,白芍、白术、防风、柴胡、苍耳子、蝉蜕各10g,辛夷8g,五味子、甘草各5g)水煎,过滤后行鼻腔超声雾化吸入治疗变应性鼻炎,结果显示93 例患者症状均有改善。


3.1.5 鼻窦炎及鼻窦炎术后

急性鼻窦炎多继发于急性鼻炎,其病理改变主要是鼻窦黏膜的急性卡他性炎症或化脓性炎症;慢性鼻窦炎多因急性鼻窦炎反复发作、迁延不愈所致。该病属中医“鼻渊”范畴。治疗多采取通窍之品。雷蕾等[19]采取中药雾化剂鼻炎水(白芷、辛夷、鹅不食草、鲜大叶桉、甘菊、连翘,具体剂量未说明)超声雾化治疗小儿鼻窦炎的一项随机对照试验结果显示,中药雾化组的治疗总有效率(85.71%)高于地塞米松联合硫酸庆大霉素超声雾化组(68.57%)。苏应东等[20]针对慢性鼻窦炎进行一项临床随机对照研究,发现中药雾化液(酒黄芩、薄荷、鱼腥草、金银花、辛夷、白芷、黄芪、当归、桔梗、苍耳子、荆芥、甘草,具体剂量未说明)经鼻超声雾化可有效改善慢性鼻窦炎患者的症状和影像学表现,且治疗总有效率(95.20%)优于口服防芷鼻炎片(56.40%)。张弢等[21]针对鼻内窥镜术后的慢性鼻窦炎患者进行了一项随机对照研究,在患者术后第3 天开始,治疗组给予鼻窦炎口服液行鼻腔雾化治疗,对照组给予氯化钠注射液雾化,结果显示,与对照组比较,鼻窦炎口服液超声雾化吸入可明显改善患者鼻塞、流涕、头晕头痛和嗅觉下降等症状;在症状主观评分上,鼻窦炎口服液雾化组的症状评分、Lund-Kennedy 内镜黏膜形态评分、Lund-Mackay 鼻窦CT 评分低于对照组。值得注意的是,在患者的主观症状评分上,治疗3 个月后两组间的差异比治疗5天后的差异更为显著,提示中药超声雾化在改善鼻窦炎鼻内镜术后患者症状方面上远期疗效更佳。

3.2 咽喉科疾病

中药雾化吸入疗法亦广泛应用于咽喉科常见疾病的治疗,包括急/慢性咽炎、慢性喉炎、急性扁桃体炎等,多采取利咽之品。


3.2.1 急/慢性咽炎

急性咽炎是咽黏膜、黏膜下组织的急性炎症,多累及咽部淋巴结,属中医“喉痹”范畴,治疗多采取利咽之品。虞婉亚等[22]采取自拟中药雾化液(连翘、野菊花、桔梗各10g,板蓝根20g,蒲公英15g,在该基础上随证加减),诸药煎煮后取药液超声雾化治疗急性咽炎,结果显示206 例患者中治疗总有效率为89.30%。潘虹[23]采取自制中药雾化液(金银花、野菊花、黄连、黄芩、白花蛇舌草、鱼腥草、菟丝子、薄荷等,具体剂量未说明)超声雾化治疗慢性咽炎,研究结果显示56 例慢性咽炎患者中治疗总有效率达92.86%。郭新萍等[24]采取中药煎剂(射干、玄参、麦冬、薄荷、桔梗)超声雾化治疗慢性咽炎,对照组给予复方硼砂溶液漱口、西地碘含片和甘桔冰梅片口服,结果显示联合中药雾化组的治疗总有效率(93.20%)明显优于对照组(75.00%)。郭防等[25]采取中药天竺雾化剂(天竺黄、两面针、瓜蒌皮、千年健、僵蚕、薄荷、鱼腥草、木香、葶苈子,具体剂量未说明)雾化治疗慢性咽炎,结果显示中药天竺雾化剂治疗组的治疗总有效率(85.00%)优于庆大霉素联合地塞米松雾化治疗组(60.00%),3 个月复发率(0.00%)低于庆大霉素联合地塞米松雾化治疗组(22.5%),且在症状评分和症状缓解时间上,中药天竺雾化剂治疗组也有明显优势。


3.2.2 急性扁桃体炎

急性扁桃体炎为腭扁桃体的一种非特异性急性炎症,常伴有不同程度的咽黏膜和淋巴组织炎症,属中医“乳蛾”范畴,治疗多采取清热利咽之品。洪冬冬等[26]采取口服清咽消肿饮联合天竺雾化剂雾化吸入治疗急性扁桃体炎的一项随机对照试验结果显示,中药联合天竺雾化剂治疗后的总有效率为91.67%,高于单纯中药组(口服清咽消肿饮,80.56%)和西药组(口服头孢丙烯片,83.33%)。


3.2.3 喉上皮增生性病变

喉上皮增生性病变属于声带良性增生性病变,包括声带息肉、声带小结、声带囊肿、声带任克氏水肿、声带乳头状瘤等瘤样病变和慢性喉炎、声带肥厚、声带白斑、声带角化等非瘤样病变。中医认为,该病属“喉瘖”范畴,治疗多采取利咽开音之品。王立宁等[27]采取自制中药(主要成份为菊花、薄荷、甘草、青果等)蒸汽雾化吸入治疗喉上皮增生性病变,研究结果显示在55 例病例中治疗总有效率为96.4%,以1 个月为1 个疗程,平均需治疗11 个疗程。


3.3 鼻部及咽喉部手术后、放化疗后

鼻部及咽喉部恶性肿瘤手术后和放化疗后,患者机体正常细胞受到不同程度损伤,可能出现口腔溃疡等症状,严重影响患者生活质量。宋佳斌等[28]针对鼻咽癌放疗后患者进行了一项随机对照研究,治疗组予中药汤剂(金银花、野菊花、黄芩、鱼腥草、薄荷等,具体剂量未说明)制成雾化液进行雾化治疗,对照组在常规护理的基础上给予抗菌药物、氨基酸、白蛋白等干预,结果发现中药汤剂雾化可有效改善患者的疼痛不适程度,提高生活质量,且中药雾化组治疗总有效率(88.33%)优于对照组(70.00%)。刘素琴等[29]采用增液汤加味内服联合部分中药(金银花、野菊花、黄芩、鱼腥草、薄荷等,具体剂量未说明)雾化治疗鼻咽癌放疗后患者,结果发现在接受中药内服和中药雾化治疗后,患者临床症状明显减轻,溃疡愈合时间明显缩短,42 例患者的治疗总有效率达88.10%。

4 中药超声雾化在耳鼻咽喉科临床应用专家共识

目前中药超声雾化在耳鼻咽喉科的实际临床应用仍是遵循既往临床经验,缺乏严谨的循证医学证据支持和相关临床指南指导。中药超声雾化的不规范应用不仅会影响疗效,还会带来一些安全隐患。为进一步指导医师在耳鼻咽喉科临床中实践中药超声雾化,规范中药超声雾化的合理应用,四川省中医药学会携手全国医药领域知名专家,结合我国医疗卫生实际,制定出符合我国国情的中药超声雾化合理应用专家共识,以期为各级医疗机构医务工作者开展规范的中药超声雾化提供参考。本共识主要回答以下临床问题:①中药超声雾化是否可以改善耳鼻咽喉科疾病的症状评分、有效率和复发率。②中药超声雾化是否可以改善耳鼻咽喉科疾病的临床症状和体征缓解时间。③中药超声雾化是否可以改善耳鼻咽喉科疾病患者的生活质量。④适用于中药超声雾化的药物有哪些。⑤中药超声雾化的治疗时间和疗程在治疗耳鼻咽喉科疾病时是否有影响。⑥中药超声雾化在治疗耳鼻咽喉科疾病时适用于哪些人群、禁忌症有哪些。⑦中药超声雾化在使用时有哪些注意事项。⑧中药超声雾化在治疗耳鼻咽喉科疾病时的不良反应和处理方法有哪些。


本共识参照《中医药临床实践指南中临床问题的确定》[30]《中医药临床指南/共识中推荐意见分级标准的制订》[31]和中华中医药学会《中医药临床应用专家共识的报告规范》[32]给出的规则起草。本共识充分考虑了临床证据和专家临床经验,对于有证据支持的临床问题形成推荐意见,对于没有证据支持的临床问题形成共识建议。本共识仅供临床医师参考,在应用本共识时,需充分考虑临床实际情况进行处理;建议在针对耳鼻咽喉科疾病使用中药超声雾化时,需进行辨证。鉴于现有的循证医学证据质量不高及存在一些缺陷,未来仍需要进行更高质量的研究来支持和验证,且本共识的内容需根据实际运用中暴露出的新问题和新情况予以修订。


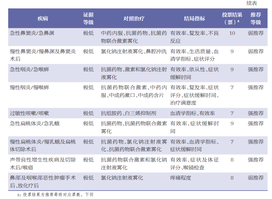
4.1 中药超声雾化适应症共识意见

本共识对中药超声雾化适用疾病的共识意见见表1,对具体推荐治疗时间和疗程的共识建议见表2。推荐意见中的推荐强度分为:强推荐、弱推荐、强不推荐、弱不推荐[31]。在投票环节中,若“强推荐”和“弱推荐”总共所占比例超过50% 投票则形成最终的共识建议。

超声雾化器治疗什么病杂志文摘 | 中药超声雾化在耳鼻咽喉科临床应用专家共识_https://www.jmylbn.com_新闻资讯_第3张

超声雾化器治疗什么病杂志文摘 | 中药超声雾化在耳鼻咽喉科临床应用专家共识_https://www.jmylbn.com_新闻资讯_第4张


超声雾化器治疗什么病杂志文摘 | 中药超声雾化在耳鼻咽喉科临床应用专家共识_https://www.jmylbn.com_新闻资讯_第5张


4.2 推荐药物

国内研究中药超声雾化治疗耳鼻喉科疾病的文献较多,但文献质量参差不齐。虽然目前尚无正式批准的中药供雾化器用的液体制剂,但中药超声雾化已在临床广泛应用,涉及药物包括中药、中药汤剂、中药注射液、成方和单味制剂。本共识根据现有文献和专家组意见整理出推荐药物及方剂,推荐药物分类参照《中国药典》(2020 版)[33],推荐药物及方剂共识意见见表3,推荐方剂共识建议见表4。

超声雾化器治疗什么病杂志文摘 | 中药超声雾化在耳鼻咽喉科临床应用专家共识_https://www.jmylbn.com_新闻资讯_第6张

超声雾化器治疗什么病杂志文摘 | 中药超声雾化在耳鼻咽喉科临床应用专家共识_https://www.jmylbn.com_新闻资讯_第7张

超声雾化器治疗什么病杂志文摘 | 中药超声雾化在耳鼻咽喉科临床应用专家共识_https://www.jmylbn.com_新闻资讯_第8张

超声雾化器治疗什么病杂志文摘 | 中药超声雾化在耳鼻咽喉科临床应用专家共识_https://www.jmylbn.com_新闻资讯_第9张



4.3 适用人群与禁忌症

本共识对中药超声雾化的适用人群和禁忌症形成共识建议。


ⅰ中药超声雾化适用于6 岁以上,无较重心肺负担,且能够配合治疗或在家属陪同下顺利进行治疗的患者。


ⅱ中药超声雾化不适用于对药物成份过敏、有呼吸困难、合并其他严重肺部疾病(慢性阻塞性肺疾病、支气管哮喘、支气管扩张等)的患者。


4.4 注意事项

本共识对中药超声雾化的注意事项形成共识建议。


ⅰ需教会患者正确的呼吸方式,以增大胸廓活动度,增加药物摄入量,提高疗效。对于儿童患者或年老体弱的患者,应嘱其深呼吸需要间隔较长时间、频率需降低,以免加重心脏负担。


ⅱ由于中药药液具有一定气味,患者需适应,因而需要从小雾化量开始,待患者耐受后,逐渐增加雾化量。


ⅲ对于心肾功能不全及年老体弱者,要注意防止湿化或雾化量大造成肺水肿;对于自身免疫功能减退的患者,雾化吸入时应重视诱发口腔真菌感染问题。


ⅳ治疗时患者取舒适体位,雾化后痰液稀释会刺激患者咳嗽,应及时翻身拍背,协助排痰,保持呼吸道通畅。

ⅴ雾化器应及时消毒,专人专用;操作者在进行治疗后,注意治疗前后洗手和消毒。


ⅵ制备药液(对中药饮片进行煎煮或以热水冲泡中药颗粒)时,应注意煎煮后的药液可能存在悬浮颗粒,需反复过滤后取中药药液的上清液,避免悬浮颗粒进入雾化器。


ⅶ治疗期间,需密切注意患者的神志、呼吸及心率,必要时检测血氧饱和度,及时处理突发情况。


4.5 不良反应和处理方法

本共识对中药超声雾化的不良反应及处理方法形成共识建议。


ⅰ患者在治疗期间可能出现过敏、口干、恶心、胸闷、气促、呼吸困难、血氧饱和度下降及因雾化器咬口的摩擦致口角等皮肤黏膜损伤等不良反应。若不良反应较严重,应停止治疗,并进行相应处理。


ⅱ若患者因为气味无法适应中药超声雾化,并出现咳嗽、咯痰等症状,此时可暂停治疗,帮助患者饮清水,待症状缓解后继续治疗;若症状始终无法缓解,则停止治疗。


ⅲ若患者在治疗中出现过敏反应,包括皮疹、皮肤瘙痒、过敏性哮喘和过敏性休克,需立即停止中药超声雾化,进行急救处理。

5 展望

中药超声雾化是治疗耳鼻咽喉科疾病较为合理的治疗手段,适用范围较广。中药超声雾化在耳鼻咽喉科的规范应用将有效改善临床疗效,充分凸显中医药治法治则的优势。目前临床应用中药超声雾化仍是遵循既往临床经验,文献研究显示临床试验多为有效性观察实验,一般安全性信息披露不多,考虑到中药雾化吸入液成份复杂,其是否可以达到有效雾化颗粒粒径要求、所含成份是否对呼吸道黏膜具有刺激或损伤等风险尚不清楚,因而需要进一步进行中药超声雾化的相关基础研究和临床试验,丰富理论和实践,为耳鼻咽喉科疾病的防治探索临床新路径。

基金项目

 成都中医药大学“杏林学者”学科人才科研提升计划(XKTD2021003)

作者简介

周立,副主任医师,成都中医药大学附属医院,专业方向:中西医结合鼻科及咽喉科疾病的防治


张蓉,博士研究生,成都中医药大学附属医院,专业方向:中西医结合鼻科变态反应性疾病的防治

通讯作者

蒋路云,主任医师,成都中医药大学附属医院,专业方向:中西医结合鼻科疾病的防治

收稿日期

  2022-11-06

参考文献

 略


中国合理用药探索》杂志


超声雾化器治疗什么病杂志文摘 | 中药超声雾化在耳鼻咽喉科临床应用专家共识_https://www.jmylbn.com_新闻资讯_第10张

曾用名:《中国执业药师》

出版周期:月刊

ISSN:2096-3327

CN:10-1462/R(原CN:11-5132/R)

出版地:北京市

创刊时间:2003

《中国合理用药探索》杂志(原《中国执业药师》)创刊于2003年,是国家药品监督管理局主管、中国健康传媒集团和中国药师协会主办的医药学专业学术期刊。本刊为RCCSE中国核心学术期刊,收录于中国核心期刊(遴选)数据库、CNKI中国期刊全文数据库、美国《化学文摘》CA(2014)、中文科技期刊数据库(VIP)、JST日本科学技术振兴机构数据库(日)、美国《乌利希期刊指南》(UPD)。


超声雾化器治疗什么病杂志文摘 | 中药超声雾化在耳鼻咽喉科临床应用专家共识_https://www.jmylbn.com_新闻资讯_第11张