体循环中全血细胞计数血小板数量低于100×109/L 被称之为血小板减少症。血小板减少是慢性肝病常见的并发症,高达76% ~84%的慢性肝病患者中存在血小板减少,因此止血问题由于血小板减少和血小板功能障碍的存在而变得更加复杂。

图片来源:摄图网
肝病患者轻度血小板减少(50×109/L~100×109/L)通常不会引发出血,而中度(20×109/L~50×109/L)和重度血小板减少(<20×109/L)可能会增加患者出血风险。有研究表明,中度和重度血小板减少是肝病患者晚期预后与病死率的预测因子,需采用临床措施进行干预。
过去常认为肝病患者血小板减少与脾功能亢进相关,然而脾功能亢进并不能完全解释所有的血小板减少情况。随着对慢性肝病患者血小板减少研究的深入,关于血小板生成和破坏的机制可能有以下几点原因。
一、门静脉高压继发脾功能亢进
门脉高压可使血流和血小板从循环池重新分布到脾脏池,导致充血性脾肿大,脾脏体积越大提示脾功能亢进越明显,肿大的脾脏内潴留的血细胞越多,脾内巨噬细胞吞噬血细胞作用越强,故脾脏大小与血小板计数呈反比。
二、原发疾病原因
1. 慢性病毒性肝炎
乙型肝炎病毒(HBV)和丙型肝炎病毒(HCV)在体外可直接抑制人骨髓祖细胞的生长和分化,肝炎病毒直接的骨髓抑制作用是血小板减少的原因之一。
自身免疫是导致慢性乙型肝炎(CHB)患者血小板减少的重要因素,而T 细胞免疫在自身免疫中发挥重要作用。有研究表明,Treg/Th17 细胞失衡可能参与了CHB
患者血小板减少症的发生。
慢性丙型肝炎(CHC)患者血小板减少症患病率为0.16%~45.4%,有研究表明,接受干扰素治疗的CHC患者中6.1%~41.1%发生严重血小板减少症,干扰素可能通过直接骨髓抑制或诱导免疫性血小板减少症等多种机制引起血小板减少。
2. 非酒精性脂肪性肝病(NAFLD)
NAFLD患者在发展为肝硬化前出现血小板减少的几率较低,其发病机制目前尚未明确,有学者推测是因肝外代谢性疾病引起的血小板功能和形态发生改变所致。
3. 酒精性肝病
酒精滥用被认为是血细胞减少的原因之一,在3%~43%非急性、营养良好的饮酒患者和14%~81%因急性疾病住院的饮酒患者中存在血小板减少,但一般无自发性出血等严重表现。
酒精引起血小板减少的确切机制目前尚未明确,可能是因为酒精会缩短血小板寿命并导致无效的巨核细胞生成,以及对骨髓巨核细胞的毒性作用导致其产生的血小板数量减少。
三、循环血小板生成素(TPO)减少
TPO 是促进血小板生成的最主要因素,大多数TPO 在肝实质和窦状内皮细胞中合成,人类胎儿肝脏中的TPO mRNA占总量的95%,肾脏次之,骨髓基质细胞可合成少量TPO。
有研究指出,肝纤维化程度越高,循环TPO 水平越低,其可能机制是随着肝纤维化程度加重,对肝功能的影响越明显,肝脏合成TPO能力下降,从而导致血小板减少加剧。
四、内毒素血症
①内毒素血症可触发血小板活化,形成血小板-单核细胞聚集物;
②内毒素可诱导血小板
Toll样受体介导的严重血小板减少症;
③内毒素可促进血小板的肝转位。
图片来源:摄图网
研究发现,喹诺酮类和β-内酰胺类抗生素与血小板减少症显著相关,可能机制是药物诱导血小板反应性抗体产生,导致补体介导的血小板破坏。
慢性肝病血小板减少还可能与剪应力和肝素有关。有研究指出高剪应力可通过影响血管性血友病因子(vWF)功能促进血小板聚集,从而影响外周血小板水平。
在极少数患者中,肝素和血小板因子4间形成复合物,产生针对此复合物的自身免疫抗体,介导血小板的破坏,通常在使用肝素1周后发生。
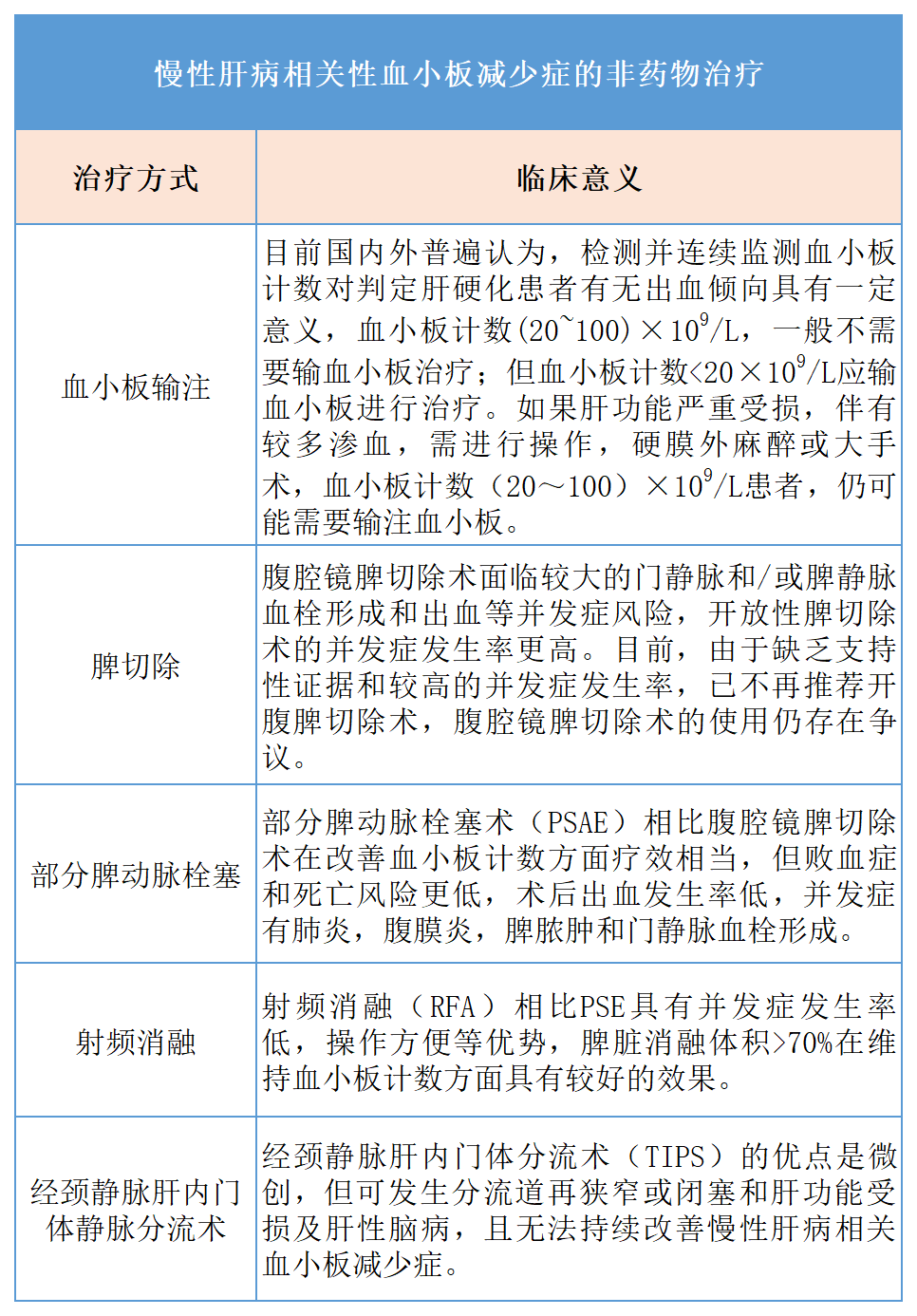
一、非药物治疗
图片来源:医会宝编辑部整理
总结:慢性肝病相关血小板减少症发生是多种病理生理机制共同作用的结果。血小板生成素(TPO)水平降低,肝细胞癌化疗、过量饮酒、抗病毒治疗导致的骨髓抑制,门静脉高压继发脾功能亢进,抗血小板抗体生成都可能导致慢性肝病患者血小板减少。针对慢性肝病导致的血小板减少症患者,治疗措施可有非药物治疗及药物治疗两种措施,但对于非药物措施的干预,目前仍存在一定争议。
当前对于慢性肝病相关血小板减少症的目标干预值尚未明确,但血小板计数大于50×109/L被视为临床上大部分侵入性操作实施的前提条件。应根据血小板减少症的潜在病因、即将进行的择期操作类型以及出血风险评估制定个体化方案。对于血小板计数小于50×109/L患者可选择TPO受体激动剂,与血小板输注相比,其在血小板减少症的围手术期管理方面具有口服、可门诊给药和较少并发症的优点。
参考文献:
[1]钱建丹, 王艳, 姚甜甜, 王贵强. 慢性肝病相关血小板减少症管理策略[J]. 中华肝脏病杂志. 2021年9月第29卷第9期
[2]李尚书, 刘群, 黄丽雯. 慢性肝病血小板减少的原因[J]. 《中国肝脏病杂志(电子版)》. 2021年 第13卷 第2期
[3]唐承薇. 慢性肝病与血小板减少:临床处理观念的转变[J]. 实用肝脏病杂志. 2019年7月第22卷第4期
声明:本文由医会宝编辑部整理,仅用于学习交流,希望大家理性判断,有针对性应用!
致:读者朋友
为了不让大家错过医会宝每个工作日18:10
准时推送的医学知识和前沿资讯
下面教大家如何第一时间接收到最新推文:
点击文章开后上方“医会宝”→点击右上角“…” →点选“设为星标 ★ ” 加上星标
这样就不会找不到我们啦!
