胎监cst是什么【温故知新】熟悉电子胎心监护判读要点,正确掌握胎监图纸解读六步法

新闻资讯2026-04-24 07:27:08

胎监cst是什么【温故知新】熟悉电子胎心监护判读要点,正确掌握胎监图纸解读六步法_https://www.jmylbn.com_新闻资讯_第1张

胎监cst是什么【温故知新】熟悉电子胎心监护判读要点,正确掌握胎监图纸解读六步法_https://www.jmylbn.com_新闻资讯_第2张

电子胎心监护是产科医护人员必备的一项基本功,只有掌握电子胎心监护的规范应用、识图技巧以及后续快速到位的应急处理,才能保证围产儿的健康安全。


四川大学华西第二医院的姚强教授就电子胎心监护的基本知识、判读要点及案例进行了详细的讲解。内容整理自“华西妇产科规培”系列课程,文末二维码可观看视频。



01
电子胎心监护的基本知识

广义的胎儿监护包括胎儿生长发育、胎儿有无畸形、胎儿是否成熟、胎儿是否缺氧;狭义的胎儿监护包括胎动计数、胎儿生物物理评分(BPP评分)、胎心监护;胎心监护的手段包括胎心听诊、超声监测、电子胎心监护(EFM)。


1、EFM分类:根据监护时间分为产前监护(NST/OCT)和产时监护(CST);根据监护的手段分为内监护和外监护。


2、EFM临床运用要点:

1)掌握胎监仪基本原理及使用方法;

2)检查仪器是否正常工作、有无足够图纸;

3)充分医患沟通,交代相关事宜;

4)嘱孕妇排空膀胱、松开裤带、采取适当体位;

5)正确安放胎心探头及宫缩探头;

6)调试胎监仪并开始走纸,观察20-40分钟,必要时刺激胎头;

7)结束后停止电子胎心监护、妥善收拾胎监仪;

8)注意避免仰卧位低血压综合征;

9)掌握宫内复苏要点;

10)注意胎心有无异常,及时分析处理;

11)正确调试胎监仪时间、走纸速度(3cm/min);

12)胎监图纸上标注孕妇姓名、住院号(登记号);

13)胎监图纸上标注可能影响EFM的事件,并记录确切时间;

14)负责医师应记录自己的发现,并记录时间、签名;

15)负责医师在胎监图纸上记录分娩方式及时间;

16)妥善保存胎监图纸与病历(重要证据)。


02
电子胎心监护的判读要点

1、 胎监图纸解析六步走:

胎监cst是什么【温故知新】熟悉电子胎心监护判读要点,正确掌握胎监图纸解读六步法_https://www.jmylbn.com_新闻资讯_第3张

胎监cst是什么【温故知新】熟悉电子胎心监护判读要点,正确掌握胎监图纸解读六步法_https://www.jmylbn.com_新闻资讯_第4张


2、 电子胎心监护基本术语解析:

根据2015年我国专家共识:

胎监cst是什么【温故知新】熟悉电子胎心监护判读要点,正确掌握胎监图纸解读六步法_https://www.jmylbn.com_新闻资讯_第3张

胎监cst是什么【温故知新】熟悉电子胎心监护判读要点,正确掌握胎监图纸解读六步法_https://www.jmylbn.com_新闻资讯_第6张

胎监cst是什么【温故知新】熟悉电子胎心监护判读要点,正确掌握胎监图纸解读六步法_https://www.jmylbn.com_新闻资讯_第7张

胎监cst是什么【温故知新】熟悉电子胎心监护判读要点,正确掌握胎监图纸解读六步法_https://www.jmylbn.com_新闻资讯_第8张


3、 胎监图纸的判读及案例:

1.胎心率正常基线:指10分钟内除外胎心周期性或一过性变化及胎心变异的胎心率平均水平,至少观察两分钟,正常胎心率基线是110-160bpm。

胎监cst是什么【温故知新】熟悉电子胎心监护判读要点,正确掌握胎监图纸解读六步法_https://www.jmylbn.com_新闻资讯_第3张

胎监cst是什么【温故知新】熟悉电子胎心监护判读要点,正确掌握胎监图纸解读六步法_https://www.jmylbn.com_新闻资讯_第10张


1)胎心过速:胎心率基线>160bpm,下面这张图纸显示胎儿快速性心律失常。孕妇发热、脱水、保胎用药等会出现胎心过速,但需警惕未足月胎膜早破孕妇出现了胎心过速可能是绒毛膜羊膜炎的早期表现。另外持续的胎心过速意味着胎儿耗氧量增加,一定要除外胎儿是否存在感染、缺氧的情况。

胎监cst是什么【温故知新】熟悉电子胎心监护判读要点,正确掌握胎监图纸解读六步法_https://www.jmylbn.com_新闻资讯_第3张

胎监cst是什么【温故知新】熟悉电子胎心监护判读要点,正确掌握胎监图纸解读六步法_https://www.jmylbn.com_新闻资讯_第12张


2)胎心过缓:胎心率基线<110次/分。常见于孕妇低体温、缺氧等,如果胎心过缓且有缓慢性心律失常,甚至是二度、三度房室传导阻滞,建议孕妇查自身免疫抗体,排除自身免疫性疾病。


胎监cst是什么【温故知新】熟悉电子胎心监护判读要点,正确掌握胎监图纸解读六步法_https://www.jmylbn.com_新闻资讯_第13张

胎监cst是什么【温故知新】熟悉电子胎心监护判读要点,正确掌握胎监图纸解读六步法_https://www.jmylbn.com_新闻资讯_第3张

2.胎心率基线变异:指胎心率基线存在的振幅及频率的波动。

1)变异缺失或无变异:几乎一条直线,完全没有上下的波动,见于胎儿睡眠或孕妇使用了镇静剂,一般正常情况下持续20-40分钟,超过80分钟需要警惕是否缺氧。

胎监cst是什么【温故知新】熟悉电子胎心监护判读要点,正确掌握胎监图纸解读六步法_https://www.jmylbn.com_新闻资讯_第3张

胎监cst是什么【温故知新】熟悉电子胎心监护判读要点,正确掌握胎监图纸解读六步法_https://www.jmylbn.com_新闻资讯_第16张


2)最小变异:变异幅度≤5bpm。短时间的最小变异是一个生理现象,睡眠周期或镇静药物会引起,但是长时间最小变异可能预示着胎儿缺氧。

胎监cst是什么【温故知新】熟悉电子胎心监护判读要点,正确掌握胎监图纸解读六步法_https://www.jmylbn.com_新闻资讯_第3张

胎监cst是什么【温故知新】熟悉电子胎心监护判读要点,正确掌握胎监图纸解读六步法_https://www.jmylbn.com_新闻资讯_第18张


3)中等变异(正常变异):变异幅度6-25bpm,是健康胎儿应该具有的变异。

胎监cst是什么【温故知新】熟悉电子胎心监护判读要点,正确掌握胎监图纸解读六步法_https://www.jmylbn.com_新闻资讯_第3张

胎监cst是什么【温故知新】熟悉电子胎心监护判读要点,正确掌握胎监图纸解读六步法_https://www.jmylbn.com_新闻资讯_第20张


4)显著变异:变异幅度≥25bpm,一般出现于频繁胎动或胎儿的缺氧早期。持续超过十分钟,应该视为异常NST。

胎监cst是什么【温故知新】熟悉电子胎心监护判读要点,正确掌握胎监图纸解读六步法_https://www.jmylbn.com_新闻资讯_第3张

胎监cst是什么【温故知新】熟悉电子胎心监护判读要点,正确掌握胎监图纸解读六步法_https://www.jmylbn.com_新闻资讯_第22张


3.胎心率加速:指胎心率突然显著增加(开始到波峰<30秒),一般是胎动后伴随胎心加速,孕周不同,持续时间和加速的幅度是不一样的。

胎监cst是什么【温故知新】熟悉电子胎心监护判读要点,正确掌握胎监图纸解读六步法_https://www.jmylbn.com_新闻资讯_第3张

胎监cst是什么【温故知新】熟悉电子胎心监护判读要点,正确掌握胎监图纸解读六步法_https://www.jmylbn.com_新闻资讯_第24张


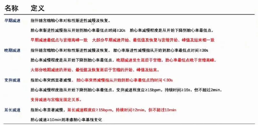
4.胎心率减速——早期减速:胎心率缓慢降低,缓慢恢复正常,减速的开始及恢复与宫缩同步,从开始到胎心率最低点时间≥30秒。一般发生在活跃期晚期或第二产程胎头下降较快胎儿头皮受压时。

胎监cst是什么【温故知新】熟悉电子胎心监护判读要点,正确掌握胎监图纸解读六步法_https://www.jmylbn.com_新闻资讯_第3张

胎监cst是什么【温故知新】熟悉电子胎心监护判读要点,正确掌握胎监图纸解读六步法_https://www.jmylbn.com_新闻资讯_第26张


5.胎心率减速——晚期减速:胎心率缓慢降低,缓慢恢复正常,减速开始及恢复晚于宫缩,从开始到胎心率最低点时间≥30秒。产前出现一般提示胎盘功能不良,但是临产后尤其是第二产程出现偶发晚期减速不要过于紧张。

胎监cst是什么【温故知新】熟悉电子胎心监护判读要点,正确掌握胎监图纸解读六步法_https://www.jmylbn.com_新闻资讯_第3张

胎监cst是什么【温故知新】熟悉电子胎心监护判读要点,正确掌握胎监图纸解读六步法_https://www.jmylbn.com_新闻资讯_第28张


6.胎心率减速——变异减速:发生与宫缩没有固定关系,通常认为产生机制是脐带受压引起,常见于临产后、胎膜破裂、羊水过少、羊水偏少等,临床上变异减速持续的时间超过60秒或最低点低于60bpm叫做重度变异减速,提示脐带重度受压。


胎监cst是什么【温故知新】熟悉电子胎心监护判读要点,正确掌握胎监图纸解读六步法_https://www.jmylbn.com_新闻资讯_第29张

胎监cst是什么【温故知新】熟悉电子胎心监护判读要点,正确掌握胎监图纸解读六步法_https://www.jmylbn.com_新闻资讯_第30张


7.胎心率减速——延长减速:指胎心率减速时间持续≥2min,但是不超过10min,需要立即宫内复苏,要求7min之内恢复正常,超过9min预后不良。一般因过强宫缩、仰卧位低血压综合征或静滴缩宫素引起,经过宫内复苏是可以恢复的,但是脐带脱垂、胎盘早剥、子宫破裂、前置血管破裂等情况导致的延长减速是不可逆的。

胎监cst是什么【温故知新】熟悉电子胎心监护判读要点,正确掌握胎监图纸解读六步法_https://www.jmylbn.com_新闻资讯_第3张

胎监cst是什么【温故知新】熟悉电子胎心监护判读要点,正确掌握胎监图纸解读六步法_https://www.jmylbn.com_新闻资讯_第32张


4、产前胎监判读标准:

1.NST分类方法:

二分法:反应型指20-40min内出现2次或以上的胎心加速,无反应型指超过40min没有足够的胎心加速。

三分法:见下图

胎监cst是什么【温故知新】熟悉电子胎心监护判读要点,正确掌握胎监图纸解读六步法_https://www.jmylbn.com_新闻资讯_第3张

胎监cst是什么【温故知新】熟悉电子胎心监护判读要点,正确掌握胎监图纸解读六步法_https://www.jmylbn.com_新闻资讯_第34张


2.OCT(缩宫素激惹试验):运用缩宫素诱发孕妇产生规律宫缩、观察胎心率与宫缩的关系,以评价胎儿宫内状况及胎盘功能。适应症包括GDM、高血压、FGR、过期妊娠等,无阴道分娩条件、异常NST是OCT的禁忌征。


OCT结果的判读标准如下:

胎监cst是什么【温故知新】熟悉电子胎心监护判读要点,正确掌握胎监图纸解读六步法_https://www.jmylbn.com_新闻资讯_第3张

胎监cst是什么【温故知新】熟悉电子胎心监护判读要点,正确掌握胎监图纸解读六步法_https://www.jmylbn.com_新闻资讯_第36张


1)OCT阴性:有规律宫缩,但没有晚期减速或超过30秒的变异减速。

胎监cst是什么【温故知新】熟悉电子胎心监护判读要点,正确掌握胎监图纸解读六步法_https://www.jmylbn.com_新闻资讯_第3张

胎监cst是什么【温故知新】熟悉电子胎心监护判读要点,正确掌握胎监图纸解读六步法_https://www.jmylbn.com_新闻资讯_第38张


2)OCT阳性:50%以上的宫缩或连续三次以上的规律宫缩后出现了晚期减速,需要立即进行宫内复苏。


胎监cst是什么【温故知新】熟悉电子胎心监护判读要点,正确掌握胎监图纸解读六步法_https://www.jmylbn.com_新闻资讯_第39张


3)可疑OCT阳性:下面图纸显示不协调的宫缩、散在的VD波、超过30min的变异减速。如果病人没有真正临产、OCT阳性和可疑阳性,需要宫内复苏同时选择剖宫产。

胎监cst是什么【温故知新】熟悉电子胎心监护判读要点,正确掌握胎监图纸解读六步法_https://www.jmylbn.com_新闻资讯_第3张

胎监cst是什么【温故知新】熟悉电子胎心监护判读要点,正确掌握胎监图纸解读六步法_https://www.jmylbn.com_新闻资讯_第41张


4)可疑过度刺激:10分钟内有5次以上的宫缩,每次宫缩超过了90秒,或者出现了复发性晚减,考虑宫缩过频过长引起的,一般临床上也判断为OCT阳性,可能提示胎盘功能不良,进入产程后顺转剖的机率增加。

胎监cst是什么【温故知新】熟悉电子胎心监护判读要点,正确掌握胎监图纸解读六步法_https://www.jmylbn.com_新闻资讯_第3张

胎监cst是什么【温故知新】熟悉电子胎心监护判读要点,正确掌握胎监图纸解读六步法_https://www.jmylbn.com_新闻资讯_第43张


5)OCT不满意:虽然使用了最大滴速的缩宫素,但是宫缩没有达到满意效果,尽管胎监正常,判为OCT不满意,或者胎监上出现了无法解释的图形。

胎监cst是什么【温故知新】熟悉电子胎心监护判读要点,正确掌握胎监图纸解读六步法_https://www.jmylbn.com_新闻资讯_第3张

胎监cst是什么【温故知新】熟悉电子胎心监护判读要点,正确掌握胎监图纸解读六步法_https://www.jmylbn.com_新闻资讯_第45张


5、产时监护(CST)判读标准:

1.产时监护判定标准分三类: 

胎监cst是什么【温故知新】熟悉电子胎心监护判读要点,正确掌握胎监图纸解读六步法_https://www.jmylbn.com_新闻资讯_第3张 

胎监cst是什么【温故知新】熟悉电子胎心监护判读要点,正确掌握胎监图纸解读六步法_https://www.jmylbn.com_新闻资讯_第47张


2.产时监护流程:

胎监cst是什么【温故知新】熟悉电子胎心监护判读要点,正确掌握胎监图纸解读六步法_https://www.jmylbn.com_新闻资讯_第3张 

胎监cst是什么【温故知新】熟悉电子胎心监护判读要点,正确掌握胎监图纸解读六步法_https://www.jmylbn.com_新闻资讯_第49张


6、宫内复苏八大措施:

1)停止或减慢缩宫素滴速/停用前列腺素制剂/使用宫缩抑制剂;

2)改变产妇体位为侧卧位或膝胸卧位,减少仰卧位低血压综合征的发生或脐带受压

3)加快生理盐水或平衡液输液滴速,以纠正低血压、低血容量;

4)行阴道检查解除先露对脐带的压迫;

5)鼻导管给氧/面罩给氧;

6)缓解产妇焦虑情绪;

7)训练产妇调整呼吸及屏气技术;

8)若存在变异减速可考虑羊膜腔内灌注,条件限制一般很难实施。


以上措施实施快速到位,大多数的胎监都能恢复正常,但是脐带脱垂、子宫破裂、胎盘早剥、前置胎盘、前置血管破裂出血等情况是不可逆的,宫内复苏的同时要快速决断分娩方式以尽早终止妊娠。除此之外的措施,没有明确的循证医学支持,不建议使用。


7、电子胎心监护实施的流程:

胎监cst是什么【温故知新】熟悉电子胎心监护判读要点,正确掌握胎监图纸解读六步法_https://www.jmylbn.com_新闻资讯_第3张

胎监cst是什么【温故知新】熟悉电子胎心监护判读要点,正确掌握胎监图纸解读六步法_https://www.jmylbn.com_新闻资讯_第51张



1、掌握电子胎心监护的基本知识;

2、掌握胎监图纸解读的六步法;

3、掌握NST/OCT/CST的判读标准;

4、掌握宫内复苏的八大措施;

5、定期均质化培训与考核电子胎心监护;

6、产科快速反应团队的建议与培训。

胎监cst是什么【温故知新】熟悉电子胎心监护判读要点,正确掌握胎监图纸解读六步法_https://www.jmylbn.com_新闻资讯_第52张

胎监cst是什么【温故知新】熟悉电子胎心监护判读要点,正确掌握胎监图纸解读六步法_https://www.jmylbn.com_新闻资讯_第53张
【完整视频】
胎儿监护规范应用

胎监cst是什么【温故知新】熟悉电子胎心监护判读要点,正确掌握胎监图纸解读六步法_https://www.jmylbn.com_新闻资讯_第54张
胎监cst是什么【温故知新】熟悉电子胎心监护判读要点,正确掌握胎监图纸解读六步法_https://www.jmylbn.com_新闻资讯_第55张


专家介绍

胎监cst是什么【温故知新】熟悉电子胎心监护判读要点,正确掌握胎监图纸解读六步法_https://www.jmylbn.com_新闻资讯_第56张


来源:妇产科网公众号
声明:本文经网络转载,若有侵权请联系我们删除
✦了解更多妇产资讯,点击关注妇产科网 👇👇


END 





欢迎各位在评论区踊跃留言!

投稿邮箱:obgy2000@yapot.com

客户服务:13311480284(微信同号)

商务合作:13811161704(微信同号)cici.obgy@yapot.com

会议合作:13811154965(微信同号)


胎监cst是什么【温故知新】熟悉电子胎心监护判读要点,正确掌握胎监图纸解读六步法_https://www.jmylbn.com_新闻资讯_第57张


胎监cst是什么【温故知新】熟悉电子胎心监护判读要点,正确掌握胎监图纸解读六步法_https://www.jmylbn.com_新闻资讯_第58张
快分享
胎监cst是什么【温故知新】熟悉电子胎心监护判读要点,正确掌握胎监图纸解读六步法_https://www.jmylbn.com_新闻资讯_第59张
点收藏
胎监cst是什么【温故知新】熟悉电子胎心监护判读要点,正确掌握胎监图纸解读六步法_https://www.jmylbn.com_新闻资讯_第60张
狂点赞
胎监cst是什么【温故知新】熟悉电子胎心监护判读要点,正确掌握胎监图纸解读六步法_https://www.jmylbn.com_新闻资讯_第61张
点在看