胎心监护vd是什么意思胎心监护如何评估?变异减少时又该如何判读?附病例、图表详细解读>

新闻资讯2026-04-24 07:27:05

胎心监护vd是什么意思胎心监护如何评估?变异减少时又该如何判读?附病例、图表详细解读>_https://www.jmylbn.com_新闻资讯_第1张

胎心监护vd是什么意思胎心监护如何评估?变异减少时又该如何判读?附病例、图表详细解读>_https://www.jmylbn.com_新闻资讯_第2张

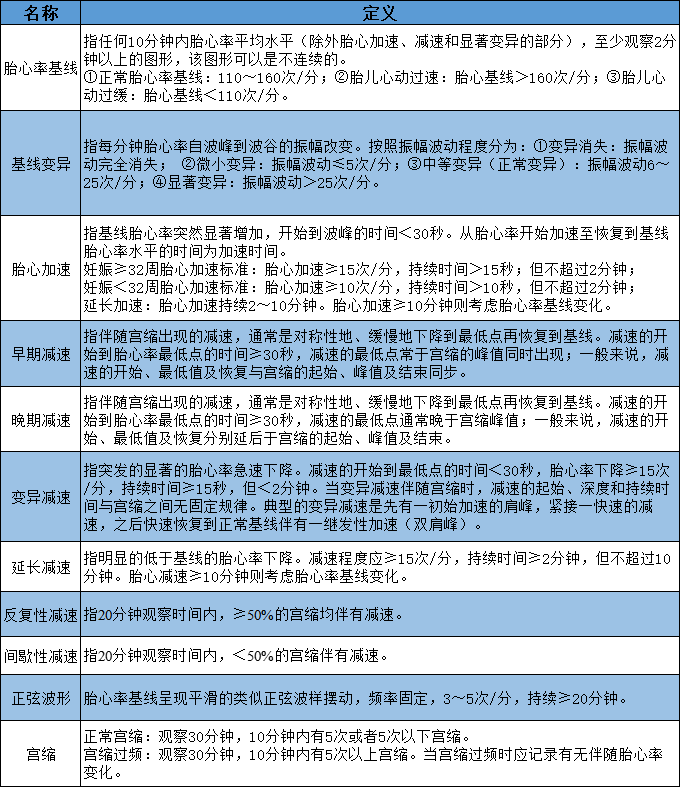
目前国内大多数医院电子胎心监护的应用,是依据第九版《妇产科学》教科书上刊登的判断标准。产前胎心监护无刺激试验(NST),结果分类是参照2007年加拿大妇产科医师学会(SOGC)的指南,判读结果可分为“正常”、“不典型”和“异常”。产时监护(CST)评价标准参照2009年美国妇产科医师学会(ACOG)指南及2015年中华医学会围产医学分会制定的《电子胎心监护应用专家共识》的产时电子胎心监护三级评价系统,结果分为Ⅰ类、Ⅱ类和Ⅲ类。判读主要根据胎心率基线、基线细变异、加速、减速、宫缩这5个基本参数(表1-1)。


其中减速根据胎心下降的速度和持续时间不同分为早期减速(early deceleration,ED)、晚期减速(late deceleration,LD)、变异减速(variable deceleration, VD)和延长减速(prolonged deceleration,PD);根据发生频率分为反复性减速和间隙性减速。我们首先了解其基本概念及相关问题。


表1-1  电子胎心监护的评价指标(《妇产科学》第9版)

胎心监护vd是什么意思胎心监护如何评估?变异减少时又该如何判读?附病例、图表详细解读>_https://www.jmylbn.com_新闻资讯_第3张

▲点击图片可放大查看


01

何谓胎心率基线

胎心率(fetal heart rate,FHR)维持一定的水平,是中枢神经系统调节的结果,胎心率受交感神经及副交感神经(迷走神经)的双重支配,交感神经兴奋时使心率加快,迷走神经兴奋时使心率减慢。


10分钟以上的胎心率平均值为基础胎心率,亦称胎心率基线(FHR-baseline)。除外胎心加速、减速和显著变异的部分,至少观察2分钟。如在观察阶段基线不确定的,可参考前10分钟图形或延长监护时间来确定基线。一般采用四舍五入,以5的倍数来表示。


胎心率基线是判读电子胎心监护图形临床意义的基础,没有真实的胎心率基线,各种图形的真实性便无从谈起。


02

什么是基线细变异

指每分钟胎心率自波峰到波谷的振幅改变,称为胎心率基线细变异(FHR-baseline variability),也就是在胎心率基线上重复而快速的变化小波。基线变异分为长变异((long term variability,LTV)及短变异(short term variability,STV)。


长变异是指胎心率基线上肉眼可见的上下摆动的波,此波由振幅(amplitude)及周期组成。振幅是上下摆动之波的高度,以bpm(beats per minute)表示。周期数是一分钟内肉眼可见的波动数,以cpm(cycles per minute)表示,也有以零交叉(zero cross,次数/min)来表示的。


首先人工画一段较规整的并且放大了的细变异模拟曲线,如图1-15,什么是细变异的bpm和cpm一目了然。但实际监护图并非如此易于辨认。


胎心监护vd是什么意思胎心监护如何评估?变异减少时又该如何判读?附病例、图表详细解读>_https://www.jmylbn.com_新闻资讯_第4张

图1-15  放大了的模拟细变异


短变异是胎心率基线细变异中最快最小的变异,一般是指心搏到心搏(beat to beat)之间的振幅差异。在监护记录纸上用肉眼分辨这种变化是困难的,而且在心电法记录的监护曲线上相对准确。


长变异比短变异变化慢,但振幅差别大,在监护记录图上可用肉眼观察辨认,通常一分钟有4~6次比较平缓的波动,不仅用心电法记录的图形上长变异有临床意义,带有自相关功能的超声多普勒法记录的图形,也能提供临床判断长变异的资料。


在胎心率图上最难说明的就是胎心率基线变异,故在此进行一下解释。图1-16左侧为胎心率基线,取基线一小段放大分析,这就是右侧具有阶梯状的曲线。其中每一个阶梯为一次心搏的心率值水平,而阶梯与阶梯间的差异就是心搏与心搏之间的振幅差,也就叫短变异(STV)。例如前后两次心搏的胎心率分别为142bpm及148bpm,它们的振幅差就是6bpm。图中长变异(LTV)较易辨别,它具有较大的实用价值。如图1-16所示,长变异就相当于在曲线的最高点及其最低点各画一条横线,两横线间的振幅差就是LTV的振幅变异,并依此对LTV分类。大的波动就是LTV的周期。


胎心监护vd是什么意思胎心监护如何评估?变异减少时又该如何判读?附病例、图表详细解读>_https://www.jmylbn.com_新闻资讯_第5张

图1-16  胎心率基线的LTV及STV


03

基线细变异如何分类?

观察10分钟的胎心率基线,不包括加速和减速,按照振幅波动程度分类(图1-17):

1)变异消失:振幅波动完全消失(0~2bpm)。

(2)微小变异:振幅波动≤5bpm。

(3)中度变异(正常变异):振幅波动6~25bpm。

(4)显著变异:振幅波动>25bpm。

胎心监护vd是什么意思胎心监护如何评估?变异减少时又该如何判读?附病例、图表详细解读>_https://www.jmylbn.com_新闻资讯_第6张

图1-17  变异分类


图1-18和图1-19是两个中度变异的监护图。振幅变异范围在10~14bpm之间,周期为5cpm。宫缩图上的竖线为孕妇自觉胎动后的手按标记。


胎心监护vd是什么意思胎心监护如何评估?变异减少时又该如何判读?附病例、图表详细解读>_https://www.jmylbn.com_新闻资讯_第7张

图1-18  胎心率基线130bpm,细变异10~14bpm,周期5cpm 


胎心监护vd是什么意思胎心监护如何评估?变异减少时又该如何判读?附病例、图表详细解读>_https://www.jmylbn.com_新闻资讯_第8张

图1-19  胎心率基线120~125bpm,细变异10~12bpm,周期5cpm


04

变异减少的影响因素有哪些

变异减少是胎心监护评估胎儿慢性缺氧、胎儿酸中毒的重要参数,但影响变异减少的因素还有如下方面:

1

早产儿:在28周之前,即使是健康的胎儿也有细变异减少的情况,但32周之后就应该正常。

2

胎儿睡眠周期影响,在睡眠期变异减少,觉醒期细变异恢复正常。监护20~30分钟往往不能排除胎儿处在睡眠期,但变异减少的情况如延长监护超过60分钟未改善,就要引起警惕。

3

药物影响:镇静药、麻醉药、植物性神经抑制剂、镁剂、类固醇药物:倍他米松和地塞米松等,都会出现变异和胎动减少。

4

无脑儿或先天性神经系统异常。

5

个别超声多普勒拾取信号的监护仪信号处理技术欠佳。

05

变异减少时如何判读胎儿状况

变异减少是胎心监护图形观察中的主要部分。对于不伴随减速或胎心率基线改变的单一变异减少,不能立即作出判断,需要结合其他监护资料来综合分析。如果能观察到胎心率加速的存在,就可以排除胎儿酸中毒(图1-20病例)。自发加速或通过刺激胎儿出现的加速,都说明胎儿良好。加速和变异两者,在胎儿进行性缺氧过程中的规律:先是加速的消失,如缺氧继续加重,之后出现变异减少。


变异减少大多由连续减速的缺氧图形发展而来,也就是变异消失之前会有一个缺氧过程。也可发生在脐带持续受压的急性缺氧,监护图表现为重度VD或PD伴有变异减少。变异减少如果伴有胎动及加速消失、胎心率基线过速、过缓或频发减速缺氧图形,在排除胎儿睡眠、药物影响后,应高度重视,积极处理(图1-21病例)。

图1-20病例简介

23岁,G1P0,孕期规律产检,无妊娠合并症及并发症。


彩超:双顶径9.5cm,股骨长7.3cm,羊水指数6.0cm,RI 0.47,S/D 1.87。


入院诊断:①羊水偏少;②38+5周妊娠G1P0,LOA。

胎心监护vd是什么意思胎心监护如何评估?变异减少时又该如何判读?附病例、图表详细解读>_https://www.jmylbn.com_新闻资讯_第9张

图1-20A  宫口开大3cm,微小变异?


胎心监护vd是什么意思胎心监护如何评估?变异减少时又该如何判读?附病例、图表详细解读>_https://www.jmylbn.com_新闻资讯_第10张

图1-20B  延长监护有加速,排除胎儿酸碱失衡


入院后10:00行OCT并引产,14:50宫口开大3cm,变异减少?无减速(图1-20A)。延长监护可见加速(图1-20B),排除胎儿缺氧,考虑图1-19A的监护图为胎儿处于睡眠期。


分娩结局:17:08经阴顺娩一成熟男婴,体重3400g。新生儿Apgar 1~5分钟均评10分。

图1-21病例简介

28岁,既往月经规律,孕期顺利,定期产检,血压134/82mmHg。现37+3周妊娠常规来院产检,自诉胎动减少1天。


彩超检查:双顶径9.2cm,最大羊水暗区5.2cm。脐血流:Vmax 48cm/s,RI 0.62,S/D 2.64。


门诊NST监护情况见图1-21A~C。

胎心监护vd是什么意思胎心监护如何评估?变异减少时又该如何判读?附病例、图表详细解读>_https://www.jmylbn.com_新闻资讯_第11张

图1-21A  胎心率基线150bpm,细变异消失,无胎动、无加速

胎心监护vd是什么意思胎心监护如何评估?变异减少时又该如何判读?附病例、图表详细解读>_https://www.jmylbn.com_新闻资讯_第12张

图1-21B  延长监护,继续观察

胎心监护vd是什么意思胎心监护如何评估?变异减少时又该如何判读?附病例、图表详细解读>_https://www.jmylbn.com_新闻资讯_第13张

图1-21C  偶发宫缩伴有LD


13:42门诊监护:胎心率基线150bpm,细变异消失,无胎动、无加速(图1-21A~B),延长监护至30分钟出现偶发宫缩,观察宫缩状态下胎儿的耐受情况,在较弱的孕期宫缩下,胎心率出现明显LD(图1-21C)。结合孕妇自诉胎动减少,判定胎儿宫内窘迫诊断明确,立即收入院。


分娩结局:16:41剖宫产一成熟男婴,体重2900g,外观无畸形,新生儿Apgar评分1分钟评7分,5~10分钟评10分,脐带扭转数十圈,脐轮部有陈旧性瘀斑。羊水Ⅱ度污染,约200ml。脐动脉pH 7.11,BE -6mmol/L。


虽然根据图1-21A、图1-21B,就可以判定NST无反应型,但是临床上遇到类似图形时,无法排除胎儿睡眠,受胎心监护的局限性影响,不能就此诊断胎儿缺氧,往往会收入院进一步做其他检查并复测监护。而此例延长监护后可以看到:在无胎动、无加速、无变异和自诉胎动减少的基础上,偶发宫缩伴有LD(图1-21C),缺氧诊断明确,立即终止妊娠。根据分娩结果,胎儿缺氧与脐带扭转,血氧供应减少有关。

胎心监护vd是什么意思胎心监护如何评估?变异减少时又该如何判读?附病例、图表详细解读>_https://www.jmylbn.com_新闻资讯_第14张

以上内容节选自山东第一医科大学程卫红、程志厚教授编写的新书《百例读图——胎心监护临床手册》。


胎心监护vd是什么意思胎心监护如何评估?变异减少时又该如何判读?附病例、图表详细解读>_https://www.jmylbn.com_新闻资讯_第15张


本书共分为两大部分,基础篇和实践篇。本书收集了临床工作中遇到的百余例典型和不典型的胎心监护图例,包含400余幅精美胎心监护监护图片,通过问答形式呈现,深入分析各监护参数的定义和监护应用中的注意要点。同时结合最新指南,简洁、精炼地分析产程经过、处理措施和分娩结局。


胎心监护vd是什么意思胎心监护如何评估?变异减少时又该如何判读?附病例、图表详细解读>_https://www.jmylbn.com_新闻资讯_第16张


今日福利

胎心监护vd是什么意思胎心监护如何评估?变异减少时又该如何判读?附病例、图表详细解读>_https://www.jmylbn.com_新闻资讯_第17张

▲点击图片购买


原价:79元

第一妇产粉丝福利价:69


再送价值39.9元的线上课程

【邹丽颖老师-胎心监护五要素及应用注意事项】

永久免费回顾

👇👇👇

胎心监护vd是什么意思胎心监护如何评估?变异减少时又该如何判读?附病例、图表详细解读>_https://www.jmylbn.com_新闻资讯_第18张

长按识别二维码

添加小助手微信领取课程

(微信号:ibaby971)


书籍目录

胎心监护vd是什么意思胎心监护如何评估?变异减少时又该如何判读?附病例、图表详细解读>_https://www.jmylbn.com_新闻资讯_第19张
胎心监护vd是什么意思胎心监护如何评估?变异减少时又该如何判读?附病例、图表详细解读>_https://www.jmylbn.com_新闻资讯_第20张
胎心监护vd是什么意思胎心监护如何评估?变异减少时又该如何判读?附病例、图表详细解读>_https://www.jmylbn.com_新闻资讯_第21张
胎心监护vd是什么意思胎心监护如何评估?变异减少时又该如何判读?附病例、图表详细解读>_https://www.jmylbn.com_新闻资讯_第22张
胎心监护vd是什么意思胎心监护如何评估?变异减少时又该如何判读?附病例、图表详细解读>_https://www.jmylbn.com_新闻资讯_第23张

<左右滑动查看更多>

声明

文章系本平台授权发布,未经许可禁止转载,当然欢迎您分享到朋友圈!

文章来源: 节选自《百例读图——胎心监护临床手册》

推荐阅读

知识拓展-精选文章


硝苯地平、间苯三酚……6大常用宫缩抑制剂,用法、剂量、注意要点全总结!


妇产科门诊遇见腹痛患者,当心这个坑!这个病若正确判断,完全可以避免手术治疗


产科医生必须精通!产钳助产术操作步骤,每一步带图讲解>

联系我们

原创投稿丨diyi_fuchan@ibabygroup.cn

会议直播丨赵女士  18030732857

商务合作丨李先生  13671145702

胎心监护vd是什么意思胎心监护如何评估?变异减少时又该如何判读?附病例、图表详细解读>_https://www.jmylbn.com_新闻资讯_第24张

点击“阅读原文”可购买书籍

53万妇产儿科医护都

胎心监护vd是什么意思胎心监护如何评估?变异减少时又该如何判读?附病例、图表详细解读>_https://www.jmylbn.com_新闻资讯_第25张