牙科用什么耗材被国家卫健委点名要求加大使用,“物美价廉”的橡皮障为何会成为牙科的“蜜糖与砒霜”?

新闻资讯2026-04-24 05:04:07
牙科用什么耗材被国家卫健委点名要求加大使用,“物美价廉”的橡皮障为何会成为牙科的“蜜糖与砒霜”?_https://www.jmylbn.com_新闻资讯_第1张
牙科用什么耗材被国家卫健委点名要求加大使用,“物美价廉”的橡皮障为何会成为牙科的“蜜糖与砒霜”?_https://www.jmylbn.com_新闻资讯_第2张
作者丨六六  编辑丨羊羊
三六九医彩网369DSO原创

你知道橡皮障吗?

很多牙医在沟通案例时,都会提及甚至争论到这个“又好用又冷门”的小物品。

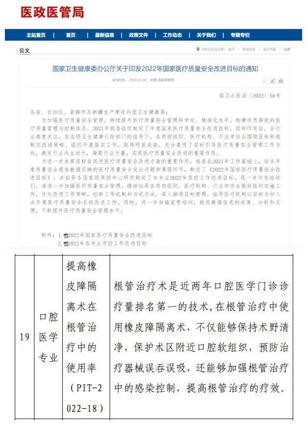
上半年,国家卫生健康委员会发文《关于印发2022年国家医疗质量安全改进目标的通知》,将“提高橡皮障隔离术在根管治疗中的使用率”列为国家医疗质量安全改进目标,指标中规定医疗机构橡皮障隔离术在根管治疗中的使用率,需达到全国范围平均33%的目标值。

牙科用什么耗材被国家卫健委点名要求加大使用,“物美价廉”的橡皮障为何会成为牙科的“蜜糖与砒霜”?_https://www.jmylbn.com_新闻资讯_第3张

到底是什么样“无存在感”的耗材,会让国家卫健委专门发文指示提高使用率呢?

橡皮障,就是一张隔水且有弹性的橡皮布。根据实际治疗的需要,牙医会将其打孔、夹置,随后套在牙颈部,使牙齿与口腔环境相隔离。橡皮障不仅可以避免治疗时的异物落入口腔,同时也能减少气溶胶微粒的扩散,降低感染风险,还可以保持治疗器械的干燥清爽,方便牙医操作。

2015年,一名3岁男童在补牙过程中因哭闹不慎将医用棉球吸入,阻塞气道窒息死亡。在该新闻报道的评论区,有一位牙医十分惋惜的说:“如果用橡皮障估计就不会出事了......”

牙科用什么耗材被国家卫健委点名要求加大使用,“物美价廉”的橡皮障为何会成为牙科的“蜜糖与砒霜”?_https://www.jmylbn.com_新闻资讯_第4张

大众对于橡皮障的陌生感,来自于其使用普及率的低下,很多人躺过无数次牙椅,或许也从没见过它。



01很多医生都用不好?

事实上,尽管橡皮障已列入了医师考试,但对于不少牙医而言,它甚至也不是能多么熟练使用于工作中的治疗单品。

橡皮障虽小,但对于牙医的技术却有着一定的要求。一方面在于橡皮障会限制牙医的操作空间,而另一方面,除了因打孔不当出现破裂这样的小问题外,不正确的使用橡皮障也会给患者的口腔造成二次伤害。

曾有牙医透露,在龋齿修补中,如果龋坏位置靠近牙龈,一些医生在使用橡皮障的时候就会将橡皮障夹压到牙根部以方便修补。患者可能在麻药的作用下当时感觉不到压迫的痛感,但这种挤压却是实打实的会伤害到牙龈,甚至更严重的会造成不可逆的牙龈萎缩。这也导致很多“初体验”不佳的患者,对于橡皮障产生了很大的抵触心理,在后续的治疗中会坚持拒绝再使用。

牙科用什么耗材被国家卫健委点名要求加大使用,“物美价廉”的橡皮障为何会成为牙科的“蜜糖与砒霜”?_https://www.jmylbn.com_新闻资讯_第5张

然后,就是使用成本的问题。

橡皮障需要四手操作,也就是一个医生配一个助手才能顺利使用。对于很多规模有限的医院与机构来说,人力的成本考量也会限制机构内橡皮障的使用普及。虽然助理人员不像牙医那么难找,但给每一个治疗的医生都配一个助手的标准操作,还不是100%的业内常态。

当然,人力的成本只是小问题,因为目前在很多大型机构,四手操作已经是比较基本的治疗模式了。

牙科用什么耗材被国家卫健委点名要求加大使用,“物美价廉”的橡皮障为何会成为牙科的“蜜糖与砒霜”?_https://www.jmylbn.com_新闻资讯_第6张

除了人力成本外,布置橡皮障也会让每一单治疗多花费起码20分钟的时间成本,所以在“时间性价比不高”的意识下,一些牙医在进行操作的时候,往往更喜欢用其他挡板或隔离器械代替橡皮障。

此外,就是部分患者不适宜或不接受使用橡皮障,例如橡皮过敏者与因鼻炎严重而无法鼻呼吸的患者,但仍然也是少数。

但以上的这些,也只是由因致果的因素,似乎并不至如此阻碍橡皮障的普及使用。

牙科用什么耗材被国家卫健委点名要求加大使用,“物美价廉”的橡皮障为何会成为牙科的“蜜糖与砒霜”?_https://www.jmylbn.com_新闻资讯_第7张

02被橡皮障挡住的“信任关系

有牙医表示:“在学校学习的时候,觉得橡皮障是难舍的好用单品,但工作后才发现,能‘成功使用上’橡皮障这件事,要比‘成功使用它’本身难得多。”

橡皮障的价格本不算昂贵,就算是医院或机构以市场零售价购入,也平均就在每张十几二十块左右。如果在治疗中算进去的话,介于机构的不同定价标准和医生的人工成本,价格会稍有浮动,但也不至很离谱。(据说也有高端机构的收费会达到100-200元/次,不过属个别情况)

问题就在于,国内消费者对口腔治疗的长期意识偏弱,会直接或间接的阻碍其对口腔保护的投入,不仅体现在日常的护理中,也体现在接受治疗的过程中。

橡皮障最常见的使用场景是在根管治疗中,目前,国内根管治疗的报销覆盖并不完全,也会出现一部分自费一部分报销的情况,例如橡皮障、次氯酸钠及EDTA等材料都是需患者自掏腰包的。一旦综合治疗费用支撑不了材料的全面应用,牙医就需要就此部分的物料使用与患者达成一致。

但在大部分患者的认知里,橡皮障是基础上的“锦上添花”,而非基础本身的“雪中送炭”,这种作用性质的差异会导致接受度的大打折扣。所以,很多在牙医眼中相对必要的建议步骤或方案,往往都会因患者的“没必要”、“花冤枉钱”等认知而遭拒绝。久而久之,牙医们也会下意识的避免过度收费之嫌,将橡皮障束之高阁。

牙科用什么耗材被国家卫健委点名要求加大使用,“物美价廉”的橡皮障为何会成为牙科的“蜜糖与砒霜”?_https://www.jmylbn.com_新闻资讯_第8张

不用不知,不知不用。在很多患者的经验意识里,牙医就应该在没有橡皮障的辅助下也能安全的完成治疗,否则就是“技术不到位”,那么自然就会有“医生技术不行为什么要我买单”的抵触了。

有人说,橡皮障的大范围顺利应用,是要建立在医患同频的信任基础上,此话虽然颇具无奈与心酸,却也是事实。或许应该说,所有完全规范化、高质量化的治疗行为,都是会受到信任关系的左右与影响。

所以,在日接诊数有限、坚持精细化治疗的高端牙科,橡皮障是非常常见的治疗耗材,而在每天患者络绎不绝、不要求治疗附加价值的大众与基层牙科,橡皮障的推行依然任重而道远。


结语:

橡皮障只是国内口腔医疗的一个不起眼的小缩影,事实上,很多类似的“橡皮障问题”依然存在于当下的牙科治疗中,甚至在他们其中,有不少发展意义都更重于小小的橡皮障。

究其根本,还是国民口腔医疗意识、治疗规范化发展以及医疗保障制度的不足,直接或间接的影响着此类问题的解决。小小的橡皮障,隔离开的不是高端牙科与基层牙科,也不是优越群体与布衣百姓,而是更加先进的医疗意识与粗放化的诊疗思想,是口腔医疗有待成长的今天与更加优秀的明天。

本文素材来自网络。
丨慎重声明:本文内容仅供学习交流,观点仅代表原作者本人立场,版权归原作者所有,本文图中图片基于CC0协议,已获取授权,如有疑问请联系编辑。
牙科用什么耗材被国家卫健委点名要求加大使用,“物美价廉”的橡皮障为何会成为牙科的“蜜糖与砒霜”?_https://www.jmylbn.com_新闻资讯_第9张

中华口腔医学会发布《口腔医美服务规范》,取消对口腔医师执业证的明文要求
②连锁扩张不易!这家号称投资近14个亿的口腔医院,现在3000万就卖了
③传浙江公立口腔科被“团灭”!因患者投诉龈下刮治80元/颗大幅度超标
④湘雅口腔误诊肿瘤事件真相大反转:别借“刘翔峰”之流伤害“翦教授”
⑤36岁牙医猝死种植手术台 口腔医生何时成了“种牙机器”?
⑥行医造假、骗炮撩妹......口腔大V锒铛翻车,妹子们的幻想该醒醒了
⑦26岁男子拔牙10天后离世,拔除患牙都有哪些危害?
牙科用什么耗材被国家卫健委点名要求加大使用,“物美价廉”的橡皮障为何会成为牙科的“蜜糖与砒霜”?_https://www.jmylbn.com_新闻资讯_第10张