国产胃镜都有什么品牌【国金医疗·深度】澳华内镜:国产软镜领域开拓者,进口替代驱动产品增长

新闻资讯2026-04-24 01:22:26

特别声明:本公众号的观点、分析及预测仅代表作者个人意见,不代表任何机构立场,也不构成对阅读者的投资建议。本公众号发布的信息仅供《证券期货投资者适当性管理办法》中规定的专业投资者使用;非专业投资者擅自使用本公众号信息进行投资,本人不对任何人使用此全部或部分内容的行为或由此而引致的任何损失承担任何责任。未经本人事先书面许可,任何人不得将此报告或其任何部分以任何形式进行派发、复制、转载或发布,或对公众号内容进行任何有悖原意的删节或修改。投资有风险,入市需谨慎。

国产胃镜都有什么品牌【国金医疗·深度】澳华内镜:国产软镜领域开拓者,进口替代驱动产品增长_https://www.jmylbn.com_新闻资讯_第1张

投资逻辑

  • 国内软镜市场需求驱动点充足,政策驱动进口替代趋势有望加速。全球软镜市场规模过去保持约9%增速平稳增长,中国市场由于消化道筛查及治疗渗透率的提升趋势增速更快,年均复合增长率超过16%,但前三大外资厂商占据国内市场90%以上的市场份额,国产替代空间巨大。近年来一系列国产替代政策支持推进将有望加速内窥镜行业的国产替代趋势,同时分级诊疗政策在国内的推进也将开拓基层医疗机构的潜在需求。

  • 国产产品性价比优势凸显,便携式产品逐步开拓下沉市场。公司VMEAQ系列软镜产品能够满足医生需求的同时,医院采购的价格相比进口厂商优势显著,2020年产品价格区间在外资产品价格的75%左右,成为替代进口的关键因素之一。同时2022年公司推出AC-1便携式软镜主机,在面对移动医疗复杂的检查环境时拥有更强的适应性,能够更好满足下沉市场需求。

  • 在研管线丰富迭代周期快,新一代4K超清产品助力国产替代。公司下一代搭载4K超高清系统的新产品AQ-300目前展现出较大的临床优势,产品有望在2023年获批,上市后有望助力公司快速打破高等级医院外资垄断的格局。同时公司重视研发创新,目前还有众多自主研发的技术储备,未来凭借关键技术有望在与外资厂商竞争中取得一定优势。

  • IPO募资提升核心竞争力,股权激励设置高增长目标。公司202111月在科创板成功上市募集资金6.59亿元,将主要用于公司生产、研发及销售能力建设,预计未来公司行业竞争力将进一步提升。此外公司在2022年初实施股权激励方案,设置了2022年至2024年的收入及利润高增长目标,彰显出公司未来对新产品及业务发展的信心。

盈利预测与投资建议

  • 预计公司2022-2024年归母净利润0.63/0.98/1.47亿元,同比增长10%/55%/50%,对应EPS分别为0.47/0.73/1.10元。考虑到公司在国内软镜领域的优势地位与AQ-300新产品上市后的放量预期,给予公司20239PS估值、12个月内目标市值60亿元,目标价位44.64/股,首次覆盖给予“买入”评级。

风险提示

  • 新产品研发不达预期风险;产品推广不达预期风险;海外贸易摩擦风险;新冠疫情反复风险;存货周转率较低;限售股解禁风险;估值较高风险。

国产胃镜都有什么品牌【国金医疗·深度】澳华内镜:国产软镜领域开拓者,进口替代驱动产品增长_https://www.jmylbn.com_新闻资讯_第2张

国产胃镜都有什么品牌【国金医疗·深度】澳华内镜:国产软镜领域开拓者,进口替代驱动产品增长_https://www.jmylbn.com_新闻资讯_第3张

国产胃镜都有什么品牌【国金医疗·深度】澳华内镜:国产软镜领域开拓者,进口替代驱动产品增长_https://www.jmylbn.com_新闻资讯_第4张

国产胃镜都有什么品牌【国金医疗·深度】澳华内镜:国产软镜领域开拓者,进口替代驱动产品增长_https://www.jmylbn.com_新闻资讯_第5张


澳华内镜:深耕软性内窥镜行业,设备销售持续快速增长

  • 上海澳华内镜股份有限公司(简称“澳华内镜”)成立于1994年,是国内电子内窥镜设备及内窥镜诊疗手术耗材研发、生产和销售的高新技术企业。是国内最早从事软性电子内窥镜研发和制造的企业之一,公司VME及AQ产品系列在国内市场中已形成一定品牌力,在外资市场垄断地位的软性内窥镜领域占有一席之地,并且产品已进入德国、英国、韩国等发达国家市场。

  • 实控人股权控制稳固,有利公司战略发展。公司的控股股东和实际控制人是顾康、顾小舟父子,顾康直接持有公司12.71%的股份,顾小舟持有公司16.30%的股份,同时顾康、顾小舟通过小洲光电间接控制公司2.35%的股份,公司实际控制人合计控制公司31.37%的股权。

  • 澳华内镜拥有5家境内全资子公司、1家境外全资孙公司、2家境内控股子公司、1家参股公司。子公司类型完善布局合理,主要负责内镜周边设备、耗材和研发工作的开展。

国产胃镜都有什么品牌【国金医疗·深度】澳华内镜:国产软镜领域开拓者,进口替代驱动产品增长_https://www.jmylbn.com_新闻资讯_第6张

国产胃镜都有什么品牌【国金医疗·深度】澳华内镜:国产软镜领域开拓者,进口替代驱动产品增长_https://www.jmylbn.com_新闻资讯_第7张

国产胃镜都有什么品牌【国金医疗·深度】澳华内镜:国产软镜领域开拓者,进口替代驱动产品增长_https://www.jmylbn.com_新闻资讯_第8张

收入整体呈现快速增长,利润率有望持续提升

  • 产品销售放量趋势显著,2021年实现恢复性增长。过去几年仅在2020年由于国内新冠疫情导致当年收入下滑,其余年度均保持高速增长。2018年下半年公司推出了新一代AQ-200产品并且201810月收购了WISAP公司,使2019年增长进一步加速。

  • 2021年公司实现总收入3.47亿元,同比增长31.82%,收入增长趋势显著。2021年新冠疫情逐渐常态化,国内居民就诊及常规医疗活动逐步恢复,常规疾病检测和体检等需求也在同步恢复。公司持续加强产品的市场推广和产品力的提升,获得更多临床认可,其中AQ-200产品销售额持续提升,使得公司经营业绩取得恢复性增长。

  • 2022年一季度公司收入实现13.8%的增长,由于国内部分地区新冠疫情反复,预计对公司产品推广及运输物流等造成一定影响,未来随国内商业活动及物流形势好转后有望回归快速增长轨道。

国产胃镜都有什么品牌【国金医疗·深度】澳华内镜:国产软镜领域开拓者,进口替代驱动产品增长_https://www.jmylbn.com_新闻资讯_第9张

深耕内窥镜领域,境内外市场双线拓展

  • 以销售软镜设备为主、耗材及服务为辅的销售模式。公司主营业务收入按产品拆解主要包括内窥镜设备、内窥镜耗材以及内窥镜维修服务三个板块,其中内窥镜设备收入从2018年的79.4%上升到2021年的87.5%,内窥镜设备收入占比逐年上升,4年复合增长率达到29.9%

  • 内窥镜设备产品构成主要分成三部分:软性内窥镜主机、软性内窥镜镜体与内窥镜周边设备,其中软性内窥镜镜体收入占比基本稳定在50%左右,内窥镜周边设备占比呈现逐年上升趋势,从2017年的7.9%提升到2021年的21.4%,主要系公司2018年收购欧洲子公司WISAP,但内窥镜周边设备并非核心产品,WISAP公司销售毛利率也相对较低。

国产胃镜都有什么品牌【国金医疗·深度】澳华内镜:国产软镜领域开拓者,进口替代驱动产品增长_https://www.jmylbn.com_新闻资讯_第10张

  • 国内收入占比逐年提升,华东及西南地区为主力战场。2017年公司国内及海外销售基本相当,经过近几年的发展,公司收入占比已经以国内市场为主,2021年公司国内收入占比72%,与国内软镜市场的高速发展直接相关。其中分地区看销售主要集中于华东和西南地区,且逐年呈现上升趋势。境外市场主要集中于欧洲。

国产胃镜都有什么品牌【国金医疗·深度】澳华内镜:国产软镜领域开拓者,进口替代驱动产品增长_https://www.jmylbn.com_新闻资讯_第11张

  • 产品结构升级支撑毛利率持续提升。公司综合毛利率从2017年的61.5%提升到2021年的69.3%,与同行业企业毛利率水平相近。公司毛利率持续提升的主要原因来源于规模效应及产品结构升级,2018年下半年推出的AQ-200系列毛利率在80%以上,预计未来随公司更多新系列产品推出,毛利率仍有一定提升空间。

国产胃镜都有什么品牌【国金医疗·深度】澳华内镜:国产软镜领域开拓者,进口替代驱动产品增长_https://www.jmylbn.com_新闻资讯_第12张


软性内窥镜行业:市场潜力巨大,国产替代稳步推进

  • 内窥镜是临床中常用的医疗器械,医务人员可使用内窥镜器械在直视下或辅助设备支持下,通过人体自然腔道或人工建立的通道,对局部病灶进行观察、组织取材、止血、切除、引流、修补或重建通道等,具有较广的应用场景。相较于传统医学,微创和无创的医学提高了诊治效率,减轻了患者痛苦,是医学技术发展的革命性进步,也预示着未来医学的发展方向。内窥镜设备常搭配内镜诊疗手术耗材使用,在内窥镜检查或手术中起到活检、止血、扩张、切除等作用。

内窥镜已成常用医疗技术手段,软镜硬镜运用场景广阔

  • 内窥镜设备分类众多,软性内窥镜主要应用在消化领域按照镜体的软硬程度和应用场景,可以分为软性内窥镜和硬管内窥镜按照应用领域划分,可以分为消化内镜、呼吸内镜、普通外科内镜、关节镜、脊柱内镜、泌尿外科内镜、胸外科内镜、妇科内镜、鼻咽喉科内镜等。其中,消化内镜主要包括胃镜、肠镜等。

国产胃镜都有什么品牌【国金医疗·深度】澳华内镜:国产软镜领域开拓者,进口替代驱动产品增长_https://www.jmylbn.com_新闻资讯_第13张

  • 电子软性内窥镜设备主要包括三个部分1内镜主机:图像处理器和光源;2镜体:胃镜、肠镜等;3其他:CO2送气装置、内镜送水泵、监视器等。内镜设备通常搭配内镜诊疗耗材同时使用,可以实现取组织活检、微创手术治疗等目的。内镜设备可以重复使用,内镜诊疗耗材通常为一次性使用。

国产胃镜都有什么品牌【国金医疗·深度】澳华内镜:国产软镜领域开拓者,进口替代驱动产品增长_https://www.jmylbn.com_新闻资讯_第14张

  • 软性内窥镜为消化道筛查及手术带来革命性的影响。软镜主机装备的冷光源所发出的光经镜体内的导光纤维导入受检体腔内,镜身前端装备的微型图像传感器接到体腔内黏膜面反射来的光,将这些反射光转换成电信号。图像处理器通过图像信号处理后,在监视器上显示出受检脏器的内镜图像。

国产胃镜都有什么品牌【国金医疗·深度】澳华内镜:国产软镜领域开拓者,进口替代驱动产品增长_https://www.jmylbn.com_新闻资讯_第15张

国产胃镜都有什么品牌【国金医疗·深度】澳华内镜:国产软镜领域开拓者,进口替代驱动产品增长_https://www.jmylbn.com_新闻资讯_第16张

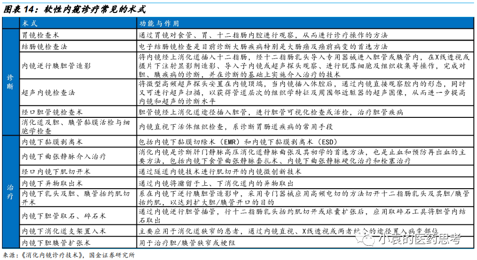
  • 消化内镜诊疗术式众多,内窥镜使用不可或缺。以内窥镜诊疗为代表的微创诊疗技术的出现,有效缓解了外科领域出血、疼痛和感染问题,现已成为我国医疗机构众多临床专业日常诊疗工作中不可或缺的重要技术手段。运用内镜诊疗技术,医生可以在内镜下进行组织活检、息肉切除、狭窄扩张、止血、静脉曲张套扎、胆汁引流、胆道取石等检查和治疗。

国产胃镜都有什么品牌【国金医疗·深度】澳华内镜:国产软镜领域开拓者,进口替代驱动产品增长_https://www.jmylbn.com_新闻资讯_第17张

全球内窥镜市场稳步增长,中国市场占比逐年上升

  • 全球内窥镜市场呈现稳步增长。全球医用内窥镜市场是全球医疗器械市场增长最快的板块之一,根据Frost & Sullivan的数据,2020年全球医用内窥镜市场规模达到203亿美元,20162020年复合增速在3.4%,呈现稳步增长,其中美国市场份额达到43.6%,基本主导全球市场,预计到2030年全球市场规模有望接近400亿美元

  • 国内市场仍处于发展阶段,市场增速远超全球。中国医用内窥镜市场与全球市场规模相比增速更快2020年中国医用内窥镜市场销售额达到231亿元,在疫情影响下过去4复合增速依然达到11.1%,高于全球内窥镜市场增速,市场前景广阔,预计到2030年市场规模有望超过600亿元

国产胃镜都有什么品牌【国金医疗·深度】澳华内镜:国产软镜领域开拓者,进口替代驱动产品增长_https://www.jmylbn.com_新闻资讯_第18张

  • 软性内窥镜市场规模增长趋势显著。2019年全球软性内窥镜市场销售额规模预计为118.5亿美元,2015-2019年均复合增长率为9.18%,高于同期全球医疗器械行业的平均复合增速,以此增速预计到2024年,软性内窥镜市场销售额规模将达到184亿美元。

  • 受益于消化道筛查及治疗普及,中国软性内窥镜市场快速发展。2019年中国软性内窥镜市场销售额规模约53.4亿元,2015-2019年复合增长率约为16.79%,随着消化道早癌筛查的普及和内窥镜新术式的开展,未来国内软性内镜市场有望继续保持较快增长。

国产胃镜都有什么品牌【国金医疗·深度】澳华内镜:国产软镜领域开拓者,进口替代驱动产品增长_https://www.jmylbn.com_新闻资讯_第19张

市场需求和内镜制造技术发展双轮驱动,软性内镜进入快速发展时期

  • 消化系疾病高发,市场需求空间巨大。根据《中国卫生统计年鉴》的数据,2018年我国公立医院消化系疾病出院人数为902万人,2012年至2018年的复合增长率为20.07%,处于高发阶段。受饮食习惯、环境因素的影响,我国是消化系肿瘤高发国家。

    • 根据国家癌症中心的数据,2015年我国新发恶性肿瘤393万人,消化道肿瘤中的胃癌、结直肠癌和食管癌的发病人数为103万人,占比26.37%

    • 中国男性癌症发病前十位中消化道肿瘤胃癌、结直肠癌和食道癌分别位列第二位、第四位和第五位,占比分别为13.08%10.46%8.23%,累计发病人数68万人;

    • 中国女性癌症发病前十位中消化道肿瘤结直肠癌、胃癌和食道癌分别位列第三位、第五位和第九位,占比分别为9.14%6.84%3.86%,累计发病人数35万人。

国产胃镜都有什么品牌【国金医疗·深度】澳华内镜:国产软镜领域开拓者,进口替代驱动产品增长_https://www.jmylbn.com_新闻资讯_第20张

  • 中国胃镜、结直肠镜开展率较低,增长空间较大。根据《消化内镜技术发展报告》统计,中国的胃镜、结直肠镜开展率与国际发达国家相比,均存在不小的差距

    • 胃镜开展率通过对美国(2009年)、德国(2006年)和西班牙(2007年)每10万人胃镜开展率对比来看,美国的胃镜开展率最高,每10万人有2234人。中国2012年的开展量与德国2006年开展量相当,但与美国相比差距较大。

    • 肠镜开展率通过对美国(2009年)、澳大利亚(2005年)、爱尔兰(2008年)、德国(2006年)、西班牙(2007年)、英国(2006年)和加拿大曼尼托巴省的每10万人肠镜开展率对比来看,美国2009年的肠镜开展率最高,每10万人有3,724.70人开展,而中国每10万仅435.98人开展,未来肠镜筛查渗透率提升仍有较大提升空间

国产胃镜都有什么品牌【国金医疗·深度】澳华内镜:国产软镜领域开拓者,进口替代驱动产品增长_https://www.jmylbn.com_新闻资讯_第21张

  • 肿瘤早诊早治渐成共识,释放内镜诊疗需求。以同为消化道疾病大国的日本为例,在全面推行胃镜筛查之后,主要得益于日本的高筛查率和高早诊率,日本的胃癌5年生存率达到60%以上,而我国目前只有35.9%

  • 政策支持开展早癌筛查,内镜市场规模增长有望加速。20184国家消化道肿瘤筛查及早诊早治计划正式启动,项目启动后争取每年筛查1,000万至2,000万人,并计划依托筛查在2030年实现我国胃肠道早癌诊断率提高到20%,胃肠道癌5年生存率提高至50%20196月,国家卫健委印发《上消化道癌人群筛查及早诊早治等技术方案》开展消化道内窥镜肿瘤筛查进入黄金发展期,从而有利于软镜的普及与销售推广。

全球市场被外资品牌主导,国产技术迭代推进替代进程

  • 日本和德国等发达国家及地区内镜行业发展历史较长,相关企业已经在行业内积累了技术、品牌、资金等方面的巨大优势,并借此占据了内镜领域的高端市场。国内生产企业的技术水平、品牌影响力、资金实力等方面距发达国家同类企业尚存在差距。同时,国外医疗器械企业凭借技术、品牌、资金等优势,通过收购企业或外包生产等方式,大幅度降低生产成本,提高竞争力。

  • 软性内镜行业技术壁垒较高,研发难度较大以奥林巴斯、富士胶片和宾得医疗为代表的国外厂商已开拓内窥镜行业市场多年,有成熟而丰富的技术积淀和完善的销售和售后体系,在我国软性内窥镜市场中长期占据市场垄断地位。

  • 外资占据全球内镜市场主导地位。2018年,全球软性内镜市场奥林巴斯占据65%的市场份额,宾得医疗和富士胶片分别占据14%的市场份额。上述三家日本内窥镜企业凭借先发优势和成熟技术优势,占据了全球软性内窥镜市场超过90%市场份额。

  • 公司产品在国产产品占有一席之地。2018年,奥林巴斯、富士胶片、宾得医疗三家日本企业市场占有率合计约为95%。国内企业中,澳华内镜市场占有率仅占2.5%,作为国产软镜企业的佼佼者,未来进口替代空间巨大

国产胃镜都有什么品牌【国金医疗·深度】澳华内镜:国产软镜领域开拓者,进口替代驱动产品增长_https://www.jmylbn.com_新闻资讯_第22张

国内政策支持国产产品销售,进口替代趋势有望加速

  • 我国内窥镜市场起步较晚,处于快速追赶阶段。全球内镜微创手术医疗器械市场主要集中于日本、美国及欧洲等发达国家或地区。由于我国内窥镜微创手术医疗器械发展较晚,前期技术水平较发达国家或地区较低。近年来,国产内窥镜设备制造商加大相关领域的研发投入及人才引进力度,缩短与国际一线品牌厂商的技术差距。

  • 20163国务院办公厅印发《关于促进医药产业健康发展的指导意见》,要求医疗器械和诊疗项目按规定程序纳入医保支付范围。同时加快医疗器械产品数字化、智能化,重点开发可穿戴、便携式等移动医疗和辅助器具产品。政府采购项目原则上须采购国产产品,逐步提高公立医疗机构国产设备配置水平。一系列政策支持利好,加大推进医疗器械国产替代,未来具备参与国内、国外新兴增量市场竞争的技术能力。

国产胃镜都有什么品牌【国金医疗·深度】澳华内镜:国产软镜领域开拓者,进口替代驱动产品增长_https://www.jmylbn.com_新闻资讯_第23张

  • 国产企业新产品层出不穷,院内推广进度有望加速。近年来以澳华为代表的众多国产厂商不断适应国内市场的新需求,推出具有创新特色的内镜新产品,在国内支持政策的推动下,消化科室对国产设备的接受度将得到提升,行业国产替代趋势有望加速。

  • 分级诊疗政策持续推进,基层医院市场有望出现大量设备需求。为促进基本医疗卫生服务的公平可及,国内政府部门持续出台一系列政策以建立分级诊疗制度,引导优质医疗资源下沉,形成科学合理的就医秩序。在此政策背景下,未来基层医院需要具备基础的消化道筛查及手术治疗条件,由此带来软镜的大量潜在基层需求,国产厂商有望在增量市场中抢占一定的市场份额,成为未来行业增长的关键支撑。

国产胃镜都有什么品牌【国金医疗·深度】澳华内镜:国产软镜领域开拓者,进口替代驱动产品增长_https://www.jmylbn.com_新闻资讯_第24张


在售内镜产品性价比优势凸显,便携式产品开拓下沉市场

AQVME系列:国产性价比优势突出,产品销售快速增长

  • 产品在图像效果、诊断灵敏性、手术操作性等方面收获较好的临床评价。在临床实践中,复旦大学附属中山医院、上海交通大学医学院附属仁济医院等公立医院研究人员对公司产品的性能和功能进行了研究,发表了系列研究论文,结果显示公司的产品在图像处理、临床诊断治疗方面与国外厂商的产品在临床效果上无实质性差别,国产内镜与进口内镜的差距正在不断缩小。

  • AQ-200系统:第二代产品成像更加清晰,进一步提升检出率

    • AQ-200全高清光通内镜系统主机:创新性地使用激光传输技术进行1080P图像信息的高速率、近无损传送;激光传输相比于电信号传输不受电磁干扰,便于镜下高频电刀和其他周边设备的联合操作;搭载分光染色CBIPlus技术,相对于应用早代CBI技术的AQ-100系统对黏膜病变组织和黏膜下血管的染色成像更加清晰锐利,进一步提升临床消化道早癌及其他早期病变的检出率;增加无线射频识别功能,可快速读取医生偏好设置信息,提高医生工作效率。

    • FHD-GT/FHDCL电子胃镜/电子肠镜镜体弯角灵活,插入部具备210度最大上弯角,支持对贲门、食道下段等部位的观察;具备145度宽视场角,搭配弯角更好观察贲门、胃底、胃角等死角部位;与主机之间无电气接点的一体式防水设计,便于临床进行快速清洗和消毒,并降低设备的意外进水风险;具备前向送水功能,临床使用过程中可保持黏膜清洁和视野清晰、快速发现出血点;采用人机工程学的设计方法,有效减少临床医生操作的疲劳度。

国产胃镜都有什么品牌【国金医疗·深度】澳华内镜:国产软镜领域开拓者,进口替代驱动产品增长_https://www.jmylbn.com_新闻资讯_第25张

  • AQ-200产品与国内外主要竞争对手新代产品相比,总体性能参数上与行业主要品牌的技术水平没有实质性差别,在部分功能特性上具有比较优势,具体比对情况如下:

国产胃镜都有什么品牌【国金医疗·深度】澳华内镜:国产软镜领域开拓者,进口替代驱动产品增长_https://www.jmylbn.com_新闻资讯_第26张

  • 产品性价比优势突出。公司高端产品AQ-200与国外主要竞争对手新代产品相比具有一定价格优势,一套完整的软性内窥镜产品包括一套主机+一条电子胃镜+电子肠镜+其他配套产品,公司2020年产品价格区间在外资产品价格的75%左右,成为国产内窥镜替代进口产品的关键因素之一。

国产胃镜都有什么品牌【国金医疗·深度】澳华内镜:国产软镜领域开拓者,进口替代驱动产品增长_https://www.jmylbn.com_新闻资讯_第27张

  • VME-2300系统:产品性价比突出,打破国外厂商强势垄

    • VME-2300电子内镜主机:公司2005年推出首代电子内镜系统VME-2000,系国内最早的国产软性电子内镜之一,打破了该领域完全依赖进口设备的局面。2016年推出VME-2000系统升级款VME-2300系统主要用于消化科,系为满足基层医疗早癌筛查所研发设计的内镜系统,搭配LED冷光源,具备高清图像显示、HbE血红蛋白增强、USB存储、实时冻结图像功能。

    • VME电子胃镜/电子肠镜镜体采用人机工程学的设计方法,减轻手柄重量,有效减少操作的疲劳度;全新的喷嘴设计,快速送水送气冲洗镜头,保障视野清晰;210°零死角观察贲门、食道下段部位。

国产胃镜都有什么品牌【国金医疗·深度】澳华内镜:国产软镜领域开拓者,进口替代驱动产品增长_https://www.jmylbn.com_新闻资讯_第28张

  • VME-2800系统:进一步提升性能,巩固性价比市场地位

    • VME-2800电子内镜主机:应用于消化科、耳鼻咽喉科、呼吸科,有LED和氙灯两种光源可选择;HbE功能升级,更好凸显血液中的血红素,对病变组织可能形成的血运方向有明显强调作用;可实时冻结图像,回放查看;标配USB储存功能,可随时储存图片和视频。

    • VME-2800系统配套内镜:包括VME电子胃镜/电子肠镜镜体VBC支气管电子内窥镜镜体VRL鼻咽喉电子内窥镜镜体等。

国产胃镜都有什么品牌【国金医疗·深度】澳华内镜:国产软镜领域开拓者,进口替代驱动产品增长_https://www.jmylbn.com_新闻资讯_第29张

国产胃镜都有什么品牌【国金医疗·深度】澳华内镜:国产软镜领域开拓者,进口替代驱动产品增长_https://www.jmylbn.com_新闻资讯_第30张

AC-1系统:性价比优势突出,前瞻布局普惠医疗

  • AC-1主机于20221月发布,AC-1拥有比传统内窥镜更小的尺寸。在面对目标二级及以下医院和移动医疗复杂的检查环境时拥有更强适应性和可用性。内镜可一键连接主机,并且通过智能化系统设计,内镜系统可以主动识别内镜类型,自动开启/关闭内镜常用功能,进一步提升临床工作效率。

国产胃镜都有什么品牌【国金医疗·深度】澳华内镜:国产软镜领域开拓者,进口替代驱动产品增长_https://www.jmylbn.com_新闻资讯_第31张

  • AC-1产品紧抓普惠医疗痛点。20219月,江苏省政府办公厅发布了《江苏省十四五卫生健康发展规划》,其中特别强调:到2025年,80%的乡镇卫生院和社区卫生服务中心达到国家服务能力基本标准,30%的乡镇卫生院和社区卫生服务中心达到国家服务能力推荐标准。2024年中国开展内镜诊疗医疗机构中,一级及以下的占比将提升至43%AC-1产品优良的价格和便携的特质将在普惠下沉市场大有作为。


重磅在研4K产品上市在即,差异化布局有望率先突破高等级医院

AQ-300 系统:在研重磅产品获批在即,有望打破三级医院进口垄断

  • AQ-300搭载4K超高清系统公司下一代新产品将支持4K图像显示及录像,具有双路4K60p4K3D实时图像处理能力配备双焦点镜头配备光学放大镜头具有大功率多波长LED照明光源,支持多种分光染色模式,高效率的照明光路,支持大功率无线供电胃镜视场角提升至145度,肠镜视场角提升至170肠镜镜体具有可变硬度功能支持病变部位大小测量采用全新外观,拥有人机交互界面,提高临床操控便捷性。

  • 4K内窥镜系统相较传统内窥镜临床优势较大。传统腔镜系统体积大,无法精细显现微小病灶,故障率高等问题,需要在手术室中应用4K一体化智能腔镜系统,腔镜系统的体积明显变小,微小病灶能够精细,真实,有效显现,4K一体化智能腔镜系统的应用不仅能更大程度地满足手术的需要,提高手术质量与效率,优化手术环境,而且对病人的治疗及预后有着重要的临床价值。

  • 迭代迅速打造差异化竞争路线,弯道超车国外厂商可行。4K超高清技术让公司能够从功能端与已有外资厂商产品实现差异化竞争,并且国产厂商产品迭代更新周期更快,通过快速迭代和差异化功能发展,抢占外资企业高等级医院市场份额已成可能。

  • 公司主要终端客户以二级及以下医院为主,AQ-300产品将助力渗透进入三级医院。从公司内窥镜主要产品(主机、镜体)覆盖的境内终端医疗机构数量销售至终端医疗机构的产品数量和产品金额三方面看,公司主要终端客户为二级及以下公立医院。未来新一代4K软镜AQ-300上市后,公司三级医院客户占比有望快速提升,逐步打破进口厂商在国内市场的垄断地位。

国产胃镜都有什么品牌【国金医疗·深度】澳华内镜:国产软镜领域开拓者,进口替代驱动产品增长_https://www.jmylbn.com_新闻资讯_第32张

  • AQ-300获得SGS卓越性能标志及证书。20223月,国际公认的测试、检验和认证机构SGS基于IEC 62366-1标准、人因工程及可用性在医疗器械上的应用,结合SGS独立开发的Premium Performance卓越性能测试及认证服务,开展了内窥镜系统总结性可用性测试(Summative Usability Test),对AQ-300系统产品多维度性能等进行严格测试。

  • 参与测试的医生大多对于公司的现有的舒适操纵性以及图像呈现、画面清晰度表示认可,部分性能可与进口品牌相提并论。最终SGS为公司颁发了有源医疗器械在SGS全球业务范围内含金量极高的卓越性能标志及证书,足以体现公司AQ-300产品未来的潜力。

国产胃镜都有什么品牌【国金医疗·深度】澳华内镜:国产软镜领域开拓者,进口替代驱动产品增长_https://www.jmylbn.com_新闻资讯_第33张

  • AQ-300系统预计有望在2023年上半年完成注册获批。目前主机、光源及常规系列产品检测基本完成,配套的5款产品处于检测阶段,配套的部分一次性产品仍处于研发阶段,预计产品有望在2023年上半年完成注册获批,上市后有望快速在国内市场推广放量。

国产胃镜都有什么品牌【国金医疗·深度】澳华内镜:国产软镜领域开拓者,进口替代驱动产品增长_https://www.jmylbn.com_新闻资讯_第34张

技术储备丰富,在研项目贴合产品优化升级

  • 掌握多项内镜领域关键技术。公司经过长期的研发创新,在软性内镜领域逐步掌握了内镜图像处理技术、内窥镜镜体设计与集成技术、安全隔离技术等多项核心技术。上述技术系通过多年的实践积累自主研发形成。公司采用以临床需求为导向和前瞻性预判相结合的研发模式,坚持以用户为中心进行产品开发设计,遵循研制开发一代和投产上市一代并行的产品开发策略,构建了较为完善的研发体系,不断利用已上市产品市场化的收益投入技术再研发和产品迭代。

国产胃镜都有什么品牌【国金医疗·深度】澳华内镜:国产软镜领域开拓者,进口替代驱动产品增长_https://www.jmylbn.com_新闻资讯_第35张

  • 以较为关键的内镜图像处理技术为例,公司已掌握的核心技术主要包括分光染色技术实时调光技术低延时高清图像处理技术,在已有的AQ系列及VME系列中均有体现

    • 分光染色技术利用血红蛋白吸收特定波长光的组织特性,通过特定波长的复合光照明,实现对血管及浅表纤维结构的光学染色。分光染色技术可以取代传统的碘染色或者美蓝染色等化学染色技术,降低病人的过敏风险与不适感,也大大提高了染色与观察速度。分光染色技术可从源头减少与病变关联性较小的光学信息,提高病变组织与正常组织的对比度,凸显病变组织的微小细节,使医生能够更容易发现早期病变,更准确地判断病变的类型。

    • 调光算法技术综合电子、机械、图像处理等多种方式,通过实时调整照明亮度、曝光时间与电子增益等多个执行器,始终呈现给用户清晰明亮的图像。主要分为测光分析与调光控制两个过程。测光分析是对当前采集到的图像进行分析,通过均值计算、峰值计算、自适应计算、区域选择、高光抑制等策略综合决策,确定调光方向与幅度;调光控制是采用多执行器控制算法,以当前控制器的状态为基础,综合考虑延迟、拖影与图像噪声等因素,向光圈、图像传感器与信号处理单元发出不同的控制量,最终保证图像能够平稳且快速地达到理想亮度。

    • 低延时高清图像处理技术对高带宽图像数据进行实时接收、高速处理、高清显示的技术,其中处理环节包括颜色还原、图像降噪、颜色校正、结构强化、血红素增强、自适应伽马校正、图像缩放等多种图像处理算法。公司产品融合了图像处理架构和图像加速算法,从而实现低延时、高跟随性的内镜画面显示效果,进一步保障医生手术操作的安全性及流畅性。

国产胃镜都有什么品牌【国金医疗·深度】澳华内镜:国产软镜领域开拓者,进口替代驱动产品增长_https://www.jmylbn.com_新闻资讯_第36张

国产胃镜都有什么品牌【国金医疗·深度】澳华内镜:国产软镜领域开拓者,进口替代驱动产品增长_https://www.jmylbn.com_新闻资讯_第37张

  • 在研项目主要针对内窥镜设备、产品的持续升级和优化。公司主要依靠自身拥有的先进制造设备和制造技术承担各项技术内容的内窥镜组装及测试工作,在评估产业化的可行性后进行必要的样机制造和测试并最终科技成果产业化。除4K超高清软性内窥镜系统中的部分技术创新点基于上述合作研发项目《基于高像素CCD/CMOS光学探测器的高清电子内镜研发项目》的成果,其他在研项目均为自主研发。 

国产胃镜都有什么品牌【国金医疗·深度】澳华内镜:国产软镜领域开拓者,进口替代驱动产品增长_https://www.jmylbn.com_新闻资讯_第38张


IPO募集资金用于提升生产、研发及销售能力

  • 公司在科创板IPO发行3334万股,募集资金净额达到6.59亿元,主要用于公司生产基地、研发中心和营销网络的建设,募投项目建设完成后将有助于进一步提升公司在内窥镜领域的市场地位和核心竞争力

    • 医用内窥镜生产基地建设项目:拟投入募集资金3.75亿元,规划年产3500套内窥镜设备和6500条内窥镜镜体。

    • 研发中心建设项目:拟投入募集资金1.00亿元,项目建成后将持续开发新代AQ系列内窥镜产品,并在精密加工制造、图像处理算法、软件开发应用、光学系统设计等关键技术领域进行持续的技术研发和升级。

    • 营销网络建设项目:拟投入募集资金0.45亿元,拟在全国建设15个营销网点、3个培训中心;购置各类办公以及公辅设施类等设备共计183台(套),并根据业务需要,补充完善本项目所需的水、电、动力等公用设施。

    • 补充流动资金:拟占用募集资金1.20亿元,用于公司日常生产经营和未来研发投入等。

国产胃镜都有什么品牌【国金医疗·深度】澳华内镜:国产软镜领域开拓者,进口替代驱动产品增长_https://www.jmylbn.com_新闻资讯_第39张

股权激励设置高增长目标,彰显公司未来发展信心

  • 公司20222月发布了最新的股权激励计划,向符合授予条件的66名激励对象授予224万股限制性股票,授予价格22.59元每股。激励对象为董事、高级管理人员、核心技术人员和董事会认为需要激励的其他人员。

国产胃镜都有什么品牌【国金医疗·深度】澳华内镜:国产软镜领域开拓者,进口替代驱动产品增长_https://www.jmylbn.com_新闻资讯_第40张

  • 业绩考核目标增长快速,展现公司未来高速发展信心。此次限制性股票授予的归属期分为三期,归属时间最长可达到首次授予之日起3年,并以此制定了收入考核目标。业绩考核目标A(归属系数100%)要求2022年营业收入不低于4.4亿元,2023年营业收入不低于6.6亿元,其中净利润不低于8000万元,2024年营业收入不低于9.9亿元,净利润不低于1.2亿元;业绩考核目标B(归属系数80%)要求2023年营业收入不低于6亿元,其中净利润不低于7000万元,2024年营业收入不低于9亿元,净利润不低于1.1亿元。此次激励计划有利于公司留住关键人才,并为企业增添长期增长动力。

国产胃镜都有什么品牌【国金医疗·深度】澳华内镜:国产软镜领域开拓者,进口替代驱动产品增长_https://www.jmylbn.com_新闻资讯_第41张


盈利预测与投资建议

  • 我们预计公司20222024年营业收入分别为4.436.669.70亿元,同比增长27.7%50.3%45.6%2023年收入增长加速的主要原因来自于AQ-300在国内市场上市销售放量。随公司整体收入规模提升叠加更高价格的新产品上市销售,预计整体毛利率将呈现上升趋势,预计2022年至2024年公司综合毛利率分别为70.7%72.8%73.4%

    • 内窥镜设备类:目前AQ-200AC-1等系列产品在临床使用反馈良好,产品持续实现快速增长,2021年与2022年预计在国产替代支持政策鼓励下实现快速拓展,成为公司主要增长点。2023AQ-300上市后,有望快速打开高端三级医院市场,为公司拓展更大的潜在市场。此外软镜镜体与周边设备销售量预计将与主机装机量直接相关,预计20222024年内窥镜设备类收入增速达到28.5%51.9%45.8%

    • 内窥镜诊疗耗材:公司耗材类产品主要包括子公司常州佳森的支架类产品与杭州精锐的基础耗材类产品,未来耗材产品的销售预计与软景行业增速、公司内窥镜设备数量呈现正相关,整体毛利率维持相对平稳,预计20222024年内窥镜诊疗耗材收入增速达到21.7%39.5%44.6%

    • 内窥镜维修服务收入:维修服务主要针对已在医院装机使用的软镜产品,占公司整体收入比重虽然较小,但服务是影响终端客户反馈的关键因素之一。维修服务收入体量将与公司内窥镜设备数量正相关,预计2022年至2024年内窥镜维修服务收入增速保持在30.0%

国产胃镜都有什么品牌【国金医疗·深度】澳华内镜:国产软镜领域开拓者,进口替代驱动产品增长_https://www.jmylbn.com_新闻资讯_第42张

  • 研发费用率:由于注重自身研发创新能力的提升,公司研发费用率从2017年的11.7%提升到2021年的14.2%。公司在全国设立4大研发中心,具备光学成像、图像处理、镜体设计、电气控制等方面的创新研发能力及电子内窥镜关键零部件和整机系统的制造能力。预计未来公司研发投入还将持续增长,进一步提升创新研发实力。

  • 销售费用率:由于当前正处于AQ-300新产品上市前的关键期,预计公司将会加大产品销售及学术推广活动,销售费用率将维持在20%以上的投入水平。

  • 管理费用率:近年来公司管理费用率基本稳定在20%左右,由于2022年新股权激励方案的实施,预计管理费用会有一定增长,但长期随公司收入规模快速增长,管理费用率将随规模效应逐步呈现下降趋势。

国产胃镜都有什么品牌【国金医疗·深度】澳华内镜:国产软镜领域开拓者,进口替代驱动产品增长_https://www.jmylbn.com_新闻资讯_第43张

  • 预计公司2022-2024年归母净利润0.63/0.98/1.47亿元,同比增长10%/55%/50%,对应EPS分别为0.47/0.73/1.10元。

  • 选用相对估值法对公司进行估值,选取A股医疗器械公司迈瑞医疗、开立医疗和海泰新光作为可比公司,2022年至2024年行业平均市销率分别为10.9倍、8.6倍和6.8倍。参考同行业上市公司2022年可比估值情况,考虑到公司在国内软镜领域的优势地位与AQ-300新产品上市后的放量预期,给予公司20239PS估值、12个月内目标市值60亿元,目标价位44.64/股,首次覆盖给予“买入”评级。

国产胃镜都有什么品牌【国金医疗·深度】澳华内镜:国产软镜领域开拓者,进口替代驱动产品增长_https://www.jmylbn.com_新闻资讯_第44张

 

风险提示

  • 新产品研发不达预期风险:若公司在研产品推进缓慢,或研发项目失败而中止,将可能存在研发投入无法达到预期回报的风险。

  • 产品推广不达预期风险:如行业竞争程度变得更加激烈或公司核心产品在医院和患者接受度较低,导致产品上市后推广进场缓慢,将可能对公司当期业绩增长造成负面影响。

  • 海外贸易摩擦风险:若海外贸易摩擦导致公司产品出口出现障碍或海外原材料采购价格提升,将可能对公司业绩增长产生影响。

  • 新冠疫情反复风险:若国内外新冠疫情重新加剧导致产品招标入院或销售进度出现停滞,将可能对公司业绩造成负面影响。

  • 存货周转天数较大风险:公司目前存货周转率较低,主要系公司产品规格及所需原材料种类较多,需提前生产并储备一定数量成品及原材料;若出现存货跌价等事件将可能对公司业绩产生负面影响。

  • 限售股解禁风险:2022516日公司IPO首发机构配售股份已完成解禁,将可能对公司股价造成一定影响。

  • 估值较高风险:公司目前在软镜行业国产企业中处于领先地位,且业务正处于快速发展期,市场关注度较高,目前/公司整体估值较高,若未来行业估值有所调整,将可能对公司估值产生影响。

特别声明:

国金证券股份有限公司经中国证券监督管理委员会批准,已具备证券投资咨询业务资格。

本报告版权归“国金证券股份有限公司”(以下简称“国金证券”)所有,未经事先书面授权,任何机构和个人均不得以任何方式对本报告的任何部分制作任何形式的复制、转发、转载、引用、修改、仿制、刊发,或以任何侵犯本公司版权的其他方式使用。经过书面授权的引用、刊发,需注明出处为“国金证券股份有限公司”,且不得对本报告进行任何有悖原意的删节和修改。

本报告的产生基于国金证券及其研究人员认为可信的公开资料或实地调研资料,但国金证券及其研究人员对这些信息的准确性和完整性不作任何保证,对由于该等问题产生的一切责任,国金证券不作出任何担保。且本报告中的资料、意见、预测均反映报告初次公开发布时的判断,在不作事先通知的情况下,可能会随时调整。

本报告中的信息、意见等均仅供参考,不作为或被视为出售及购买证券或其他投资标的邀请或要约。客户应当考虑到国金证券存在可能影响本报告客观性的利益冲突,而不应视本报告为作出投资决策的唯一因素。证券研究报告是用于服务具备专业知识的投资者和投资顾问的专业产品,使用时必须经专业人士进行解读。国金证券建议获取报告人员应考虑本报告的任何意见或建议是否符合其特定状况,以及(若有必要)咨询独立投资顾问。报告本身、报告中的信息或所表达意见也不构成投资、法律、会计或税务的最终操作建议,国金证券不就报告中的内容对最终操作建议做出任何担保,在任何时候均不构成对任何人的个人推荐。

在法律允许的情况下,国金证券的关联机构可能会持有报告中涉及的公司所发行的证券并进行交易,并可能为这些公司正在提供或争取提供多种金融服务。

本报告反映编写分析员的不同设想、见解及分析方法,故本报告所载观点可能与其他类似研究报告的观点及市场实际情况不一致,且收件人亦不会因为收到本报告而成为国金证券的客户。

根据《证券期货投资者适当性管理办法》,本报告仅供国金证券股份有限公司客户中风险评级高于C3级(含C3级)的投资者使用;非国金证券C3级以上(含C3级)的投资者擅自使用国金证券研究报告进行投资,遭受任何损失,国金证券不承担相关法律责任。

此报告仅限于中国大陆使用。


【国金证券医疗团队】是全市场第一个设立的专注于医疗板块的独立研究团队。我们自2015年以来前瞻性判断医疗板块的价值,《消费新医疗》、《日本医疗产业研究》、《运动医学深度报告》等深度产业研究引导我们聚焦医疗、深耕医疗。最新医疗团队成员背景多元,协同合作,致力于为您提供市场领先的医疗板块研究产品和服务。目前团队全面覆盖医疗服务、医疗器械、医美、IVD、疫苗、血制品、生长激素、消费医疗产品等板块。医疗板块,我们更聚焦、更专业、更深度、更有效率,欢迎交流。


国产胃镜都有什么品牌【国金医疗·深度】澳华内镜:国产软镜领域开拓者,进口替代驱动产品增长_https://www.jmylbn.com_新闻资讯_第45张


【团队成员介绍】


袁维,国金证券医疗组首席分析师,复旦大学生物学学士,上海交通大学生物学博士,博士研究生期间发表肿瘤基因测序国际期刊论文多篇;从事医药证券投资研究6年,研究覆盖医疗器械、医疗服务、生物制品等领域,对医疗企业发展、国内外行业对比研究等方面有深刻认识。


窦慧敏,国金证券医疗组助理分析师,谢菲尔德金融学硕士,研究覆盖医疗美容、消费医疗,中药等领域。


张语馨,国金证券医疗组助理分析师,复旦大学工学硕士,研究覆盖医疗服务、眼科、口腔、康复等领域。


赵博宇,国金证券医疗组助理分析师,浙江大学金融硕士,厦门大学医学学士,重点覆盖生物制品、体外诊断等板块。


何冠洲,国金证券医疗组助理分析师,复旦大学金融硕士,复旦大学理学学士,重点覆盖高值耗材等医疗器械板块。


徐雨涵,国金证券医疗组助理分析师,伦敦政治经济学院理学硕士,武汉大学经济学学士,重点覆盖医疗服务板块。


【欢迎联系合作】

我们希望能够在医药产业资源整合、医药公司二级市场定价等方面发挥我们的特长,欢迎关心医药的各级投资者与我们进行互动,探讨各种合作模式,一起为中国医疗健康产业的发展贡献资本的力量。


国金医疗团队加大投入,持续扩张,欢迎有志从事医疗卖方研究工作的投资界和产业界精英投递简历!