呼吸机ac是什么意思O.A. (474)麻醉设备学(4)呼吸机

新闻资讯2026-04-24 00:58:27

目录

第1章 绪论
第2章 医学仪器基础知识
第3章 呼吸功能监测仪器
第4章 循环功能监测仪器
第5章 麻醉深度监测仪器
第6章 肌松监测仪器
第7章 超声诊断仪器
第8章 医学气体监测仪器
第9章 床旁检验设备 第10章 麻醉喉镜和光导纤维内镜
第11章 麻醉机
第12章 呼吸机
第13章 医用输注设备
第14章 体外辅助循环设备
第15章 血液净化设备和血液回收设备
第16章 围术期保温设备
第17章 疼痛诊疗设备
第18章 医疗器械安全管理


呼吸机ac是什么意思O.A. (474)麻醉设备学(4)呼吸机_https://www.jmylbn.com_新闻资讯_第1张

近20年来,呼吸机的发展非常迅速,尤其是当微型计算机被应用到呼吸机系统中后,呼吸机的发展速度更加迅猛,各种更为有效和智能化的通气模式也随之被纷纷提出,微机的应用不但减低了成本,减小了体积,同时大大提高了系统的检测和控制精度,操作也更为直观和方便。此外未来的呼吸机必然会有更多有效和舒适的智能化通气模式被提出和发展,呼吸机所具备的附加的监护和辅助功能也必然越来越多,如目前一些高端呼吸机附带的药物雾化功能、辅助监护功能等。当然,作为医疗设备最为关注的安全可靠性,未来的呼吸机在通气的安全性、系统的稳定性及恶劣环境下的适应性等方面也势必会有长足的进步。

呼吸机ac是什么意思O.A. (474)麻醉设备学(4)呼吸机_https://www.jmylbn.com_新闻资讯_第2张

1.动力分类根据呼吸机中控制系统和输气系统两个基本单元的动力来源分为以下三类。

(1)气控气动呼吸机的控制系统和输气系统均以压缩气体为动力。单能源运行适于便携设计,多见于急救呼吸机。

(2)电控电动呼吸机的控制系统和输气系统均以电力驱动。单能源运行,定点使用方便。适用于临床麻醉、急诊室等以控制通气为主的场合。

(3)电控气动呼吸机控制系统以电力驱动、输气系统压缩气体驱动。双能源运行,定点应用较好。由于电子控制技术灵活,可满足各种复杂功能设计的要求,并可兼顾多种监测的需要,呼吸治疗呼吸机多为电控气动呼吸机。

2.用途分类呼吸 机基本功能大致相同,因用途不同可见多种产品。

(1)急救呼吸机专用于现场急救,要求携带方便,操作简便。一般仅具备间歇正压控制通气基本模式,是结构、功能比较简单的呼吸机。无自动运行功能,手工操作的同类器械习称

呼吸机ac是什么意思O.A. (474)麻醉设备学(4)呼吸机_https://www.jmylbn.com_新闻资讯_第3张

2.吸呼比( inspiration: expiration, 1: E)是以吸气时间为 1,与呼气时间的比例。常见可调范围为1:(1 ~3)。某些呼吸机分别调节吸气时间和呼气时间来调控通气频率和吸呼比,还有些呼吸机采用调定通气频率后,单独调节吸气时间确定吸呼比的调控方式。前者使用时需要换算出基本参数,不如分别调节频率和吸呼比的设计直观便捷。

3.潮气量( tidal volume, V,)是呼吸 机每次输出气体的容积,以ml为单位。潮气量调节实质是吸气流率调节功能。成人呼吸机常见可调范围为200~1000ml,小儿呼吸机常见可调范围为5 ~ 200ml。

4.通气量(minutevolume,MV)为呼吸机每分钟输出气量的总和,常见可调范围为1~15L/min。由于通气量等于潮气量与通气频率的乘积,某些呼吸机(如欧美达7000呼吸机)在确定吸呼比条件下(如1:2),不设潮气量调节,直接调节通气量。这种呼吸机改变通气

呼吸机ac是什么意思O.A. (474)麻醉设备学(4)呼吸机_https://www.jmylbn.com_新闻资讯_第4张

呼吸机ac是什么意思O.A. (474)麻醉设备学(4)呼吸机_https://www.jmylbn.com_新闻资讯_第5张

呼吸机ac是什么意思O.A. (474)麻醉设备学(4)呼吸机_https://www.jmylbn.com_新闻资讯_第6张

(二)呼吸机的通气模式

依据通气时气道压与大气压之间的关系将机械通气分为四类基本通气模式:

1.体外呼吸机将患者躯干置于铁肺密闭箱内,患者头部置于箱外,通过箱内负压扩张胸廓使气道压低于大气压,形成人工吸气;呼气期箱内负压解除,胸廓弹性回缩自然呼气。这种机械通气模式称为间歇负压通气( intermittent negative pressure ventilation, INPV)。

2.吸气期气道压高于大气压,气体压人肺内;呼气期气道压低于大气压呼出肺内气体的通气模式称为正负压通气( positive-negative pressure ventilation , PNPV)。

3.吸气期气道压高于大气压,气体压人肺内;呼气期气道压与大气压平衡,胸肺弹性复位,驱使肺内气体呼出的通气模式称为间歇正压通气( iterittent positive pressure ventilation,IPPV)。IPPV 是目前应用最广的基本通气模式,附加特定功能可以衍生出多种通气模式。

4.呼吸气路内提供持续气流经限压阀排出,吸气期和呼气期气道压始终高于大气压的通气模式称为持续气道正压( continuous positive airway pressure ,CPAP)。根据呼吸机向患者提供肺通气量和吸气动力的程度,通气模式又可分为完全通气支持和部分通气支持两大类。

1.完全通气支持模式     完全通 气支持模式( full ventilation support mode, FVS)下患者需要的肺通气量和吸气动力全部由呼吸机提供。根据临床特性又可有不同的通气模式。

(1)根据呼吸机通气节律与患者的自主呼吸是否同步

可以将完全通气支持的间歇正压通气分为控制通气和辅助通气两种通气模式。

1)控制通气( contolled mechanical venilation , CMV)又称控制呼吸或定时通气( timedventilation)。使用者需设定通气频率、吸呼比、潮气量(或通气量)三项基本工作参数。特点是按照控制系统预定的节律运行完成每一个通气周期 ,通气节律不受患者自主呼吸影响,患者存在自主呼吸时,会出现吸气时呼吸机不跟随,呼气时遇到呼吸机输出气体的对抗呼吸( resistance breath)现象。

2)辅助通气( asisted mechanical ventilation ,AMV)习称同步呼吸( spontaneous respiration)。使用者需设定吸气灵敏度吸呼比、潮气量(或气道峰压)等工作参数。特点是通气节律由患者自主呼吸行为控制,不发生对抗呼吸。如果患者自主呼吸停止,呼吸机则停止运行。辅助通气模式虽然由患者自主呼吸触发,但吸人的气量和肺充气动力完全由呼吸机提供。

3)辅助/控制通气模式( asisted/ controlled modes ventilation, A/ CMV)又称同步/定时模式(spontaneous/ timned ,S/T) ,是上述两种通气模式的组合设计。A/CMV 模式下窒息时间( apneatime)超过7~20秒设定值,呼吸机自动切换为控制通气模式。使用者除需设定灵敏度、吸呼比、潮气量(或气道峰压)外,还要设定备用通气频率.窒息时间等工作参数。

(2)根据呼吸机采用气量控制或气压控制原理,又可将完全通气支持的间歇正压通气模式分为容量预置通气和压力预置通气两类。肺通气的实质是一定量的气体进入肺内再排出来,气道压是气流运动中胸肺弹性应力和气道阻力产生的次生指标。所以容量预置通气始终占有统治地位。由于机械通气时肺充气量与弹性负载之间存在相对固定的压容关系,气压控制也能达到气量控制指标,而且气压控制还具有安全限压的性质,所以近年来出现了两种控制技术兼容的趋势。

1)容量预置通气模式( volume preset mode) :每次通气的潮气量恒定,而气道压随患者气道阻力和胸肺顺应性因素可以有较大的变化,俗称定容通气。使用者需设定通气频率、吸呼比、潮气量(或通气量)等工作参数。

2)压力预置通气模式( pressure preset mode) :每次通气的气道压恒定,而通气量取决于气道压与患者胸肺顺应性及通气阻力的关系,可有较大变化,俗称定压通气。使用者需设定通气频率、吸呼比、气道峰压、吸气流率等工作参数。

传统定压通气控制原理简单,如图12-4所示:①吸气启动,高压输气系统恒流供气,达到预定气道压;②压力切换,输气系统停止供气,呼气阀开放。因潮气量随患者因素变化,所以又称为容量可变模式( volume variable modes)。压力控制通气和压力支持通气是目前流行的两种完全通气支持的压力预置通气模式。

压力控制通气( pressure control ventilation , PCV)是控制通气模式下的压力预置通气。呼吸机具有高压和持续气流两种输气系统(图12-4):①时间启动,吸气初高压输气系统供气提供恒流吸气,快速达到预定气道压后停止供气;②持续气流输气系统提供减流吸气;③并维持设定气道支持压不变,肺泡压等于气道压时吸气流为零;④时间切换,持续气流输气系统关闭,呼气阀开放。如果吸气初期气流量足够大,减流吸气末期肺泡压与气道压平衡,吸气末流量为零。

呼吸机ac是什么意思O.A. (474)麻醉设备学(4)呼吸机_https://www.jmylbn.com_新闻资讯_第7张

高频通气( high frequency ventilation, HFV)是一类特殊的正压通气模式。特点是通气频率远高于生理呼吸频率,而潮气量接近甚至少于解剖无效腔量。由于这类机械通气模式平均气道压低,循环生理影响小,气压伤发生率低。特别是HFV能在无法建立密闭气道的情况下使用,其气流振荡和PEEP效应还具有肺复张和改善氧合的临床价值。因而自20世纪60年代末期问世以来备受关注。目前公认分为以下三型:

1)高频正压通气( high frequency positive pressure ventilation, HFPPV) :采用细导管插入气管导管定时正压吹气。常用通气频率为60 ~ 150次/分,潮气量为3 ~ 5ml/kg。使用者需设定通气频率、吸呼比、驱动气压等工作参数。

2)高频喷射通气( high frequency jet ventilation ,HFJV) :采用喷射针头于气管导管人口处以喷射气流的方式实现肺通气。常用驱动压为0.1MPa左右,通气频率为60 ~ 300次/分,潮气量为2 ~3ml/kg。使用者需设定通气频率、吸呼比、驱动气压等工作参数。

3)高频振荡通气( high frequency ocillation ventilation, HFOV) :采用往复活塞泵、振动隔膜或偏心旋转球在呼吸气路内产生快速往复气流运动。常用频率为300 ~ 3600次/分(5~60Hz)

呼吸机ac是什么意思O.A. (474)麻醉设备学(4)呼吸机_https://www.jmylbn.com_新闻资讯_第8张

指令分钟通气(mandatoryminutevolumeventilation,MMV)是1977年Hewlett报道的智能化容量预置模式的部分通气支持技术。根据患者年龄、体重、性别等资料先行预设通气量,呼吸机持续气流输气系统支持自主呼吸,监视患者自主呼吸的实际通气量,并与预定通气量参比。实际通气量低于预定通气量时,呼吸机按照预定潮气量,自动确定指令通气频率,补足预设的每分通气量。如果实际通气量等于或高于预定通气量,呼吸机自动停止指令通气。附加的指令通气次数和通气量由呼吸机的微处理器根据预定参数与患者自主呼吸监测参数的差值自动确定,避免了不适当和不及时的人工调节。

(2)持续气道正压( continue positive airway presure , CPAP)是在自主呼吸条件下采用持续气流输气装置,并使用限压阀控制气道压的通气支持模式。CPAP 装置提供足够的持续气流满足患者自主吸气的需要,与限压阀相互作用使气道压维持在高于大气压的预定水平上。在这种通气支持模式下,肺通气量和吸气动力主要由患者自主呼吸的频率和深度决定。习惯上将间歇正压通气时采用PEEP阀保持整个通气周期气道压均高于大气压的通气模式称为持续正压通气( CPPV) ,而在自主呼吸条件下实施压力限定保持气道压高于大气压的通气支持

呼吸机ac是什么意思O.A. (474)麻醉设备学(4)呼吸机_https://www.jmylbn.com_新闻资讯_第9张

呼吸机ac是什么意思O.A. (474)麻醉设备学(4)呼吸机_https://www.jmylbn.com_新闻资讯_第10张

呼吸机ac是什么意思O.A. (474)麻醉设备学(4)呼吸机_https://www.jmylbn.com_新闻资讯_第11张

第二节 呼吸机的动力系统

呼吸机的动力来源于电力、压缩气体或二者的结合。压缩气体由中心供气管道系统提供或由呼吸机配备的专用空气压缩机产生。

一、 呼吸机的气源驱动

呼吸机的气源有压缩氧气和压缩空气两种。为了呼吸机和患者的安全,对动力气源的一般要求有:①将高压气源降低到呼吸机的工作压强(0.3~0.5MPa);②在高压气源储量减少,气压进行性降低过程中及呼吸机间歇输出气体时,工作压不发生明显变化;③最大输出流率能够满足临床最大需求;④在异常情况下,可以将过高的气压释放到大气中,防止对呼吸机部件和患者的意外伤害;⑤气体纯度符合医用吸人气体有关国家标准,对气控气动呼吸机使用时还要注意气体的净度,以防颗粒杂质损害气动元件。

气控气动呼吸机的通气以压缩气体为动力来源,其所有控制系统也都是靠压缩气体来启

呼吸机ac是什么意思O.A. (474)麻醉设备学(4)呼吸机_https://www.jmylbn.com_新闻资讯_第12张

一、压力、流速与氧浓度传感器

气体压力传感器为一种半导体器件,利用压电效应原理制作而成,主要考虑的是精度及温漂问题。呼吸机中的压力传感器主要包括气源和气道压力检测。用于通气切换的气道压力检测传感器,其检测范围要求较小但对精度要求较高,因此选用带温度补偿且测量范围小的传感器,而且需要耐高湿度。气源压力检测主要为了监测中心供气源气体压力,当气源压力过低及时报警,防止发生医疗事故。气源压力检测与气道压力检测的不同之处在于对气压范围和精度要求的差异上。气源压力检测范围要求0 ~ 1MPa,由于该检测压力对精度的要求不是特别高,故可选用不带温度补偿功能的气压传感器。

呼吸机ac是什么意思O.A. (474)麻醉设备学(4)呼吸机_https://www.jmylbn.com_新闻资讯_第13张

呼吸机ac是什么意思O.A. (474)麻醉设备学(4)呼吸机_https://www.jmylbn.com_新闻资讯_第14张

呼吸机ac是什么意思O.A. (474)麻醉设备学(4)呼吸机_https://www.jmylbn.com_新闻资讯_第15张

现代高档呼吸机已广泛采用北例电磁阀代替机械式配比阀,以精确地调节吸人氧气浓度。比例电磁阅是根据信号电流的大小决定阀开口的大小,是一个伺服控制的过程。比例电磁阀和普通电磁阀的区别就是比例电磁阀是普通电磁铁加一个弹簧,可以使比例电磁铁输出的力和电流成比例关系,和位移无关,所以比例电磁铁必须具有水平吸力特性,即在工作区内,其输出力的大小只与电流有关,与衔铁位移无关。当操作者设定好各种呼吸参数后,分别对在氧气和空气两个并列的气路中流过流量传感器的气流进行测量,计算机对测得的气流与目标气流进行比较,得到驱动比例电磁阀所需要的电流,然后将此电流提供给比例电磁阀,控制其打开程度,让预

呼吸机ac是什么意思O.A. (474)麻醉设备学(4)呼吸机_https://www.jmylbn.com_新闻资讯_第16张

呼吸机ac是什么意思O.A. (474)麻醉设备学(4)呼吸机_https://www.jmylbn.com_新闻资讯_第17张

呼吸机ac是什么意思O.A. (474)麻醉设备学(4)呼吸机_https://www.jmylbn.com_新闻资讯_第18张

呼吸机ac是什么意思O.A. (474)麻醉设备学(4)呼吸机_https://www.jmylbn.com_新闻资讯_第19张

(二) 安全阀

安全阀是启闭件受外力作用下处于常闭状态,当设备或管道内的气体压力升高超过规定值时,通过向系统外排放气体来防止管道或设备内介质压力超过规定数值的特殊阀

呼吸机ac是什么意思O.A. (474)麻醉设备学(4)呼吸机_https://www.jmylbn.com_新闻资讯_第20张

触发器R如图12-19所示设在风箱底部,接通气源后控制气路中输入恒定控制气流。呼气末触发器R下触点受压关闭,控制气路内处于高压状态,通气阀关闭,输入气体驱动风箱慢慢扩张压缩弹簧。当触发器R.上触点碰到潮气量调节限位器时,触发器上触点受压切换为开位,控制气流放空,控制气路压力消失,通气阀开放。风箱在弹簧作用下输出气体,开始吸气期。当风箱复位使触发器再次处于闭位时,控制气路压力增高,通气阀关闭,转为下一个呼气期。呼气时间调节阀控制风箱进气流率,即风箱底部上升的速度。吸气时间调节阀控制风箱排气速率,即风箱底部复位的速度。两者配合间接调定呼吸频率和吸呼比。潮气量限位器控制风箱底部行程确定潮气量。.

2.机械压力切换控制机械压力 切换控制系统的结构原理如图12-20所示。陶瓷滑阀、左右吸盘和皮膜同轴-体,可以连体左右滑动。在吸气压力调节1和呼气压力调节2两个磁铁对左右吸盘的吸力下,滑阀可以停留在左或右的一种位置 上。静息状态下,左吸盘被呼气压力调节磁铁1吸引,滑阀处于关闭位。患者自主吸气产生气道负压使皮膜向右拉,当皮膜拉力

呼吸机ac是什么意思O.A. (474)麻醉设备学(4)呼吸机_https://www.jmylbn.com_新闻资讯_第21张

呼吸机ac是什么意思O.A. (474)麻醉设备学(4)呼吸机_https://www.jmylbn.com_新闻资讯_第22张

呼吸机ac是什么意思O.A. (474)麻醉设备学(4)呼吸机_https://www.jmylbn.com_新闻资讯_第23张

吸气期气动通气阀输出气流分出一路经频率控制阀和气容到通气阀的控制腔。控制腔气压逐渐升高,由于活塞阀上端截面积大于下端,控制腔压强达到1/2气源压力即可向下推移活塞阀,直至关闭气源切换到呼气期。呼气期通气阀控制腔内气体经气容和频率控制阀逐渐排走.控制腔气压逐渐减低.在复位弹簧和气源压力的作用下活塞阀逐渐上移.直至完全开放.再次切换到吸气期。呼吸切换的时间取决于频率控制阀的开度。控制阀开度大阻力小,切换时间短,频率快;反之切换时间长,频率变慢。活塞阀下端形成截面积突变的两阶梯结构和缓冲弹簧相互作用,有助于通气阀通断瞬间的切换速度。气容元件与频率调节气阻元件相互作用

呼吸机ac是什么意思O.A. (474)麻醉设备学(4)呼吸机_https://www.jmylbn.com_新闻资讯_第24张

呼吸机ac是什么意思O.A. (474)麻醉设备学(4)呼吸机_https://www.jmylbn.com_新闻资讯_第25张

呼吸机ac是什么意思O.A. (474)麻醉设备学(4)呼吸机_https://www.jmylbn.com_新闻资讯_第26张

呼吸机ac是什么意思O.A. (474)麻醉设备学(4)呼吸机_https://www.jmylbn.com_新闻资讯_第27张

呼气压力切换的技术过程与吸气触发相似,不同的是吸气触发时,比较器检出的是最低气道压,面呼气切换时,比较器检出的是最高气道压信号,而且比较器输出信号输送到单稳态电

呼吸机ac是什么意思O.A. (474)麻醉设备学(4)呼吸机_https://www.jmylbn.com_新闻资讯_第28张

电机驱动风箱输出气体,控制脉冲必须与风箱的运动相跟随,需要检测风箱复位,确定电控信号的初始化。直线驱动风箱的电动呼吸机采用蜗轮蜗杆原理将电机的圆周运动转变为直线运动。需要控制系统输出不同极性、不同电压、不同宽度的复杂控制电流,完成时相性和气量性参数的调控。如图12-28所示,开机后,电机反转使风箱完全扩张,碰触传感器发出复位信号,使控制电流为零,等待吸气启动。吸气相正向电压驱动电机压缩风箱,呼气相反向电压驱动电机反转扩张风箱。方波T1和T2的宽度分别控制吸气和呼气时间。方波电压的高低决定电机转速,即蜗杆直线运动速度,控制预定时间内风箱底部的行程距离。电压高,速度快,预定时间内风箱张缩幅度大,潮气量大,反之,电压低,潮气量小。

呼吸机ac是什么意思O.A. (474)麻醉设备学(4)呼吸机_https://www.jmylbn.com_新闻资讯_第29张

呼吸机ac是什么意思O.A. (474)麻醉设备学(4)呼吸机_https://www.jmylbn.com_新闻资讯_第30张

呼吸机ac是什么意思O.A. (474)麻醉设备学(4)呼吸机_https://www.jmylbn.com_新闻资讯_第31张

恒温控制电流通过电阻丝加热湿化水,当温度等于体温时,容器内吸入气体水蒸气压与人体内相等。这种湿化器的容积较大,接近于一次潮气量,以免吸入气体快速通过湿化不足。为了避免温度过高造成患者呼吸道烧伤,恒温加湿器应具备吸人气体温度监测功能。

4.热湿交换器(HME/HMEF)又称人工鼻。其内部有化学吸附剂,当病人呼出气体时能保存水分,吸入气体时则通过交换器进行湿化。这种交换器集中了以上加湿器的优点,能保持体温,较小的内部顺应性,容易使用。由于是一次性使用,没有细菌生长的危险,但有一定的阻力。

湿化器安装不当,密封不严是常见的漏气原因,使用前和使用中应经常检查。湿化水应使用蒸馏水,以防盐分结晶。连续使用应每日更新,以免细菌滋生,引起呼吸道感染。

呼吸机ac是什么意思O.A. (474)麻醉设备学(4)呼吸机_https://www.jmylbn.com_新闻资讯_第32张

三类:不会危及生命,不设置听觉报警,仅有视觉报警,或者以文字显示的方式提示使用者。如出现轻度对抗呼吸、自动切换辅助通气、吸气温度、通气参数实测值过大或过小,不符合预设范围等。

2002年国际标准ISO 9703将麻醉和呼吸监测报警事件的严重程度分为:①严重:死亡或不可逆伤害(严重生理威胁)。②中度:中度伤害(中度生理威胁)。③轻微:不舒适或轻微伤害(轻微生理威胁)。同时将报警事件的紧急程度分类为:①紧急:事件可能在不足以人为纠正的时间内发展恶化。②即时:事态可能发展,存在人为纠正的时间。③延迟:事件可能发展,存在比即时长的人为纠正时间。根据上述事件性质分类将报警分为高优先级、中优先级和低优先级三个等级,见表12-1。

呼吸机ac是什么意思O.A. (474)麻醉设备学(4)呼吸机_https://www.jmylbn.com_新闻资讯_第33张

患者呼吸功能的评估是保证机械通气安全的关键环节,尽管现代监测技术已经长足发展,但呼吸功能的临床评估基本功不可或缺,在机械通气中,必须有医务人员现场监护,确认正常状态的基本指标为:患者胸肺起伏平稳,无缺氧、二氧化碳蓄积或躁动现象。呼吸机报警是提醒在场医务人员对患者或呼吸机进行检查和处理的紧急信号。出现报警时,最重要的是及时正确地判定紧急情况并及时解除报警原因。如果处理不当,可导致患者的病情恶化,甚至死亡。因此,正确识别和处理报警事件是呼吸机使用中不可缺少的环节。一般应对原则如下: .

1.立即脱离呼吸机,改换手工管理呼吸。

2.临床检查、评估患者的呼吸功能。

3.检查呼吸机报警提示异常参数的相关部件(如有报警文字提示)。

4.检查呼吸机的电源、氧气源、压缩空气源及其连接情况。

5.自患者端开始,检查呼吸机呼吸气路的所有连接部位。

6.检查呼吸机的报警设置情况,排除人为设置不当造成的报警。

经排查程序消除故障报警后,方可恢复机械通气。.不能排除故障报警者,应更换呼吸机;恢复机械通气前应例行呼吸机的用前检查程序。

1.能源报警

(1)电源故障报警:多数电动或电控呼吸机都有以电池供电的报瞥装置,意外停电或电

呼吸机ac是什么意思O.A. (474)麻醉设备学(4)呼吸机_https://www.jmylbn.com_新闻资讯_第34张

处理原则:①排除能源故障;②排除流量换能器故障;③排除呼吸气路连接部位和呼气阀漏气故障;④减低潮气量或通气量下限设定值低于实际潮气量或通气量;⑤如为辅助通气模式下,自主呼吸抑制或停止,应改换控制通气模式。

(2)通气量或潮气量过高报警:监测通气量或潮气量高于报警设置上限发出报警信号。常见原因有:辅助通气模式下,自主呼吸亢进或吸气触发灵敏度过高;潮气量设置太大;通气量报警上限设置过低;流量换能器故障。

处理原则:①排除流量换能器故障;②降低吸气触发灵敏度(通常为-2cmH2O或2L/min) ;③排除通气量报警上限设定值过低原因,增大设定值高于实际通气量(通常应大于8~10L/min) ;④降低潮气量和通气频率设定值。

4.时相参数报警

(1)通气频率过低(窒息)报警:监测通气频率低于报警设置下限发出报警信号,或呼气时间过长,超过窒息时间设定值发出警报,提示可能柿通气不足。常见原因有:呼吸气路脱连

呼吸机ac是什么意思O.A. (474)麻醉设备学(4)呼吸机_https://www.jmylbn.com_新闻资讯_第35张

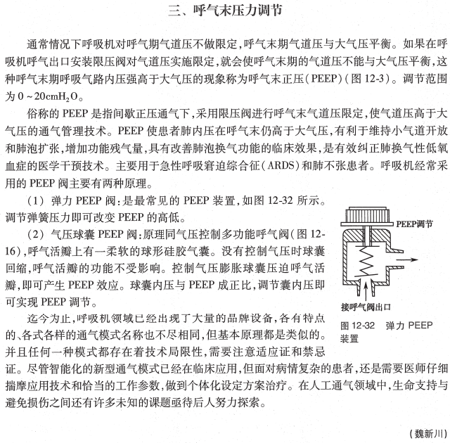
第四节  呼吸周 期切换模式.

呼吸周期由吸气期和呼气期两个时相构成。每个通气周期都要经过吸气启动肺充气、呼气切换和肺排气4个物理过程,其中吸气启动和肺充气构成呼吸机的吸气期,呼气切换和肺排气构成呼吸机的呼气期。吸气期和呼气期的切换方式随呼吸机的种类而不同,同一呼 吸机也可含有两种以上不同的切换方式。现代呼吸机多为电子控制,常采用多种切换原理复合控制。

一、吸气启动方式

在患者静息状态下或呼气末转换启动吸气周期时,基本的工作原理与吸气末转换相同,只是在某些情况下,呼气向吸气的转换是通过患者吸气产生的压力变化来启动的即所谓触发。这种情况有利于呼吸机与患者自主呼吸的协调,常用于辅助通气。

触发的方式有:①压力触发设置吸气灵敏度低于大气压或低于PEEP的数值,当压力传感器监测到最低气道压力低于设定值时,触发呼吸机输出气体产生吸气,并接受预先设定的支

呼吸机ac是什么意思O.A. (474)麻醉设备学(4)呼吸机_https://www.jmylbn.com_新闻资讯_第36张

4.流速切换  吸气时流速的波形随时间而变化,当流速下降到设定水平时吸气转为呼气,称为流速切换。Bennett PR呼吸机装有重力敏感阀,当通过这一气阀的流速降低到一定水平时,此阀关闭,吸气停止,呼气开始。设计先进的定压型呼吸机的吸气阀门对压力和气流速度均同样敏感。吸气时当气道压力达到预定转换值后,气流不停,吸气阀还是开放,至气流中止后始行关闭。此类呼吸机较-般定压型呼吸机有以下优点:使用同样的吸气压力,能取得较大的潮气量,在达到预定压力后,阀门关闭前继续缓慢进入气道的气流,并能较均匀地分布于肺脏各部。

5.两种以上切换方式的结合

现代容积切换型呼吸机,可并用其他切换方式,使功能增多。例如,容积切换呼吸机的压力安全阀,就是压力切换方式。当压力超过设定安全阈值时,即使尚未达到预定潮气量,安全阀开放.强制提前终止吸气,转为呼气.以避免气压损伤。又如,Bear型呼吸机装有时间切换装置,如因某种原因,吸气时间过长,使吸、呼时间比超过设定安全阈值时,将会中断吸气而转为呼气。此种机制的目的在于保证有充分的呼气时间。

呼吸机ac是什么意思O.A. (474)麻醉设备学(4)呼吸机_https://www.jmylbn.com_新闻资讯_第37张