医疗器械属于什么产业2022年中国康复医疗器械主要产业政策、上下游产业链分析及行业发展趋势

新闻资讯2026-04-23 23:15:52

原文标题:2022年中国康复医疗器械行业分析,多方利好行业发展,市场前景十分广阔「图」

一、概述

1、定义

康复医疗器械是指在康复医疗中用于评估、训练与治疗,能够帮助患者评估并提高身体机能、恢复身体力量、弥补功能缺陷的医疗设备。康复医疗器械是康复医疗必需的仪器设备,也是各级康复医疗机构开展诊疗活动的必备条件,在康复医疗以及现代医疗事业中具有重要的作用。

2、分类

按照作用方式的不同,康复医疗器械可分为物理治疗设备、运动训练设备、评估判断设备;按照技术原理的不同,康复医疗器械可分为电刺激类、磁刺激类、电生理类、康复机器人等。

康复医疗器械的分类

医疗器械属于什么产业2022年中国康复医疗器械主要产业政策、上下游产业链分析及行业发展趋势_https://www.jmylbn.com_新闻资讯_第1张

资料来源:公开资料整理

二、产业链分析

1、产业链

康复医疗器械行业产业链上游为原材料环节,主要包括电子元器件类、结构件类、机械设备类等材料;中游为康复医疗器械的研发、制造、销售及相关服务环节;下游为医疗卫生领域,包括各类医院、体检中心、社区医疗中心、个人消费者等。

康复医疗器械行业产业链示意图

医疗器械属于什么产业2022年中国康复医疗器械主要产业政策、上下游产业链分析及行业发展趋势_https://www.jmylbn.com_新闻资讯_第2张

资料来源:公开资料整理

2、下游端分析

康复医院是行业最主要的下游应用场景之一,随着近年来我国对医疗卫生投入力度的不断加大,康复医院也随之迎来快速发展,数量快速增加。据资料显示,2021年我国康复医药数量为810家,同比增长9.6%。其中公立医院182家,同比增长9.6%;私立医院628家,同比增长9.6%。

2015-2021年中国康复医药数量情况

医疗器械属于什么产业2022年中国康复医疗器械主要产业政策、上下游产业链分析及行业发展趋势_https://www.jmylbn.com_新闻资讯_第3张

资料来源:《中国卫生健康统计年鉴》,华经产业研究院整理

三、行业现状

1、市场规模

近年来,在国家政策支持、人口老龄化进程的加快、慢性病患者数量逐年增加、“多孩”政策放开后产妇数量增加及其他因素的推动下,我国康复医疗器械行业取得了较快发展。据资料显示,2021年我国康复医疗器械行业市场规模为450.3亿元,同比增长17.6%。预计到2023年行业规模将增长至615.7亿元。

2017-2023年中国康复医疗器械行业市场规模情况

医疗器械属于什么产业2022年中国康复医疗器械主要产业政策、上下游产业链分析及行业发展趋势_https://www.jmylbn.com_新闻资讯_第4张

资料来源:弗若斯特沙利文,华经产业研究院整理

2、细分领域

目前,我国康复医疗器械细分市场中,电刺激类、磁刺激类、电生理类和康复机器人这4个领域技术发展迅速,市场快速迅速,尤其是磁刺激康复医疗器械和康复机器人市场刚刚起步,预计未来将有较大增长空间。据资料显示,2021年我国康复医疗器械市场中,电刺激类市场规模为14.3亿元,同比增长26.5%;磁刺激类市场规模为17.8亿元,同比增长29.9%;电生理类市场规模为7.9亿元,同比增长6.8%;康复机器人市场规模为9.8亿元,同比增长58.1%。

2017-2021年中国康复医疗器械重点细分领域规模情况

医疗器械属于什么产业2022年中国康复医疗器械主要产业政策、上下游产业链分析及行业发展趋势_https://www.jmylbn.com_新闻资讯_第5张

资料来源:弗若斯特沙利文,华经产业研究院整理

四、发展背景

1、政策

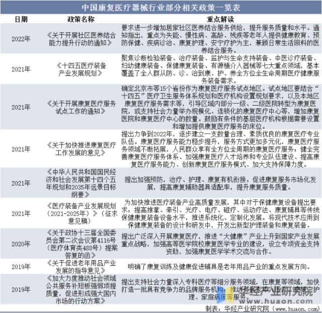
康复医疗器械是国家战略新兴产业的重要组成部分,为了促进行业的发展,近年来国家有关部门陆续出台了一系列相关政策,推动我国康复医疗器械产业健康快速发展。

中国康复医疗器械行业部分相关政策一览表

医疗器械属于什么产业2022年中国康复医疗器械主要产业政策、上下游产业链分析及行业发展趋势_https://www.jmylbn.com_新闻资讯_第6张

资料来源:公开资料整理

2、社会

近年来,随着生活水平的提高和医疗条件的改善,我国居民平均寿命明显提高,人口老龄化趋势日益加剧。老龄化的不断加剧会导致生活自理能力缺失的失能老人群体持续扩大,日常专业康复的需求量大且功能要求越来越高,使得老年人群体对于中医康复、疼痛康复、骨科康复、心肺康复等康复医疗服务需求进一步增长。据资料显示,2021年我国65岁及以上人口达20056万人,占我国总人口的14.2%。

2012-2021年中国65岁及以上人口占比情况

医疗器械属于什么产业2022年中国康复医疗器械主要产业政策、上下游产业链分析及行业发展趋势_https://www.jmylbn.com_新闻资讯_第7张

资料来源:国家统计局,华经产业研究院整理

五、竞争格局

1、市场格局

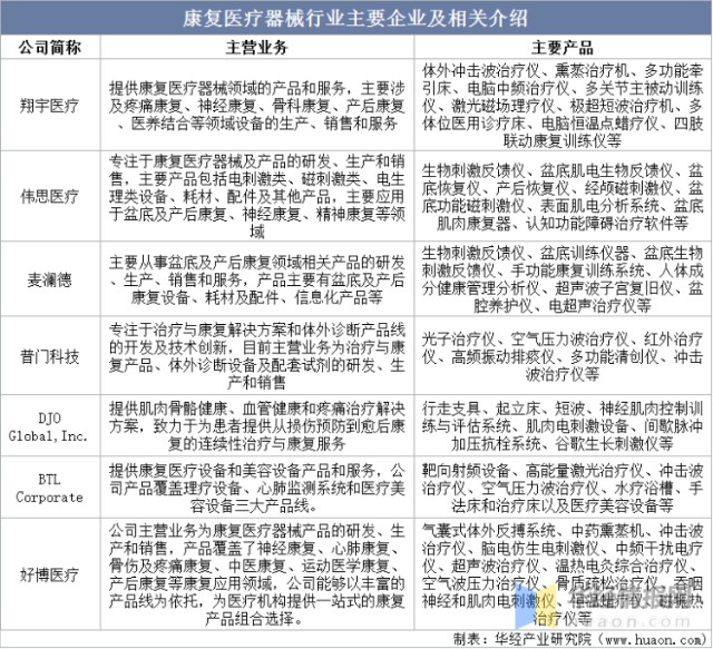
目前,在康复医疗器械行业厂商众多,规模较大企业有翔宇医疗、伟思医疗、麦澜德、普门科技以及DJOGlobal,Inc.、BTLCorporate等企业,康复医疗器械行业未来仍然有较大发展空间。

康复医疗器械行业主要企业及相关介绍

医疗器械属于什么产业2022年中国康复医疗器械主要产业政策、上下游产业链分析及行业发展趋势_https://www.jmylbn.com_新闻资讯_第8张

资料来源:公开资料整理

2、重点企业

翔宇医疗成立于2002年,公司深耕康复医疗器械领域20年,是具有综合性康复医疗器械研发生产能力的企业。公司致力于疼痛、神经、骨科、中医、产后、术后、心肺、医养结合等康复领域智能康复设备的自主研发、产销。目前自有产品分为康复评定、康复训练、康复理疗三大门类,共20个系列、500多种的丰富产品结构,是我国康复医疗器械行业主要龙头企业之一。据资料显示,2021年公司康复评定设备业务营收为2097.65万元,同比增长10.6%;康复训练设备业务营收为15519.26万元,同比增长7.25%;康复理疗设备业务营收为3.63。

2017-2021年翔宇医疗康复医疗器械营收情况

医疗器械属于什么产业2022年中国康复医疗器械主要产业政策、上下游产业链分析及行业发展趋势_https://www.jmylbn.com_新闻资讯_第9张

资料来源:公司公报,华经产业研究院整理

六、发展趋势

1、行业集中度将进一步提升

近年来,陆续施行的行业法律法规及国家政策不断引导我国康复医疗器械行业健康发展,对行业内企业在人才、技术、渠道等方面提出了更高的要求。大型企业凭借自身的研发优势、资本优势、规模优势和渠道优势有望进一步实现集约化生产和经营,促进行业集中度不断提升。众多规模较小、研发创新能力弱、管理不规范、品牌竞争力较弱的企业将面临更为严苛的市场竞争和持续经营压力。头部企业有望凭借其强大的研发能力以及严格的质量把控和成熟的销售渠道进一步扩大市场份额。

2、向智能化、品质化方向发展

2017年,科学技术部印发《“十三五”医疗器械科技创新专项规划》,提出重点推进五大类重大产品开发,引领科技创新重点向高端产品转移,形成具有市场竞争力的自主品牌。2021年6月,国家卫健委发布《关于加快推进康复医疗工作发展的意见》对康复医疗器械行业的发展方向提出明确要求:积极支持研发和创新一批高智能、高科技、高品质的康复辅助器具产品和康复治疗设备等,逐步满足人民群众的健康需求。随着生物工程技术、电子信息技术、计算机科学技术的快速发展,与康复医疗器械行业的进一步深度融合,将催生出更多多样化、智能化、高效化的康复医疗器械,预计未来康复医疗器械企业会逐步走上以质取胜、高端创新的发展路线。

3、应用场景更加多元化

当前,康复医疗器械行业的发展趋势为便携化,即开发便携型、功能分类更精巧的设备,产品具有一定的预防、诊断、治疗、康复等作用,适用于家庭使用。在“医养结合”政策的大力支持、国民康复医疗意识不断加强、家庭可支配收入不断提升的大背景下,家庭康复有望成为康复医疗器械的新的发展领域,推动形成医疗机构、社区、家庭三位一体的康复治疗格局。

原文标题:2022年中国康复医疗器械行业分析,多方利好行业发展,市场前景十分广阔「图」

华经产业研究院对康复医疗器械行业发展现状、行业上下游产业链、竞争格局及重点企业等进行了深入剖析,最大限度地降低企业投资风险与经营成本,提高企业竞争力;并运用多种数据分析技术,对行业发展趋势进行预测,以便企业能及时抢占市场先机;更多详细内容,请关注华经产业研究院出版的《2023-2028年中国康复医疗器械行业市场深度研究及投资前景展望报告》。