医用急救包里都有什么这个急救包,值得每个家庭都备一个!

新闻资讯2026-04-23 22:26:58

医用急救包里都有什么这个急救包,值得每个家庭都备一个!_https://www.jmylbn.com_新闻资讯_第1张


大家好,我是莓莓。


这几年,地震火灾水灾频发。水火无情,这些灾难带来的伤害,我们都无法承受。


医用急救包里都有什么这个急救包,值得每个家庭都备一个!_https://www.jmylbn.com_新闻资讯_第2张

▲图片来源:Google


莓莓记得以前看过一则新闻,一栋民宅着火,家中只有九岁的哥哥和五岁的妹妹。


哥哥非常沉着,先报火警,又给妹妹戴上防火面罩,躲在防火毯里


最终坚持到消防员上楼,从火海中把小兄妹救出去。


医用急救包里都有什么这个急救包,值得每个家庭都备一个!_https://www.jmylbn.com_新闻资讯_第3张

▲图片来源:供货商提供


后来莓莓看采访才知道,小兄妹父母之前就教过孩子急救逃生常识,家里也准备了急救箱


医用急救包里都有什么这个急救包,值得每个家庭都备一个!_https://www.jmylbn.com_新闻资讯_第4张

▲图片来源:供货商提供


说实话,之前我从来没有意识到急救包对于一个家庭来说有多么重要。但看完采访后,我觉得家中常备一个急救包真的很有必要


于是莓莓找到了一款足够专业,适合绝大多数家庭使用的急救包——蓝帆家庭应急物资储备包


经过六老师确认,我们公司每人发了一件急救包,同时莓莓也推荐给你们,建议每个家庭常备1~2套。


医用急救包里都有什么这个急救包,值得每个家庭都备一个!_https://www.jmylbn.com_新闻资讯_第5张

▲图片来源:供货商提供


咱们国家去年也都在鼓励大家储备急救包。每次有重大自然灾害发生时,官媒都会呼吁,强调急救包的重要性:水灾、地震、火灾来临,家庭急救包能减少伤亡。


医用急救包里都有什么这个急救包,值得每个家庭都备一个!_https://www.jmylbn.com_新闻资讯_第6张

▲图片来源:生命时报微博截图


这次莓莓找到的这款蓝帆家庭应急物资储备包(急救包),出口欧盟、美国等全球多个国家。


医用急救包里都有什么这个急救包,值得每个家庭都备一个!_https://www.jmylbn.com_新闻资讯_第7张

▲图片来源:供货商提供


家庭应急物资储备包(急救包)

家用全套医用救援用品 

家常备用 给全家多一分保障

内部分区设计 急救更方便

多种颜色多种选择

原价:599元限时活动价:469元

(赠送179元的便捷急救包+20只口罩)

医用急救包里都有什么这个急救包,值得每个家庭都备一个!_https://www.jmylbn.com_新闻资讯_第8张


医用急救包里都有什么这个急救包,值得每个家庭都备一个!_https://www.jmylbn.com_新闻资讯_第9张

应急物品既全面,又实用


蓝帆家庭应急物资储备包里的物品清单与官方给出的《北京市居民家庭应急物资储备建议清单》基本一致,并根据普通家庭使用场景,做了更细致的分类。


除了家庭常用的辅助用具、小创伤止血、包扎用品,关键时刻能救命的应急工具和消防用品也是一应俱全


医用急救包里都有什么这个急救包,值得每个家庭都备一个!_https://www.jmylbn.com_新闻资讯_第10张

▲图片来源:供货商提供


其中灭火毯、防护面罩、逃生绳都是平日很少用,但关键时刻能救命的物品。


医用急救包里都有什么这个急救包,值得每个家庭都备一个!_https://www.jmylbn.com_新闻资讯_第11张

▲图片来源:供货商提供


还有这个多功能手电筒,小小一支,却是收音机+手电筒+充电宝+SOS求救四合一,天灾人祸爆发时,能帮助救援人员快速找到咱们。平日还可以用来照明,可以手摇发电。


医用急救包里都有什么这个急救包,值得每个家庭都备一个!_https://www.jmylbn.com_新闻资讯_第12张

▲图片来源:供货商提供


呼吸面罩是获得了3C认证的,更有保障性。


医用急救包里都有什么这个急救包,值得每个家庭都备一个!_https://www.jmylbn.com_新闻资讯_第13张

▲图片来源:供货商提供


蓝帆的家庭应急物资储备包(急救包)平时要么出口,要么直供大企业和医院,品质可靠放心!


正是因为质量过硬,销售的价格并不便宜,市面上直营店铺就要599元


医用急救包里都有什么这个急救包,值得每个家庭都备一个!_https://www.jmylbn.com_新闻资讯_第14张

▲图片来源:天猫截图


这次莓莓跟品牌方给姐妹们争取到了大优惠:不仅比官网更便宜,现在下单,只需要469元还额外赠送价值179元的车载急救包和口罩1盒(20个)


车载急救包作为咱们这次开团争取到的福利,各类急救用品配置齐全,足以应对各种发生在路上的意外情况。


↓ 这个是赠送的哦 ↓

医用急救包里都有什么这个急救包,值得每个家庭都备一个!_https://www.jmylbn.com_新闻资讯_第15张

上下可滑动查看

▲图片来源:供货商提供


家庭应急物资储备包(急救包)

家用全套医用救援用品 

家常备用 给全家多一分保障

内部分区设计 急救更方便

多种颜色多种选择

原价:599元限时活动价:469元

(赠送179元的便捷急救包+20只口罩)

医用急救包里都有什么这个急救包,值得每个家庭都备一个!_https://www.jmylbn.com_新闻资讯_第8张


医用急救包里都有什么这个急救包,值得每个家庭都备一个!_https://www.jmylbn.com_新闻资讯_第17张

应急物品种类齐全


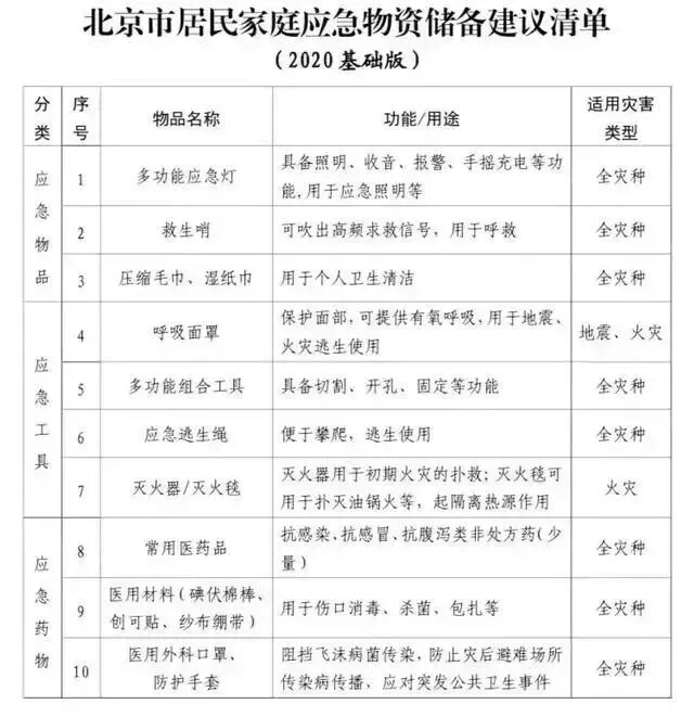
关于家庭应急物资储备包(急救包)里应该配备哪些物品,这份《北京市居民家庭应急物资储备建议清单》非常全面:


医用急救包里都有什么这个急救包,值得每个家庭都备一个!_https://www.jmylbn.com_新闻资讯_第18张

▲图片来源:北京市应急管理局发布的

《北京市居民家庭应急物资储备建议清单》


一款优秀的急救包,里面应该包含三部分:基础的应急物品、应急工具和包扎用品


而这款家庭应急物资储备包(急救包),可以说是一应俱全,面面俱到


医用急救包里都有什么这个急救包,值得每个家庭都备一个!_https://www.jmylbn.com_新闻资讯_第19张

▲图片来源:供货商提供


具体的配置清单如下:


十分贴心地分成了6个区域:辅助用具、小创伤止血、扭伤消肿、包扎用品、应急工具、消防用品。


医用急救包里都有什么这个急救包,值得每个家庭都备一个!_https://www.jmylbn.com_新闻资讯_第20张

▲图片来源:供货商制作


急救护理包配备特别齐全。包含医用手套、敷料、医用棉片、弹力绷带、退热贴等等,平时有个小伤小病,用急救包里面的东西,自己在家就能解决。(毕竟特殊时期,去医院也挺麻烦的。)


医用急救包里都有什么这个急救包,值得每个家庭都备一个!_https://www.jmylbn.com_新闻资讯_第21张

▲图片来源:供货商提供


里面还有个特别实用的东西——医用弹力绷带


医用急救包里都有什么这个急救包,值得每个家庭都备一个!_https://www.jmylbn.com_新闻资讯_第22张

▲图片来源:供货商提供


别看小小一个,平常也不会用到,但要是不小心受伤,它起的作用可大了。


之前官媒鼓励大家储备医疗急救物资时,有专家说过:有老人和儿童的家庭,可以储备适当的医用弹力绷带。因为弹力绷带相较于普通绷带,更利于创口的愈合。


医用急救包里都有什么这个急救包,值得每个家庭都备一个!_https://www.jmylbn.com_新闻资讯_第23张

▲图片来源:供货商提供


现在大家都喜欢住在高层,高层一旦发生火灾,真的是最为致命的灾难,无论如何,家里面一定要准备:呼吸面罩、灭火毯、逃生绳、多功能组合刀


这些家庭应急物资储备包(急救包)都含有,都是发生意外时用得上的专业好物,可是平常又不会特意购买,这下一次都买齐了。


医用急救包里都有什么这个急救包,值得每个家庭都备一个!_https://www.jmylbn.com_新闻资讯_第11张

▲图片来源:供货商提供


里面的多功能安全锤特意设计成了口红大小的便携款,遭遇突发事件时,对准车窗四角用力按,即可破碎玻璃,另一端还可以割开安全带,帮助逃生。


医用急救包里都有什么这个急救包,值得每个家庭都备一个!_https://www.jmylbn.com_新闻资讯_第25张

▲图片来源:供货商提供


家庭应急物资储备包(急救包)

家用全套医用救援用品 

家常备用 给全家多一分保障

内部分区设计 急救更方便

多种颜色多种选择

原价:599元限时活动价:469元

(赠送179元的便捷急救包+20只口罩)

医用急救包里都有什么这个急救包,值得每个家庭都备一个!_https://www.jmylbn.com_新闻资讯_第8张


医用急救包里都有什么这个急救包,值得每个家庭都备一个!_https://www.jmylbn.com_新闻资讯_第27张

每个配件的质量有保障


选择家庭应急物资储备包(急救包),莓莓最关心的就是里面的东西质量是否符合标准。


在蓝帆这里,品质不是问题,各种检测报告放在这里,大家随意查看~


医用急救包里都有什么这个急救包,值得每个家庭都备一个!_https://www.jmylbn.com_新闻资讯_第28张

▲图片来源:供货商提供


具体到这款家庭应急物资储备包(急救包),每个配件都是「持证上岗」,里面的每一款产品都经过层层质检,危急时刻不掉链子!


急救包内单品生产商叫GAUKE高德(不是我们熟知的那个高德APP喔),是蓝帆旗下生产急救包的子公司。


医用急救包里都有什么这个急救包,值得每个家庭都备一个!_https://www.jmylbn.com_新闻资讯_第29张

▲图片来源:供货商提供


而且,这款家庭应急物资储备包(急救包)做工也给力。收纳袋是用防水牛津布做的,不担心里面的急救用品受潮,影响使用。而且分区也很有条理,急救用品虽然多,但找起来很快。


医用急救包里都有什么这个急救包,值得每个家庭都备一个!_https://www.jmylbn.com_新闻资讯_第30张

▲图片来源:供货商实拍


它还配备了一根肩带,有需要的时候,背肩上就跑,也可以提着走。


医用急救包里都有什么这个急救包,值得每个家庭都备一个!_https://www.jmylbn.com_新闻资讯_第31张

▲图片来源:供货商实拍


每个急救包附带中文急救手册,图示+大白话,没有医护常识的朋友,也能快速正确地使用急救包。


医用急救包里都有什么这个急救包,值得每个家庭都备一个!_https://www.jmylbn.com_新闻资讯_第32张

▲图片来源:供货商实拍


总之,我们能想到的,它都想到了,我们没想到的,它也帮我们留心到了。


家庭应急物资储备包(急救包)

家用全套医用救援用品 

家常备用 给全家多一分保障

内部分区设计 急救更方便

多种颜色多种选择

原价:599元限时活动价:469元

(赠送179元的便捷急救包+20只口罩)

医用急救包里都有什么这个急救包,值得每个家庭都备一个!_https://www.jmylbn.com_新闻资讯_第8张


医用急救包里都有什么这个急救包,值得每个家庭都备一个!_https://www.jmylbn.com_新闻资讯_第34张

专业人士讲解示范


咱们家里除了需要备一个应急包,学会专业的应急知识更是重中之重


呼吸面罩怎么戴?伤口怎么包扎?灭火毯怎么用?


蓝帆品牌的首席安全官,国家安全防范设计评估师、防暴恐专家、差旅安全专家王老师,给用户们做了一个全面的解答。



家庭应急物资储备包(急救包)

家用全套医用救援用品 

家常备用 给全家多一分保障

内部分区设计 急救更方便

多种颜色多种选择

原价:599元限时活动价:469元

(赠送179元的便捷急救包+20只口罩)

医用急救包里都有什么这个急救包,值得每个家庭都备一个!_https://www.jmylbn.com_新闻资讯_第8张

#文案由供货商提供


活动详情信息

活动名称:家庭应急物资储备包

活动时间:2022-09-30 00:00 至 2022-10-07 24:00

发货时间:下单后3个工作日内发货(周末/节假日顺延)部分疫情地区延迟发货

查找订单:微信搜索【六层小铺】小程序 -【我的】-【全部订单】

联系客服:打开商品详情 - 左下角 - 点击「客服」留言

售后须知:签收7天内不影响二次销售可退换,超时无法受理,请悉知!


最后再温馨提醒大家:急救包一定要放在所有家人都知道、且容易拿到的位置,比如鞋柜上、床头柜里、电视柜下,需要时立刻能用上。


早安,我爱这个世界。


医用急救包里都有什么这个急救包,值得每个家庭都备一个!_https://www.jmylbn.com_新闻资讯_第36张
医用急救包里都有什么这个急救包,值得每个家庭都备一个!_https://www.jmylbn.com_新闻资讯_第37张
医用急救包里都有什么这个急救包,值得每个家庭都备一个!_https://www.jmylbn.com_新闻资讯_第38张
医用急救包里都有什么这个急救包,值得每个家庭都备一个!_https://www.jmylbn.com_新闻资讯_第39张
医用急救包里都有什么这个急救包,值得每个家庭都备一个!_https://www.jmylbn.com_新闻资讯_第40张
医用急救包里都有什么这个急救包,值得每个家庭都备一个!_https://www.jmylbn.com_新闻资讯_第41张
医用急救包里都有什么这个急救包,值得每个家庭都备一个!_https://www.jmylbn.com_新闻资讯_第42张
医用急救包里都有什么这个急救包,值得每个家庭都备一个!_https://www.jmylbn.com_新闻资讯_第43张