什么是软式内镜镜【产业解读】医用内窥镜及其市场简析

新闻资讯2026-04-23 20:08:40
什么是软式内镜镜【产业解读】医用内窥镜及其市场简析_https://www.jmylbn.com_新闻资讯_第1张点 击 “蓝 字” 关 注 我 们 吧!


医用内窥镜的定义

医用内窥镜是一种重要的、临床中常用的医疗器械,可以通过人体的自然腔道或者经手术产生的小切口进入人体,使医生能够在直视下做出疾病诊断和治疗的操作,被广泛应用于普外科、泌尿科、消化科呼吸科等科室。

什么是软式内镜镜【产业解读】医用内窥镜及其市场简析_https://www.jmylbn.com_新闻资讯_第2张图:内镜主要应用场景划分(2016 年),来源:中金公司

注:普外、泌尿科、关节科、妇产科主要以硬镜为主,

消化科、耳鼻喉科主要以软镜为主。


Evaluate MedTech 数据显示,内镜是仅次于 IVD、心脏病学和影像诊断等的第七大医疗器械,全球内镜市场规模有望从2017年的185亿美元提升至2024年的 283 亿美元(CAGR 6.3%),高于同期全球医疗器械市场增速(CAGR 5.7%)。

什么是软式内镜镜【产业解读】医用内窥镜及其市场简析_https://www.jmylbn.com_新闻资讯_第3张图:全球主要医疗器械市场规模(2017-2024E)来源:Evaluate MedTech


其占全球医疗器械市场比重有望从2017年的4.6%提升至2024 年的4.8%。


医用内窥镜的分类

医用内窥镜的分类,可从手术类型镜体的软硬程度(镜体是否可弯曲)、系统组成成像原理临床科室应用场景等不同维度进行分类。


a)按手术类型分类:

按手术类型分类,内窥镜技术主要分为内镜技术腔镜技术


内镜技术一般通过人体自然腔道完成检查、诊断和治疗,如肠胃镜检查、超声内镜、内镜下粘膜切除术等;


腔镜技术主要通过无菌环境或外科切口进入人体无菌腔室,如腹腔镜、胸腔镜、关节镜技术等。


b)镜体的软硬程度分类:

整体构成来看,内镜系统都是由镜体、光源、图像处理主机及监视器构成。


以镜体是否弯曲以及进入人体的方式可以将内镜分为:

软式内窥镜(简称“软镜”)和硬式内窥镜(简称“硬镜”):


1)硬镜:不可弯曲,主要经过外科切口进入人体内。

一般腹腔微创手术需要 3-4 孔(分别为成像观察孔、手术器械主操作孔、副操作孔等),国外已逐步发展至单孔完成,适用科室较软镜更多,以普外科、胸外科、泌尿科、妇产科、骨科为主。主要包括腹腔镜、胸腔镜、关节镜等。


2)软镜:可以自由弯曲,主要通过人体的自然腔道深入体内。

镜体较长且需具备一定柔性,光电信号传输距离较远,镜体插入部直径较小且功能集成丰富,对设计工艺及制造技术的要求更高,具有较高的技术壁垒,应用于消化内镜及呼吸内镜等科室,主要包括胃镜、肠镜、支气管镜等。

什么是软式内镜镜【产业解读】医用内窥镜及其市场简析_https://www.jmylbn.com_新闻资讯_第4张来源:《内窥镜(第二类)注册技术审查指导原则》(药监局)


c)按系统组成分类:

医用内窥镜,是一种集光学、人体工程学、精密仪器、现代电子、数学、软件等技术于一体的多学科诊疗系统


常见软镜诊疗系统分类包括:(1)软镜设备(2)软镜耗材


(1)软镜设备:

主要由主机、镜体和周边设备组成;

狭义上的“软镜”由主机(图像处理器、光源、显示器)和镜体(胃镜、肠镜、支气管镜等)组成,但在实际使用中,需要和软镜耗材(止血夹、组织刷、圈套器、高频电刀等)、周边设备(送气设备、送水设备、洗消设备等)等组成软镜系统才能进行日常的诊疗活动。


广义上的“软镜设备”包括主机、镜体和周边设备。


(2)软镜耗材:

指同软镜设备配合使用的辅助性的、消耗性的诊疗耗材,协助完成一系列诊疗操作。主要包括活检类、止血闭合类、扩张类、切除类、ERCP 类、支架类等。


软镜设备核心在于光学成像镜体制造技术,需要搭配多种耗材完成诊疗活动。


软镜主机的冷光源所发出的光经镜体内的导光纤维导入受检体腔内,镜身前端装备的微型图像传感器(CCD/CMOS)接受到体黏膜面反射来的光,将这些反射光转换成电信号。


图像处理器通过图像信号处理后,在监视器上显示出受检脏器的内镜图像。


软镜设备技术核心在于光学成像和镜体制造技术,但需要搭配活检钳、止血夹、ESD 电刀(内镜粘膜下剥离 Endoscopic submucosal dissection,ESD)、ERCP (逆行胰胆管造影,Endoscopic retrograde cannulation of the pancreatic)等多种耗材才能完成诊疗活动。

什么是软式内镜镜【产业解读】医用内窥镜及其市场简析_https://www.jmylbn.com_新闻资讯_第5张

图:软镜诊疗系统的组成,来源:奥林巴斯公告


常见硬镜诊疗系统分类包括主机、镜体、微创耗材(MISIA)、周边设备等。


硬镜诊疗系统为棱镜光学系统。主要由镜体、导光束接口、目镜罩及附件导光束转接器等结构组成。


利用透镜、棱镜构成光学系统实现图像传输,既可以通过目镜直接观察,也可经光学接口与微型图像传感器(CCD)摄像机相连,将图像传输到监视器屏幕上以供观察和诊断。

什么是软式内镜镜【产业解读】医用内窥镜及其市场简析_https://www.jmylbn.com_新闻资讯_第6张

图:硬镜系统示意图来源:奥林巴斯官网


狭义上的“硬镜设备”由主机(图像处理器、光源、台车及显示器)、镜体(腹腔镜、胸腔镜等)组成,但在实际使用中,需要和微创耗材(MISIA,穿刺器、结扎夹、电凝钳等)、周边设备(送气设备、送水设备、消洗设备等)组成硬镜系统才能完成微创外科手术。


广义上的“硬镜设备”包括主机、镜体和周边设备。


d)按成像原理分类:

按成像原理分类,包括:纤维内镜、电子内镜。


依托工业 CDD/CMOS图像传感器的发展,在此前纤维内镜的基础上,内镜由光学物理图像的传导转变为电子图像的传输,从通过光学纤维肉眼近距离观察光学图像,扩大至监视器远距观察电子图像,图像质量也从纤维内镜蜂窝状的图像成像提升至高清,大大提升临床和手术辅助能力,成为市场主流内镜。


并在此基础上发展到 1080P、4K 等不同分辨率、3D 立体成像、放大内镜及超声内镜融合的新型电子内镜技术。

什么是软式内镜镜【产业解读】医用内窥镜及其市场简析_https://www.jmylbn.com_新闻资讯_第7张

图:纤维内镜与电子内镜的对比,来源:奥林巴斯中国公众号


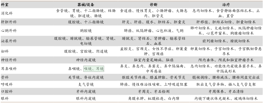
e)按临床科室应用场景分类:

内窥镜临床应用分为诊断和手术治疗两个领域,并广泛应用于多临床科室。


按照科室应用,内窥镜设备又可细分为:

胃肠内镜、食管镜、胆道镜等(用于消化科);
胸腔镜、纵隔镜等(用于心胸外科);
腹腔镜、膀胱镜、输尿管镜、肾镜、电切镜等(用于泌尿外科);
宫腔镜、阴道镜、腹腔镜等(用于妇科);
神经内窥镜(用于神经外科);
鼻咽镜、喉镜、耳镜等(用于耳鼻喉科);
关节镜、脊柱内窥镜等(骨科);支气管镜(呼吸科);
牙科内窥镜(口腔科)、眼科内窥镜(眼科)等。


具体应用参见下图:

什么是软式内镜镜【产业解读】医用内窥镜及其市场简析_https://www.jmylbn.com_新闻资讯_第8张

图:医用内窥镜临床应用,来源:弗若斯特沙利文,新光维招股说明书


内窥镜的市场格局

全球来看,内窥镜的市场格局呈现以下两大特点:


1)地域集中度高:

硬镜和软镜的头部企业以德国、日本、美国为主,其中德国集中了更多硬镜的代表性企业,如硬镜龙头卡尔史托斯、德国狼牌还有贝朗、蛇牌、雪力等企业均出自德国,奥林巴斯的硬镜工厂同样也设置在德国,软镜代表性企业奥林巴斯、富士、宾得均出自日本,史赛克是来自美国的硬镜企业代表。


2)份额集中度高

其中软镜集中度大大高过硬镜,全球软镜领域,全球软性内镜市场奥林巴斯占据 65%的市场份额,宾得医疗和富士胶片分别占据 14%的市场份额,三家日企占据全球软镜市场超 90%的市场份额,其余厂商仅占有 7%市场份额,市场竞争格局呈现寡头垄断的态势。

什么是软式内镜镜【产业解读】医用内窥镜及其市场简析_https://www.jmylbn.com_新闻资讯_第9张

图:2019 年全球硬镜市场竞争格局,来源:frost Sullivan,德邦研究所


相比软镜,硬镜领域 CR3 仅为 64%,参与的企业相对也更多,主要系硬镜无论在技术复杂度、临床要求以及专利垄断方面不及软镜壁垒高,整机系统更为开放,不似软镜封闭,上游供应链对下游的整机集成更为开放,对非自己品牌形成了产业链共享和支持,因此集中度低于软镜。

什么是软式内镜镜【产业解读】医用内窥镜及其市场简析_https://www.jmylbn.com_新闻资讯_第10张

图:2018 年全球软镜市场竞争格局,来源:GBI Research,德邦研究所


国内来看,内镜领域整体表现为外资高垄断,外资厂商以其先进的制造加工能力、领先的创新工艺水平、完备的产品系列及强大的品牌效应占据我国内窥镜主导地位,尤其是三甲医院等中高端市场。


硬镜领域,外资仍然绝对领先,但国产替代步伐加快。


在硬镜设备领域,德国卡尔史托斯、日本奥林巴斯、美国史赛克、德国狼牌等外资市占率达到 8-9 成;

国产品牌迈瑞、欧谱曼迪、新光维、沈阳沈大、浙江天松等少数企业只有不足 20%的份额。

什么是软式内镜镜【产业解读】医用内窥镜及其市场简析_https://www.jmylbn.com_新闻资讯_第11张

图:2019 年中国硬镜市场竞争格局,来源:frost Sullivan,德邦研究所


尽管国产硬镜企业起步晚,份额还较低,且单个企业体量小,但入局硬镜的企业数量较多,且从供应链的角度目前已初步实现体系化布局,硬镜的国产替代相比软镜更具备本土化加速追赶的沃土,未来五年硬镜领域在支持国产的政策大背景下将迎来份额的加速追赶,市场格局有望显著改善。


软镜领域,垄断现象突出,日本外资国内份额超 9 成,国内挑战者不如硬镜多,但在中高端已出现有力进口替代选手。


国内软镜市场被国外厂商主导,2019年奥林巴斯、富士和宾得三家占有国内 90%以上的市场,其中奥林巴斯更是一家独大,垄断 77.6%的市场。

什么是软式内镜镜【产业解读】医用内窥镜及其市场简析_https://www.jmylbn.com_新闻资讯_第12张图:2019 年中国软镜市场竞争格局,来源:frost Sullivan,德邦研究所


国际品牌由于技术以及渠道等先发优势,在高端软镜市场对后来者提出较高的准入要求。时至今日,我国大部分医用内窥镜生产企业已经具备低端医用内窥镜产品生产与研发能力,部分大型企业在中端医用内窥镜市场占据一定份额(如上医光、深圳开立上海澳华),少数企业在部分医用内窥镜细分领域的高端市场实现零的突破,如开立、澳华陆续推出 HD550、AQ200 等高清内窥镜产品,填补国产高清内窥镜的空白,带动国产内镜份额提升迅速,尽管占比还较小,但已当属国产头部软镜公司。


前述我们看到内镜的产业格局鲜明,全球表现为地域集中格局集中的特点。


与其他设备不同的是,内镜具备诊断+治疗的双重属性,起到了医生手和眼延伸的功能,临床操控与体验至关重要,因此在临床端替代的品牌壁垒相比其他医疗设备要更高。


理解和把握外资龙头在产业链上的环环领先和先发优势后,我们或许从整条产业链层面出发能寻找到更多国产厂商的突围思路,即站在系统全局角度看国产内镜的发展阶段,对国产内镜的未来进阶更有把握。


老牌企业先发优势明显,产业链和品牌护城河是当前集中进口垄断格局主因。


国外龙头在产业链各个环节上先发优势显著:

上游技术的封锁导致国内从 0 到 1的突破和摸索周期更长;
国外的精益生产管理保证了更高的利润空间;
内窥镜的腔内和微创操作属性从医生的培训入口和使用习惯处把握住“品牌流量”的先发优势;
内窥镜巨头在全球的垄断地位也加强了其对上下游的溢价能力;
内窥镜因体内操作,容易受到物理破损以及受到体内液体腐蚀等,售后的维修体系搭建也是使用部门重要的考量因素。

什么是软式内镜镜【产业解读】医用内窥镜及其市场简析_https://www.jmylbn.com_新闻资讯_第13张图:进口厂商在产业链各环节有多年领先的先发优势,来源:德邦研究所


综上,老牌企业在供应链的各个环节建立起闭环壁垒,产业和品牌护城河坚固造就当前进口垄断格局。


内窥镜的产业链

上述分析了老牌的进口企业在产业链的领先优势和壁垒,本章节我们更进一步细分来看硬镜和软镜的产业链及其差异性。


1)硬镜产业链

从硬镜层面看,硬镜的产业特征为聚集,硬镜可以依靠产业链分工,上游的支持完成整机系统的集成进入市场,逐步形成完整的产业链,门槛低于软镜,同质化竞争倒逼硬镜加速发展至高阶技术。


硬镜需要解决的是物理层面的光学成像问题,基于透镜模组将光信号传输至摄像模组,且过程中不涉及镜体弯曲及用户体验的问题,整机系统相对而言是开放式系统。


因此硬镜产业链有着较广的上游供给和较少的下游品牌厂商,即产业链的集群和支持可以支持更多的品牌,因此硬镜总体表现为部件可分离,大多数整机统品牌厂商侧重点都是内窥镜摄像系统(主机),国内有大量已获批商业化的 4K 超高清医用内窥镜


可以看到,集成的门槛致使市面上硬镜品牌相对软镜更多,也更易同质化,在国产光学部件、CMOS 等国产供应链的赋能下,同质化竞争也倒逼硬镜加速从低端标清硬镜快速至发展至4K、3D、特殊光(如荧光)、染色等多技术融合的高阶硬镜;德国的硬镜和手术器械行销全球,有很多家族企业保持工匠精神几代人持续钻研,德国本土精密制造具备全球优势,硬镜龙头卡尔史托斯及 RICHARD WOLF、德国雪力等均位于德国,奥林巴斯也通过收购德国 Winter & Ibe GmbH,在德国设立工厂,足见德国在精密机械、光学制造技术以及供应链提供了成就硬镜龙头的沃土。


国内在浙江桐庐(如桐庐企业浙江天松、杭州光典(迈瑞医疗)、康基医疗等)、长三角其他区域(如苏州新光维医疗)及其他地域(如沈阳沈大、青岛海泰新光)逐步形成中国版的硬镜和器械产业聚集地,产地聚集化趋势明显,初步具备产业集群的供应链。

什么是软式内镜镜【产业解读】医用内窥镜及其市场简析_https://www.jmylbn.com_新闻资讯_第14张

图:全球硬镜上下游产业链图谱,德邦研究所


2)产业链

从软镜层面看,软镜的产业特征为制造整机一体化,大量的人才和供应环节都控制在日本本土。


由于软镜的 CCD/CMOS 配置在镜体前端,光学成像以及电子成像必须相互配合完成,对柔软性、操控性高要求,供应链复杂,因此软镜从镜体到主机大多是品牌厂商一体化自主实现,自主掌握上游供应链,同时镜体作为高值耗材销售将带来后期持续的利润,具有排他性的特点。


另外,不同于硬镜,垄断全球软镜市场的奥林巴斯、富士、宾得都集中在日本本土,而这三家内窥镜企业无一例外都是从照相设备起家,其中奥林巴斯开创和引领了软镜的发展和进步,但其研发生产以及供应链大部分都限制在日本本土,人才、材料、制造装配工艺等均不外流。


后来者的突破主要依靠新技术的弯道超车以及核心技术的自主摸索。同时国产的后来者如开立医疗、澳华内镜,在软镜的国产替代路径上,无集成的选项,主要是全产业链的自主突破,当前国产公司也在软镜镜体的材料、光学模组以及生产组装等方面构建起自己的产业链。


软镜产业链更为复杂,一方面供应链涉及到图像传感器、镜体外层、不锈钢牵引丝、光纤、手柄和润滑剂等上百个部件,对新参与者来说,整合多个行业的资源及建立高效的供应链并不容易,二是软镜的推广离不开下游的市场教育和医师培训,进一步延伸了整机厂商的能力圈。


整机厂商主要从中游的整机所需的各项模块切入,在对外采购的原材料基础上,通过电路设计、软件开发、光学设计、结构设计、精密加工、装配调试后完成核心零部件或模块的自主制造。


核心零部件主要包括蛇骨组件成像模组激光传输组件、图像处理电路模块、照明光路组件等,而制造上述零部件所需的原材料均为工业领域易被广泛取得的基础材料,因此壁垒主要集中于中游环节。

什么是软式内镜镜【产业解读】医用内窥镜及其市场简析_https://www.jmylbn.com_新闻资讯_第15张

图:软镜上下游产业链图谱 (部件角度) 来源:行业研报


从全国招标数据平台的软镜系统的产品各组成部分来看,主要的价值量集中于主机和镜体,单条镜体的价值量与主机相当。


因此,以开立内镜系统为例,从价值量分布可以看到,整机厂商主要的研发重心以及技术壁垒主要集中在主机系统(包含图像处理等装置)以及各类镜体。

什么是软式内镜镜【产业解读】医用内窥镜及其市场简析_https://www.jmylbn.com_新闻资讯_第16张

图:一整套内镜系统的价值量分布,来源:全国公共资源交易平台


注:一套完整的软性内窥镜产品包括一套主机+一台光源+一条电子胃镜+一条电子肠镜+其他配套产品。


国内内窥镜生产企业案例分析

迈瑞医疗(300760.SZ)
迈瑞医疗成立于 1991 年,国内医疗器械龙头,产品覆盖生命信息与支持、体

外诊断及医学影像三大主要领域,产品管线宽度和深度都是国内佼佼者,致力于提供满足临床需求的安全、高效、易用的“一站式”整体解决方案。


除了三大主要业务领域之外,迈瑞正在积极培育微创外科领域业务。


公司在微创外科赛道切入内窥镜硬镜领域,2012 年公司收购杭州光典,目前微创外科产品包括外科腔镜摄像系统、光学内窥镜、微创手术器械及耗材等。


产品方面,目前公司已经推出了高清和 4K 荧光腹腔镜系统及微创外科手术器械产品等,从低到高布局 HD3(第一款自主研发全高清 3CMOS 腹腔镜系统,2015年上市)、HyPixel U1(4K 硬镜,2020 年)及 HyPixel R1(4K 内窥镜荧光摄像系统,2021 年)三款硬镜系统,逐步围绕着原有产品线闭环。


公司医学影像类产品收入从 2016 年的 23.54 亿元增长到 2021 年的 54.26 亿元,年复合增长率超过 15%,内窥镜业务公司未单独列示。

什么是软式内镜镜【产业解读】医用内窥镜及其市场简析_https://www.jmylbn.com_新闻资讯_第17张

什么是软式内镜镜【产业解读】医用内窥镜及其市场简析_https://www.jmylbn.com_新闻资讯_第18张图:迈瑞医疗营收规模(亿),来源:八阙研究


开立医疗(300633.SZ)

开立医疗 2002 年成立,是国内较早研发并掌握彩超设备及探头核心技术的企业,公司彩超产品线不断丰富,2016 年起相继推出高端彩超 S50、S60 与 P60,在国内处于领先地位。


公司 2012 年切入内窥镜领域,分别于 2016 年推出的首款高清内镜 HD-500,2018 年推出的 HD-550 系列高清内镜收获临床高口碑,奠定国产内镜龙头地位。此外公司率先研发推出的血管内超声(IVUS)、超声内镜两大产品填补国内这两大领域的空白。


公司内窥镜系列包括 HD350、HD400、HD-500、HD-550、SV-M2K30、SV-M4K30 等,全面覆盖软镜高、中、低端市场和硬镜市场。


公司内窥镜系列2016年首款高清内镜HD-500获批后保持高速增长,收入从 2016 年的 0.36 亿元增长到 2021 年的 4.28亿元,年复合增长率超过 51%。

什么是软式内镜镜【产业解读】医用内窥镜及其市场简析_https://www.jmylbn.com_新闻资讯_第19张
什么是软式内镜镜【产业解读】医用内窥镜及其市场简析_https://www.jmylbn.com_新闻资讯_第20张

图:开立医疗医用内窥镜设备及增速(%),来源:八阙研究


澳华内镜(688212.SH)

澳华内镜成立于 1994 年,国内稀缺的软镜龙头,公司围绕胃镜、肠镜等消化科室,产品涉及内窥镜设备(包含主机、镜体、周边设备)、内窥镜诊疗耗材。


内窥镜主机及镜体推出四大产品线,包括 AQ 系列、VME 系列、可视喉镜和纤维内镜,内窥镜周边设备包括澳华品牌及子公司 WISAP 品牌产品;内窥镜诊疗耗材包括子公司杭州精锐品牌及常州佳森品牌产品。


公司产品线持续丰富,低端+高端产品分别定位不同层次市场,同时设备、耗材一体化持续构建内镜整体解决方案。


公司内窥镜系列收入从 2017 年的 1.26 亿元增长到 2021 年的 3.04亿元,年复合增长率超过 19%。

什么是软式内镜镜【产业解读】医用内窥镜及其市场简析_https://www.jmylbn.com_新闻资讯_第21张

什么是软式内镜镜【产业解读】医用内窥镜及其市场简析_https://www.jmylbn.com_新闻资讯_第22张图:澳华内镜内窥镜规模及增速(%),来源:八阙研究


海泰新光(688677.SH)

海泰新光成立于 2003 年,立足光学技术,以自主研发、精密生产广泛布局医用硬式内窥镜器械及光学产品,医用硬镜产品主要包括高清白光和荧光腹腔镜、光源模组及摄像适配器/镜头,光学产品主要涵盖医用光学产品、工业及激光光学产品和生物识别产品等。


业务模式加速进化,从内窥镜组件 ODM 代工为主,为史赛克高清荧光内窥镜/光学模组/适配器镜头的独家供应商,再到独立推出自主品牌,打造产业链一体化的硬镜整机。


公司是全球荧光硬镜龙头(2019 年 78%份额)史赛克唯一光学部件供应商,来自史赛克收入超 60%。


公司整机产品系列化渐成阵,内窥镜冷光源B600于2021年8月6日取得产品注册证,1080P高清摄像系统 2021年9月通过国内注册,4K 超高清摄像系统 N700 也已于 2022 年 1 月底获证, 新产品将逐步接力打开国内市场。


公司内窥镜系列收入从 2016 年的 1.23 亿元增长到 2021 年的 2.28亿元,年复合增长率超过 11%。

什么是软式内镜镜【产业解读】医用内窥镜及其市场简析_https://www.jmylbn.com_新闻资讯_第23张

什么是软式内镜镜【产业解读】医用内窥镜及其市场简析_https://www.jmylbn.com_新闻资讯_第24张

图:海泰新光内窥镜规模及增速(%),来源:八阙研究





结  语



当前内镜行业处发展初期,国产内镜企业呈现多且小特点,产业链层层壁垒下,最终具备竞争力的内镜玩家较少,除外资龙头,未来预计仅少数的国产优秀品牌进入主流赛道。






什么是软式内镜镜【产业解读】医用内窥镜及其市场简析_https://www.jmylbn.com_新闻资讯_第25张
END











什么是软式内镜镜【产业解读】医用内窥镜及其市场简析_https://www.jmylbn.com_新闻资讯_第26张
END