什么是牵引床康复到底是什么?康复就是按摩吗?

新闻资讯2026-04-23 19:22:57


什么是牵引床康复到底是什么?康复就是按摩吗?_https://www.jmylbn.com_新闻资讯_第1张



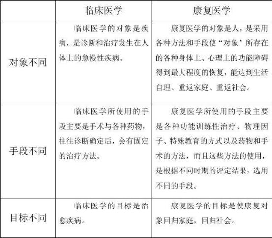
随着社会的发展,康复越来越多地出现在人们眼前,我们也开始越来越多地在生活中听到这个词,在医院里,我们也开始注意到一个全新的学科:康复医学,特别是在新冠病毒感染过后,如何康复成为了大家所关心的问题。但是,康复到底是什么呢?

什么是牵引床康复到底是什么?康复就是按摩吗?_https://www.jmylbn.com_新闻资讯_第2张

康复医学是20世纪的产物,它起源于第二次世界大战后,大量伤兵进行康复的实践和经验,促进了康复医学的发展。而国内则是在08年汶川地震之后,出现了大批需要康复的残疾人,康复医学才得以推动。

康复不同于我们平时所说的看病,看病是我们出现了一些疾病之后,到医院里通过吃药,打针,做手术等手段除病的过程。而康复则是在我们治疗完原发疾病之后,通过各种非手术的综合措施,以减轻和消除原发疾病给人们带来的功能障碍,使患者不但在身体上,而且在心理上和精神上得到康复,使人们得以提高生活质量,达到恢复日常生活能力,回归社会,重获工作能力的过程。

比如在患者脑卒中之后,经过临床治疗病情稳定了,但患者出现了偏瘫和言语不利的功能障碍,或者患者在骨折术后,骨折修复了,但骨折部位出现了关节活动障碍,亦或者患者肩周炎后肩关节出现了疼痛和关节活动受限等等,这时候再通过临床治疗患者的功能障碍已经不能再得到很好的恢复,康复就是帮助患者来改善这些功能障碍,使他们回归家庭,回归社会。

什么是牵引床康复到底是什么?康复就是按摩吗?_https://www.jmylbn.com_新闻资讯_第3张



康复就是按摩吗?



什么是牵引床康复到底是什么?康复就是按摩吗?_https://www.jmylbn.com_新闻资讯_第4张

但在我们的印象中,康复和按摩总是联系在一起,因为在康复治疗中所运用的手法和中医按摩类似,康复中也有理疗方法和中医类似,所以,人们就先入为主地认为康复=按摩。诚然,在传统中医中有中医康复,我们通过按摩手法和针灸理疗等也能改善患者的疼痛和功能障碍,但按摩和康复还是有着本质上的区别。按摩着重于被动的治疗,患者只需配合就能进行,而康复更强调患者的主动参与,手法治疗只是一部分,在运动训练中需要患者的主动配合,增强主动活动能力,矫正异常运动模式,增强肌力等。康复的常见手段就包括了运动治疗,理疗,手法治疗,作业治疗,言语治疗,心理治疗,辅助器具和中国传统康复治疗。

什么是牵引床康复到底是什么?康复就是按摩吗?_https://www.jmylbn.com_新闻资讯_第5张
什么是牵引床康复到底是什么?康复就是按摩吗?_https://www.jmylbn.com_新闻资讯_第6张
什么是牵引床康复到底是什么?康复就是按摩吗?_https://www.jmylbn.com_新闻资讯_第7张

(园区医院康复治疗师带领患者治疗)

康复在不同的阶段具有不一样的目标,作用也不一样,所以康复手段也不一样。当一个患者开始康复之后,我们首先要进行一个康复评定,通过康复评定我们可以准确的知道患者功能障碍的种类,性质,范围,严重程度,预后等,从而能根据评定结果来制定康复计划,阶段性地实施康复治疗。

比如在脑卒中康复中,在康复早期阶段,患者患侧呈肌肉弛缓,肌张力降低,不能自主活动的状态,这时我们需要对患者进行被动活动,增强肌肉关节刺激,并经常翻身防止压疮,这样能最大程度地保留患者残存的功能并预防并发症。在康复中期阶段,患者肌张力逐渐升高,出现腱反射亢进,患侧肢体痉挛,这时候我们需要对患者进行抗痉挛体位,良肢位摆放,同时进行肌肉牵拉等缓解肌肉痉挛。当患者肌力增强能进行主动活动后,可以适当给予阻力进行抗阻训练以增强肌力,并进行肌耐力训练,站立训练,平衡训练等。在康复后期阶段,当患者能够进行随意的肢体活动后,我们需要提升步行能力,矫正异常步行姿势,增强平衡和协调能力,并开始进行精细动作训练,使患者日常生活能力提高,能够回归家庭,甚至回归社会,继续工作。

什么是牵引床康复到底是什么?康复就是按摩吗?_https://www.jmylbn.com_新闻资讯_第8张

很多人对康复不了解,认为做康复没有必要,或者自己活动活动就可以了,有的患者还选择了病后静养,从而错过了康复的最佳时间。其实康复是很有必要的,比如在骨折后,如果长期制动,不仅会使肌肉萎缩,肌力下降,还会使关节粘连。在脑卒中后,如果长期卧床,除了会发生上述问题外,还会发生压疮,肺部感染,丧失日常生活活动能力等问题。通过康复治疗的训练,能使患者的功能恢复到一个最佳的状态,加速恢复的进程,从而最大化地提高患者的生活质量。



什么时候需要做康复?

从什么时候开始做康复?


目前我们最常见的康复有神经系统损伤康复(包括脑卒中康复,脑外伤康复等),骨关节肌肉疾病康复(骨科术后康复,颈椎病康复,腰椎间盘突出康复等),产后康复,心肺康复,慢性疼痛康复等。一般来说,在患者的生命体征和病情稳定48-72小时之后,就可以开始进行早期的康复治疗了,早期的康复治疗不仅能较大程度地保留患者尚存的功能,还能避免由于制动和废用导致的废用综合症,出现功能障碍,并对后期的康复产生积极的效果。



康复的最佳时间?


康复周期是我们在工作中被问及最多的问题,康复是一个长期的过程,在我们的功能障碍完全恢复之前,都有康复的必要,甚至有些患者的康复是伴随终身的。虽然康复是一个长期的过程,但是在康复训练中也有一个时间段,我们称之为康复的黄金期,在发病的3个月内为康复的黄金期,而中风病人的康复黄金期则在3-6个月内,在康复黄金期内康复进行得越早,功能恢复得越好。所以,在病情稳定后患者的临床药物治疗和康复治疗应同步进行,这样才能达到1+1大于2的效果。






园区医院中医康复科

什么是牵引床康复到底是什么?康复就是按摩吗?_https://www.jmylbn.com_新闻资讯_第9张

园区医院中医康复科在中医辩证论治思想指导下,法乎自然,衷中参西,运用中医中药、针刺、推拿、牵引、穴位埋线、穴位贴敷、穴位注射、耳穴贴压、艾灸、药物离子导入的方法治疗慢性胃炎、高血压、高血脂、高尿酸、糖尿病、头痛、头晕、失眠、月经不规律、产后乳少、小儿消化不良、面瘫、中风后遗症和各种颈肩腰腿痛等疾病,调节身体亚健康状态。

什么是牵引床康复到底是什么?康复就是按摩吗?_https://www.jmylbn.com_新闻资讯_第10张
什么是牵引床康复到底是什么?康复就是按摩吗?_https://www.jmylbn.com_新闻资讯_第11张
什么是牵引床康复到底是什么?康复就是按摩吗?_https://www.jmylbn.com_新闻资讯_第12张
什么是牵引床康复到底是什么?康复就是按摩吗?_https://www.jmylbn.com_新闻资讯_第13张

中医康复科现有设备:颈腰椎电动牵引床、微波治疗仪、电磁波治疗仪,低、中频脉冲治疗仪,肌电生物反馈治疗仪,经颅磁治疗仪,言语吞咽障碍治疗仪、中药离子导入治疗仪、中药熏蒸治疗仪,艾灸仪,超声药物治疗仪等多种康复理疗设备。


科室地址:三楼中医康复科门诊


什么是牵引床康复到底是什么?康复就是按摩吗?_https://www.jmylbn.com_新闻资讯_第14张

中医康复科咨询电话:

68018632

什么是牵引床康复到底是什么?康复就是按摩吗?_https://www.jmylbn.com_新闻资讯_第15张

来源:中医康复科  黄姣洁   审核:李立锋