
图片来源:拍信创意
在带量采购不断扩围之下,低值耗材集采正在形成一套专属降价逻辑。
8月1日,三明采购联盟办公室发布《三明采购联盟医用耗材采购文件(SM-HC2022-1)》(以下简称《采购文件》),开展血糖试纸等8类医用耗材的集中带量采购,持续挤压医用耗材虚高价格水分。
此次带量采购联盟参与地区包括19个省市地区,分别是河北省、青海省、呼和浩特市、乌海市、 太原市、运城市、阳泉市、鸡西市、济南市、临沂市、于都 县、邵阳市、娄底市、湘西自治州、周口市、昭通市、玉溪 市、石河子市、三明市。
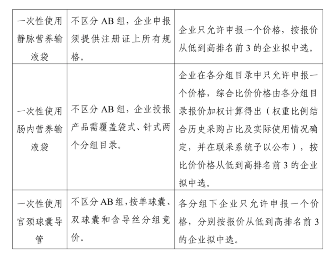
本次采购品种为血糖试纸、一次性使用无菌注射器、雾化器、一次性使用预充式导管冲洗器、一次性使用阴道扩张器、一次性使用静脉营养输液袋、一次性使用肠内营养输液袋、一次性使用宫颈球囊导管。



本次医用耗材集中带量采购周期为 2 年,以联盟各地区中选结果实际执行日起计算。在采购周期内,各参与医疗机构中选产品采购量不少于同类品种采购总量的 70%。
时间安排上,8月2日起开启参与企业及产品基础数据维护工作,于8 月26 日公布中选结果。
这次19省市集采在分组规则上有较为明显的变化,尤其是A组。
在血糖试纸品类上,A组需根据河北省历史采购数据,采购数量占比由高到低排序,采购量占比累计达75%的企业。其中准确度和精密度符合新国标(GB/T19634-2021)红细胞压积范围至少达到15%-65%、适用于新生儿等三个条件的产品为A1组,其余产品为A2组。除A组企业外,其余企业为B组。
A1、A2、B各分组中企业只允许申报一个价格。其中A1、A2组分别按报价从低到高排名前50%的企业拟中选(采取四舍五入取整),各分组内最高拟中选价格不得超过最低拟中选价格的1.5倍,A2组拟中选价格不得高于A1组;B组按报价最低的企业拟中选,B组拟中选价格不得高于A组。
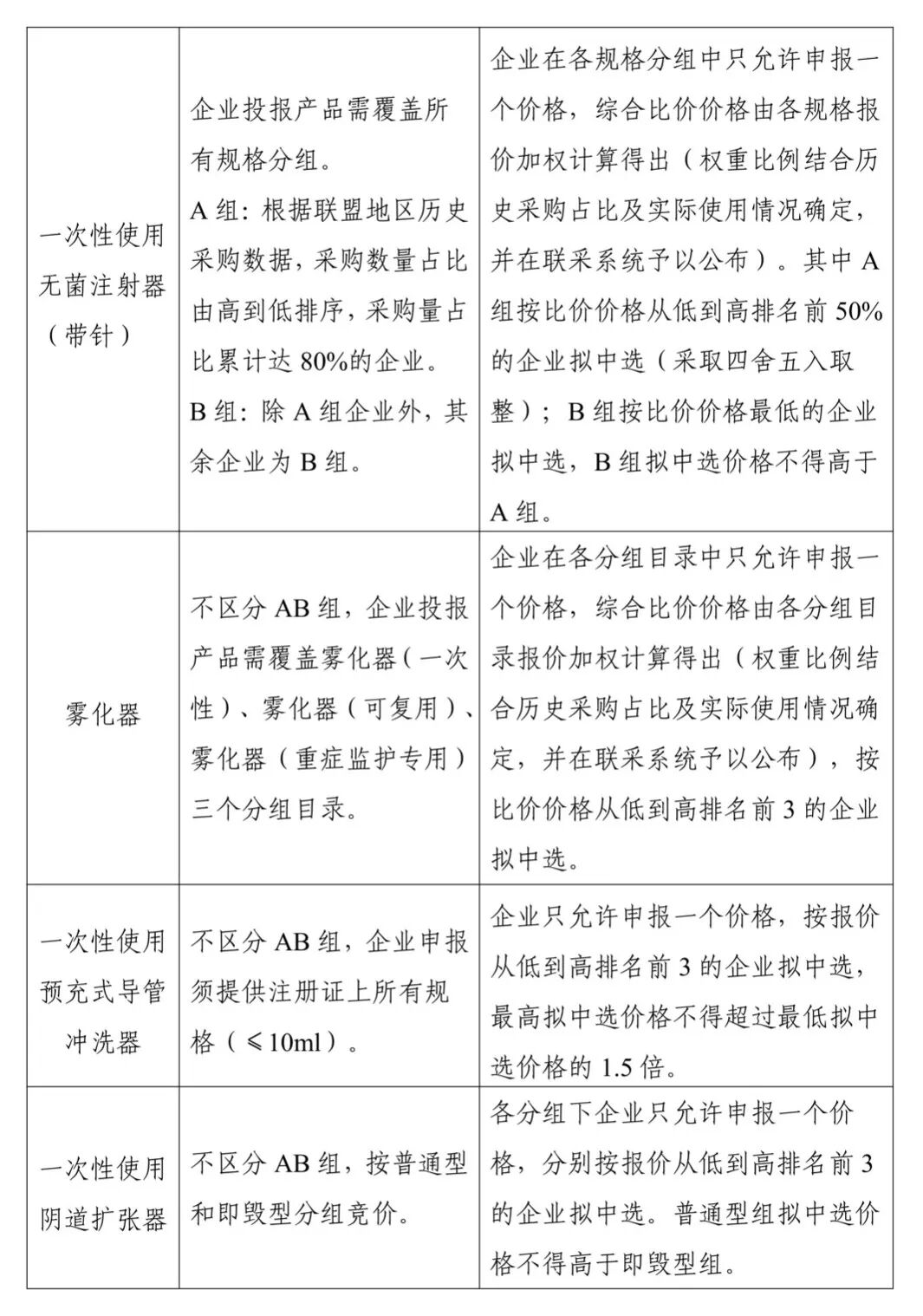
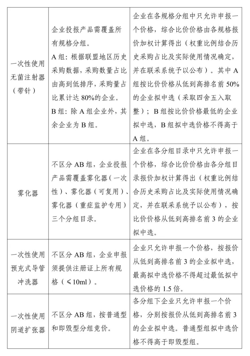
一次性使用无菌注射器(带针)方面,企业在各规格分组中只允许申报一个价格,综合比价价格由各规格报价加权计算得出(权重比例结合历史采购占比及实际使用情况确定,并在联采系统予以公布)。
其中A组按比价价格从低到高排名前50%的企业拟中选(采取四舍五入取整);B组按比价价格最低的企业拟中选,B组拟中选价格不得高于A组。
《采购文件》要求,中选产品约定采购量不少于同类产品采购总量的70%。其中不区分AB组的产品,最低价中选产品不少于约定采购量的50%;区分AB组的产品,A组最低价中选产品不少于约定采购量的50%(血糖试纸A1、A2组最低价中选产品合计不少于约定采购量的70%)。各联盟城市可根据中选情况上调约定采购量比例。



三明采购联盟(全国)作为三明医改的产物,是把三明经验向全国推广的重要载体。其集采动作一向具有风向标意义,此次采购工作也将释放出耗材采购新信号。
由于门槛较低,低值耗材国内企业呈小且散乱的现状,产品质量、销售模式都缺乏规范,研发动力及能力不足。
低值耗材虽然“低值”,但使用量及使用频次很高,潜在支出较大。因此虽然单价低,但带量采购的砍价力度并减弱,而集采或也可达到强制整顿的效果。
去年12月,株洲等8市联盟选取腹腔穿刺器、密闭式留置针、镇痛装置、腰硬联合麻醉穿刺包、压力传感器、医用胶片类6个产品15个型号低值医用耗材开展集采,中选产品平均降幅72.7%,最高降幅90.7%,2022年预计将节省医用耗材采购费用约2.76亿。
同月,重庆、河南、广西、海南、贵州、云南、青海、宁夏、新疆、新疆生产建设兵团等八省联盟,开展静脉留置针带量采购,中选产品平均降幅72.5%,最高降幅达94.1%。
2月22日,深圳公共资源交易中心发布《关于静脉留置针等9类医用耗材产品基础库信息维护的通知》。具体包括,获得有效医疗器械注册(备案)证的静脉留置针、留置针用敷贴、无针输液接头、肝素帽、输液器、输血器、输液连接管、一次性静脉采血针和普通真空采血管。
4月27日,河北省医保局发布《河北省医疗保障局对医用耗材集中带量采购文件公开征求意见的公告》,拟采购品类包括:口咽通气道、胸腹腔穿刺器、一次性使用静脉导管、麻醉管路、镇痛泵、一次性乳头切开刀、气管内插管、骨水泥、输液港、抓捕器、漏斗胸、套扎器、胸(腹)腔引流管、一次性压力传感器、冠状动脉内分流管、血管闭合系统、一次性鼻胆引流管。
5月9日,辽宁省发布《2022年医疗机构医用耗材集中带量采购实施方案》,对取得国家医保编码的输液器和预充式导管冲洗器产品开展集采,采购主体由第一次征求意见稿中的辽阳、锦州、盘锦、本溪、阜新等五市,扩大到全省。
业内人士指出,相对高值耗材而言,低值耗材的门槛相对较低,需要更加注重质量把控。对此,部分地区在组织集采时会让生产企业邮寄样品过来,然后组织专家对样品进行遴选,对其进行质量把关。
同时,医保编码全覆盖也将利于低值耗材集采分类和甄别。一地区招采相关负责人对赛柏蓝器械表示:“医保耗材编码是一物一码,我们会通过国家医保局医保编码库把所有的采购对象过滤出来,医疗机构只要输入国家医保编码,就能马上搜索到相关产品,可以一一对应出来。对于企业来说,在申报参与带量采购的产品时,只要有国家医保编码,我们就会详细地定位到想参与的是哪个企业和品种。”
欢迎交流:新闻提供、投稿、行业消息分享、建立联系,均可添加创作者微信(nrzx0321)。