fh染色是什么意思细胞化学染色检验技术与结果报告专家共识

新闻资讯2026-04-23 14:39:12
fh染色是什么意思细胞化学染色检验技术与结果报告专家共识_https://www.jmylbn.com_新闻资讯_第1张
fh染色是什么意思细胞化学染色检验技术与结果报告专家共识_https://www.jmylbn.com_新闻资讯_第2张

细胞化学染色是目前各级临床实验室广泛应用的技术,主要用于血液病的诊断、分型与鉴别诊断,尤其是在基层医疗机构不能完整开展白血病形态学(Morphology)、免疫学(Immunology)、细胞遗传学(Cytogenetics)、分子生物学(Molecular biology)即MICM整合诊断模式的情况下,基于细胞形态学并结合化学或生物化学反应原理,对细胞内某些酶活性及物质成分进行定位、定性和半定量分析的细胞化学染色仍是有重要意义的检验方法。然而,目前细胞化学染色在操作流程、方法选择、结果判读标准等方面存在差异,直接影响检验结果的准确性及结果互认,在此背景下产生《细胞化学染色检验技术与结果报告专家共识》,以下简称“共识”。共识涵盖术语和定义、细胞化学染色标本要求、细胞化学染色方法、细胞化学染色结果判读、鉴别诊断的临床思维、细胞化学染色结果报告以及细胞化学染色质量管理等方面内容。旨在规范细胞化学染色操作流程,统一细胞化学染色结果的判定标准,确保结果报告能够有效辅助鉴别诊断,进而推动检验结果的互认。

本共识在国际实践指南注册与透明化平台( http://www.guidelines-registry.org)注册,注册号:PREPARE-2024CN1237。

fh染色是什么意思细胞化学染色检验技术与结果报告专家共识_https://www.jmylbn.com_新闻资讯_第3张

一、共识制定的方法和过程

1.共识的提出:2024年中华医学会检验医学分会血液体液学组联合白求恩精神研究会检验医学分会细胞形态学检验诊断专委会向国内160家不同级别的医疗机构发出《细胞化学染色临床应用调查问卷》,共收到176位从事细胞化学染色的技术人员的反馈意见。问卷结果显示,普遍开展的细胞化学染色在方法选择、标本取材、染色操作、结果判读、报告规范、结果解释等方面存在差异,缺少可量化的质量指标与适宜性评价,细胞化学染色没有纳入质量管理体系等。为此,综合分析问卷反馈并认真讨论后,认为有必要解决细胞化学染色的标本要求、方法、结果判读、鉴别诊断的临床思维、结果报告以及质量管理等方面的不足,规范细胞化学染色全过程技术操作;有必要在目前尚无行业标准的情况下,就问卷中69个问题形成专家共识。

2.共识的形成:编写团队由来自23个省、5个自治区、4个直辖市的75家医疗机构从事细胞化学染色检查、血细胞形态学检查、骨髓细胞形态学检查、MICM整合诊断、临床血液病的87位专家组成,专家组分工包括执笔专家、讨论专家、审核专家。经过编写团队讨论分析、梳理并纳入共性问题,检索2001年1月至2024年12月期间本领域的相关文献,包括Pubmed、Medline、中国知网、中华医学期刊全文数据库等,检索词包括“Cytochemical staining”“Laboratory examination”“Grading standard”“Report”“Expert consensus”“细胞化学染色”“检验”“分级标准”“结果报告”“专家共识”等,文献类型包括行业标准、应用要求、共识、综述、论著、随机对照试验、队列研究等,编写团队对检索文献进行了质量评价,继续扩展检索及筛选,形成专家共识文献库。同时,编写团队借鉴专家们日常工作经验,在遵循伦理原则的基础上制定本共识。执笔专家按七个部分形成专家共识初稿;以线上会议的形式由执笔专家讨论、互审后,提出修改建议形成二稿;以函审的形式请审核专家审核、指导、提出修改意见,然后执笔专家根据审核专家提出的修改建议形成三稿;以微信群讨论、征集意见的方式征求讨论专家的意见,梳理讨论专家的建议后,由执笔专家再次修改形成四稿;再次发至讨论微信群讨论后,编写组长及执笔人以腾讯会议、电话沟通确认等方式修改审核后定稿;最后,按照编辑部稿件修回中审稿专家给出的修改建议成稿。共识形成历经1年,经不同层面认真讨论、反复修改、查新循证,旨在为各级医疗机构从事细胞化学染色的人员提供技术依据和工作参考,同时保证细胞化学染色报告的准确。

参照德尔菲法确定评审结果,将推荐等级分为4个级别。强烈推荐:该共识具有A级或B级证据支持且专家推荐率≥90%;积极建议:该共识具有A级或B级证据支持且专家推荐率≥80%,该共识具有C级证据支持且专家推荐率≥90%;一般建议:该共识具有A级或B级证据支持且专家推荐率≥70%,该共识具有C级证据且专家支持率≥80%;不推荐:该共识具有A级或B级证据支持且专家支持率<70%,该条共识具有C级证据支持且专家支持率<80%。

3.资助及利益冲突声明:本专家共识未受任何形式资助且其形成过程中未受到资助影响。共识团队全体成员均声明不存在与共识撰写内容直接相关的利益冲突,并全员签署了《作者利益冲突公开声明表》。

4. 传播与实施:(1)在相关学术期刊发表专家共识;(2)在相关学术会议中进行推广解读;(3)为细胞形态检验医师/技师及临床医师能正确理解并充分运用本专家共识,拟在不同区域进行专家共识推广;(4)在网络、微信及其他媒体进行同步推广。

fh染色是什么意思细胞化学染色检验技术与结果报告专家共识_https://www.jmylbn.com_新闻资讯_第4张

二、术语和定义

1.细胞化学染色:是以细胞形态学为基础,根据化学或生物化学反应原理,选择不同化学试剂对细胞内不同成分进行染色,光学显微镜下依据呈色反应细胞的百分比与积分值判断细胞来源与发育阶段的一种检查方法,通常选用骨髓涂片或外周血涂片作为被检标本。细胞化学染色有助于了解各种细胞的化学变化和新陈代谢活动,从而推测其病理生理改变,为形态学诊断提供有力的证据,是血液病及相关疾病实验诊断的重要手段。

2.骨髓小粒:骨髓涂片中骨髓小粒为肉眼可见的,晶亮、细小的颗粒样物质,多位于骨髓涂片的尾端及两侧。光学显微镜下可见骨髓小粒由少量条索状纤维搭成网架,其间分布造血细胞和/或非造血细胞。

3.干抽:在骨髓穿刺过程中,未能抽出骨髓液的现象。其原因包括技术性因素如针头定位不准确、穿刺技术不熟练和病理原因[如原发性骨髓纤维化(primary myelofibrosis,PMF)、骨髓增生异常性肿瘤(myelodysplastic neoplasms,MDS)、恶性肿瘤、骨髓坏死等病理变化]。此外,干抽可能与骨髓细胞减少或增多有关,需结合骨髓活检进一步明确诊断。

4.阳性率:在进行某种细胞化学染色检查时,呈现阳性结果的细胞数量占总检查目标细胞数量的比例。细胞化学染色阳性率可以反映特定细胞在某种染色方法下的特征表现情况,对于疾病的诊断、鉴别诊断以及研究细胞的生物学特性具有重要意义。

5.阳性强度:是指染色反应中目标化学成分与试剂结合后显色的深浅或沉淀物的多少(半定量表达),反映该成分在细胞内的相对含量或活性。阳性强度的评估是染色结果判读的核心指标之一,阳性强度的评估对于病理诊断和治疗决策具有重要意义。


6.中性粒细胞碱性磷酸酶积分值:中性粒细胞碱性磷酸酶(neutrophilic alkaline phosphatase,NAP)存在于中性粒细胞胞质中,在不同疾病情况下其酶的活性会出现变化,可以辅助疾病的鉴别诊断。NAP积分值是在油镜下计数100个成熟中性粒细胞,将细胞染色的阳性强度(-)、(+)、(++)、(+++)和(++++)分别计为0分、1分、2分、3分和4分,累计计数100个细胞中阳性细胞积分的总和即为积分值。其他细胞化学染色项目的积分值计算方法同NAP。

7.铁粒幼红细胞:红细胞内含有的Fe2+,经铁染色后呈蓝绿色、有折光性、点状结构的铁颗粒,含有铁颗粒的幼红细胞称为铁粒幼红细胞。

8.环形铁粒幼红细胞:又称环形铁粒幼细胞,是铁染色后,胞质内普鲁士蓝染色阳性的铁颗粒≥5个且环绕核周1/3及以上的幼红细胞。

fh染色是什么意思细胞化学染色检验技术与结果报告专家共识_https://www.jmylbn.com_新闻资讯_第5张

9.氟化钠抑制试验:在非特异性酯酶(non-specific esterase,NSE)染色基质液中加入氟化钠(NaF),观察NSE阳性细胞被NaF的抑制情况。原始及幼稚单核细胞NSE阳性反应可被NaF抑制,且抑制率在50%以上。

fh染色是什么意思细胞化学染色检验技术与结果报告专家共识_https://www.jmylbn.com_新闻资讯_第6张

10.优片率:总体上,优片是指取材、制片、染色满意的标本涂片。将染色效果良好、细胞形态完整、核结构清晰、染色特异性强、背景清晰且无明显杂质或干扰,能准确用于观察和分析细胞化学染色特征的涂片定义为细胞化学染色的“优片”。优片占总染色片的比例称为优片率。

三、细胞化学染色标本要求

(一)标本采集和涂片制备

使用一端有磨砂区的洁净、无油污载玻片,推片前在磨砂区标注患者姓名和标本号(唯一识别号)等。骨髓液采集应由具备专业资质并受过专业培训的临床医生操作,涂片制备可由临床医生或实验技术人员完成。训练有素的实验技术人员协助骨髓液采集和涂片制备可提高标本质量。对于干抽或高凝状态的骨髓标本,需尽快涂片并在载玻片上标注涂片顺序。极度干抽时可考虑采用骨髓活检组织进行滚片或印片。

一般采用静脉血或末梢血直接制片,蘸取或滴加混匀的血液1滴(约0.05 ml)至载玻片一端1/3处,用推片以30°~45°夹角匀速推成头、体、尾分明的血膜。可依据血细胞比容、白细胞数量调整推片的角度和速度,制备的血膜长度为玻片长度的1/2~2/3。如应用骨髓液制片,应尽量蘸取骨髓小粒丰富的骨髓液进行制片,尤其对于铁染色,否则影响细胞外铁的结果判读。涂片制备方法与外周血涂片制作方法基本相同,可根据目测和首张推片时手感估计有核细胞的多少,调整推片角度以控制涂片厚薄。

共识1:建议采集新鲜的外周血或非抗凝骨髓液制备涂片进行细胞化学染色。外周血涂片适用于NAP染色。如选用骨髓涂片进行NAP染色,需考虑外周血和骨髓涂片两者积分差异。推荐强度:积极建议。

外周血涂片适用于NAP染色和外周血中存在较多需要鉴别观察的目标细胞时。部分病例外周血中原始细胞可能与骨髓中原始细胞存在分化发育差异,故使用外周血涂片进行细胞化学染色时,应予以注意。有文献报道使用EDTA-K2抗凝的外周血或骨髓液进行NAP染色、髓过氧化物酶(myeloperoxidase,MPO)染色等细胞化学染色,但EDTA-K2抗凝剂对细胞内酶的活性影响说法不一,如NAP染色中多数专家认为EDTA-K2可使NAP活性降低。故采用非抗凝标本进行细胞化学染色,以便不同临床实验室的结果互认和比较。

NAP染色若遇到外周血涂片成熟中性粒细胞过少时,亦可使用骨髓涂片,但应注意外周血涂片NAP阳性率和积分高于骨髓涂片,故用于观察再生障碍性贫血(aplastic anemia,AA)、慢性髓性白血病(chronic myelogenous leukemia,CML)等疾病疗效时,应前后标本种类一致。

共识2:一次骨髓穿刺制作6~8张或更多张涂片,操作应连贯、迅速,高凝状态时建议标注制片顺序。涂片完成后应保证尽快自然干燥。推荐强度:强烈推荐。

一般疾病骨髓涂片6~8张,疑似白血病患者8~10张或更多,确保有足够的涂片进行多种细胞化学染色。因骨髓液中的纤维蛋白原含量较高,易凝固,故制作骨髓涂片时要求操作连贯、迅速。制备完成的骨髓或外周血涂片应尽快自然干燥,不宜用吹风机加热。空气湿度大或寒冷环境中,可置于37 ℃恒温箱中保温促干。

(二)标本运送及保存

共识3:建议使用专用玻片盒进行标本运送,未及时送检标本可参照适当保存方法并按实验室文件规定存放,并防止污染。对于可能含有传染性病原体的标本,应严格按照生物安全法规和标准进行包装和运输。推荐强度:强烈推荐。

涂片标本彻底干燥后运输和送检。涂片可放置于专用标本玻片盒中,运输过程中小心轻放,避免叠放和摩擦。标本运送途中防止涂片被水汽侵袭或淋湿,冬季室外运送标本注意保温。勿将涂片与骨髓活检标本一同放置运送,以防福尔马林污染。

fh染色是什么意思细胞化学染色检验技术与结果报告专家共识_https://www.jmylbn.com_新闻资讯_第7张

运送过程中注意生物安全,对于可能携带传染性病原体的标本,采用专用的生物安全包装材料及其他必要的防护措施进行包装和运输,确保整个流程符合规范要求,以防止病原体的泄露与传播。同时,包装上设置明确的标识,以便于识别和区分。

未能及时送检的标本应室温存放于环境干燥、清洁的密闭玻片保存盒内,避免阳光直射、有机溶剂污染、虫咬及水汽侵袭等对标本质量的影响。也有将骨髓涂片于染色前在空气中彻底晾干后,在潮湿环境中长期存放。未经抗凝的骨髓液涂片后,可将骨髓液放入含有EDTA-K 2抗凝液的试管中混匀保存。

保存标本时要注意未染色标本严禁放置在甲醛超标和酸碱污染的柜子或盒子中,避免细胞被固定或退化影响识别。

(三)染色前标本处理

共识4:染色前应对标本进行唯一性标识及染色项目标注。收到标本后及时固定。如不能及时进行细胞化学染色,建议对标本先进行固定处理并在规定时间内完成染色操作。推荐强度:强烈推荐。

标本应有唯一标识,防止混淆。各实验室可根据自身条件制定,如采用条码机打印条码,内容可包括标本编号、姓名、住院号/门诊号、采集时间、标本类型及染色项目等。

收到骨髓涂片和外周血涂片后,当天进行瑞特-吉姆萨染色预览判断需要选做的细胞化学染色项目。如不能及时进行下一步细胞化学染色操作,可先选取新鲜未染色涂片进行固定。不同细胞化学染色方法对标本新鲜度要求不同,为方便日常工作,未能及时染色标本可先统一在规定时间内固定,然后放冰箱冷藏保存,待染色时平衡至室温,以确保各种酶活性能够满足各种细胞化学染色要求。

用于不同细胞化学染色的涂片经固定处理后,各种酶活性维持时间不同。如用于MPO染色涂片在3 d内固定,固定后酶活性可保持90 d;NAP涂片应迅速固定,固定后2天内酶活性没有变化;酸性磷酸酶(acid phosphatase,ACP)染色涂片经固定后需放冰箱(2~8 ℃)保存,在2 d内酶的活性无明显下降。

四、细胞化学染色方法

(一)染色目的

细胞化学染色在细胞形态学诊断中可辅助判断白血病细胞类型,可用于血液肿瘤、贫血和感染等疾病的诊断和鉴别诊断。流式细胞术分析血细胞免疫表型是目前急性白血病(acute leukemia,AL)诊断必不可少的检验技术,但也会存在干扰与系别难以判断的情况。2022年,世界卫生组织更新的第5版造血与淋巴组织系肿瘤诊断和分类(The 5th edition of the World Health Organization Classification of HaematolymphoidTumours,WHO-HAEM5)指出,MPO染色可与流式细胞术免疫分型相结合来鉴别AL原始细胞的系别,MPO染色等是对免疫表型分析的补充;铁染色对于MDS伴低原始细胞和SF3B1突变(MDS-SF3B1)、MDS/MPN-SF3B1-T的诊断是对除SF3B1基因突变检查之外的补充,是铁粒幼细胞贫血(sideroblastic anemia,SA)诊断的重要检查方法。因此,尽管血液病诊断技术在不断发展,但细胞化学染色仍是诊断血液系统疾病不可缺少的手段之一。

fh染色是什么意思细胞化学染色检验技术与结果报告专家共识_https://www.jmylbn.com_新闻资讯_第8张

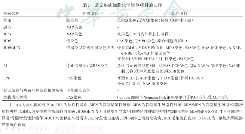
(二)项目选择

根据骨髓细胞形态学检查结果和临床信息初步判断疾病类型的可能性,以疾病为导向选择不同的细胞化学染色,常见疾病细胞化学染色项目的选择见 表1。

fh染色是什么意思细胞化学染色检验技术与结果报告专家共识_https://www.jmylbn.com_新闻资讯_第9张

共识5:根据疾病的不同类型和诊断目的选择相应的细胞化学染色项目:诊断特定疾病时用能显示疾病特征的染色;鉴别诊断时选择可区分不同疾病或亚型的染色;复杂疾病采用多种方法联合染色。推荐强度:强烈推荐。

细胞化学染色在细胞类别识别、血液病诊断和鉴别诊断中发挥重要作用,是细胞形态学诊断中重要辅助检验项目。对于已知特定疾病特征的病例,选择能够明确显示这些特征的染色项目,比如MPO为识别粒系成分的首选。在疾病鉴别诊断中,选择能够区分不同疾病或疾病亚型的染色方法,例如,铁染色用于鉴别缺铁性贫血和铁利用障碍性贫血,前者细胞内、外铁均减少;后者细胞内铁减少,外铁正常或增加。同时铁染色也是贫血时必检项目。对于复杂疾病或需要综合评估的情况,选择多参数联合染色方法。例如,急性白血病的诊断中,可以联合使用MPO、氯乙酸AS-D萘酚酯酶(naphthol AS-D chloroacetate esterase,NAS-DCE)、α-醋酸萘酚酯酶(alpha-naphthyl acetate esterase,α-NAE)等多种染色方法,根据染色结果是否阳性、阳性强度和阳性反应物的分布特征评估细胞的酶活性和细胞类型。

细胞化学染色方法选择同时兼顾实际需求和实验室条件。对于急需快速诊断的情况,应挑选操作简便、耗时短的染色方法。此外,还需依据实验室的设备与资源状况来确定染色方法,设备有限时,优先选择无需复杂设备的染色方式,以保障诊断工作顺利开展。

共识6:贫血首选骨髓铁染色,感染性疾病选择NAP染色,MPN、MDS可分别选择NAP染色、铁染色辅助诊断,AL需借助MPO等多项染色,对于少见疾病选择相应特定的染色方法。推荐强度:强烈推荐。

1.贫血:骨髓铁染色是诊断铁缺乏的“金标准” ,也是评估红系细胞铁利用障碍的常用手段,是用于贫血诊断与鉴别诊断的首选细胞化学染色项目。过碘酸希夫(periodic acid-Schiff,PAS)染色主要用于红系发育异常的识别,根据幼红细胞阳性率及阳性产物分布特征可鉴别相关疾病。NAP染色对于AA的诊断及阵发性睡眠性血红蛋白尿症(paroxysmal nocturnal hemoglobinuria,PNH)的鉴别有一定价值。

2.感染性疾病:细菌感染,尤其是化脓性感染引起类白血病反应时,NAP染色阳性率及积分常显著增高。病毒、支原体、衣原体、立克次体及寄生虫感染时,NAP染色阳性率及积分常无明显改变或略低。NAP染色主要用于白细胞增高时感染与CML的鉴别。

3.骨髓增殖性肿瘤:NAP染色不仅可辅助骨髓增殖性肿瘤(myeloproliferative neoplasms,MPN)的诊断及鉴别诊断,对MPN的疗效观察、缓解与复发的监测也有一定的参考意义。CML慢性期时NAP阳性率和积分减低,如经治疗有效时NAP上升;而原发性血小板增多症(essential thrombocythemia,ET)、真性红细胞增多症(polycythemia vera,PV)、慢性中性粒细胞白血病(chronic neutrophilic leukemia,CNL)的NAP阳性率和积分常较治疗前降低,且与骨髓的缓解程度呈一定的相关性。

fh染色是什么意思细胞化学染色检验技术与结果报告专家共识_https://www.jmylbn.com_新闻资讯_第10张

4.骨髓增生异常性肿瘤:WHO-HAEM5强调MDS的肿瘤性变化,MDS可出现铁摄入与代谢紊乱,幼红细胞中铁颗粒增加,环形铁粒幼红细胞可增多,当不能进行SF3B1突变分析时,可参照环形铁粒幼红细胞≥15%提示或考虑MDS-SF3B1的可能。PAS染色幼红细胞的阳性程度反映了MDS的恶性增殖。因此,疑似MDS病例可选择铁染色、PAS染色。如果有原始细胞或原始细胞等同细胞增多需要鉴别其系列时,可选择MPO染色等其他染色。

5.骨髓增生异常/骨髓增殖性肿瘤:骨髓增生异常/骨髓增殖性肿瘤(myelodysplastic/myeloproliferative neoplasms,MDS/MPN)是一组同时具有骨髓增生异常肿瘤与骨髓增殖性肿瘤特征的克隆性造血系统肿瘤。慢性粒单细胞白血病(chronic myelomonocytic leukemia,CMML)、骨髓增生异常/骨髓增殖性肿瘤伴中性粒细胞增多(myelodysplastic/myeloproliferative neoplasms with neu trophilia,MDS/MPN-N)一般不需要做细胞化学染色,当细胞发育异常导致粒系、单核系较难鉴别时,可选择做MPO染色、PAS染色、NAS-DCE染色、α-NAE/α-丁酸萘酚酯酶(alpha-naphthol butyrate esterase,α-NBE)染色+NaF抑制试验等。红系发育异常伴有环形铁粒幼红细胞增多是MDS/MPN-SF3B1-T的重要形态学特征,故铁染色可显示细胞内铁增多,环形铁粒幼红细胞增多;PAS染色可见幼红细胞呈弥散阳性。

6.急性白血病:细胞化学染色用于AL原始细胞的系别鉴别时,MPO染色是识别髓系成分的首选染色项目,并需结合其他多项染色结果(PAS染色、α-NAE/α-NBE染色+NaF抑制试验、NAS-DCE染色等)综合分析。WHO-HEAM5中明确提出MPO染色可与流式细胞术免疫表型分析相结合为原始细胞的髓系来源提供依据,而NSE染色可为单核系来源提供依据,NAS-DCE染色可为粒细胞来源提供依据。苏丹黑B(Sudan black B,SBB)染色阳性率高于MPO染色,有时可见SBB染色阳性而MPO染色阴性的细胞,有条件的实验室可选做SBB染色,与MPO染色结果互相补充。PAS染色在观察阳性反应物分布特征方面对区分细胞系别类型具有提示作用。

7.淋巴细胞增殖性疾病(lymphoproliferative disorders,LPD):某些特殊的LPD可用细胞化学染色鉴别。如毛细胞白血病(hairy cell leukemia,HCL)细胞的ACP染色呈中等强度至强阳性,且抗酒石酸酸性磷酸酶(tartrate resistant acid phosphatase,TRAP)染色阳性[不被L(+)-酒石酸抑制];其他LPD的ACP染色阳性,并可被L(+)-酒石酸抑制。T细胞大颗粒淋巴细胞白血病(T-cell large granular lymphocyte leukemia,T-LGLL)的NAS-DCE染色阳性,而其他LPD均为阴性。

8.当疑似肥大细胞和嗜碱性粒细胞相关疾病时,可选择甲苯胺蓝染色。

9.戈谢病(Gaucher disease,GD)与尼曼-匹克病(Niemann-Pick diseae,NPD)鉴别时,可选择PAS染色、ACP染色方法进行鉴别,戈谢病时PAS染色和ACP染色均阳性,尼曼-匹克病时ACP染色阴性。

(三)操作规范

细胞化学染色试剂可分为商品化试剂盒和实验室自配试剂。商品化试剂盒的试剂配制及染色步骤应按试剂说明书规范操作。自配试剂的配制及染色步骤应有文献支持,并做好质量评估和监控。细胞化学染色过程一般包括:固定、显色及复染。各临床实验室应建立自己的细胞化学染色标准操作程序(standard operating procedure,SOP),并严格按照SOP进行操作与质量管理。

fh染色是什么意思细胞化学染色检验技术与结果报告专家共识_https://www.jmylbn.com_新闻资讯_第11张

共识7:建议临床实验室建立本室的细胞化学染色标准操作程序,并严格按照标准操作程序执行。推荐强度:强烈推荐。

细胞化学染色SOP内容可包括试剂配制、固定和染色时间、pH测试,以及冲洗步骤、时间、方式等;应对实验环境做出规定,确保实验条件稳定、环境清洁、温度适宜、湿度适中等;应根据不同染色特点,对试剂、标本、染缸进行前处理,并规范处理流程。

1.使用试剂盒依据说明书要求,所有试剂使用前应恢复至室温,用前摇匀试剂,工作液配制时要充分混匀,并于使用前新鲜配制,在10 min内使用。若工作液配制后液体颜色改变,说明工作液没有充分混匀或试剂可能失效,这可能会导致染色失败。一些细胞化学染色的复染液最好于常温储存,如NAP染色、PAS染色、NAS-DCE染色、α-NAE染色和α-NBE染色等;一些细胞化学染色试剂应避光保存,如NAS-DCE染色试剂盒中的氯乙酸AS-D萘酚溶液、铁染色试剂盒中亚铁氰化钾溶液等。

2.使用自配染色试剂时,同一细胞化学染色可能有多种染色方法,应注意选择结果稳定、操作简便、阳性结果明显的方法,如MPO染色常用二氨基联苯胺法。配制试剂时,应确保使用的容器干净,无污染。一些细胞化学染色的基质液和/或染色液需要临用前新鲜配制,配好后立即使用,如MPO染色的H 22溶液、铁染色的亚铁氰化钾溶液等。

3.染色过程中,所有染色水洗时均应使用流动水冲洗,但水流不宜过大过急,防止血膜被冲掉。染色架及染缸使用后需要消毒、冲洗,干燥后备用。细胞化学染色后的涂片应及时镜检观察,若放置时间过长,阳性反应开始逐渐褪色;必要时可进行封片处理,以减缓褪色。

五、细胞化学染色结果判读

共识8:不同细胞化学染色项目的判读结果各不相同。判断是否阳性时,依据胞质内有无特定颜色沉淀或颗粒;判断阳性程度分级,从无阳性表现到颗粒数量、分布模式及颜色深浅等不同程度划分。各染色项目涉及不同方法,颜色表现有差异,判读时应严格按照对应标准执行。推荐强度:强烈推荐。

同一种细胞化学染色因实验方法学(包括底物、重氮盐选择)不同,其染色后所呈现的颜色也有所差异。细胞化学染色的结果判定和阳性分级见 表2。

fh染色是什么意思细胞化学染色检验技术与结果报告专家共识_https://www.jmylbn.com_新闻资讯_第12张
fh染色是什么意思细胞化学染色检验技术与结果报告专家共识_https://www.jmylbn.com_新闻资讯_第13张
fh染色是什么意思细胞化学染色检验技术与结果报告专家共识_https://www.jmylbn.com_新闻资讯_第14张

结果判定过程中,使用统一的分级标准。

共识9:部分细胞化学染色参考区间没有统一规定,建议各临床实验室结合自身实验条件及染色方法建立本实验室参考区间并进行验证。推荐强度:积极建议。

fh染色是什么意思细胞化学染色检验技术与结果报告专家共识_https://www.jmylbn.com_新闻资讯_第15张

不同细胞化学染色方法因所选试剂不同、方法不同,会出现参考区间的不同。实验室可依据染色项目试剂说明书的要求或文献报道验证后确定本实验室的参考区间;或依据不同试剂、不同方法来建立本实验室的参考区间。

1.NAP染色常用偶氮偶联法,不同文献报道的NAP染色参考区间不同,阳性率多为30%~70%,阳性积分多为35~100分或30~130分。因各实验室采用的方法及实验条件不同,参考区间也有差异。

2.MPO染色包括复方联苯胺法、二氨基联苯胺法、四甲基联苯胺法、改良的Pereira染色法等,国际血液学标准化委员会推荐使用二氨基联苯胺法。

3.PAS染色应用过碘酸希夫反应。

4.铁染色常用普鲁士蓝反应。细胞外铁至少观察3个骨髓小粒,参考区间(+)~(++)。由于各临床实验室的实验条件不同,细胞内铁即铁粒幼红细胞的百分率的参考区间存在差异,有文献报道细胞内铁参考区间25%~90%、12%~44%、27%~94%,选择使用前需进行验证。

5.NAS-DCE染色常用方法为偶氮偶联法。

6.α-NAE染色(α-NBE染色)+NaF抑制试验常用方法为偶氮偶联法。NaF抑制试验大多数文献均采用抑制率超过50%为抑制试验阳性。

7.ACP染色与TRAP染色常用方法为偶氮偶联法。

六、鉴别诊断的临床思维

细胞化学染色鉴别诊断是通过多种染色方法,根据染色结果的阳性与否、阳性强度及阳性反应物的分布特征,对细胞进行系别判断,从而为形态学诊断提供重要补充和支持。

有诊断意义的染色包括MPO染色、NAS-DCE染色、NSE染色和NaF抑制试验、甲苯胺蓝染色、铁染色等。染色阳性强度有意义的染色主要有MPO染色、NAP染色等。阳性反应物分布特征有意义的染色有α-NAE染色和PAS染色等。

(一)贫血的鉴别诊断

1.通过铁染色可了解体内铁的储存和利用情况,如细胞外铁减少或消失表示骨髓储存铁已耗尽。若患者为小细胞低色素性贫血,而细胞内、外铁正常至增多,除地中海贫血外提示铁利用障碍。

铁染色可用于鉴别铁缺乏和铁利用障碍:(1)IDA细胞外铁消失,细胞内铁减少或缺如;(2)铁利用障碍性贫血如SA、MDS、急性红白血病等细胞外铁增多,细胞内铁增多,可见环形铁粒幼红细胞;(3)铁代谢异常性慢性贫血为细胞外铁增多或正常,细胞内铁减少。铁染色鉴别缺铁性贫血与非缺铁性贫血见 表3 。

fh染色是什么意思细胞化学染色检验技术与结果报告专家共识_https://www.jmylbn.com_新闻资讯_第16张

fh染色是什么意思细胞化学染色检验技术与结果报告专家共识_https://www.jmylbn.com_新闻资讯_第17张

2.PAS染色可用于辅助MDS、AEL及贫血类疾病的鉴别诊断:MDS和急性红白血病的幼红细胞PAS染色常呈阳性,且研究发现急性红白血病时平均PAS阳性率高于MDS患者,其他类型贫血中的幼红细胞PAS染色大多数呈阴性,阳性率和阳性反应强度较低。

3.AA和PNH鉴别时,NAP染色在前者积分增高、后者积分减低。AA患者无论早期、晚期、典型、不典型以及治疗前后,其NAP酶活性均处于特异性和敏感性的高峰点状态,因此NAP染色可作为AA重要的特异敏感性诊断指标。AA在缓解期NAP积分有下降趋势,但很难恢复正常。

共识10:在贫血的诊断和鉴别诊断中,铁染色、PAS染色可提供重要信息。贫血病因的准确诊断,需综合评估病史、治疗史等临床信息和实验室指征(包括铁代谢、叶酸、VitB 12、溶血相关检查等),必要时需结合遗传学、流式细胞学检查。推荐强度:强烈推荐。

(二)骨髓增殖性肿瘤的鉴别诊断

NAP染色可为MPN各亚型的诊断提供线索。MPN通常具有特征性分子生物学异常和病理组织学特点,诊断和鉴别诊断应综合考虑。

细菌感染引起的类白血病反应,NAP染色阳性率和积分常增高。CML慢性期NAP染色阳性率及积分显著降低甚至为0,若合并感染、妊娠或发生急变等,NAP染色阳性率及积分可增高;CNL的NAP染色阳性率及积分常明显增高,大部分病例有CSF3R基因突变;PMF、ET及PV的NAP染色阳性率及积分常增高,这类疾病多具有MPN驱动基因。

共识11:在MPN的诊断和鉴别诊断中,NAP染色有一定的辅助诊断意义。推荐强度:积极建议。

(三)急性白血病的鉴别诊断

用于急性白血病的鉴别诊断的细胞化学染色有MPO、SBB、NAS-D CE、α-NAE/αNBE、α-NAE/αNBE+NaF和PAS,常见不同类型白血病的细胞化学染色结果见 表4。

fh染色是什么意思细胞化学染色检验技术与结果报告专家共识_https://www.jmylbn.com_新闻资讯_第18张

1.MPO染色阳性的原始细胞鉴别:粒系原始细胞MPO染色一般为阳性或强阳性,α-NAE/α-NBE染色阳性或阴性,阳性不被NaF抑制。单核系原幼细胞的MPO染色呈阴性或弱阳性。

2.MPO染色阴性的原始细胞系别鉴别:MPO染色阴性的原始细胞,可能来源为单核系、红系、巨核系、淋系、分化差的粒系原始细胞、混合表型或系列不明原始细胞、母细胞性浆细胞样树突状细胞肿瘤,以及非造血细胞来源的转移肿瘤。MPO染色阴性、形态特征倾向淋系来源的,还需要与具有原始细胞形态特征的成熟淋巴细胞淋巴瘤相鉴别。原始细胞MPO染色阴性时,主要依据PAS染色、NAS-DCE染色、α-NAE和α-NBE染色进一步鉴别系别来源。

(1)急性髓系白血病微分化型的原始细胞MPO染色阴性或阳性率<3%;NAS-DCE染色阴性;α-NAE染色阴性或弱阳性,阳性反应物不被NaF抑制;PAS阴性或阳性。

(2)急性单核细胞白血病的原幼单核细胞,PAS染色弱阳性或阴性,α-NAE/α-NBE染色阳性或阴性,阳性反应物呈有色沉淀,被NaF抑制。

(3)AEL的原始红细胞,PAS染色多呈阳性,阳性反应物多为粗颗粒状、珠状、块状,围绕核排列,不盖于核上;中、晚幼红细胞呈细颗粒弥散状阳性。α-NAE染色呈弥漫状阳性或阴性,不被NaF抑制。NAS-DCE染色阴性或弱阳性。

(4)急性巨核细胞白血病的原始巨核细胞,PAS染色阴性或阳性,阳性反应物多呈粗颗粒、珠状、块状,散在分布,可覆盖于核上;部分原始巨核细胞的阳性反应物可呈细颗粒弥散状。NAS-DCE染色阴性。

(5)母细胞性浆细胞样树突状细胞肿瘤的原始细胞PAS染色可呈阳性,阳性反应物多为珠状、颗粒状或大块状阳性。

(6)急性淋巴细胞白血病(acute lymphocytic leukemia,ALL)的原淋巴细胞PAS染色可呈阳性,阳性反应物多为粗颗粒、珠状,粗颗粒时多绕核排列,胞质背景清透无色;α-NAE染色呈阴性或颗粒状阳性,不被NaF抑制。

(7)急性嗜碱性粒细胞白血病与肥大细胞白血病的肿瘤细胞甲苯胺蓝染色均为阳性,NAS-DCE染色在前者阴性、后者阳性,有助于二者鉴别。

3.细胞化学染色用于急性白血病的鉴别诊断思路:(1)急性白血病的鉴别诊断,首先应选择MPO染色对原始细胞进行初步的系别来源判断,再进一步分析NAS-DCE、NSE、PAS等其他染色结果,结合细胞形态学对原始细胞系别作出初步判断。(2)MPO染色阳性的原始细胞,可能为粒系或单核系来源。MPO染色阴性的原始细胞亦不能排除粒系或单核系来源,发育异常或缺乏MPO的粒系细胞(包括原始粒细胞、幼稚粒细胞和成熟阶段粒细胞),其MPO染色可以是阴性,如MDS和CML急变时的原始粒细胞其MPO染色可为阴性,发育异常的成熟阶段粒系细胞其MPO染色可为阴性或弱阳性。(3)部分淋系肿瘤的原始细胞MPO染色偶见呈弱阳性,而其免疫表型分析无其他髓系抗原表达,此时单纯形态学和细胞化学染色应谨慎得出诊断倾向,最终诊断结论需整合瑞吉或瑞氏染色细胞形态学和细胞化学染色、流式细胞学、骨髓病理组织学、细胞遗传学和分子生物学等检查结果。(4)NSE染色包括α-NAE染色和α-NBE染色,区别在于酶反应的底物不同。NSE染色单核系细胞的阳性反应可被NaF抑制,而粒系细胞及其他系细胞的阳性反应则通常不能被NaF抑制。

fh染色是什么意思细胞化学染色检验技术与结果报告专家共识_https://www.jmylbn.com_新闻资讯_第19张

共识12:MPO染色是判断髓系细胞分化的敏感的指标,但并非所有髓系来源原始细胞均呈阳性,如果形态与系别特征不明显,仅MPO染色阳性,特别是弱阳性或阳性率较低时,不建议直接诊断为急性髓系白血病,建议结合免疫表型、细胞遗传学和分子生物学检查等更多证据,综合诊断。推荐强度:强烈推荐。

共识13:NSE染色阳性是单核系细胞分化的重要特征,在鉴定系别时,建议结合酶型及NaF抑制试验。推荐强度:积极建议。

共识14:在AL的诊断和鉴别诊断过程中,建议结合细胞形态学特征并选择多种细胞化学染色项目,以提高诊断准确性。推荐强度:强烈推荐。

(四)其他疾病鉴别诊断

1.尼曼-匹克病(NPD)和戈谢病(GD)的鉴别诊断:PAS染色和ACP染色可用于二者细胞的鉴别。戈谢细胞PAS染色和ACP染色强阳性;尼曼-匹克细胞PAS染色阴性或空泡壁弱阳性、空泡中心阴性,ACP染色阴性或弱阳性。铁染色时出现弥漫性铁摄取的巨噬细胞,应高度怀疑戈谢病,建议结合临床表现完善适当的相关检查。

2.PAS染色辅助鉴别胞内微生物感染:PAS染色新型隐球菌的菌体和荚膜均阳性;马尔尼菲篮状菌的细胞壁阳性,胞质弱阳性或阴性,部分菌体有清晰的紫红色横膈;荚膜组织胞浆菌的胞壁阳性呈红色且清楚连续,胞内容物不易着色,细胞壁外空晕(荚膜)阴性,不着色。杜氏利什曼虫无鞭毛体(利杜体)胞壁不着色或着色浅或细颗粒状而不连续,而胞内容物阳性呈红色,较胞膜着色深而清楚。胞内真菌感染的临床诊断较困难,菌种鉴别以真菌培养鉴定和分子生物学检测结果为准。

共识15:PAS染色可以在形态学基础上对戈谢细胞、尼曼-匹克细胞、胞内真菌及杜氏利什曼虫无鞭毛体(利杜体)的鉴别起到辅助作用,但明确诊断需要结合遗传学、真菌培养、血清学、分子生物学检查等多种检测手段。推荐强度:积极建议。

七、细胞化学染色结果报告

完整的检验诊断报告内容应包括检验信息、检测结果和检验诊断3个部分。

共识16:细胞化学染色报告内容要规范,至少涵盖细胞化学染色名称、选择的方法、染色结果和结论。结合骨髓细胞形态学与临床信息,尽可能报告出现阳性结果的结论,如可能的疾病或原因,必要时给出进一步检查的建议。推荐强度:强烈推荐。

1.细胞染色结果使用分级系统(如-、+、++、+++、++++),如果必要,提供每种染色细胞阳性率及积分值,NaF抑制试验需要报告抑制率。对于不能简单以数据表达的染色结果,例如染色特殊结果、异常染色处理等,可以文字表述,但不做结果评价,对于取材、涂片欠佳的标本如需采取让步检验,亦应在报告中给予适当描述说明。如实验室信息系统支持发布图文报告,建议每种细胞化学染色配以典型显微镜视野图片1~2张。

2.细胞化学染色结论应基于相关检验信息、骨髓细胞形态学和细胞化学染色结果,并结合临床综合作出结论。如MPO染色的强阳性,阳性率95%,提示急性早幼粒细胞白血病可能性大;若不能明确给出结论的,则应对染色结果作出描述,或提出进一步检查的建议。对于单独的细胞化学染色,不宜独立作出疾病诊断,建议给出描述性结论。细胞化学染色结果与骨髓细胞形态学为一体的结果报告,可提高形态学诊断的准确率。

3.重视细胞化学染色结果作出结论前与临床的沟通,充分了解患者临床信息,如病史情况,特殊体征(是否有肝、脾、淋巴结肿大,以及骨痛、齿龈肿胀)等,在综合多种证据的基础上,客观、全面分析后作出结论。

4.具有授权的人员出具细胞化学染色结果报告和结果分解释,如当细胞化学染色与骨髓细胞形态学结论不一致时、与临床诊断不符合时、无法做出疾病诊断定性或分型时,应充分讨论不一致的原因,为明确诊断可进一步选择实验室项目。

共识17:细胞化学染色报告格式由实验室设计,经与临床讨论确定,兼顾双方需求。推荐强度:强烈推荐。

细胞化学染色结果报告的格式应广泛征求临床科室意见,由实验室设计,结合自身的检验流程特点,应包含检验信息、检测结果和检验诊断各项内容,报告格式和填写栏目应具有简明、使用方便和重点项目有醒目标志的特质,既方便实验室的结果录入和发布,又方便临床查看报告,最终报告格式由实验室与临床讨论后决定。


八、细胞化学染色的质量管理

质量控制措施主要包括:内部比对、人员考核与能力评估、仪器设备维护保养与校准、环境条件管理、质控对照与实验室间比对。

共识18:定期或不定期的人员比对、人员考核与能力评估,以保证细胞化学染色人员的能力水平;对仪器进行定期校准,以保证其准确性和可靠性;在没有室间质评的情况下进行实验室间比对,必要时定期对照细胞化学染色结果与骨髓活检、临床诊断或骨髓细胞形态学诊断的一致性,以保证实验室出具细胞化学染色结果报告的准确性。推荐强度:强烈推荐。

1.内部比对:细胞化学染色的内部比对主要包括人员比对、试剂比对,以确保细胞化学染色效果和结果判断的一致性。

(1)人员比对:如果两人以上从事日常细胞化学染色检查时,建议进行细胞化学染色操作及结果判读的人员比对,人员比对的目的是保证细胞化学染色结果报告的一致性。人员比对时,对不同染色项目如NAP染色、MPO染色、PAS染色、NSE染色、铁染色等各选择5份涂片标本,染色后由比对人员进行结果判读;以细胞化学染色授权签字人、形态学主管或其中一名资深检验人员的结果为标准,参与比对人员的镜检结果与其比较,阳性偏差不超过1个等级且阴性不能为阳性、阳性不能为阴性视为符合,人员比对符合率应≥80%,即5份标本中至少4份符合;人员比对至少每6个月比对一次,每次比对使用不同染色项目、不同染色结果的细胞化学染色标本。

(2)试剂比对:是对更换染液前、后细胞化学染色效果的比对,试剂比对的目的是评价新染液的染色效果。通常选择5份标本,每份标本制片2张,分别用新、旧染液进行染色,显微镜下观察染色效果,染色效果满意率≥80%,即5份标本中至少4份染色满意则可使用新染液。

2.人员考核与能力评估:人员考核是为保证细胞化学染色结果判读的准确性,定期或不定期的能力评估有助于从工作能力和表现方面保证结果报告质量。

人员考核通常选择不同细胞化学染色项目的50个形态学图像,识别染色结果,如呈色反应(阳性率、阳性程度)、铁粒幼红细胞、环形铁粒幼红细胞、细胞外铁及程度判断、抑制率等。人员考核合格分值至少应≥80分,合格率应≥80%。人员考核应每半年一次,人员能力评估每年一次,但新员工在最初6个月内应至少进行1次能力评估。离岗6个月以上,进行再培训、再考核和再评估。

3.仪器设备维护保养与校准:细胞化学染色所使用的仪器设备,如显微镜、水浴箱、天平、酸度计、加样器等,需定期维护保养与校准,以确保其准确性和可靠性。维护保养与校准的频率取决于仪器的使用频率和实验室的标准操作规程。

4.环境条件管理:细胞化学染色检查的环境控制是为保证染色、阅片的效果和涂片存储的质量。环境控制包括自然光线、照明、噪声等基本环境条件,以及适宜的温度、湿度,还包括空间条件如染色区、镜检报告区、资料(玻片、记录)储存区等。实验室宜参照染液说明书设置目标温度和允许范围并进行监控及记录,还应有温度失控时的处理措施及记录,记录形式可为电子温控系统。

5.质控对照:可采用外部对照(染色阳性和染色阴性的标本)和/或内部对照。尽量选择新鲜标本进行质控对照。判断对照标本中应该存在的阳性细胞与阴性细胞是否失控,如呈现阳性反应的细胞出现阴性,或阴性的细胞出现阳性,首先应考虑技术原因或试剂因素造成的失控。

6.实验室间比对:在目前细胞化学染色尚无室间质评的情况下,实验室间比对是细胞化学染色结果报告准确性的评价方法之一。

比对实验室的选择通常是中国合格评定国家认可委员会(CNAS)医学实验室质量与能力认可的实验室,且骨髓细胞学检查与细胞化学染色是认可项目的实验室。比对方法通常由被比对实验室选择附有报告结果的5份细胞化学染色标本,以盲法送给比对实验室,由比对实验室判读并出具报告结果。比较两个实验室间的报告结果,被比对实验室的报告结果与比对实验室的报告结果符合率(一致性)应≥80%,至少进行每年两次的实验室间的比对。

必要时,细胞化学染色结果的准确性评价也可参考骨髓活检、临床诊断或骨髓细胞形态学诊断,分析其结果是否一致。因此实验室应定期(建议每3个月至少一次)分析结果的符合率(一致性),以保证细胞化学染色结果报告的正确性。

fh染色是什么意思细胞化学染色检验技术与结果报告专家共识_https://www.jmylbn.com_新闻资讯_第20张

共识19:建立细胞化学染色全流程质量指标,质量指标包括但不限于不合格标本率、优片率、人员比对符合率、人员考核合格率、实验室间比对符合率(一致性)、细胞化学染色阳性报告与阴性报告的复核率、细胞化学染色结果报告与病理活检或临床诊断或骨髓细胞学诊断的符合率(一致性),定期进行质量指标的适宜性评价。推荐强度:积极建议。

细胞化学染色过程中每一环节的质量关系到细胞化学染色结果,依据细胞化学染色结果有助于进行疾病的鉴别诊断如白血病类型的确定与鉴别、类白血病反应与CML的鉴别、IDA与非缺铁性贫血的鉴别等。因此建立的细胞化学染色全过程的质量指标是必要的。通常质量指标包括但不局限于:不合格标本率、优片率、人员比对符合率,人员考核合格率、实验室间比对符合率(一致性)、细胞化学染色阳性报告与阴性报告的复核率、细胞化学染色结果报告与病理活检或临床诊断或骨髓细胞学诊断的符合率(一致性) 。通常,质量指标的限值应满足行业标准的要求,在没有行业标准的情况下,实验室应与临床沟通,在满足临床需求、保证结果准确的前提下制定质量指标及限值,纳入质量管理体系中进行监测,并至少每年进行适应性评价。

综上所述,《细胞化学染色检验技术与结果报告专家共识》中对细胞化学染色的标本要求、项目选择、结果判读、鉴别诊断的临床思维、结果报告以及质量管理等方面的临床问题形成共识19条,旨在促使细胞化学染色检验技术应用规范化,促进细胞化学染色检验技术不断推广和应用。在共识制定过程中,虽已广泛收集检索文献,集思广益,但仍难达到面面俱到,还希望同道们在细胞化学染色检验技术应用的实践中,尽量做到细胞化学染色检验的规范化与一致化,同时紧密跟踪临床最新进展,综合兼顾临床需求,结合血液病MICM多学科综合诊断的建议,作出正确的疾病诊断与鉴别。

低钾血症,补钾过程中出现高钾血症是什么情况?

低钾血症,为何补钾后反而血钾更低?

撤回分院!省级三甲医院官宣:南院区全面停诊

浙江大学一青年教师坠楼?警方介入

网传浙江大学35岁青年博导跳楼身亡……

男子直播间扛刀公开挑战警方?民警:安排!

邵医生丈夫讲述妻子坠楼身亡始末:连续7个多月遭遇网暴,曾2次报警!发布一条视频后自杀!

周口通报:57岁女医生邵某某坠楼身亡,已成立调查组!

即便女方同意发生性关系,但依然构成强奸罪的几种情形?

关于做好2025年中国医师节有关工作的通知(国家卫健委)

你没看错,我就是那个打12345投诉患者的医生

妇产科主任不堪网暴跳楼以死明志,曾获最美医生、优秀医师等称号

在科室,各种操作熟练、各种设备会用,主任都比较喜欢你!

央视财经暗访、曝光医疗机构这些乱象!

乡镇卫生院也招了大专、本科生,为何看病能力没提升?

就诊量偏低,无力继续经营,医院决定放长假,鼓励员工另外择业

广西防城港:网传奔驰“亮证女”为公安部门某领导为不实消息,不是蓝某某!
关于临床指南的觉悟:“医师”与“医匠”
风情万种的护士,美哒哒……

武汉大学通报:正在对肖某某纪律处分、杨某某学位论文等进行全面调查复核

23岁护士称遭医生多次猥亵,已经向警方报案

“靠药监吃药监”,收受巨额财物!国家药监局陈副局长被立案审查调查!

基孔肯雅热诊疗方案2025年版(国家卫健委办公厅、国家中医药局综合司)

武汉大学张校长回应“学生性骚扰指控被驳回”事件:还要等上级的安排!

官方首次披露:兰州市第二人民医院原党委书记刘雄昌已被查

复旦大学教授谈武大图书馆事件:怎么看都是提告的一方欺人太甚,校方处分不当
市卫健委通报:涉事护士长、护士已停职,市人民医院被立案处罚
桂林一市民到市卫健委反映问题被怒斥,小孩被吓哭,官方回应!

浙大一院、浙大二院换帅!

科主任请客吃饭,医药代表付款,医生被停职!

震撼!手术科室引进博士担任科主任,年薪50万,被怼因手术不行走人!

血糖119·05mmol/L!是的,你没看错!

沿海经济特区女副区长被查,同济医科大学毕业

中央巡视期间,山东省卫健委原主任、医学博士主动投案

微信最新公告:情节严重的永久封禁
以阴茎延长术全球闻名,武汉大学人民医院“龙一刀”龙道畴教授逝世
武汉大学大二医学生飞机上救人,学校发文表扬被网友质疑忽略风险?
少林寺通报,释永信长期与多名女性保持不正当关系并育有私生子
“朱雀玄武敕令”自曝被家人强制送精神病院,并被限制自由!疑似有表演型人格癔症!
中医(专长)医师不能“包治百病”!超范围执业将暂停执业+罚款!
中央巡视组长:年轻干部要少与异性交往,日久生情,下一步就是金钱
确诊3627例!防输入、防扩散、防外溢、控增量、清存量!广东省委书记实地督导一线防控工作!
中央巡视组进驻!医保局原党组成员、副局长李健被查
终年42岁!中国科学院女研究员患癌去世,去年刚评上职称……
集采重要变化!国家医保局:不再简单以最低报价作为参考!

东北大学6名大学生遇难后,多所高校发出紧急通知

中南大学药学院谭某兵因嫖娼被公开举报,校方通报!

华南理工大学奖学金新规事件,有新进展

基孔肯雅热防控技术指南(2025年版-划重点)
福建福耀科技大学、宁波东方理工大学为何首战告捷?
按摩能丰胸?具体真相是......
关于李医生的医疗行为的核实处置情况,市药监局通报!
集采重要操盘手!国家高值医用耗材联采办原主任涉嫌职务犯罪!
安全卸任就没事了吗?不!从公立医院转战民营医院的申院长被查!
未实施三级查房制度,医院被罚1.5万:只有一名主治医师查房!
为什么80%的医疗纠纷协商赔偿不合理?
气单胞菌-哈里森感染病学
基孔肯雅热-哈里森感染病学
基孔肯雅热诊断和治疗方案-卫生部办公厅
经皮气管切开操作视频
甘肃省人民医院全面托管天水市第二人民医院!相关人员严重失职渎职,负责人涉嫌其他违纪违法
提升本科生深造率来缓解就业压力是长久之计吗?如何解读深造率现象?
中纪委严肃查处:给研究生发劳务费后再回收,以套取科研经费!
未实施三级查房制度,医院被罚1.5万:只有一名主治医师查房!
为什么80%的医疗纠纷协商赔偿不合理?
女大学生举报系主任性骚扰未果在校园自焚,全身90%以上烧伤,目前系主任已被捕!
甘肃官方通报幼儿血铅异常调查结果!医院存在修改检验结果?
医院以“转诊费”名义贿赂相关推荐人受罚,涉及患者181名!
大学与烧烤协会成立“烧烤研究院”,正编写教材,预计明年招生!医院再不发绩效,我要弃医从烤!
西安市中心医院承认“医患沟通疏漏”,扣罚涉事医生绩效500元
经蚊虫传播的急性传染病,确诊1199例!广东顺德市发布《告全体市民书》!
三甲医院骨科主任受贿203.1万,分科室医生132万
广西柳州市人民医院原党委书记、院长李宁宁被查!
女律师体检10年未见异常,却确诊肾癌晚期!CEO曾揭行业黑幕,抽血后直接倒掉!体检机构发布声明!
男婴离世家长获医院赔88万,律师拿走55万代理费?家长称上当
饶毅:院士舒红兵未全职回国却获北大长江特聘教授,不符合规定;搞师生恋,留下不好印象
川北医学院通报“本科生罗某某逆天学术履历”!原来不过……
湖南省湘潭市医疗保障局陈局长,严重违纪违法被擒!
医院收费员拿过挂号老人手机下载购物APP“砍一刀”?停岗、扣工资!
哪些修改病历的行为是合规合法的?
不爱上班也是病!河北某二甲医院开设不爱上班门诊,院方回应……
山东临沂市某医院发生医疗事故?
实战病例:脓肿诺卡菌导致脑脓肿
门诊病历书写为何“乱象丛生”?问题溯源与应对之策
医院拖欠工资、未缴纳公积金,被职工投诉!官方回应
百万“医学大V”被投诉“没医德”,大佬遇到“医闹”很无奈!
患者拒绝诊疗!病历如何记录,医务才能立于不败之地?
中纪委提醒:严禁机关事业单位职工去这8种场所!
她抓住了那个造黄谣的男人:一位女性与黄谣的漫长抗争
女子因喉咙不适,输液数分钟后身亡!尸检报告明确指出……
电影:南京!南京!
从修正肺功能的基本错误开始!正确理解和评价肺量计检查!
正处级主动投案!云南省一位三甲医院原党委书记被捉……
你怎么看:应聘医学类岗位须加测青霉素过敏试验,如对青霉素过敏,则取消应聘资格!
四川大学筹建华西第二临床医学院
患者拒绝诊疗!病历如何记录,医务才能立于不败之地?
市委书记出任市卫健委一把手!曾省五常市委书记!
啪啪啪”时,他说的那些话绝不能相信?
女童被马蜂蜇伤,却遭4家医院"推诿",被投诉!拒诊后医生需担责吗?
山东德州通报“看守所在押人员死亡事件”!家属已查看全部监控!
37岁男性咽痛输头孢后死亡!5名医务人员被追究刑事责任!赔80万!
省卫生健康委员会财务处原处长被逮!
云南红河“女子自曝怀孕期间摆烂不上班,丈夫是市副处”!体制内娇妻炫耀特权!联合调查组通报!
“南京红老头”事件,11人被检出HIV阳性为谣言!超1.4万条谣言已被处理
儿童铅中毒特性及临床诊治!甘肃天水通报“幼儿园幼儿血铅异常”调查处置情况!后厨监控视频公开!
撑不住了?知名三级专科医院关停,被申请破产!
一县医院职工,工作6年受贿4036.2万,并以他人名义购房企图瞒天过海
中国科学院孙院士离世,中国细胞生物学界的重大损失!
云南省文山州卫生和计划生育委员会原副主任黄顺昌(已退休)被查
七天一次性生活”和“一天七次性生活”,哪个更伤身体?
痛别院士大师!北京大学药学院发布讣告!
青岛大学一宿管大爷被曝“中暑”身亡,多方回应(附19篇文献)
CT片子看到双侧臀部多发高密度影,为何物?
女大学生生理期请假,被校医要求脱裤子证明?大学回应!
奈何医生们不喜欢贴钱出去进修了?不以去大医院进修为荣,能不去则不去!
医科大学成立全国首个AI医学院
人乳头瘤病毒HPV 九价疫苗获批在男性人群使用!
广东省卫生健康委财务处二级调研员孙才顺被查!
重症医学临床思维:时间性与优先性
上海某医疗机构被查处!34位主要犯罪嫌疑人、59位协助诈骗的参保人被抓获
科主任和护士长平时不对付,谈起钱来倒是出奇一致……
陈医生被投诉看病态度差,市卫健委:暂停一切诊疗活动,离岗培训3个月!
漏诊、延误病情和未及时手术治疗造成一级甲等医疗事故!医生已被批捕!
葡萄牙国脚、利物浦球员若塔因车祸去世,年仅28岁!10天前刚举行婚礼!
取消门诊预交金,降低住院预交金额度,病人逃费怎么办?
女子取环手术后被鉴定为十级伤残,称术中换成进修医生,卫健委等回应
福建一受资助学生家里装修豪华、有旋转楼梯引质疑,学校:是特殊学生
这个书记收受84人贿赂!详细受贿清单让人大开眼界!
官方:检查检验组套“应拆尽拆”落地!医生工作量又要增加?漏诊算谁的?
顶尖医科大学换帅!感染免疫研究专家出任校长!
天价救护车后续:医院发布严令-医护乱推荐,直接见纪检!

三甲公立医院医生发布医疗广告,市场监管部门处罚医院30万!

温州一护士控诉:自己遭卫生室已婚医师长期猥亵!录音曝光!

家属在县人民医院摆放死者遗像、祭祀贡品、燃烧纸钱,官方通报!

局长被曝曾犯盗窃罪、流氓罪!三次被判有期徒刑后照样当大官,谁提拔的必须查清楚!
80岁中医把脉时因指甲长留下指甲印,被索赔2000元!“请不要索赔,我的指甲已经剪了”?
同一家医院,书记、副院长、检验科主任接连落马...
市卫健委回复:市医院被投诉“接待敷衍擅离职守”!
女硕士被“复旦医学博士”男友骗财骗色5年,损失近百万元,还被骗去黑诊所取卵
央视卧底暗访!此类网红医生被曝光!卫健委紧急叫停……
国家医保局发布药师招募公告!本科即可!
医科大学党委书记、学术人物任上被查,曾为院士候选人

放射科误诊,临床医生误诊,患者失去了最佳治疗时机,最终死亡!

违规吃喝!正厅级牵头聚餐,科主任酒后死亡,中纪委通报!

官方回应:退休金无需缴纳个税,个人养老金领取按最低档3%税率缴税

急性肺栓塞诊断和治疗指南2025

多名医生账号平均每人每天开具4000多条处方,医院及3名非医师人员被行政处罚

43岁检验科主任受贿174万元,请求法庭从轻处罚

38岁的医生,为救人,他牺牲在异国他乡!一路走好!
医院院长苏某和,死缓!温某鸿、陈某颖,死刑!
成都一诊所50元输液3天?官方通报:属实,已立案调查!
国家中医药管理局原局长于文明被查!
湖南一医院前院长坠楼身亡,亲友称不存在外界传说的被纪委查!
职称高低并不影响一个人治病救人!
又一起医闹,对现场医护工作人员进行了辱骂、推搡……
颜宁:我从来没走过关系,也不想被走关系!韦东奕就餐遭围堵跟拍,官方出手整治!
原发性肾病综合征误诊为甲状腺功能减退症临床分析
已婚博士后骗多名女子恋爱,学校回应:退站!
北京语言大学张爱玲教授在清华大学内骑车时被树砸中离世,清华大学回应

患者家属偷偷进办公室,塞3500元到医生白大衣,反手一个举报……

同门迫害!研究生逮到同门往自己培养基里倒酒精,整个实验室被拖垮……

气管误插至胃里!规培生操作不当致患者死亡?有人写匿名信向家属告密...

八旬老人诊断胃炎被以癌症切全胃,郑大一附院回应:已对两名涉事医生内部处罚

广州:就医人员使用电梯需付费5元!涉事医院回应“已取消”

教育部批准!新乡医学院正式更名为河南医药大学!

公立的区人民医院停诊!不是危言耸听:公立医院洗牌时代真的来了!

新建公立医院县第三人民医院公开招租10年经营权!起租价536万

国家自然科学基金委员会:集中通报批评25名学者科研不端

下班后和同事、同志聚餐,如何算违规违纪?

世界顶级医院宣布裁员!1000名员工失去工作!

湖南省卫健委、中南大学、长沙市公安局联合调查组:通报罗某宇坠楼事件

精神病处方-3本专著

中国重症血液吸附专家指导意见 2025 年

需氧革兰氏阳性球菌:葡萄球菌属

住院患者青霉素过敏的抗生素选择

谵妄和精神错乱:流行病学、发病机制、临床特征和诊断

青年学者在工作岗位上突发疾病离世...年仅37岁!

脑脊液的生理学、成分和疾病状态下表现

好医生是治病救人最有成效的医生,与其他能力不一定相关……

放过韦东奕!北京大学回应韦东奕健康问题!

韦神韦东奕入驻抖音事件,需追问的3个问题

如果输进去的体积大就能治病救人,那给脑袋多灌水可以提高智力吗?

2025年全国高考数学 I、II 卷(高清)

2025年高考作文题汇总!你对哪道题“文思泉涌”?

又一个大三甲医生去世,年仅53岁,死因?

医药代表被调查!康方生物公司回应!

神经外科影像、解剖和手术入路

女子被不明生物咬伤身亡,三亚市卫健委再通报!

典型舟状腹!

典型临床病例体征-长期大量饮酒!

患者住院期间擅自回家,不幸死亡,家属索赔!法院判决:不赔!无医疗过错!

女子三亚旅游疑被不明物咬伤身亡,家属称愿配合尸检!附蛇咬伤文献6篇!
男科医院夸大病情过度治疗,官方通报:已立案!
省卫健委原党组书记杨慧被双开!落马后忏悔称“我太愚蠢、太疯狂了!”
女子入住杭州一亚朵酒店发现床上用的是“医院枕套”,涉事酒店道歉!

口腔分泌物,能做细菌/真菌培养吗?

一大笔夜班费入账!但有可能被收回,嘿!

“药企涉嫌贿赂百余名医生”,四川卫健委调查组通报

获终身成就奖5个月后,正部级“老虎”、国家药监局原局长毕井泉落马

窝囊费到账!你们发了发多少?
宇宙第一大医院郑大一附院掌舵人、省卫健委主任阚全程任上被查!任职时医院当年收入超218亿!
患者在诊所输青霉素前未做皮试,呼吸心跳骤停经抢救无效死亡,涉事医生获刑!细节披露
经典电影→顽主
协和副院长,升任省人民医院党委书记
人民日报:公职人员出差期间利用双休日自费在当地景点旅游,算不算违纪?
视频:如何使用kimi平台翻译PDF医学文献?
北京985大学一保研直博毕业生跳楼当场身亡
急性肾损伤的命名
投诉:中药窗口取药工作人员态度恶劣,正常简单询问问题态度不友好,一副凶巴巴的,好像是欠他们一样。
医保检查:血培养瓶,两瓶只让收一瓶的钱,说另一瓶……?
作为医生,不管你服不服,这些问题,医保可以问倒你!
中医医院“中药液”添加安眠药?市场监督管理局对医院立案调查!

确诊一例疟疾

针对近期新冠病毒阳性率升高,钟南山发声提醒

厉害!女医生晚上搞副业,挣得比医院的工作还多

6天3名年轻医生去世!作为医生有多辛苦,没有经历过的都不会懂!
又有医院要关门,还两家!不得开展任何诊疗活动!
偶遇:氯化钾颗粒
违规给放射科职工发补助及给医护发放绩效,院长被严重警告
乙型肝炎肝硬化患者HBsAg消失,能不能停止抗病毒治疗?
市卫健委通报“女子被医院急救人员强制带走治疗”:谢医生被停职,辞退高某某!
牛,和教科书一模一样的临床病例图片!
24岁女生憋尿半小时竟导致卵巢翻转,像麻花一样左右转圈圈!

郴州市第三人民医院发现比“熊猫血”还稀有的血型,命名亮眼了!

市中医院原院长、市卫生局原副局长严重违法被开除公职+被起诉

顶格处罚?一个吊销一个撤销!关于肖某引发舆情事件调查处置进展情况的通报

医学院附属第三医院因19项违规收费,被罚超2299039.65元

男子称54岁父亲中医院输液后休克,抢救无效身亡,院方回应(附抢救记录)
“你算什么东西”,大学教授辱骂学生?教授已报警!
当医生改变命运最快的方式:写论文!写论文就像做增强CT,强迫自己穿透表象看到疾病的本质。
什么情况下需要动态血压监测?
影响降压药效果的药物
中美日内瓦经贸会谈联合声明
人到中年,为何很多医生选择了离婚?
一省医保局原局长获刑十一年四个月!“能记住的高档酒楼的名字,比我能记住的党纪法规的条文条款还多”!
致敬每一位护理工作者!她们每天扮演着哪吒的三头六臂,她们用行动诠释:在生命面前,信念与责任永远是最锋利的“火尖枪”!
得了怪病的他,10年住院100次!他给医生当老师!“医学需要‘活教材’,让我来”!
一省卫健委原主任严重违法被开除公职
加大马力做牛马?多地医院推行“五天半工作制”,全员上班、没有调休、工资不涨!
一地卫健委执行清退计划!501名医护被辞退!
湖南省醴陵市卫生健康局党委书记、局长肖宏韬接受审查调查
人民日报:这种手办被认定为淫秽物品,12人获刑!
上海交大生物医学工程学院女博士实名举报教授学术霸凌?学院回应
同一天“血气分析”、“血生化”均查钾、钠、氯,属于过度诊疗!罚!!
回顾2009-2010赛季,狂人穆帅率领国米时隔45年重夺欧冠
医院招聘公告发布失误却备受好评!最真诚的招聘公告莫过于此!
要求全院中级以上医生开通短视频认证,每周发3条!你能做得到吗?

看着不爽就滚蛋!郑大一附院一科室公众号被曝运营人员辱骂他人,院方回应

该退休就退休!60岁还退下来?请给年轻人腾位置!

论文出现“男性确诊子宫肌瘤”,山东大学齐鲁医院通报

血清PCT、CXCL10、IFN-γ对ICU多重耐药菌感染患者疗效的预测价值

山东大学齐鲁医院论文惊现男性确诊子宫肌瘤并手术!您如何看?

北京协和医学院招生的弱点及其解决办法

女大学生头孢曲松钠过敏,输液室呼救无医护响应,自行拔针仍不幸身亡,多方回应

四川一医院原党委书记被双开!护士起步,爱打扮,肤白貌美气质佳
糟糕!压医生出文章!
医院回应一工作人员上班打游戏:系医保局派驻人员,情况属实!

CRRT 6小时后的高体温有助于更早识别危重症患者真菌感染

南京鼓楼医院院长及妻子在家中被砍成重伤,行凶者趁着夜色一路跟随至住所,随后实施伤害!

登老山主峰,致敬大英雄!

饶议科学:医学培养的时间与医生收入

同居7年,婚后发现老公“生不了”
特权产物!4+4名单,请保存避坑!
饶毅如是说:请勿错怪王辰教授
出手了!国家卫健委对肖某、董某及有关机构等开展调查核查!
暴力伤医何时休?
登革热病毒核酸阳性!
规培生董同学的博士学位论文曝光……
李铁案,今日二审宣判!押送李铁的警车已进入法院!
寒窗苦读不敌“六边形战士”董同学弯道超车,本科学经济也能给你做手术
人工气道湿化管理流程图
温州市中心医院发生一级甲等医疗事故,潘医生被暂停执业6个月
中日友好医院肖某回应被“处理”:完全不能接受!我私生活有问题,医德没问题!
没有最佳的PEEP,只有更好的PEEP
女性“高潮针”辟谣冲上热搜!商家称在私密部位注射胶原蛋白“可增强刺激”,医生:缺乏科学依据,有感染出血等风险
中日友好医院发文处理胸外科副主任医师肖某!
吃瓜!三甲医院医生婚内出轨多人,手术室竟成 “私人闹剧场”?
警钟:海南省人民医院胸外科主任、海南医学院外科学教授被查!
核酸阳性!好久不见,我以为你消失了!
西湖大学新增临床医学本科专业,2025年开始招生
新乡医学院原党委书记陈建国被开除党籍和公职
"中国医师奖"得主落马!大学第一附属医院院长主动投案!
南方医科大学原党委常委、副校长宁习洲主动投案!
呼吸科典型疑难病例:关节痛、发作性咳嗽、双眼及下颌肿胀
市医保局党组书记、局长被查,其大学学历为体育学院武术专业
这个会诊,我拒绝!
省卫健委副主任、省疾控局局长、“田哥艳姐”任上被查
因为做实验时用到了劣质注射器,23岁研一新生重伤身亡……
造谣上海华山医院!已被警方刑拘的王某某:谣言是AI编的
中央巡视组进驻后,一省卫健委原主任主动交代问题
教授讲男女关系

艾滋病学:异常免疫激活与炎症

什么情况下需要恩替卡韦+丙酚替诺福韦抗乙肝病毒治疗?

医保局原局长主动投案!!!

山西省疾控中心涉嫌违法违规被全国通报!

不同类型科室耐碳青霉烯类肺炎克雷伯菌医院感染特点及耐药性变迁

这个会诊,难住我了,没见过嘛!
有班上,却没钱拿:医务人员正在经历一种新的失业方式
北大博士入职民办高校被指浪费学历!本人回应:年收入35万左右……
因为开了13元的检查单,患者投诉,医生停职……
电影:大明劫
电影:李时珍
电影:精诚大医
多家省三甲医院招聘0人报名!小饵钓大鱼,怎么可能!
我被投诉了,理由是我查体后洗手了,说我嫌他脏

日本栃木县发生大规模食物中毒事件!1人死亡!这病毒……

老婆难产了!艰难决策!

电影:神医扁鹊

只要被投诉,不分缘由,不接受申辩,一律罚款500

直接根治!

电影:边城医生

你怎么看:三甲医院辞职不成,那就从临床到医技?

他太累了!35岁外科医生凌晨猝死!倒在了两台手术间隔中!

男子驾驶小米SU7撞人后逃逸,致2人死亡,事故车起火燃烧!小米回应!

海南医科大学全员“卧倒”竞聘,多名原正职领导“下课”

6000万科室资金去向成谜?健康管理科主任被举报侵占巨额资金,院方回应

湖南某附属医院职工举报科主任:大额财产来源不明!

单纯血氯暴跌至66.4mmol/L,原因何在?

多地官宣:推动医疗机构编外人员入编!医务人员入编机会来了?

原遵义医学院党委书记石京山被查!

新修订的《婚姻登记条例》,共6章28条,2025年5月10日起施行

一搏就倒!两个博士不会看病,问诊一脸茫然,主任摇头怒批!

当医护35岁未评上副高职称,人生还有转机吗?

完美病例,山外青山楼外楼……

做为急诊科医生,当我爸爸被转移到ICU,我……
婚姻无非就这三样:吃+睡+聊?
判了周某死刑!湘潭大学宿舍投毒案一审宣判!
一早上就收到10张会诊单,下午的还没来!你最多收到几个?
急性HIV感染诊疗管理专家共识(2025版)
常见微量营养素缺乏的临床表现及生化指标参考诊断标准
营养不良诊断相关名词及定义
医院发布公告暂停收治住院病人!同时发布一封令人动容的家书!
30余名医务人员主动上交“讲课费”!
三甲医院突发大火,办公室瞬间被吞没!
甘油三酯管理思路与流程
小米SU7爆燃遇难者母亲清空事故相关微博
宁德时代回复小米SU7事故→不是我们的电池!小米SU7迎来“至暗时刻”!
雷军发文回应“SU7爆燃致3死事故”!
小米SU7高速碰撞爆燃致3人遇难,车主:女友遇难,两人只差一个婚礼
俄媒:俄罗斯疑似出现未知病毒,患者感染症状包括咳嗽带血和高温达39℃
棘手!已婚男遭车祸脾破裂,一直等老婆,拒绝手术,怎么办?
中国高被引学者名单-医学类769人!
最大疑点:有没有发生性关系?

25岁“世纪婴儿”猝死,母亲称“严重医疗事故”,一出事都是医院的“责任”?

藏无可藏!检查组夜袭现场,多家医院被查!医院大检查启动,多地迎深度式查账!

体育教师发Nature遭质疑,全篇不到200词,校方称“零的突破”引争议后删改重发

女子称腰痛就医遭男医生猥亵:多次触碰胸部和隐私部位,警方已立案

突然收获10000元,感谢富婆馈赠!

女子疑因被拔错牙坠楼身亡,当地卫健委回应

为什么万是w,千却不是q?
我们终将死在自己学生的手里......
P波:正确解读心电图的重要线索
婚姻:细节决定成败
呼吸道病毒感染继发毛霉病的高风险人群
新闻联播:百姓为何不愿本县就医?追踪肇州县医疗腐败系列案件

三明医改 “541” 薪酬分配制来袭,内部文件曝光

你知道什么是三观吗?

女医院副院长担心被查,以致患上抑郁症!
都不爽,还得干!
“延时门诊”背后的逻辑:方便患者?内卷漩涡?累死牛马?
第一次看到氯化钾静推!你敢开谁执行?
教育部官宣!一批民办医学院来袭!
单纯血清总胆汁酸升高60倍,啥原因?
当耳光成为挂号费时,白衣天shi(尸米)就该学会铁布衫!
吓!罕见!CD4+T淋巴细胞如此低下!!!

医院通知:以后住院病人没有明确症状的,不得做头部、胸部CT!

住院患者静脉输注血管活性药物风险管理优化研究

血管活性药物在急性失代偿心力衰竭中的应用

重酒石酸去甲肾上腺素注射液超说明书用药调查分析

医院接连倒闭,4类医务人员正被淘汰!你深陷其中?

某医院的辞退通知书!请您解读,服不服?
很多医护缘何反对科室二次分配?背后究竟藏着怎样的隐忧与诉求?
医学人必看!同领域大牛亲自操刀,让你稳拿高分文章
美国公布肯尼迪遇刺案记录:1123份PDF文件80000页,附网址!
全国首例“过度医疗”民事公益诉讼案宣判!125份病例中,113份存在违法行为!
女子为摆脱情人多次投毒获刑:网购老鼠药和农药注入饮料,头孢粉掺入白酒!“只想给他一个教训”?
急性感染医学:肺脓肿
新奇又揪心!医生的崩溃瞬间,你真的了解吗?
山东中医药大学原党委书记、原校长落马!
饶毅卸任,首都医科大学校长调整
那年高考,她去了华西,而我去了三不是的大学,如今…原来,我只是银杏,而她却是樱花!
史上最简单的会诊申请单!我服你!
医院规定:上班禁穿运动鞋,多次不改停岗处理……

医院科室鄙视链!最吃香的是?最受嫌弃的是?

又一医院原党委副书记、院长被捉拿!

二甲医院有编制5000元/月,三甲医院合同工1W多/月,她为何不要编制?

女子闪婚育女,后发现老公“副主任医师”是假的,要求离婚……

校医的待遇,多少人的梦,多少人的痛……

中国大学里的男生为什么越来越少?一个重要的信号出现了!

一24岁女子被湖南师范大学校车辗轧?《急诊抢救区首次病程记录》显示——

乳房假体——临床与影像

医务人员收入将迎重大调整?国家卫健委雷主任再爆雷!

这样过性生活,让子宫和前列腺很受伤!现在知道还不晚

1.5亿投资打水漂!医院未开业就倒闭,还被公开拍卖!
α1-抗胰蛋白酶缺乏症
球王马拉多纳死亡案,真相大白!“临时拼凑的”医疗团队8人涉嫌故意杀人!
美貌是把双刃剑?学霸女竟然不做医生,搞直播去了!

“免费医疗”,你是不是猪派来的卧底!你欺骗了全世界!

支气管扩张症病因学检查及评估方法

你别不相信!24名医护人员瓜分绩效8677元!
三明医改十余载医生收入何如?医生真“流失”了吗?副会长发声
惊恐心电图:心慌、胸闷3小时
戴套套时最容易犯的八个错误……
怪现象!年轻高职称医生被困在病房,门诊却是“老将”与“关系户”的舞台?
给女朋友的礼物!
晋什么职称?晋升后,我不报课题,不报奖,也不发论文
年轻人不学医,中年医生已厌倦,老年医生想退休?
八例替加环素使用后死亡病例的回顾性分析
央视采访,规培医生月工资上万!网友……我就是个低保户!
安全套上的油,到底是什么?不洗掉会引起妇科病吗?
一系列自杀事件引警钟!刘——回应:医生必须接受这样的工作强度!
男子结扎3个月后,妻子怀孕了!精液检查显示……
有这6大特质的医生,是当科主任的料!你却认为他是神不是人!
女性“用手”和“过性生活”有什么不同?
实战病例:骨痛、肾功能不全

不是医生冷漠,是社会不再宽容!

33岁女护士散步邂逅58岁已婚教授,每月给她2万,要了400W又要600W

通用版!值班必备的处方模板和病历模板,超实用!

看图识病:看结膜猜血红蛋白低到多少?

你们主任顶班吗?某医院因病房3人值班,57岁主任主动一个月值4个夜班,返聘医生一个月值2夜班

首家外商独资医院开诊,可报医保!去外资医院上班,医生的好去向?

气道解剖和气管支气管树
中国药科大学某主任持续骚扰女学生,邀去酒店!完整诱聊PPT曝光
朋友是医生,却成了不幸之源?熟人看病,真的能一切从简吗?
实战病例:血压不稳定-嗜铬细胞瘤(原发性主动脉旁副神经节瘤)
吃瓜!女子实名举报:山东第一医科大学专任教师许某婚内出轨女大学生!
为何不能用手触摸逝者遗体?入殓师:不是迷信,就算亲人也不行
看图识病:72岁女性,头皮弥漫性红斑、鳞屑,伴脱发
聪明药“专注达”开药难:患病率逐渐走高,有人假期断药攒到开学吃
国务院任命张勇为国家疾病预防控制局副局长
看图识病:肝脏凸出来了
在医院,因为你囿于人情世故,所以烦恼日多!何不盘他?
看图识病:如果“铜管”局部爆胎,她会很危险!
小朋友咳嗽,外资诊所服务不错,价格也很美丽!
因同事的一句话被患者投诉了!该不该?
四折抛售《牛津临床检查与实践技能手册》
医学论文中常见的数据错误类型和审核方法
医保局罚款,医院竟然要求员工交钱买单?

有明确流感患者密切接触史的儿童,是否推荐暴露后抗病毒药物预防?

呼吸机撤机困难原因及撤机预测参数

呼吸机常用参数的设置原则

呼吸机的常见故障及减少故障需采取的主要措施

一种呼吸机人机异步的识别与改善方法

基于专家知识的呼吸机参数设置与无级自适应调节策略

气管插管:难点不在于“插”,而是在于“找”!

如何向家属解释?难题:患者死亡后10小时体温正常?

救护车与货车碰撞侧翻!目击者:一名女医护人员去世

微生物学怎样参与ICU查房?

查!摘你主任、副主任医师的高帽!2021年之后评上职称的要瑟瑟发抖了!

云南省文山州人民医院招聘医务人员37人!超多岗位仅面试!

“一药双价、带金销售”!医保局限期排查银杏叶提取物、头孢唑肟、水解蛋白口服溶液等

为什么男生的蛋蛋,摸摸更健康?(女生勿进)
药敏试验有什么临床治疗意义?
医保局暂停医保基金的拨付!医院没钱了,只发放基本工资,以保证职工的基本生活保障,绩效。。。
临床微生物基础操作规程(精彩PPT课件)
中级考试:2025内科学同步习题集
山东中医药大学研究生强吻事件,同时出轨“博士师姐、医生、护士”多人
患艾滋病的大爷,94岁!他何时感染的?
网友给上海市长留言医院薪酬制度建议:主任医师基本薪资10万/月,其他按系数折算,卫健委回应!
30首励志经典诗词,值得收藏!
韩语专业大一学生在三甲医院上手术、开医嘱、出考卷?医院发布声明!
冰天雪地,美丽东北!

你见过吗?西地兰属于“特殊治疗”,因为如此使用而受到处罚?

太牛了!住培医师在国际顶刊JAMA正刊发表评论文章!

一学生被体罚做深蹲,住进ICU,诊断为横纹肌溶解症!官方通报
一鼓作气,一举中标
优先使用人血白蛋白的适应症
血液、粪便、痰液,均培养出马尔尼菲蓝状菌!
“我要告你们!”的警示:永远不要诋毁下级医院!
东莞市中医院致歉!“女子称裸身做彩超时男工程师闯入”……
一图理清右心衰竭的病理生理
急诊科夜班,遇到奇葩!
多名白血病患者被骗数千万?警方对2人采取刑事强制措施,正在全力抓捕1人
来了来了,中级考试,直播直播!
看图识病:胸壁如此大洞,还能活着的!奇迹!
市原卫健委主任参加会议期间被带走,已被开除党籍和公职
脑干、脊髓控制内脏示意图
李铁一审被判处有期徒刑二十年!涉案金额近1.2亿,庭审时家属未现身
浙大某医院回应:“领导视察占用手术电梯”?
允许性高碳酸血症:生理影响与临床管理
以图为证!中国艾滋病感染省市排名,前三名为四川、广西、重庆!
颈内动脉7分法
血液净化的抗凝治疗
医院已经六个月没有发钱了,是真的吗?你们那里怎样?
嗜睡和意识模糊,容易混淆?
实战病例:何为区域性门静脉高压?
看图识病:32岁女性,全身鳞屑10余年(饭点慎入)
一女子冒用他人身份证参加中考、高考,医科大学取消其学籍
又投诉,还报警!当专业遇上认知鸿沟:医疗纠纷背后的沉默危机!
医科大学第五附属医院党委书记被查!
女护士下班偶遇车祸,停车救人,看清脸后崩溃:重伤司机是来接她的男友……
年仅57岁的副主任医师、医学博士去世!
直至如今,你们口罩时期的补助发放全了吗?

医保又开罚单!市人民医院因多项医保违规行为被罚305377.51!

手术室丑闻:麻醉师术中离场去另一间手术室和护士“嘿咻”!

在DIP/DRG付费下,为何医生不喜欢收治“发热待查”患者?

中纪委:北京大学副校长任羽中接受审查调查!曾是四川高考文科状元!

当年轻医生情绪激动,指着老护士质问:你是医生还是我是医生?

“男留学生与女生同住一栋公寓”,重庆理工大学发布情况说明!

这是最好的时代,也是最坏的时代,更是医院降薪、绩效下滑的时代!

人不在,号在用?医保飞行检查突袭医护排班表:你还敢用主任的工号?

多位疾控中心主任被查!权力与疫苗:疾控光环下的廉洁拷问!

被偷拍后医生拒诊?法院:有权拒绝!

温州市中心医院被通报!“PPT治国”下的形式主义:一场财政资金的虚假演出!

中共中央批准:原武汉大学东湖分校学工办副主任周志红被开除党籍!

温州市中心医院被通报!“PPT治国”下的形式主义:一场财政资金的虚假演出!

守夜人与掌灯人的不同回报!医院规定:值班费医生100,行政300,护士450!

官方通报:一高校原书记被逮捕!大搞学术腐败、侵吞科研经费,数额巨大!

能去这人民医院吗?全额月工资:助理医师9000+,执业医师12000+,主治医师达25000+,副主任医师达40000+

男子通过“摇一摇”加女友,车内发生关系猝死9天后被发现,女子未报警并拿走手机,赔138118.8元

医药领域贿赂犯罪的认定难点与辩护要点
柯克枪击案嫌犯:家庭美满、成绩优异,曾获四年“总统奖学金”!
王树国在福耀科技大学2025级本科生开学典礼上的演讲_视频
医院为什么一边喊穷,一边招人?为什么那么多医务甘愿做牛马?
和规培生夜谈:医师规培制度与年轻一代的身份迷思!
王辰被免职,院士头衔不再是行政失误的“护身符”!
市中医医院有医生推诿急症病人被投诉!
科主任在医院工作期间因过劳后脑出血!
男子通过“摇一摇”加女友,车内发生关系猝死9天后被发现,女子未报警并拿走手机,赔138118.8元
假如饶毅执掌北京协和医学院,这将是一场高风险高回报的伟大实验
县中医院信息科原副科长收受多名医药代表贿赂共计107万余元!
王辰一个月内连续失去两个重要职位:学术权威的问责与教育改革之痛
2名男医生被捕!为抢手术而结怨!偷病历给患者,让其举报同事……
00后男子怀疑女友出轨拔她8颗牙,3天连伤5人被判死刑,已执行!

男子被刺心脏身亡,家属质疑:急救时间被谁耽误?州卫健委回应!

科主任在医院工作期间因过劳后脑出血!

2名男医生被捕!为抢手术而结怨!偷病历给患者,让其举报同事……

00后男子怀疑女友出轨拔她8颗牙,3天连伤5人被判死刑,已执行!

国务院发布:免去王辰中国工程院副院长职务!
双一流大学教室管道破损,粪水洒满地,有女生全身被打湿!校方回应
你知道吗?手术室为什么会放花生米?
涉嫌医保违规,医院发布“退费事项”公告,最少仅0.03元!
双一流大学教室管道破损,粪水洒满地,有女生全身被打湿!校方回应
哌拉西林钠他唑巴坦钠的临床深度解析
武汉大学杨某媛论文突然下架,中国知网回应
学者遍地、学术全无;满街教授、皆是装家……
18岁大学生赴台湾与34岁“学姐”坠入爱河,真相竟是间谍设局!
南通市第三人民医院报告一例霍乱确诊病例,农贸市场系可疑源头
突发公告:54岁中南大学博士生导师张宝已被批捕!
麻醉师疯狂投毒再施救,竟只为了炫技:究竟是医疗事故,还是连环下毒?
2087名学生感染!酒精对它无效,这种病毒进入流行期!
倒查3年,检验类过度诊疗!国家出手严查,多家医院被罚!
主任医师、二级教授、医学博士被查!
等级评审公示!上海最年轻的三甲医院来了!
直肠破裂、腹盆腔积液积气、混合型休克等!被前夫殴打进ICU的女子,已不幸去世!
学院采购,“中标价85万设备,网购仅299元”,多人被立案调查

低级错误!新护士将AB型血错输给不需要输血的B型血患者!已被停职!

杜斌视频:重症人共同的经历_那些在生死边缘的坚守,那些对“主角”二字的感悟

椎动脉:解剖学4分法和影像学5分法

19岁大学生被室友捅死,案件调查中!

县医院检验科主任存650万黑钱进保姆账户,被保姆偷偷取走打赏男主播

郑州某三甲医院为病人下支架后被投诉!

市第一人民医院发生一级甲等医疗事故,处罚公布

拉横幅、穿孝衣、堵大门,男子“冲动维权”被行拘5日!

能弄来课题“好处”很多,诱惑很大!但我为何退避三舍、敬而远之?

她学位论文抄袭!硕士、博士学位被撤销后,教师资格证也被注销!

一大学实验室发生爆炸,2名研究生脸与双手被灼伤!

诋毁九三阅兵,孟某某被拘留!

要按耐得住,且干且珍惜,劝你再难都不要轻易离开公立医院!

校长雨中演讲,两学生撑伞式浇头,原来是这么个“双一流”!

医生绩效负750.81元,要付费上班?负绩效是怎么回事?

累计融资民币49亿元,丁香园要首次公开募股 IPO?

一附院工作人员上班期间玩游戏?市卫健委回复……

江苏门诊量第一的医院落地重庆,9月中旬全面投入运营!

女子身体不适退健身卡竟要被扣总费用的35%?法院如何判决?

“抗日战争”为什么不宜简称为“Anti-JapaneseWar”?英文该怎么说?

2025年九三阅兵完整视频!(收藏版)

工伤认定:“时间合理”才能认定为“上下班途中”

男子凌晨1点去急诊换药,医生果断拒绝!到底对不对?

王小刚已任国家药监局药审中心主任、党委书记
科室4人倒班,1人突然离职,55岁的主任医师顶上,值夜班?
“最快女护士”马拉松夺冠后哭求领导支持调休,网友吵翻却支持领导?
医科大学女校长正式卸任!

吃瓜!知名药企的药学女博后“出轨”高管:开挂升级,年薪100万

中年男子,同房时发生“性猝死”,提醒:办事时避免四事

网传某大学肿瘤医院90后医生「过劳猝死」,年仅34岁……

中年男子,同房时发生“性猝死”,提醒:办事时避免四事

战友吐槽:医生直接被禁用中成药!这医生还怎么当?

看了这个,你还会觉得医生的收入高吗?

医务人员薪酬调整后,医生护士的工作热情还能保持吗?

患者车祸伤,医生查梅毒,遭家属举报过度医疗!?

卵子在等你,精子在等死!八成男性在拖垮备孕计划!

70岁老头,发热、头痛 5 天,降钙素原>100ng/ml!

刑罚后再次非法行医,陈某某被判有期徒刑!

为什么有贪官?这是我看到的最好回答!

打响第一枪!从“胶片”到“云端” ,全国首例数字化医用耗材集采落地贵州!

你和她/他都过七夕了,还不快来学学如何避孕?

在这个大三甲医院,当医生不互相帮助,当科室间不互相协作……

医务人员薪酬调整后,医生护士的工作热情还能保持吗?

虎门无犬子!都是心血管病领域杰出专家!院士张运之子张澄入选候选院士名单!

医务人员竟因服务态度不好被告上法庭

无偿献血被抹黑,造谣者被处罚(记者调查!视频解读!)

患者多次拒绝转诊而死亡,医院被赔444858.56元!拒绝转诊的代价应该谁来承担?
州第一人民医院党委书记Wu松,主动投案
湘潭大学20岁学生飙机车国道压弯撞货车身亡(有图有视频)
华西医院278项-登顶!多家医院创历史新高!国家自然科学基金立项名单!
国家卫健委对人大代表建议的答复!涉及医医务人员的薪酬、编制、职称……
注意!寄快递、出租账号…… 这些行为可能涉嫌违法
一位匿名医生的真实自曝:科室绩效分配潜规则!差距大嘛……
上海华山医院医学博士、主治医师跨界演短剧《回到三国当名医》?单位回应!
女子18天3次手术!上海一区卫健委:涉事医院、医生已被立案调查!
南京大学年仅33岁女博导去世!
精致又干练……
那年秋天,她读书的样子……

医科大学党委副书记、校长涉嫌严重违纪违法被查!

这样使用复方甘草片,刑拘!

护理专业学生被学院安排到电子厂实习???官方回应!

免疫检查点抑制剂相关肺炎诊治和管理专家共识 2025

医科大学附属医院,2年3次变更医院名称!

租下县人民医院后,原外科医生、县政协副主席、副县长非法集资近7亿!

租下县人民医院后,原外科医生、县政协副主席、副县长非法集资近7亿!

北京协和医院刘大为:临床医师的位置

女子住院期间从病房坠亡,家属起诉索赔47万被驳回!

医生拒绝按患者要求开处方,被投诉!

一家三甲医院突发大火,官方通报!起火原因正在调查中!

手术患者发热:临床表现、病因、评估、诊断、治疗

痰培养对评估细菌性肺炎的作用

药敏试验的指征

抗微生物药物耐药性的基本概念:固有性耐药 vs 获得性耐药,组成型耐药 vs 诱导型耐药,异质性耐药

官方通报:首席科学家、遵义医学院党委书记石京山,搞权色交易、赌博

警示!疫情防控不力,三家医疗机构被立案!

某市某某医院多人共同伪造病历资料!

赣南医科大学第一附属医院发布《医院严正声明:呼吁当事人停止网暴》

“告官能见官”,湖南省卫健委主任李小松出庭应诉!

省卫健委发布《关于撤销王某某医师资格证的公告》!

液体复苏的“金三角”
研究生面试几十个医院均无音讯,家长吐槽:我们没人脉,真要改行吗?
CRRT的置换液
一个村医与县卫健局的拉锯战:被举报后“属于非法行医”,20年了复议决定仍悬而未决!
规培祖师刘进(华西)能否凭规培制度当选中国工程院院士?
放射科医生很无奈:检查申请单就仅仅有检查部位,其余空白!没办法写报告,只能结合临床!
超声医学科的学科带头人,出任三甲院长!
老翁被眼镜王蛇咬伤,家属拖着2.2米的“凶手”冲进医院!
收这种一个病人,够你忙了!
离床医学有没有读者群、粉丝群?
工作37年,市卫健委58岁副县级女干部涉嫌严重违法被查!
医院不开展检验项目,外送样本给第三方检测?不小心就违法……
大连一高校被曝全员停发工资,开学面临停摆,学校被执行超35亿元!
护士长入选2025年度“最美医生”!医生呢?去哪了?
班主任用“小号”给3名未成年女学生发不雅信息,隔空猥亵、性骚扰!行拘15日!

文科生圆梦中医!中医有着天然的“文科基因”,文科生应享有学习中医专业的公平权益

四川大学华西第四医院被卫健部门立案调查

关于临床指南的觉悟:庄子“轮扁斫轮”的故事

这家二级康复医院发布公告,决定暂停运营!

这家医院成立21年,负债总计121.53万而被抛售,转让底价20万!

三甲医院发文:科主任男54岁、女50岁,须退出管理岗位,新任科主任年龄不得超46岁!

女子出差时被领导性侵,认定工伤获赔113万元!国内首例获工伤认定的职场性侵事件!

市第六人民医院党委书记涉嫌严重违纪违法,主动投案!

女医药代表给予2家医院33名医生回扣,共计192.6288万,法院判了!

钟南山在《人民日报》撰文:如果不做医生,或许会成为一名专业运动员

年仅30岁的于鸿庆医生不幸牺牲!市委批准同意追认为中国共产党党员!

四川省人民医院通报“弄错患者CT影像”!

天天抓考勤,每次上下班医务人员排队刷脸,成为一道亮丽的风景线!

网传大学41岁青年副教授跳楼身亡,官网照片已变黑白

医师节慰问1000元!壹仟元!

饶毅:很多人,特别是不不懂美国的海内外华人,高估美国在1940年之前的科学,包括长期错误地推崇1940年之前留美中国学生。

今天医师节,患有罕见病的刘先生向浙大一院捐赠100万元!

2000年-2021年伤医案件频发,粗略统计结果已超过400余起!

年仅56岁!北京积水潭医院烧伤专家于东宁突然去世,曾常用“换命疗法”拿自己的命续病人的命!
今年规培结业考试已确定没有二试?一年二试只是个例,一年一试才是常态?
香港浸会大学发布《严正声明》!!!
年仅36岁!医学博士、肿瘤科主治医生、“火箭丹”黄医生因癌去世!痛惜!
原因何在?多家医院主动申请降低等级,大批医院退出医保!
“走后门”?“熟人插队加塞,挂人情号”,卫健委严查 “熟人看病”等微腐败乱象!
产科医生下班跑网约车被同事举报,医院:你主动离职吧
河南某高级中学被立案调查!
多起教学事故!二级教学事故的大学教师被解聘!
《人民日报》发文了!评“肖某、董某莹事件”最新通报
传染病学博士出任院长,执掌全球最大医院!
防城港市委市政府调查组再通报:奔驰“女司机亮证逼迫让道”事件!
违规收治高危孕产妇!医院被卫健局警告和罚款1万元!
新华社锐评肖某董某莹事件:绝不姑息!
烟雨之下,清新脱俗

广东男子买避孕药被药店联系到妻子,导致婚外情败露,最终婚姻破裂?

国家卫健委通报肖某、董某莹事件!5家机构19人被问责!

中日友好医院党委书记调整!李天庆出任!

中国工程院院士吉训明,已任北京协和医学院院校长!

家属发布视频攻击医护、索赔百万,市人民医院发文:恶意诋毁

磁共振平扫无法确诊,医生建议做增强,患者竟投诉:为何最初不直接做增强?

国家医疗保障局印发《医疗保障按病种付费管理暂行办法》

浙江省人民医院人事调整,医学博士王涌任党委书记!

新华社:舆情应对“唯上不唯实”是一种“向上甩锅”(全文+视频)

广西南宁市青秀区发现8例基孔肯雅热病例!

昏迷女子捐献器官,摘除前突然苏醒,捐赠机构却指令按原计划进行!幸运的是……

38岁985生物学女博士去世,丈夫待业,有俩年幼孩子,死因令人惋惜!

男子强吻陌生女子被鉴定“精神病障碍”,多方回应

某医院被曝”让患者消费到7000元",市卫健委通报

中央纪委披露:家族式腐败!郑小燕书记与8名亲属共同涉案!

C罗求婚成功,乔治娜晒出戒指

呼吸机、机械通气的书籍汇总 23本

市人民医院请专家做手术后被家属投诉!市卫健委回应!

情与爱、迷与乱:留守妇女情感调查

湖南中医药大学一附院“提前三月发中秋、国庆福利”引质疑,医院纪委回应!

脑脊液生化检测完全正常!
国家三级乙等综合医院宣布关闭儿科、妇产科!
“刺激”的病例!
腹膜透析相关感染的预防
患者强塞3000元大红包给孙医生,“红包情况说明”亮了!
详解乙型肝炎病毒HBV的传播传染
注射用哌拉西林钠他唑巴坦钠(特治星)中文说明书
医生:“我的绩效大跳水!从10000元左右降到1000多!”

高热半月,这五项阳性能全面解释吗?

邵医生坠亡!人民日报发声:绝不能任由网暴者肆意横行!

乙肝两对半,全部都阳性!

90后医生强奸2名未满14岁女孩,检察官父亲为其辩护!二审改判!

50岁的三甲医院医学博士、主任医师,突发疾病抢救无效逝世!

规培生、实习生及后勤人员被禁入职工餐厅吃饭!直接禁入医院算了?

48岁“双主职”干部,卫健委党委书记、主任,任上被查

释永信被查后,美女爆料曾花万元在少林寺呆三天两夜,参加“皈依仪式”
抖音通报:网暴坠亡邵医生账号处置情况!邵曾举报48次侵权信息成功32次!
南方医院和分院抢功劳?
急诊科医生染头发黄黄的被投诉,医院回应:约谈、责令整改
武汉大学杨某媛博士录取资格被香港浸会大学撤销
葡萄球菌属中的种和亚种
“武大图书馆性骚扰案”一审判决书全文
医科大学的王副校长、徐副校长,两位附院院长曾同日交接班、如今同日落马!
周口六院的邵医生到底经历什么网暴?遗书:一定要替我正名!
“花和尚”释永信与女子“通奸笔录”曝光,细节劲爆!

“很懂医”的“中国科学院院士阮少平”被打假

奔驰“亮证女”侯某某,被行拘

甲硝唑可以引起双硫仑反应吗?

机械通气:患者无自主呼吸时,呼吸机带着患者跑,一旦患者有自主呼吸,则患者带着呼吸机跑!
违约金50多万,你怎么看?
国家医保局发布:定点医疗机构违法违规使用医疗保障基金典型问题清单(2024版)
军团病的发病机制
千年主治,你来品!
临床常用CRRT模式和常规剂量
肌酐清除率等于肾小球滤过率?二者怎么计算出来?区别何在?
资深医生的困惑:现在的年轻医生,为啥不好带?他们不看重体制和权威!
丰胸手术被偷拍、网传,涉事医院称拍摄者已离职,撇清责任?
人口大省卫健委发文:启动年薪制!目标年薪只是上限,拿得到全额?
四川某医院职工,非法获利1.1余万元,已被公安机关依法采取刑事强制措施
发热5天,这处方有点怪怪的!
反间谍,人人有责!一文读懂新修订的《反间谍法》
心电图有点鲨鱼鳍的感觉,抢救近1小时,卒!
科主任为何不出门诊?原来是被患者投诉了,在医务科学习文件呢!
多名医护共同伪造篡改过敏性休克患者病历,医院被罚15万
答疑解惑:76岁新冠二阳发热,是否抗病毒,是否用激素?
北京31岁女教师查出肺结节疑癌变,术前穿刺定位发生胸膜反应致心脏骤停离世,鉴定为一级甲等医疗事故
热射病Heatstroke 【NEJM】
葵花宝典力助掌握口服降糖药的应用!
这个杀手有点冷-脊柱结核!
肺的体表标记!
机械通气,顺应性的计算?
杀手、枪战、江湖、教堂、铁血柔情:观电影《喋血双雄》
阜外体外循环和体外生命支持手册 2024 中国协和医科大学出版社
被实验室的镊子刺伤手指后,病原体潜伏7年最终杀死她,尸检证实!
主任建议科里的副主任跳槽,是跳槽还是跳井?
17岁国羽选手比赛突然晕厥,不幸去世!临床上,何为运动员猝死?
医生收到病患家属的一封感谢信,让他很忐忑!
在医院摔了,医务部主任却这样说!
东北一县卫健局发文号召考生学医!?请君入瓮!?
中国医科大学对教育部文件理解有误?同等学力博士拿不到学位?
普通人家子弟,就不要报临床医学专业了!
科里的这个博士,该辞退了???
钱到账了,武汉某三甲医院医生实发工资曝光,你馋了吗?
医护遭遇电信诈骗后再遭卫健局处罚!回应来了→撤销!
杨幂在C刊扩展版发文,那什么是C刊、C扩、北核???
为什么医院更愿意招规培生,而不是招硕博?
医护遭遇电信诈骗后,再卫健局处罚!防诈,记住“三不一多”原则!
僧多粥少!如此绩效分配,你服不服?
在编主治医师,决意辞职,但医院不同意,怎么办?请支招!
海南医学院第一附属医院一护士夜间被患者持刀伤害!院方凌晨发布情况说明
2024年全国高考数学试题l卷、II卷 高清版
阿虎医考,官方合作
上海中医药大学一规培生出租屋内烧炭自杀!家长:事发前一天孩子因“卖班”被谈话,后购买木炭!
中国工程院院士、积水潭医院原院长田伟被带走调查
碳酸氢钠能碱化尿液吗?原理是什么?
卢喜烈老师心电图笔记:房性心动过速 右束支阻滞 ST段压低 T波倒置
25岁的规培医生,她走了,愿天堂再无加班!
正宗云南狮子头三七 品质好 250g装 20头三七打粉 产地直发
张文宏演讲视频《秋冬感染 安然应对》
常用抗真菌药物抗菌谱比较(好图)
莫言说:只要利益不产生冲突,别人讲的话...
深部抗真菌药物分类及药学特点
外国人看不下去了!
请您点评:肺炎用药挺全的,但未见效
中国文字,我有好多字不懂读,念错地名很尴尬。。。
深情告别!看着很多照片,眼泪情不自禁地就流下来了!
春节的灵魂不是除夕了吗?
下辈子,谁还认识谁?
校长郑强回应“被举报不正当关系”:已交组织处理
听歌:《天龙八部》之《难念的经》
国家卫生健康委员会公告:猴痘将纳入乙类传染病管理
顶级大三甲率先降薪,降幅达50%!其它医院会跟进吗?
全国人大代表,80后重症医学科主任突发疾病牺牲。年仅43岁!
一大型三甲医院药学中心主任被查
青海省西宁市一医院院长被捉!
感染内科疾病病例精解
电子支气管镜的临床应用(第三版)
译著:床旁即时超声(第2版)
听歌:人生的道场
医药医疗反腐趋严!大三甲清退近5年讲课费!
新冠病毒感染救治培训视频(11位大咖授课 视频)
新型冠状病毒肺炎合并肝脏损伤的预防及诊疗方案
约翰·斯诺医生的霍乱地图

安倍中枪,外交部回应,现场抢救画面曝光