bm细胞是什么细胞Nature communications:骨髓脂肪组织是独特的脂肪亚型,在葡萄糖稳态中具有独特的作用

新闻资讯2026-04-23 14:02:41

bm细胞是什么细胞Nature communications:骨髓脂肪组织是独特的脂肪亚型,在葡萄糖稳态中具有独特的作用_https://www.jmylbn.com_新闻资讯_第1张

2020年6月爱丁堡大学心血管科学中心Roland H. Stimson & William P. Cawthorn教授于Nature communications上发表文章,题目为Bone marrow adipose tissue is a unique adipose subtype with distinct roles in glucose homeostasis这项研究是第一个在体内解剖BMAT葡萄糖代谢的研究,并将BMAT鉴定为AT的独特,主要亚型。

脂肪组织(AT)在全身能量稳态中起着基本作用。在哺乳动物中,它通常分为两种主要的亚型:白色AT(WAT),它可以存储和释放能量并具有多种内分泌功能。和棕色AT(BAT),它介导适应性生热1。冷暴露和其他刺激也引起WAT内褐色样脂肪细胞的出现,通常称为米色脂肪细胞1。白色,棕色和米色的脂肪细胞吸引了广泛的研究兴趣,这主要是由于它们在代谢疾病中的作用和作为治疗靶标的潜力。

脂肪细胞也是骨髓(BM)内的主要细胞类型,占BM体积的70%。实际上,这种BMAT可以代表健康成年人的总AT量的10%以上。BMAT进一步在各种生理和临床条件下积累,包括衰老,肥胖,2型糖尿病和骨质疏松症以及放射线治疗或糖皮质激素治疗等治疗环境。令人惊讶的是,BMAT的热量限制状态3也会增加。这些观察结果表明,BMAT与WAT和BAT不同,并且可能影响多种疾病的发病机理。但是,与WAT和BAT不同,BMAT在全身能量均流中的作用仍然知之甚少。

在WAT过多(肥胖)和缺乏(脂肪营养不良)的情况下,都突出了WAT的代谢重要性,每种情况均导致全身性代谢功能障碍1。这在很大程度上反映了WAT作为胰岛素靶组织的关键作用。在小鼠中的胰岛素受体(IR)的脂肪细胞特异性烧蚀引起胰岛素抵抗,葡萄糖耐受不良和血脂异常。Slc2a4(Glut4),胰岛素敏感性葡萄糖转运蛋脂肪细胞缺失导致类似的效果。相反,在易患糖尿病的小鼠中,Slc2a4的脂肪细胞特异性过表达逆转了胰岛素抵抗和糖尿病。因此,胰岛素刺激的葡萄糖摄取是WAT在全身代谢稳态中的作用的基础。

与WAT相比,BAT的定义功能在于通过非耦合呼吸介导适应性产热。这是由表达解偶联蛋白1(UCP1)的线粒体驱动的,该蛋白在棕色脂肪细胞中含量丰富。寒冷暴露是BAT活性的经典刺激剂:寒冷诱导的葡萄糖摄取是BAT活化的标志,可以使用正电子发射断层扫描计算机断层扫描(PET / CT)和F-氟脱氧葡萄糖(F-FDG)在体内进行定量。冷暴露或慢性交感神经刺激对米色脂肪细胞具有相似的作用,而棕色或米色脂肪细胞的激活会增加能量消耗。因此,在过去的十年中,人们对激活BAT或促进WAT开创疗法以治疗代谢性疾病有着广泛的兴趣。

与WAT和BAT相比,BMAT的研究相对有限。然而,鉴于其丰富性和临床潜力,BMAT现在正受到越来越多的关注,许多研究开始研究其代谢特性。BM脂肪细胞(BMAds)已被提议以两种广泛的亚型存在:“组成型” BMAds(cBMAds)表现为在远端骨骼部位占主导地位的连续脂肪细胞群,而“调节的” BMAds(rBMAds)则散布在造血BM中近端和轴向骨骼。两种亚型在形态上均与白色脂肪细胞相似,具有较大的单眼脂质滴。但是,它们的脂质含量不同,cBMAds的不饱和脂肪酸比例要大于rBMAds或白色脂肪细胞。像白色脂肪细胞,BMAds也产生脂肪因子如瘦素和脂联素,并且可以响应于脂解刺激释放游离脂肪酸,尽管在较小的程度比WAT。对于rBMAds,这种抗脂解性作用更为明显,强调了BMAd亚型的功能差异。

尽管在了解BMAT脂质代谢方面取得了这些进展,但对胰岛素的反应性及其在全身性葡萄糖稳态中的作用却知之甚少。PET / CT的研究已经证明葡萄糖摄取到整个骨骼或动物模型的BM和人类,但进入BMAT以前没有专门研究摄取。BMAT是BAT型还是米色型也存在争议。UCP-1阳性脂肪细胞已经注意到脊椎,一只小老鼠的BM 和作为一个临床病例研究中偶然发现,但大多数研究发现非常低的骨骼UCP-1表达。有人提出,尽管仅基于从整个骨骼上的转录本表达,BMAT是BAT样的。值得注意的是,还没有研究充分研究BMAT在体内是否具有BAT或米色AT的特性。在一起,尚不清楚BMAT是否执行类似于WAT,BAT或米色AT的代谢功能。

在本文中,作者使用了转录组分析和 F-FDG PET / CT来解决这些基本知识缺口,从而确定BMAT在体内是否具有WAT或BAT的代谢功能。作者在动物模型和人类中的研究表明,BMAT在分子和功能上不同于WAT,BAT和米色AT,从而将BMAT识别为AT的独特类别。BMAT中的基础葡萄糖摄取量大于WAT中的葡萄糖摄取量,并且可以大于骨骼肌中的摄取量,并建立了PET / CT表征BMAT的方法。总之,这些知识强调了BMAT影响代谢稳态的潜力,并为进一步揭示BMAT在正常生理和疾病中的作用奠定了基础。

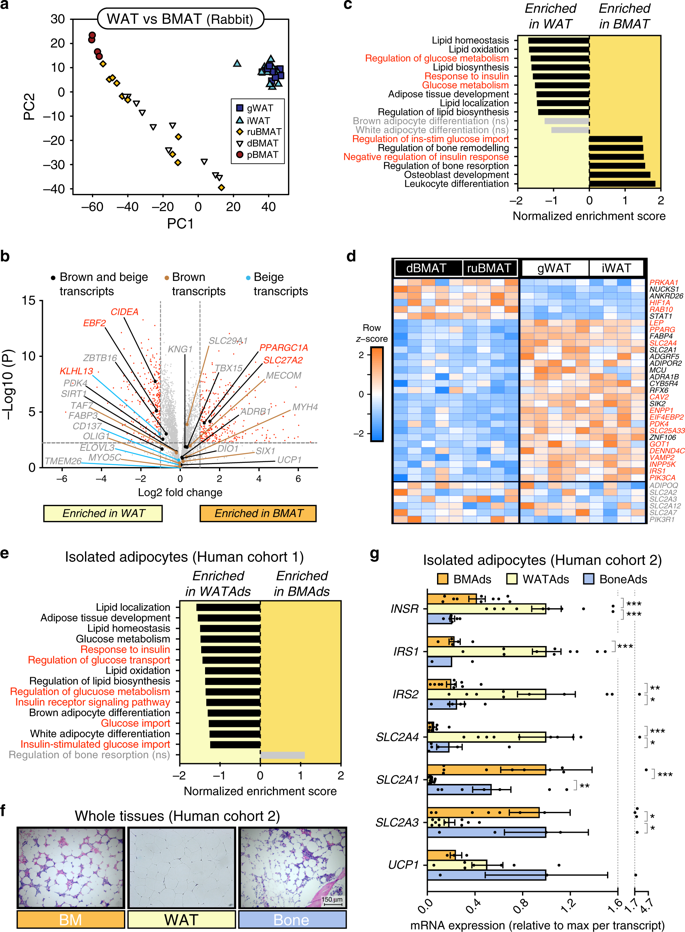
WAT,BAT和米色AT的功能标志都反映在分子水平上,与每个类具有不同转录概况和特征标记基因。因此,为了测试BMAT是否具有独特的代谢功能,作者首先比较了两个队列的整个BMAT和WAT的转录组。之所以使用兔子,是因为它们的骨骼和BMAT特征与人类有着相似之处。例如,不像啮齿动物,既兔和人的骨骼具有哈佛管并显示围绕中心脉管浓缩长骨内广泛BMAT形成。兔子还具有允许分离相对纯的整个BMAT片的实际好处,这在小鼠中是不可能。后者在组织学上是明显的:而胫骨近端的BMAT(pBMAT)包含一些污染性红骨髓,胫骨远端的BMAT(dBMAT),radius骨和尺骨(ruBMAT)则不存在这种形态。类似于iWAT和gWAT。两个队列的主成分分析都将BMAT与性腺WAT(gWAT)和腹股沟WAT(iWAT)相比是一个独特的仓库(图  1a)。但是,来自任何一个兔子队列的BMAT均未均匀富集棕色或米色脂肪细胞的标志物(图  1b):尽管两个队列中SMAT的SLC27A2均显着高于WAT,队列1中的BMAT的PPARGC1A明显高于WAT ,其他两个棕色和/或米色标记在WAT中表达更高,而在任一队列中,大多数此类标记在BMAT和WAT之间均未差异表达(图  1b)。因此,与WAT的转录组差异不是BMAT更像棕色或米色的结果。相反,与WAT相比,基因组富集分析(GSEA)强调了BMAT改变葡萄糖代谢和降低胰岛素反应性的潜力(图  1c,d)。

bm细胞是什么细胞Nature communications:骨髓脂肪组织是独特的脂肪亚型,在葡萄糖稳态中具有独特的作用_https://www.jmylbn.com_新闻资讯_第2张

图1:BMAT在转录上不同于白色,棕色和米色的脂肪组织。

为了确定在人类中是否发生相似的差异,作者接下来分析了从人类股骨BMAT和皮下WAT分离出的脂肪细胞的转录组,作者先前的分析显示这在全球范围内是。与作者在兔子中的发现一致,人BMAds没有富含棕色或米色标记,与葡萄糖代谢和胰岛素反应性相关的基因表达降低(图  1e)。为了进一步解决这个问题,作者接下来进行了从第二批受试者中分离的脂肪细胞的靶向分析。皮下股骨WAT获得白色脂肪细胞,而BMAds则从股骨近端骨干分离。作者还从股骨近端干physi端的小梁骨中分离了脂肪细胞,以评估BMAd功能潜在部位特异性差异。通过组织学和qPCR分析脂肪细胞纯度。如作者先前所显示的,组织学证实脂肪细胞级分中存在有核的,载有脂质的脂肪细胞,而qPCR证实脂肪细胞与基质血管细胞的分离是预期的,造血和巨噬细胞标记物显着富集了每个贮库的SVF 。在原位,这些BM和骨脂肪细胞类似于单眼白色脂肪细胞(图  1f)。然而,qPCR揭示了WAT脂肪细胞与BM或骨骼的脂肪细胞之间INSRIRS1IRS2SLC2A4SLC2A1SLC2A3的转录表达存在显着差异(图  1g)。值得注意的是,与白色脂肪细胞相比,每种BMAd亚型均具有降低的SLC2A4以及增加的SLC2A1SLC2A3,这表明BMAds可能具有较高的基础葡萄糖摄取,而胰岛素反应性较低。相反,UCP1的表达没有差异,以及大多数其他棕色或米色脂肪细胞标记物均未富集于任一BMAd亚型(图  1g)。

最后,作者解决了这些差异是否也发生在蛋白质水平上。抗IR,IRS1和SLC2A4的抗体不能很好地用于兔样品的免疫印迹。因此,作者分析了这些蛋白在大鼠的gWAT,胫骨近端红骨髓(pTib RM)和胫骨dBMAT中的表达。脂联素在dBMAT中很容易检测到,而在RM中则未检测到,证实了分离的dBMAT的纯度(图  2a,b)。值得注意的是,IR前体IRS-1和SLC2A4在dBMAT和RM中的表达水平均明显低于在gWAT中的表达水平(图  2a,b)。因此,这些观察结果证实,与WAT相比,BMAT具有较低的关键胰岛素信号传导成分表达,从而支持了兔和人类的转录组数据。

bm细胞是什么细胞Nature communications:骨髓脂肪组织是独特的脂肪亚型,在葡萄糖稳态中具有独特的作用_https://www.jmylbn.com_新闻资讯_第3张

图2:BMAT中胰岛素信号传导所必需的蛋白质表达低于WAT中。

综上所述,这些数据表明动物模型和人类中的BMAds在分子上不同于白色,棕色和米色的脂肪细胞,并暗示了在全身性葡萄糖稳态和胰岛素反应性中作用的改变。

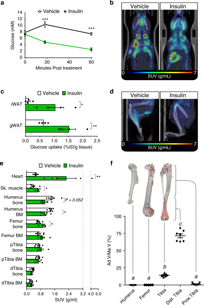
为了测试体内BMAT的代谢功能,作者首先在小鼠中使用 F-FDG PET / CT来确定BMAT是否像WAT一样具有胰岛素反应性。正如预期的那样,胰岛素降低了血糖(图  3a),并增加了心脏,iWAT,gWAT和骨骼肌中F-FDG的摄取(图  3b,c,e)。绘制感兴趣的体积(VOI)来分别评估骨骼和BM中F-FDG的摄取,并根据其不同的组织密度,应用阈值法将骨骼与BM分开。这表明胰岛素显着增加了股骨中F-FDG的摄取,而体液骨的摄取却减少了。胫骨近端或远端的摄取不受影响(图  3e)。为了评估BMAT特定的F-FDG摄取,作者利用了小鼠骨骼周围BMAT含量的区域差异。因此,脂肪细胞仅占肱骨,股骨和胫骨近端总BM体积的一小部分,但在胫骨远端占主导(图  3f)。为了解决BMAT对骨骼肌 F-FDG摄取的贡献,因此,作者以特定于骨区域的方式对F-FDG进行了定量,以区分低BMAT(肱骨,股骨和胫骨近端)和高BMAT(远端胫骨)的区域)。这表明胰岛素在所分析的任何BM区域均未显着增加葡萄糖摄取(图  3f)。出乎意料的是,胰岛素与肱骨BM中葡萄糖摄取减少有关,后者是BMAT缺乏的。因此,与WAT相比,BM和BMAT抵抗胰岛素刺激的葡萄糖摄取。

bm细胞是什么细胞Nature communications:骨髓脂肪组织是独特的脂肪亚型,在葡萄糖稳态中具有独特的作用_https://www.jmylbn.com_新闻资讯_第4张

图3:小鼠中的胰岛素治疗不会诱导BMAT吸收葡萄糖。

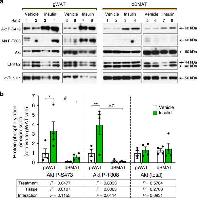
接下来,作者在分子水平上研究了这种胰岛素抵抗。如图所示。 如图12所示,BMAT 中GLUT4(Slc2a4)的表达明显低于WAT,这可能是BMAT中胰岛素刺激的葡萄糖摄取受损的原因。但是,BMAT的IR和IRS-1的表达也较低,表明GLUT4上游的胰岛素抵抗进一步增强。胰岛素通过IR和IRS-1进行磷酸化,从而激活Akt,这对于下游诱导GLUT4向质膜的迁移是必需的。因此,作者假设BMAT抵抗胰岛素刺激的葡萄糖摄取不仅是因为GLUT4表达降低,还因为Akt磷酸化受损。为了评估这种体内作用,作者用胰岛素或生理盐水(载体对照)治疗了大鼠,并且在治疗后15分钟,分离了gWAT和胫骨dBMAT用于Akt磷酸化的免疫印迹分析。如预期的那样,在gWAT中,胰岛素显着增加了S473和T308的Akt磷酸化(图  4a,b),证实了WAT的胰岛素反应性。在对照和胰岛素治疗的大鼠中,dBMAT中的Akt S473和T308磷酸化的绝对水平均低于gWAT。然而,在dBMAT中,S473磷酸化的刺激很明显(图  4a,b)。相比之下,在dBMAT中,尽管这两个组织之间的总Akt表达相似,但胰岛素不会影响T308磷酸化(图  4a,b)。这些数据通过证明BMAT在T308(胰岛素信号通路的关键步骤)抵抗胰岛素刺激的Akt磷酸化而证实并扩展了作者的PET / CT结果。

bm细胞是什么细胞Nature communications:骨髓脂肪组织是独特的脂肪亚型,在葡萄糖稳态中具有独特的作用_https://www.jmylbn.com_新闻资讯_第5张

图4:BMAT抵抗胰岛素刺激的Akt T308磷酸化。

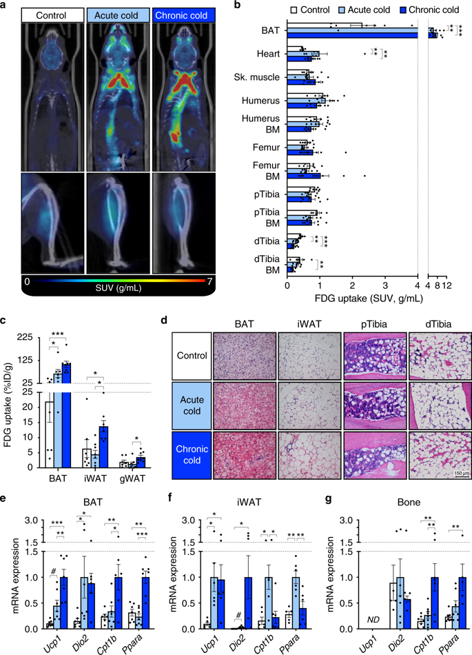
为了测试体内BMAT是否为BAT或米色样,作者接下来分析了小鼠急性或慢性冷暴露后18 F-FDG的摄取。急性(4小时)或慢性感冒(72小时)增加了能量消耗(H4),反映了维持体温所需的新陈代谢速率增加。然而,这种情况并没有引起体重减轻或低血糖症,可能是由于慢性感冒小鼠的食物消耗增加。急性或慢性冷暴露增加了BAT F-FDG的摄取,但并未增加骨骼肌的摄取(图  5a–c),这表明冷颤过程中能量消耗增加是造成颤抖而不是发抖的原因。慢性感冒也增加了iWAT F-FDG的摄取,表明该仓库开始出现病态(图  5c)。然而,急性和慢性冷暴露均未增加 F-FDG摄取到骨骼或BM中(图  5b)。确实,冷暴露减少了胫骨远端BMAT中F-FDG的摄取,突显了与iWAT和BAT的根本区别。长时间的冷暴露可以降低胫骨BMAT ,这可能解释了降低的F-FDG在作者的冷暴露小鼠胫骨中的摄取。但是,胫骨近端和远端的组织形态计量学显示三组之间的脂肪细胞密度或BM肥胖没有差异。冷暴露也降低了BAT脂质含量并促进了iWAT的变黄,如多叶脂肪细胞的形成所表明(图  5d);但是,这些作用在胫骨近端或远端BMAT中没有发生,在后者中未检测到多房型脂肪细胞(图  5d)。与此相符的是,在BAT和iWAT中,冷暴露诱导了棕色和米色的转录本,例如Ucp1Dio2Prkaa1Metrnl,但是这并没有骨头内发生(图  5E-G )。出人意料的是,冷暴露并没有上调BAT或iWAT中与脂解相关的转录物 Pnpla2 Lipe。然而,这与几个以前的研究相一致。相反,在骨骼中,冷暴露增加了与脂肪酸氧化( Cpt1b Ppara),脂解( Pnpla2 Lipe)和脂肪生成( Dgat2)有关的转录物的表达(图 5g),表明BMAds通过增加脂质周转来响应冷暴露,即使没有增加葡萄糖摄取或增加血糖。

bm细胞是什么细胞Nature communications:骨髓脂肪组织是独特的脂肪亚型,在葡萄糖稳态中具有独特的作用_https://www.jmylbn.com_新闻资讯_第6张

图5:冷暴露不会在BMAT中引起葡萄糖摄取或糖化。

最后,一种对BMAT中缺少弯曲反应的解释是,在室温(RT)(22°C)下饲养对照小鼠可能会引起轻微的冷应激,从而阻止在4°C时检测到进一步弯曲的现象。但是,即使与处于热中性(28°C)的小鼠进行比较,冷暴露也不会在骨骼内引起弯曲反应。总体而言,这些结果表明,在体内,BMAT在功能上不同于棕色和米色AT。

接下来,作者测试了这些独特的代谢特性是否会扩展至人类的BMAT。首先,作者建立了一种从临床PET / CT扫描中识别BMAT的方法。为了确定BMAT的Hounsfield单位(HU),作者通过磁共振成像(MRI)确定了BMAT丰富和BMAT不足的BM区域。这表明,胸骨BM富含BMAT,而椎骨BM缺乏BMAT(图  6a)。还分析了WAT作为富含脂肪的控制区域。然后,作者将MRI数据与相同受试者的配对CT扫描共同注册(图  6a)。这揭示了富含BMAT的胸骨BM的独特HU分布,介于WAT和BMAT缺陷椎骨的红骨髓(RM)之间(图  6b)。

bm细胞是什么细胞Nature communications:骨髓脂肪组织是独特的脂肪亚型,在葡萄糖稳态中具有独特的作用_https://www.jmylbn.com_新闻资讯_第7张

图6:基于CT的人类BMAT识别。

使用这些不同的HU分布,作者生成了接收器工作特性(ROC)曲线,以识别最佳诊断HU阈值,以将BMAT与RM区分开(图  6c)。这表明富含BMAT的BM的HU <115,而RM大多在115-300 HU内(图  6b)。骨骼定义为> 300 HU。为了测试这些阈值的有效性,作者将它们应用于临床CT数据,以确定BMAT体积作为BM体积的百分比。作者发现,BMAT在手臂,腿部和胸骨中占主导地位,但在锁骨,肋骨和椎骨中明显较低(图  6d,e)。此外,BMAT显示与年龄相关的轴向骨骼增加,但长骨则没有(图  6e)。这些数据与先前的研究表明BMAT主要见于长骨的成年早期,但继续在中轴骨累积超过60岁的一致。总之,这支持了作者的CT阈值在人类BMAT识别中的有效性。

然后,作者将这些阈值应用于人类共同注册的PET / CT数据,以评估BMAT,RM和骨骼中F-FDG的摄取。为了测试BMAT是否像BAT样,作者首先比较了三组之间的BMAT  F-FDG摄取:RT时没有检测到锁骨上BAT的受试者(无BAT),RT时有活性BAT的受试者(Active BAT)和冷暴露的受试者(17℃保持2小时;冷)。PET / CT 在后两组中证实了BAT  F-FDG的摄取,但在无BAT组中却没有(图  7a,b)。与无BAT组相比,冷受试者的肱骨BMAT略少,但三组在其他部位的BM肥胖率无显着差异(图  7a)。冷暴露并没有改变scWAT中 F-FDG的摄取,但与胸骨和锁骨骨组织摄取的增加有关。然而,这些是唯一的骨骼部位,No BAT,Active BAT和感冒受试者之间F-FDG摄取显着不同(图  7b-d)。确实,活动的BAT和感冒受试者在任何分析部位的BMAT或RM中葡萄糖摄取均没有增加(图  7b-d)。因此,与作者在小鼠中的发现一致,人对BMAT葡萄糖的摄取不是冷反应。

bm细胞是什么细胞Nature communications:骨髓脂肪组织是独特的脂肪亚型,在葡萄糖稳态中具有独特的作用_https://www.jmylbn.com_新闻资讯_第8张

图7:人BMAT在功能上与BAT不同,并且是基础葡萄糖摄取的主要部位。

作者先前的人类PET / CT研究表明,糖皮质激素可急性激活BAT 8。糖皮质激素也促进BMAT积累,表明BMAT可以对糖皮质激素有反应3。因此,为了进一步测试BMAT是否具有BAT的特性,作者分析了先前报道的受试者8的 PET / CT数据,以确定糖皮质激素是否也影响人BMAT中的葡萄糖摄取。作者发现泼尼松龙仅在椎骨中显着影响 F-FDG的摄取,其中有增加对RM摄取的趋势,但对BMAT或骨骼的摄取没有增加的趋势(补充图  6C)。但是,泼尼松龙不影响在任何其他站点摄取F-FDG。因此,与BAT不同,BMAT的葡萄糖摄取对糖皮质激素没有反应。

以上发现证实,在人类中,BMAT在功能上与BAT不同。但是,在分析这些数据时,另外两个现象变得显而易见。首先,在每个受试者的轴向骨骼中,BMAT的葡萄糖摄取均明显高于骨骼(图  7e);在胸骨中,BMAT中的葡萄糖吸收也比RM中的大(图  7e)。其次,每个骨骼部位的BMAT摄取的葡萄糖均高于scWAT,而轴向BMAT的摄取甚至高于骨骼肌(图  7f)。因此,尽管对胰岛素或BAT激活剂无反应,但BMAT具有较高的基础葡萄糖摄取量,这表明其可能具有影响全身性葡萄糖稳态的潜力。

原文链接: https://doi.org/10.1038/s41467-020-16878-2





国自然标书全文库更新,按照学科代码排序,找国自然高价值标书更加容易了~收藏!2020-06-21


bm细胞是什么细胞Nature communications:骨髓脂肪组织是独特的脂肪亚型,在葡萄糖稳态中具有独特的作用_https://www.jmylbn.com_新闻资讯_第9张

医药加网络精讲学习班,科研专家授课,微信互动答疑,课后视频可回放!医药加VIP年卡!全年无限畅学!


为帮助广大初学者和具有一定基础的研究者能更好掌握生信分析,回顾性临床研究,网络药理,科研作图,基因编辑,m6a等套路与常用技能, 考虑目前在疫情期间的实际情况,我们决定召开下面10多门在线实操学习班(每个月轮回开班)为了保证学习效果,我们采用Zoom网络会议平台授课,可回放,互动体验效果好!满20人开班,欢迎科研单位来预约,如有需要,专家还可以提供一对一的课题指导服务。



【生信篇---详细介绍请点击下面bm细胞是什么细胞Nature communications:骨髓脂肪组织是独特的脂肪亚型,在葡萄糖稳态中具有独特的作用_https://www.jmylbn.com_新闻资讯_第10张对应课程标题】


全转录组高通量数据挖掘与疾病表型关联分析-从入门到精通8晚训练营
多组学数据整合分析挖掘(网络精讲班),专家授课,互动指导!
TCGA,GEO生信高通量数据挖掘(三天网络精讲班),专家授课,互动指导!
科研大咖手把手教你单细胞测序数据分析与课题设计

表观遗传与RNA甲基化数据分析与课题设计网络精讲班

第20期全国中药网络药理学的研究策略与实用技能(网络精讲班)



【基础篇---详细介绍请点击下面bm细胞是什么细胞Nature communications:骨髓脂肪组织是独特的脂肪亚型,在葡萄糖稳态中具有独特的作用_https://www.jmylbn.com_新闻资讯_第11张对应课程标题】


基因编辑技术与动物模型构建(网络)精讲班

肠道菌群与代谢组学课题设计网络精讲班,专家授课,互动指导!
高级科研作图网络实战精讲班, cell级别的机制图让你轻松搞定!

光遗传/膜片钳/钙成像技术网络学习班,专家授课,互动指导!



【临床研究篇---详细介绍请点击下面bm细胞是什么细胞Nature communications:骨髓脂肪组织是独特的脂肪亚型,在葡萄糖稳态中具有独特的作用_https://www.jmylbn.com_新闻资讯_第11张对应课程标题】


回顾性临床研究从入门到精通训练营2020-06-06

【医药加】循证医学Meta分析及网状Meta分析(网络精讲班)

临床研究设计与方案撰写(网络)精讲班(7月18-19日  )
【医药加】全国实用医学统计与SCI作图(网络)研讨会

【医药加】临床科研方法与论文写作能力提升大师(网络)训练营(2020年8月)2020-06-21



    网络学习班报名或者办卡请扫码咨询(有邀请函,可开发票)

 

bm细胞是什么细胞Nature communications:骨髓脂肪组织是独特的脂肪亚型,在葡萄糖稳态中具有独特的作用_https://www.jmylbn.com_新闻资讯_第13张



为了大家2020年能更轻松更专业的搞科研,医药加为此推出sci年卡,储值卡以及国自然年卡三大类型的vip卡服务套餐:


一、必发SCI单人卡

1.5万/年,指定1人使用,可参加除(国自然标书班,训练营)以外医药加其他学习班



二、储值卡

1、预存3万所有课程享受八折,存五万所有课程享受七五折

2、不限人数次数时间,直至费用用完为止



三、国自然卡

1、青年 

① 3.3万/年,一人使用,可参加医药加所有学习班         

② 包含1.5万青年标书专家修改服务

③ 赠送一次价值5000元的生信服务以及1500元标书评估服务

④ 赠送高价值标书原文五份

⑤ 享受文章润色九折优惠


2、面上   

① 5.5万/年,可两人同时参加所有学习班

② 包含2万面上标书专家修改服务(仅限一人的标书修改)

③ 赠送一次价值5000元的生信服务以及1500元标书评估服务

④ 赠送高价值标书原文十份

⑤ 享受文章润色九折优惠


bm细胞是什么细胞Nature communications:骨髓脂肪组织是独特的脂肪亚型,在葡萄糖稳态中具有独特的作用_https://www.jmylbn.com_新闻资讯_第14张

推荐阅读

科研大咖帮设计高水平课题【肿瘤/m6a/单细胞测序/表观遗传等方向】2020-04-06
CNS封面级医学与科研绘图!全部可编辑,让你的论文和PPT直接飞上天!2020-04-10

5份经典标书解析+外泌体合集+8种国自然套路+613份完整标书+中标项目分析【免费领取】2020-03-17
科研处如何规划制定:科研能力提升与培训计划总体方案2020-03-17

标书全文库更新,按照学科代码排序,找高价值标书更加容易了~收藏!2020-04-16

国自然热点研究方向一张表格全部展现 ~收藏!2020-05-30
史上最全外泌体资料合集【限时领取】2020-05-30
生物信息学个性化分析、TCGA/GEO数据库挖掘分析等服务2020-05-30
动物模型构建技术汇总免费领取!(骨科、糖尿病、心血管、神经、心理疾病)2020-05-28
高通量生信数据分析视频合集,免费领取2020-05-28
史上最靠谱的「一键翻译SCI全文」神器,只要拖入PDF文件,轻松获得中文全文!2020-05-17

全套非编码RNA相关研究资源【限时领取】2020-06-12