abp在医学是什么意思【标准与讨论】中国过敏性哮喘诊治指南(第二版,2025年)

新闻资讯2026-04-23 13:53:13
       


点击标题下「蓝色微信名」可快速关注


本文刊于:中华内科杂志,2025, 64(11): 1026-1054.

作者:中华医学会变态反应学分会   中国人体健康科技促进会慢性气道疾病专业委员会

通信作者:刘昀,广州医科大学附属第二医院变态反应科,广州 510260,Email:27556828@qq.com;刘春涛,四川大学华西医院/四川大学华西天府医院呼吸与危重症医学科,成都 610041,Email:taosen666@vip.163.com

abp在医学是什么意思【标准与讨论】中国过敏性哮喘诊治指南(第二版,2025年)_https://www.jmylbn.com_新闻资讯_第1张

引用本文: 中华医学会变态反应学分会,中国人体健康科技促进会慢性气道疾病专业委员会. 中国过敏性哮喘诊治指南(第二版,2025年)[J]. 中华内科杂志,2025,64(11):1026-1054.DOI:10.3760/cma.j.cn112138-20250713-00407

摘要

过敏性哮喘是支气管哮喘中的主要类型,其发病机制、临床表现、诊断技术和干预措施与非过敏性哮喘既有共性也存在差异。2019年发布的《中国过敏性哮喘诊治指南(第一版,2019年)》为规范我国过敏性哮喘的诊治提供了重要的指导。本指南在第一版基础上结合近年来的研究进展和新的循证医学证据,对过敏性哮喘的流行病学、发病机制、常见过敏原、临床表现、诊断技术和标准、治疗和预防原则进行了增补修订,对过敏性哮喘的定义和发病机制、过敏原检测技术及内型评估进行了重大更新,对变应原免疫治疗、生物靶向治疗、过敏性哮喘的三级预防等方面结合我国过敏性哮喘防治现状提出了具有中国特色的诊疗意见,共归纳出14条推荐意见,旨在为我国过敏性哮喘的规范化诊治与管理提供指导性文件。


过敏性哮喘是支气管哮喘的最常见表型,占成人哮喘60%以上,儿童哮喘80%以上,并且随环境因素的变化,过敏性哮喘的患病率有逐年增高的趋势,虽然国内外指南不断更新支气管哮喘的诊治,但对过敏原检测、变应原免疫治疗(allergen immunotherapy,AIT)、过敏原的环境控制等推荐强度不高。2019年由中华医学会变态反应学分会呼吸过敏学组(筹)和中华医学会呼吸病学分会哮喘学组共同组织制订的《中国过敏性哮喘诊治指南(第一版,2019年)》 [ 1 ] ,首次从过敏性哮喘的流行病学、发病机制、常见过敏原、临床表现到诊断、治疗和预防原则进行了详细的介绍,突出了过敏性哮喘与非过敏性哮喘的异同,为提高我国过敏性哮喘的诊治水平发挥了重要的作用。


《中国过敏性哮喘诊治指南(第一版,2019年)》正式发表已过去5年有余,近年来国内外关于过敏性哮喘的发病机制及诊疗进展日新月异,特别是2型炎症概念的更新及生物靶向制剂的不断获批,为过敏性哮喘的诊治提供了新的方法,但在临床应用中也不断发现新的问题。为此,中华医学会变态反应学分会呼吸过敏学组(筹)和中国人体健康科技促进会慢性气道疾病专业委员会组织国内具有丰富临床经验和较高理论水平的专家组成指南编纂小组,在第一版基础上结合近年来的研究进展和最新循证医学证据,对过敏性哮喘的流行病学、发病机制、常见过敏原、临床表现、诊断技术和标准、治疗和预防原则进行了增补修订,并结合我国过敏性哮喘防治现状归纳了14条具有中国特色的推荐意见,旨在为我国过敏性哮喘的规范化诊治与管理提供指导性文件。


本指南已在国际实践指南注册与透明化平台注册,于2024年5月启动新版指南修订工作,2024年6月14日召开线下讨论会,经过多轮修稿,2025年6月审核专家组完成审核,2025年7月线上讨论完成推荐意见投票并定稿。指南目标群体为过敏性哮喘患者(成人与儿童)。指南使用者为国内各级医院的呼吸科、过敏反应科、内科、全科、儿科、耳鼻喉科及社区等从事慢性气道疾病防治相关人员。指南编纂小组由呼吸与危重症医学科、儿科、过敏反应科及循证医学等相关领域专家组成,指南审核专家组由本领域21位知名专家组成。


本指南从PubMed/Medline数据库、Embase数据库和Cochran图书馆、中国生物医学文献数据库、万方数据库、中国知网和中文科技期刊全文数据库筛选相关文献,检索时限:2010年1月1日至2024年7月31日,文献纳入标准:(1)涉及的研究对象为过敏性哮喘的患者;(2)关于过敏性哮喘的流行病学、发病机制、常见过敏原、临床表现、诊断、治疗和预防相关的文献;(3)文献类型:指南/共识类文件、临床研究、综述、荟萃分析类文献;(4)文献质量较高,具有代表性。排除标准:(1)会议摘要;(2)病例报告;(3)非中/英文文献。由编写小组对文献进行证据质量评价。证据质量分为“高、中、低和极低”4个等级,分别用A、B、C、D表示。A为证据来自高质量的随机对照临床试验或系统评价/Meta分析;B为证据来自低质量的随机对照临床试验或低质量的系统评价/Meta分析、高质量的观察性研究;C为证据来自非随机、病例对照或其他观察性研究;D为专家意见。推荐强度分为“强”和“弱”两级,“强”指明确显示干预措施利大于弊或弊大于利,“弱”指利弊不确定或无论质量高低的证据均显示利弊相当。本指南对干预措施提出了推荐或建议,推荐意见通过投票表决,推荐或反对某一干预措施至少需要50%的编纂小组专家同意,未满足这一条件不产生推荐意见;强推荐意见需要至少得到70%的专家同意。


一、过敏性哮喘的定义和流行病学

过敏性哮喘是指由过敏原(allergen,也称为变应原)驱动的一类哮喘,主要由气传过敏原诱发,某些药物、食物、职业性致敏原也可能成为过敏性哮喘的过敏原。传统观念认为过敏性哮喘的机制是IgE介导的适应性免疫反应(Ⅰ型变态反应),新近研究认为除IgE介导的免疫反应外,过敏原驱动的上皮屏障功能障碍、固有淋巴细胞激活、肥大细胞活化以及其他类型的免疫反应也参与了过敏性气道炎症的发生发展。


哮喘是全球第二常见的慢性呼吸系统疾病,仅次于慢性阻塞性肺疾病,也是儿童最常见的慢性疾病。累计全球约1/10的儿童和1/20的成年人,约3亿人患有哮喘,由于人口增长、城市化进程加快和人口老龄化,预计这一负担将在21世纪持续增加 [ 2 ] 。目前,全球10%~30%的人口罹患过敏性疾病 [ 3 ] 。与过敏性疾病患病率不断增加的趋势一致,全球范围内过敏性哮喘的患病率也在逐年上升。大多数调查均显示,过敏性哮喘的发病率高于非过敏性哮喘。2019年美国约有500万儿童(占人口的7.0%)患有哮喘,其中60%为过敏性哮喘 [ 4 ] ,且有过敏性疾病史的儿童患哮喘的几率增加2~8倍 [ 5 ] 。我国研究显示,近亲中罹患哮喘或花粉症,合并其他过敏性疾病如变应性鼻炎、湿疹等是哮喘发病的危险因素 [ 6 ] 。2019年中国成人肺健康研究显示,我国20岁及以上人群哮喘患病率为4.2%,总数达4 570万,变应性鼻炎患者哮喘患病风险升高超过200% [ 7 ] 


有研究显示过敏反应和2型炎症(如嗜酸性粒细胞增加)可能是新型冠状病毒(COVID-19)感染的保护因素,这与呼吸道过敏原暴露及2型炎症可降低上、下气道上皮细胞血管紧张素转换酶2的表达有关 [ 8 ] 。一项超370万人的大规模队列研究显示,COVID-19感染后罹患过敏性哮喘的患病风险增加125%,变应性鼻炎的患病风险增加23% [ 9 ] 。我国尚缺乏系统性临床研究,但确有部分既往无哮喘病史的个体在COVID-19感染后出现气道高反应性、呼出气一氧化氮(fractional exhaled nitric oxide,FeNO)增高甚至喘息等表现,这些病例是否会发展为持续性哮喘尚需要追踪随访,其发生机制也值得进一步研究。


二、过敏性哮喘常见过敏原

与哮喘发病和症状相关的过敏原达数百种,主要是吸入性过敏原,食入性和注射性过敏原也可诱发或加重哮喘,而接触性过敏原诱发哮喘非常少见。


(一)常见吸入性过敏原

1.尘螨:尘螨是最常见的吸入性过敏原,在我国南方地区更为突出。尘螨过敏可发生在各个年龄段,致敏率在0~17岁年龄段最高,此后随年龄增长逐渐下降 [ 10 ] 。多数过敏性哮喘的发生、发展和症状的持续与尘螨暴露和致敏密切相关 [ 11 ] 。尘螨适宜生活在温暖潮湿的环境(20~25 ℃左右,湿度60%~80%),为常年性过敏原,但有季节性加重。常见种类有屋尘螨( Dermatophagoides pteronyssinus)、粉尘螨( Dermatophagoides farinae),在热带和亚热带地区热带无爪螨( Blomia tropicalis)为优势致敏螨类。屋尘螨以人体脱落皮屑为食,其过敏原常见于卧室地毯、沙发、床上、毛绒玩具中。粉尘螨栖息于家禽饲料、粮仓和纺织厂尘埃、家庭地毯和充填式家具中。尘螨致敏蛋白组分主要来自其分泌物、排泄物及残骸。我国变应性鼻炎和哮喘人群尘螨致敏率,2018年显著高于2008年,儿童高于成人,南部沿海地区高于中部和东部地区,北方地区最低 [ 12 ] 


2.花粉:气传花粉是季节性过敏性哮喘的重要原因。引起过敏的花粉多为风媒花粉,量大质轻,可以随风播散。春季花粉主要是树花粉,集中在3至5月,我国以柏树( Juniperus horizontalis)、法国梧桐( Platanus orientalis)、白蜡( Fraxinus chinensis)、桦树( Betula pendula)、杨树( Populus nigra)、柳树( Salix spp.)、构树( Broussonetia papyrifera)等常见;夏秋季花粉集中在8至9月,以蒿草( Artemisia vulgaris)、葎草( Humulus japonicus)、豚草( Ambrosia artemisiifolia)等杂草(又称莠草)花粉为主。患者症状的严重程度与花粉浓度相关。2018年流行病学调查显示我国鼻炎和哮喘患者豚草和蒿属花粉的致敏率均显著高于2008年,特别是北方地区上升趋势更为明显 [ 12 ] ,推测原因与气候变暖、开花时间延长、花粉负荷增加有关 [ 13 ] 。在夏秋雷雨季节发生的雷暴哮喘与短时内花粉微粒浓度上升有关 [ 14 ] 


3.真菌:引起哮喘的常见真菌有链格孢霉( Alternaria alternata)、主枝孢( Cladosporium herbarum)、产黄青霉( Penicillium chrysogenum)以及烟曲霉( Aspergillus fumigatus)、白念珠菌( Candida albicans)、长蠕孢霉( Helminthosporium halodes)等 [ 15 ] 。霉菌是一种多细胞真菌,主要分布在厨房和浴室等湿度较高、通风不良的区域 [ 16 ] 。夏天湿度大,空气中霉菌浓度增加,形成季节性霉菌浓度变化。霉菌孢子、菌丝均可通过空气传播致敏。真菌是我国北方地区0~4岁过敏儿童最常见的致敏原,2019至2021年我国过敏性哮喘儿童真菌致敏率高达48.1% [ 17 ] ;另外,2018年的数据也显示,哮喘和鼻炎儿童的链格孢霉致敏率显著高于成人,且呈上升趋势 [ 12 ] 


4.猫、狗过敏原:随着饲养宠物的家庭越来越多,对宠物过敏的患者也逐年增加。猫( Felis domesticus)/狗( Canis familiaris)致敏蛋白组分主要来自猫/狗的皮屑和唾液腺,以及皮脂腺、汗腺和尿液,其中猫皮屑是最常见的宠物致敏原 [ 18 , 19 ] ,无毛猫也同样可以致敏。猫/狗致敏原分布在室内灰尘、家具、地毯或装饰中,以及生活小区等公共场所,主要通过空气传播,并可在空气中长时间滞留。


5.蟑螂:蟑螂是城市人居环境常见的昆虫,也是一类常见的过敏原。德国小蠊( Blattella germanica)、美洲大蠊( Periplaneta americana)和黑胸大蠊( Periplaneta fuliginosa)是全球室内蟑螂群落的优势种类 [ 20 ] 。蟑螂过敏原主要来自胃肠道分泌物和甲壳。


6.单一致敏与多重致敏:多种过敏原致敏的哮喘患者相比单一致敏哮喘患者病情更重,肺功能更差 [ 21 ] 。2019至2021年的一项横断面研究显示,中国北方地区多重吸入性过敏原致敏的比例随年龄逐渐增加,在12岁以上过敏人群高达71% [ 17 ] 


(二)常见食入性过敏原

一项系统回顾研究显示我国食物过敏患病率为4.0%~8.2%,总体呈上升趋势。常见过敏食物依次为芒果( Mangifera indica L.)、虾(Shrimp)、鸡蛋( Gallus domesticus)、牛奶( Bos domesticus)、蟹(Crab)等 [ 22 ] 。食物过敏较少直接诱发哮喘,但为严重过敏反应的常见原因,可诱发严重的甚至致死性哮喘 [ 23 ] 。食物过敏的儿童患哮喘的风险较无食物过敏者增加近4倍,且常为重度或未控制哮喘 [ 24 ] 。哮喘患者食物过敏的比例显著高于健康人,对多种食物过敏者比单一食物过敏者罹患哮喘的风险更高 [ 25 ] 。食物诱发的严重过敏反应导致喉头和气道黏膜水肿,临床可表现为咳嗽、喘憋,需要注意和哮喘急性发作鉴别。


(三)其他:职业性致敏原

职业性哮喘是工作场所可吸入性或挥发性物质作为过敏原启动并诱发的哮喘,而工作加重的哮喘是工作场所的可吸入性物质引起已有哮喘个体的症状发作,两者存在差异 [ 26 ] 。皮革制作、棉纺、酿酒、蘑菇种植等多种职业与哮喘发病有关,面包师哮喘是最常见的职业性哮喘。引起职业性哮喘的常见化学物质包括甲苯二异氰酸酯 [ 27 ] 和3-(溴甲基)-2-氯-4-(甲基磺酰基)-苯甲酸,药品他非诺喹和清洁产品三氯生 [ 28 ] 


三、过敏性哮喘的发病机制

环境和遗传因素交互影响共同促进过敏性哮喘的发生发展 [ 29 ] ,过敏原是驱动过敏性哮喘的主要环境因素 [ 24 ] 。过敏原驱动的气道炎症发生发展涉及多种机制,IgE介导的速发相变态反应(Ⅰ型超敏反应)是过敏性哮喘气道炎症的经典机制 [ 30 ] ,可分为致敏阶段和效应阶段( 图1 ),具体机制经过多年研究已非常清晰,不再赘述。在速发相变态反应过程中,过敏原特异性IgE(sIgE)亦可以与树突细胞表面FcεRI结合,增加树突细胞的抗原递呈能力,降低Ⅰ型干扰素的产生,并显著降低机体对过敏原特异T细胞反应的阈值,循环放大过敏反应 [ 31 ] 。速发相反应后,组织释放大量的细胞因子、趋化因子等促使嗜酸性粒细胞(EOS)、巨噬细胞、中性粒细胞和T淋巴细胞等募集和活化,这一过程称为迟发相哮喘反应。随后持续的过敏原刺激通过组织细胞、2型固有样淋巴细胞(ILC2s)、2型T辅助细胞(Th2细胞)、EOS、M2巨噬细胞、炎性树突细胞及自然杀伤T细胞等之间的相互作用,形成过敏性哮喘的慢性炎症特征。在此过程中,反复的组织损伤可以诱导修复进程,引起气道结构的改变,如基底膜增厚、平滑肌增生等气道重塑表现。

abp在医学是什么意思【标准与讨论】中国过敏性哮喘诊治指南(第二版,2025年)_https://www.jmylbn.com_新闻资讯_第2张

图1 过敏性哮喘发生机制


气道上皮细胞在过敏性哮喘致敏和气道炎症维持中发挥重要作用 [ 32 ] 。过敏原或病毒感染、空气污染及烟雾等非特异性外界刺激因素均可诱导上皮源性警报素如胸腺基质淋巴细胞生成素(thymic stromal lymphopoietin,TSLP)、白细胞介素(IL)-33及IL-25释放,可激活ILC2s、髓样树突细胞或黏膜肥大细胞 [ 33 ] 。另一方面,上皮细胞还可释放高迁移率族蛋白B1等炎症因子,进一步激活和触发损伤相关分子模式识别受体和死亡受体 [ 34 ] 。此外,具有蛋白酶活性的过敏原如尘螨、植物花粉、烟曲霉及蟑螂等,非特异性外界刺激,EOS活化及IL-13释放等内外因素可引起上皮屏障受损或细胞间连接复合体开放,导致过敏原更易于被抗原递呈细胞所捕获而促使过敏性哮喘炎症的发生 [ 35 ] 


ILC2s可以释放IL-4、IL-5和IL-13,也可破坏上皮屏障和吸引EOS和肥大细胞祖细胞(Ⅳ型超敏反应) [ 36 ] 。固有免疫刺激后成熟的髓样树突细胞可产生IL-1β、IL-12和IL-23,能够启动各种免疫表型的过敏原特异性T细胞,如在次级淋巴组织中T滤泡辅助细胞 [ 37 ] 。当再次遇到过敏原时,这些淋巴细胞释放多种炎症因子,如干扰素γ,IL-4、5、9、13、17、22、23等,进一步加重气道慢性炎症和组织重塑(Ⅳ型超敏反应) [ 30 , 38 , 39 ] 。在随后过程,记忆T细胞和B细胞通过活化浆细胞促进过敏原特异性IgG和IgA(sIgG和sIgA)等多种高亲和力抗体的合成,sIgG和sIgA分别有利于中性粒细胞的活化和过敏原的跨上皮转运 [ 40 ] 。此外,通过连续的类群转换重组,sIgG还能够作为高亲和力IgE的储备库 [ 41 ] 。有证据表明,IgG自身抗体在过敏性哮喘中也发挥一定作用 [ 42 ] 


过敏性哮喘发病机制具有明显的异质性,在没有sIgE或2型免疫反应的情况下,仍然可能通过其他途径诱发哮喘气道炎症,如低分子量物质二异氰酸酯诱导的职业性哮喘 [ 43 ] 。有研究证实以干扰素-γ和肿瘤坏死因子-α为主要效应分子的T辅助细胞(Th)1炎症通路和以IL-17为效应分子的Th3通路在过敏性哮喘的发病中发挥一定作用 [ 44 ] 。研究发现47.5%的哮喘患者存在2型与非2型炎症的重叠 [ 45 ] ,这类患者往往对常规治疗反应不佳且预后较差,其发生机制与气道上皮损伤 [ 46 ] 、3型固有淋巴样细胞活化 [ 47 ] 、线粒体氧化应激 [ 48 ] 、腺嘌呤代谢异常 [ 49 ] 等有关。过敏性气道炎症亦可受到吸烟、污染物、毒素、微生物及其代谢产物、饮食、肥胖、精神心理因素、社会经济地位等肺内、肺外和社会心理行为等因素的影响,而呈现明显的异质性,甚或导致难治性哮喘的发生 [ 50 ] 


已证实脑干神经元在过敏原引起的实验性哮喘气道高反应性中发挥重要作用 [ 51 ] 。另外,气道过敏具有器官特异性特点,可以表现为变应性鼻炎、结膜炎或哮喘,但影响不同器官的危险因素、触发因素和免疫病理机制显著重叠,并且不同器官过敏反应可以通过神经、体液传递的方式互相影响 [ 52 ] 


四、过敏性哮喘的临床特征

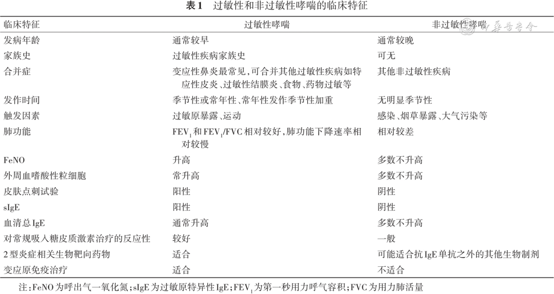
过敏性哮喘与非过敏性哮喘在临床表现上有相似之处,但也存在显著差异。两者均表现出哮喘的典型临床症状,包括反复发作性的喘息、气促、咳嗽及胸闷等症状。在哮喘控制水平及疾病严重程度方面,两者无显著差异。过敏性和非过敏性哮喘临床特征的主要异同见 表1 。

abp在医学是什么意思【标准与讨论】中国过敏性哮喘诊治指南(第二版,2025年)_https://www.jmylbn.com_新闻资讯_第3张


过敏原防护和抗炎治疗可以显著改善过敏性哮喘患者的症状和肺功能,减少哮喘急性发作,也可在合适的患者中开展针对病因的AIT。生物制剂抗IgE单克隆抗体(简称单抗)主要针对中重度过敏性哮喘,抗IL-4、IL-5单抗主要针对2型哮喘,其中大多数仍属过敏性哮喘,生物靶向治疗的问世显著改善了中重度过敏性哮喘的预后 [ 53 ] 。但必须指出的是,过敏性哮喘的临床严重程度、肺功能损害和急性发作风险同样也存在异质性,部分过敏性哮喘也有发展为重度哮喘的风险,如真菌致敏性重度哮喘(severe asthma with fungal sensitization,SAFS)。SAFS是指符合重度哮喘的标准且患者对真菌过敏,同时需要排除变应性支气管肺曲霉病(allergic bronchopulmonary aspergillosis,ABPA)/变应性支气管肺真菌病(allergic bronchopulmonary mycosis,ABPM) [ 54 ] 。吸入真菌导致过敏是重度哮喘患者的重要病因之一,1/3到1/2的重度哮喘患者对丝状真菌过敏。SAFS与多种真菌有关,但是,哪些真菌过敏原与哮喘最为相关并未完全明确,故目前尚未能制订公认的SAFS临床指南 [ 54 ] 。高剂量吸入糖皮质激素(ICS)和长效支气管扩张剂通常不能良好控制SAFS,常需要使用口服糖皮质激素(OCS),但并非所有患者都对OCS有反应 [ 55 ] 。也有研究使用抗真菌药物减少气道真菌负荷、生物靶向制剂抑制2型炎症等治疗SAFS,但尚需更多高质量的循证证据。


五、过敏性哮喘的诊断与评估

长期以来,临床上诊断过敏性哮喘首先需要证明体内存在“IgE介导的致敏”,同时结合过敏原暴露影响哮喘症状和控制水平的病史。目前认识到“IgE介导致敏”这一现象并不能反映出过敏原暴露与哮喘发病具有直接的因果关系,不足以反映出过敏原激发的免疫-炎症机制的复杂性,同时也不能区分真正的过敏性哮喘与仅伴有IgE升高的非哮喘患者(即所谓旁观者) [ 52 ] 。而仅凭临床病史来明确过敏原暴露与哮喘的关系常常是不准确、不可靠的。因此,有必要结合过敏性哮喘发病机制研究的新进展,更新过敏性哮喘的诊断技术、诊断标准和诊断流程。过敏性哮喘的诊断流程包括3个步骤:(1)明确支气管哮喘的诊断;(2)明确过敏性哮喘的诊断,即过敏原暴露与哮喘发病的因果关系;(3)评估过敏性哮喘的内型。


(一)明确哮喘的诊断

过敏性哮喘的诊断首先需要确立哮喘的诊断,参照《支气管哮喘防治指南(2024年版)》 [ 56 ] 诊断标准,应具有提示哮喘的临床症状和体征,同时具有可变性气流受限的客观证据之一,且排除其他疾病所引起的喘息、气促、胸闷、咳嗽,可以诊断为哮喘。


2025版全球哮喘防治创议(Global Initiative for Asthma,GINA) [ 57 ] 指出,如果肺功能检查不可及或检查结果正常,不能证实存在可变呼气气流,2型炎症生物标志物可以作为2型哮喘的辅助诊断。因此,2025版GINA在哮喘诊断流程中,除了基于可变呼气气流的经典路径,又提出一个基于生物标志物的替代诊断路径,即在具有典型哮喘症状的前提下,FeNO升高或血EOS升高,可支持2型哮喘的诊断。但必须注意到FeNO或血EOS升高也可存在于其他非哮喘的状态,而非2型哮喘本身属于非2型炎症,FeNO和血EOS水平不高不能作为哮喘的排除标准。


血EOS升高的标准:超过本地区/本国实验室参考值的上限。不同患者的判断标准:(1)未使用ICS或OCS,EOS≥300/μl;(2)使用高剂量ICS或OCS,EOS≥150/μl。


FeNO升高的标准:成人/青少年未使用ICS:FeNO>50 ppb,使用中剂量ICS:FeNO≥25 ppb,使用大剂量ICS:FeNO≥20 ppb。未使用ICS儿童:FeNO>35 ppb。


(二)明确过敏性哮喘的诊断

仔细采集过敏原暴露史和临床病史是过敏性哮喘诊断的第一步。病史采集的主要内容包括哮喘发作年龄、症状特点及触发因素、疾病严重程度和控制水平、发作频率以及与之相关的季节性/环境因素,其他过敏性疾病病史,药物、食物过敏史,家族过敏性疾病史,居住地,职业,生活习惯,嗜好,吸烟史,是否饲养宠物。同时应检查是否存在合并症(过敏性鼻结膜炎、角膜结膜炎、鼻窦炎伴或不伴鼻息肉、EOS增多性食管炎、特应性皮炎、荨麻疹、其他类型的药物过敏、肥胖、胃食管反流病或阻塞性睡眠呼吸暂停、肠易激综合征)及其控制情况。过敏性哮喘合并上气道疾病更为常见,故应特别注意上气道疾病的评估。病史可为过敏性哮喘的诊断提供重要线索,但准确的诊断必须通过过敏原检测。过敏原检测的主要技术如下。


1.体内试验

(1)过敏原皮肤试验:常用者包括皮肤点刺试验(skin prick test,SPT)、皮内试验、过敏原斑贴试验。过敏原皮肤试验,特别是SPT和血清检测sIgE是在临床上应用多年、迄今仍广泛使用的诊断技术,安全性高,过敏反应风险远远低于过敏原激发试验;实验条件相对稳定,结果可重复性好。


SPT方法:将纯化的过敏原滴液点施于受试个体的前臂表皮,继而采用点刺针轻微贯穿角质层,观察15 min后的局部皮肤反应情况,以组胺为阳性对照,生理盐水为阴性对照。阳性反应表现为风团和红晕。风团的直径=(最大横径D+与D径垂直的最大直径d)/2。皮肤指数=风团直径/组胺直径。


皮内试验方法:在受试者上臂外侧皮肤浅层注射稀释后的过敏原。过敏原一般稀释为1∶100浓度,个别效价较强的抗原可用1∶1 000或更低浓度。通常选择上臂外侧皮肤为受试区,在每一受试区用皮内针头刺入表皮浅层后进针约2~3 mm,推入试液约0.01~0.02 ml。进行皮肤点刺和皮内试验时,患者应留观15~20 min,观察有无唇麻、掌痒、全身瘙痒、皮色潮红、咳嗽、喘息、胸闷、脉搏细速等反应。


以皮肤风团直径及红斑判断过敏原皮肤试验结果为阴性(-)或阳性(+~++++),具体标准参见第一版指南 [ 1 ] 相关文献。


过敏原斑贴试验方法:将过敏原置于斑试小室,贴附于皮肤表层,48 h后检视结果,此为鉴定Ⅳ型超敏反应过敏原的首选体内检测手段。过敏原斑贴试验主要用于检测引起过敏性皮肤疾病的过敏原,不用于检测哮喘过敏原。


(2)过敏原激发试验:是一种在确保安全的前提下以可控方式诱发机体黏膜对过敏原的反应,以明确特定过敏原与疾病的因果关系的一种体内试验,通常包括鼻过敏原激发试验(nasal allergen challenges,NAC)、支气管过敏原激发试验(bronchial allergen challenges,BAC)和结膜过敏原激发试验。对怀疑过敏原驱动,但病史不能提供确切证据的哮喘患者,NAC和BAC有助于明确某一种过敏原是否与哮喘症状有关,特别是在进行规范的药物治疗仍有持续症状的患者,过敏原激发试验能够指导进一步的治疗,如AIT和避免过敏原暴露,因此具有特殊的价值。对症状表现为过敏原驱动,但SPT和血清sIgE阴性的患者,也有必要进行过敏原激发试验 [ 58 ] 。BAC操作复杂、费时费力,具有较高的风险,因此不推荐为过敏性哮喘常规诊断项目。在过敏表型中,“同一气道同一疾病”的特点更为突出,鼻黏膜与气道黏膜对过敏原的反应非常相似,而且NAC比BAC更加快捷且安全性更高,故NAC可作为反映过敏原暴露对下气道影响的替代试验 [ 58 ] 


①NAC

NAC方法 [ 59 ] 主要包括喷雾法:可控制准确剂量将过敏原喷在中鼻甲及下鼻甲黏膜,通常推荐作为首选方法;滴入法:将过敏原溶液以注射器、滴管或微量吸液管滴在下鼻甲黏膜;滤纸片法:鼻内镜直视下直接将浸有过敏原的滤纸片放置于中、下鼻甲黏膜,临床实践中通常不推荐。在试验开始前,应记录基线鼻部症状评分,评估鼻气道阻力并测量鼻腔流速。受试者首先接受100 μl生理盐水进行鼻腔激发,阴性者使用标准化过敏原的1∶1 000开始,并以15 min为间隙按10倍浓度递增,直到获得阳性结果或过敏原浓度达到最高时结束试验 [ 60 ] 


NAC的结果判断,结合国内实际情况,《中国变应性鼻炎诊断和治疗指南(2022年,修订版)》推荐存在下述情况之一者为阳性:a.在鼻压力150 Pa下,无论有无症状出现,激发后双侧鼻总阻力比基础值增加60%以上;b.在鼻压力150 Pa下,激发后鼻总阻力增加30%以上且症状评分为3分;c.无论鼻总阻力如何,症状评分为4分(症状评分包括喷嚏、鼻分泌物、鼻外症状) [ 61 ] 


NAC应采用标准化的过敏原激发剂,SPT所用过敏原制剂可能含有如甘油、苯扎氯铵、苯酚等成分而诱发非特异性反应,非标准化的过敏原提取物可重复性较差,且可能并不代表原生过敏原 [ 62 ] 


NAC禁忌证:妊娠或哺乳;鼻腔鼻窦解剖学异常;慢性鼻窦炎伴鼻息肉;患有不稳定和严重的全身性疾病;正在接受全身抗肿瘤免疫治疗;服用β-肾上腺素抑制药物或血管紧张素转换酶抑制剂;对应用肾上腺素有禁忌证;未控制的哮喘或慢性阻塞性肺疾病。


NAC前相关药物洗脱期:4周内避免使用全身或鼻腔用皮质类固醇,2周内避免使用全身或鼻腔用抗组胺药,1周内避免使用局部血管收缩剂 [ 63 ] 


②BAC

BAC能够取得过敏原刺激诱发支气管痉挛的直接证据,对过敏性哮喘的诊断价值最大。BAC较NAC发生严重支气管痉挛和全身过敏反应的风险更高;进行BAC需要洗脱ICS等控制性药物,但长时间停用ICS有可能引起哮喘加重。因此,进行BAC检查必须具备经过培训的医技人员、标准化的过敏原试剂和操作流程、必要的急救设备和药物,能够得到专业急救团队的及时支持。BAC不推荐作为诊断过敏性哮喘的常规检查,但在临床上高度怀疑过敏性哮喘而NAC结果阴性时,或为了研究目的,可以谨慎开展BAC。


试验方法:在进行BAC前需要对ICS等控制性药物进行洗脱,全洗脱BAC对过敏性哮喘的诊断更敏感、更准确,但对不能耐受全洗脱的患者亦可采用短时间洗脱的方案。受试者进行基线肺功能检查,使用可计量的雾化装置吸入过敏原稀释液(如生理盐水),在吸入稀释液后10 min进行第二次肺功能检测。如果稀释液激发试验结果为阴性[给药后第一秒用力呼气容积(FEV 1)>基线值的80%],则每隔12分钟吸入一个浓度的过敏原溶液,并在每次给药后10 min进行肺量计检测。如果检测到速发相哮喘反应(EAR)(FEV 1较基线降低≥20%),应停止试验。如果未出现EAR,则给予下一个更高浓度的过敏原剂量,并重复该过程,直至出现EAR或达到最高剂量。过敏原制剂采用剂量倍增方式给药,可以从10个标准化生物单位(SBU)开始,随后进行4个倍增浓度测试(累积剂量:10、30、70、150和310 SBU)。如果变应原含量未以SBU方式提供,可以通过SPT终点滴定方法确定起始浓度(1/10 000、1/1 000、1/100、1/10和1/1稀释度)。以SPT出现≥3 mm风团的最低浓度开始进行BAC,然后吸入双倍浓度或倍增浓度进行测试 [ 64 ] 


判断BAC阳性的首要标准是在吸入过敏原后3 h内出现EAR,大多数EAR发生在吸入变应原后10~15 min内,某些受试者可能在过敏原吸入3~7 h后表现出迟发相哮喘反应。出现EAR或者EAR与迟发相哮喘反应同时存在可判定为BAC阳性 [ 65 ] 


(3)食物激发试验:患者需要严格避食进行口服食物激发试验的食物,包括含有该食物成分的食品至少2~4周。一般设定试验食物含食物蛋白成分的剂量逐渐递增,观察患者诱发过敏的最小食物剂量和未发生过敏时的最大食物剂量。在口服食物激发试验4~6 h后进行肺流量计检测,如果FEV 1下降20%以上,可判断为激发试验为阳性。食物过敏原常与致死性哮喘发作及过敏性休克有关,进行该检查应具备必要的急救条件。食物激发试验一般不用于检测哮喘过敏原。


2.体外试验

过敏原体外试验包括血清总IgE检测、sIgE检测、非IgE检测和免疫细胞(肥大细胞、嗜碱性粒细胞、EOS和辅助T细胞等)检测 [ 66 ] ,临床主要采用sIgE检测。


(1)血清总IgE检测:血清总IgE没有正常下限,升高可能提示过敏,但也可能由其他疾病引起,如部分原发性免疫缺陷综合征、肿瘤、感染、自身免疫性疾病等。低于下限值的所谓“正常”也不能排除过敏,需结合临床综合判定。血清总IgE浓度不作为过敏性哮喘的诊断标准,一般情况下也不作为监测或预测干预措施反应的指标,但在进行抗IgE治疗时,血清总IgE水平是确定奥马珠单抗剂量的主要依据 [ 67 ] 


(2)血清sIgE检测:与SPT一样,是临床最常用的过敏原检测方法,尤适用于严重皮炎、皮肤划痕症阳性、老年人和3岁以下儿童等不适用SPT者。sIgE检测有全定量和半定量两种系统,ImmunoCAP过敏原全定量检测系统是应用最广泛的全定量检测系统。半定量筛查系统操作简便,成本适中,适合在基层医院用于过敏原筛查。在确认过敏原暴露史后,血清sIgE升高可以作为AIT候选者筛选的标志,多个临床试验将血清sIgE/总IgE比值作为AIT疗效的预测指标 [ 68 ] 。研究显示,呼吸道分泌物(鼻灌洗液、自发/诱导痰)中sIgE的诊断价值与血清中的诊断价值相同,血清和呼吸道分泌物之间sIgE滴度有良好相关性 [ 69 ] ,但这些样本中sIgE的测量尚无标准化的方法,亦无经过验证的正常值,其临床价值尚需进一步验证。


(3)sIgG检测:sIgG及其亚型(包括IgG 4)反映食物暴露史,和sIgE不同,不能代表对该食物过敏。欧洲变态反应与临床免疫学会(European Academy of Allergy and Clinical Immunology,EAACI)推荐过敏原特异性IgG 4作为评估AIT依从性的生物标志物 [ 70 ] 


(4)嗜碱性粒细胞激活试验(BAT):一种体外过敏原激发试验,通过将抗原暴露给外周嗜碱性粒细胞,以评估其IgE依赖性激活 [ 71 ] 。静息状态的嗜碱性粒细胞颗粒中表达高水平的CD63和CD203c,激活后与细胞膜融合 [ 72 ] 。如果在过敏原刺激后在嗜碱性粒细胞表面检测到CD63表达,或CD203c表达增加,可判断为BAT阳性 [ 73 ] 。BAT比SPT更敏感,对临床怀疑为过敏性哮喘但SPT阴性的患者,可以考虑使用分子致敏原进行BAT,阳性结果仍然有诊断价值。


3.几种检测方法的比较

sIgE首先与效应细胞上的IgE受体结合,只有这些受体完全饱和后才能在血清等生物体液中检测到游离sIgE [ 74 ] ,因此,SPT的敏感性高于血清sIgE测定。血清sIgE的优势在于可提供特异性抗体的定量评估,患者无痛苦,不受食物和药物的影响,检测技术标准化和自动化,正常值经过充分验证。因此,对于无法进行SPT或无法获得高质量SPT结果的过敏性哮喘患者,血清sIgE定量检测具有更大的诊断价值。作为一种定量指标,sIgE在一定程度上可用于评估临床过敏可能性的大小,但影响因素众多,结果解释需谨慎。SPT呈阳性且血清sIgE滴度较高的患者对AIT的反应优于仅SPT阳性的患者 [ 74 ] 。体内试验和体外试验有时结果不一致,总体而言,SPT的敏感性高而特异性低,sIgE的特异性高而敏感性低,SPT阳性率往往高于血清sIgE,两者结果不一致时应结合临床考虑。由于血清sIgE不能检测到已结合的sIgE,因此可能出现“假阴性”结果,如临床过度怀疑过敏性哮喘,可通过过敏原激发试验以进一步明确诊断。


推荐意见1:过敏性哮喘的诊断应建立在哮喘诊断明确的基础上,应通过详细的病史采集以尽可能明确过敏原暴露与哮喘症状的相关性,同时行IgE介导的致敏检测(SPT和sIgE)或过敏原激发试验(推荐强度:强。证据等级:A)


推荐意见2:目前IgE致敏相关检查仍然是诊断过敏性哮喘的主要检查手段。SPT和sIgE诊断价值较高,如结果不一致,需结合临床综合判断(推荐强度:强。证据等级:B);如临床高度怀疑过敏性哮喘,而SPT或/和sIgE不确定,应进一步进行过敏原激发试验或体外激发试验(BAT),从安全性和操作简便性的角度,优先推荐NAC,BAC不推荐为常规检查项目,有条件的单位可酌情开展(推荐强度:强。证据等级:D)


4.过敏原检测新进展

包括小分子过敏原的检测和组分解析诊断技术,目前尚未在临床上普遍开展。


(三)评估过敏性哮喘的内型

哮喘是一种复杂的异质性疾病,不仅存在临床表现各异的表型(phenotype),也存在与发病机制密切相关的多种内型(endotype)。当前哮喘已进入精准治疗的时代,精准治疗离不开对哮喘内型的研究,日新月异的分子生物学技术和组学分析、生信分析、机器学习等使得评估内型成为可能。建立在内型基础上的干预措施如环境控制、AIT、生物靶向治疗,能够使过敏性哮喘的治疗取得最优化的效果。存在于血液、痰液、呼出气冷凝液及其他体液中的生物标志物和多种炎症/免疫分子是内型研究的基础,其中包括与过敏原激发相关的2型和非2型生物标志物。目前部分内型相关生物标志物已用于临床,如EOS与抗IL-5治疗,FeNO与抗IL-4、IL-13治疗。与内型相关的多种生物标志物目前尚无公认的标准值,其确切的病理生理意义尚需进一步明确。现就部分检测技术和指标摘要介绍。


1.诱导痰:使用高渗或生理盐水雾化诱导收集痰液并检测其中细胞的分类计数,以及痰液中反映气道炎症的生物标志物,如嗜酸性粒细胞阳离子蛋白,嗜酸性粒细胞衍生神经毒素,主要碱性蛋白,胰蛋白酶,细胞因子(包括与上皮源性、1型、2型、3型免疫反应相关的细胞因子或趋化因子等),白蛋白和纤维蛋白原等 [ 75 ] ,用于辅助判断气道炎症的类型。国际上通用的诱导痰细胞计数标准为:EOS的正常值为<3.0%,当诱导痰的EOS≥3%时,可判定为EOS性气道炎症。2025版GINA指南中以基础治疗的前提下诱导痰EOS≥2%作为判断2型哮喘的标准,并推荐联合其他指标用于指导重度哮喘的个体化治疗 [ 57 ] 。目前对痰上清液可通过流式细胞术、原位杂交和代谢组学进行分析,进一步研究过敏性哮喘及其他呼吸道疾病的免疫反应和病理生理过程。有研究发现,在支气管过敏原激发后24 h检测痰液,其EOS较前增加2%,可以判断为IL-5介导的过敏性气道炎症 [ 76 ] 。使用高渗盐水以及SAFS患者雾化有诱发支气管痉挛的风险,应予以重视。


2. FeNO:FeNO是2型炎症的生物标志物之一,与细胞因子IL-4/IL-13通路关系密切。非2型炎症的哮喘FeNO水平通常不高。过敏性哮喘具有典型的2型炎症反应机制,FeNO在其诊断、个体化治疗和长期管理中,相较其他类型哮喘的临床价值更大 [ 57 ] 


过敏原致敏可激活2型炎症中的IL-4/IL-13通路和IL-5通路,前者通过激活气道诱导型一氧化氮合酶促使精氨酸转化为一氧化氮,而IL-5主要动员、募集、激活EOS。大多数2型炎症的IL-4/IL-13通路和IL-5通路表达水平均升高,其生物标志物FeNO和痰/血EOS亦升高,二者往往表现出中等强度的相关性,故长期以来美国胸科学会与欧洲呼吸学会指南将FeNO作为EOS气道炎症的“替代”生物标志物,受其影响,目前国内多个FeNO检测仪设计的报告仍将临床意义解读为反映EOS性炎症。实际上FeNO广义上是2型炎症的生物标志物,狭义上是反映IL-4/IL-13通路的标志物,而并非直接反映气道EOS性炎症。


近年来,标准化的FeNO检测技术已广泛用于哮喘等呼吸系统疾病的诊断与鉴别诊断、气道炎症的评估与监测 [ 77 ] 。FeNO检测在哮喘的辅助诊断、依从性评估和预测ICS治疗反应等方面是一种重要的临床工具。FeNO检测的准确性容易受到外界因素干扰,需要在停用OCS或最低可能剂量的OCS治疗至少1~2周后进行检测,以尽可能减少药物的影响 [ 57 ] 


3.血EOS计数:诱导痰及支气管肺泡灌洗液EOS计数可直接反映气道炎症水平,但操作繁琐,难以在临床上广泛开展。血EOS亦称外周血EOS,与诱导痰EOS计数具有较好的相关性,取样简便,操作标准化,目前已取代诱导痰EOS计数成为反映EOS气道炎症的主要生物标志物。2025版GINA提出了血EOS增高的标准。临床上大多数哮喘属于2型炎症性哮喘,多表现为血EOS增高,其中大部分属于过敏性哮喘,部分为非过敏性迟发性EOS性哮喘。作为2型炎症的重要的生物标志物,血EOS水平可反映疾病的活跃程度,也可预测对ICS和生物治疗的反应性。血EOS增高的哮喘需要和其他EOS相关疾病相鉴别(见本指南“六、过敏性哮喘的鉴别诊断”)。


4.其他:呼出气冷凝液pH值测定和呼出气冷凝液中的各种细胞因子或介质检测是评估哮喘非常有前景的方法 [ 78 ] 。电子鼻是一种用于检测呼出气挥发性有机化合物的新技术,在哮喘等气道炎症性疾病的诊断与评估中具有一定的优势,尤其适用于儿童哮喘 [ 79 ] 。呼气温度测量(EBT)是一种简单、安全、无创的检测气道炎症的技术。一项研究显示,哮喘患者的EBT显著高于健康对照组,但EBT与血清生物标志物之间并无相关性 [ 80 ] 。上述技术目前尚无标准检测方法和正常值,需要进一步研究。


推荐意见3:评估过敏性哮喘的内型有助于指导哮喘的精准治疗,特别是生物靶向药物的选择。从诱导痰、气道呼出气及其冷凝液、外周血和其他体液获取的生物标志物可作为内型鉴别的依据,目前临床价值比较肯定的是诱导痰/血EOS计数和FeNO,其他指标的参考值及其临床意义尚待研究。过敏性哮喘的内型目前尚无公认的标准,临床上常用的内型为2型高表达(T2高)和2型低表达(T2低),或分为EOS性哮喘和非EOS性哮喘(推荐强度:强。证据等级:A)


(四)过敏性哮喘诊断标准

1.符合2025版GINA [ 57 ] 和我国《支气管哮喘诊治指南(2024年版)》 [ 56 ] 的诊断标准,即存在可变的喘息、气紧、胸闷、咳嗽等临床症状,有呼出气流可变性的客观证据,并排除其他可引起哮喘样症状的疾病。


2.暴露于过敏原(主要为尘螨、花粉、霉菌和动物毛发)可诱发或加重症状。


3.过敏原激发试验或过敏原IgE致敏检测阳性。


过敏性哮喘的诊断需要同时符合以上3条,无过敏原检测结果及过敏原驱动的客观证据,不能确诊过敏性哮喘,而仅有过敏原点刺或血清sIgE阳性也不能诊断过敏性哮喘。诊断流程见 图2 。常用的气道炎症生物标志物如外周血/痰EOS、FeNO、血清总IgE可用于进一步评估过敏性哮喘的内型以指导精准的治疗。

abp在医学是什么意思【标准与讨论】中国过敏性哮喘诊治指南(第二版,2025年)_https://www.jmylbn.com_新闻资讯_第4张

图2 过敏性哮喘诊断流程图


推荐意见4:过敏性哮喘的诊断需首先满足哮喘的诊断标准。没有过敏原激发试验或/和过敏原检测不能诊断过敏性哮喘,而仅有过敏原检测阳性,无哮喘症状和呼出气流可变性的证据也不能诊断过敏性哮喘(推荐强度:强。证据等级:A)


六、过敏性哮喘的鉴别诊断

过敏性哮喘与非过敏性哮喘相同,需要和呼吸调节紊乱、诱导性喉梗阻、慢性阻塞性肺疾病、支气管扩张、左心功能不全等器质性/功能性疾病相鉴别,因其属于过敏性疾病,尤其需要和伴或不伴喘息症状,血IgE或/和EOS增高的疾病相鉴别。


(一)真菌致敏性气道疾病

近年来,针对因气道内真菌定植诱导的IgE相关的EOS肺部浸润性疾病提出了一个涵盖范围更广的疾病概念,即真菌过敏性气道疾病,主要包括ABPA和ABPM [ 81 ] 以及SAFS。


1. ABPA:是机体对烟曲霉气道定植产生的复杂超敏反应,临床主要表现为哮喘样症状、反复出现的肺部阴影 [ 81 ] ,肺部影像表现为支气管扩张、黏液栓、指套征、树芽征、高密度黏液影、肺不张、周围气腔实变或者磨玻璃影,部分表现为马赛克灌注征或空气潴留 [ 82 , 83 ] 。大多数患者存在气流受限,FEV 1降低和残气容积增加,部分患者支气管激发或舒张试验阳性。人体吸入真菌分生孢子后触发/诱发的2型免疫反应为ABPA主要发病机制,其主要病理生理特征包括细胞因子IL-4、IL-5和IL-13的生成增加,外周血EOS、血清总IgE水平增高,烟曲霉sIgE、IgG合成增加,气道内杯状细胞化生和黏液聚积,肺部Th2细胞和EOS聚集等 [ 84 ] 。持续的炎症反应和组织破坏会导致支气管扩张,后期会导致肺纤维化和呼吸衰竭 [ 85 ] 。ABPA易被误诊为其他疾病。2024年国际人类与动物真菌学学会(ISHAM)工作组提出的下列ABPA诊断标准:存在易感因素(必须符合至少一项:如哮喘、囊性纤维化、慢性阻塞性肺疾病、支气管扩张);硬性标准(两项都必须符合):血清烟曲霉特异性IgE水平>0.35 kUA/L,血清总IgE>500 U/ml;其他标准(必须符合至少两项):烟曲霉特异性IgG水平升高,高分辨率CT符合ABPA的表现,外周血EOS计数>500/μl(可以是历史数据) [ 86 ] 


2. ABPM:除了烟曲霉之外,其他真菌也可引起与ABPA相似的表现,统称ABPM [ 81 ] ,ABPM具有ABPA样表现,但烟曲霉特异性IgE正常,其他真菌特异性IgE和IgG抗体阳性,诊断ABPM需要痰或支气管肺泡灌洗液培养有致病真菌的反复生长。


(二)嗜酸性肉芽肿性多血管炎(eosinophilic granulomatosis with polyangiitis,EGPA)

EGPA是一种少见的可累及全身多个系统的自身免疫性疾病,主要表现为血及组织中EOS增多、浸润及中小血管的坏死性肉芽肿性炎症。部分EGPA患者血清抗中性粒细胞胞质抗体呈阳性。EGPA最早且最容易累及呼吸系统,几乎所有EGPA患者都有过敏背景,96%以上患者存在哮喘和/或鼻窦炎,随着病情的发展可累及神经、心脏、肾脏等全身多个组织器官 [ 87 ] 。2型细胞因子如IL-4、IL-5和IL-13等在EGPA引起的组织炎症反应中发挥关键作用 [ 87 ] 。活化的EOS通过释放细胞毒性颗粒蛋白和脂质介质发挥促炎作用,引起组织损伤和炎症。IgE水平在部分EGPA患者中明显增高。对于临床表现为哮喘、慢性鼻窦炎、外周血EOS增高,同时出现肺浸润、神经病变、心肌病变或其他器官受累的应考虑EGPA [ 88 ] ,EGPA诊断标准推荐采用1990年美国风湿病学会(ACR)或2022年ACR/欧洲抗风湿病联盟(EULAR)分类标准 [ 88 , 89 , 90 ] 


(三)其他EOS增高性疾病

EOS增多相关性肺疾病(eosinophilic pulmonary diseases,EPD)是指以气道和/或肺和/或胸膜腔EOS增多为特征的一组异质性临床疾病,伴或不伴外周血EOS增多,并可继发于过敏性、感染性、风湿性疾病及恶性肿瘤等相关疾病 [ 91 ] ,在临床上诊治颇为棘手。


1.伴有哮喘症状的EPD

(1)慢性EOS肺炎:是一种起因不明的EPD,以肺EOS浸润为特征,呈慢性病程,临床表现缺乏特异性,部分患者可表现出咳嗽、喘息、气紧等哮喘样症状。大多数患者可有过敏性哮喘、变应性鼻炎等过敏性疾病病史,急性期影像学上呈“反肺水肿征”,慢性期表现为持续进展的肺间质纤维化 [ 92 ] 


(2)EOS性细支气管炎:是一种较为少见的继发性EPD,具有EOS增高并伴有哮喘样症状的特点。临床上常表现为慢性咳嗽和呼吸困难,肺部影像学表现可见细支气管管壁增厚和(或)小叶中心结节等细支气管炎征象 [ 93 , 94 ] 


2.累及呼吸系统的其他EPD

包括(1)IgG 4相关疾病 应予以重视 [ 95 , 96 ] ;(2)细菌、真菌、病毒、寄生虫感染所致的感染性疾病;(3)特应性皮炎、荨麻疹、湿疹等皮肤病;(4)实体瘤及淋巴瘤、急性淋巴细胞白血病等血液恶性肿瘤;(5)急性/慢性移植物抗宿主病;(6)木村病、药物反应伴EOS增多和全身症状综合征等。


(四)其他IgE增高性疾病

血清总IgE水平升高常出现于过敏性疾病,除提示Ⅰ型过敏反应外,还可出现于自身免疫性疾病、免疫系统缺陷病、真菌感染等疾病。


1.伴有IgE增高的过敏性疾病:呼吸系统疾病包括过敏性咳嗽、变应性鼻炎和ABPA等 [ 97 , 98 ] 


2.伴有IgE增高的其他疾病:高IgE综合征作为一种罕见的原发性免疫缺陷病,临床主要表现为反复发作的顽固性湿疹、反复细菌感染导致的皮肤冷脓肿及肺脓肿,血清IgE水平显著增高 [ 99 , 100 ] 。此外,念珠菌感染、急慢性肝炎、多发性骨髓瘤、结节病、间质性肺病、EOS增多症等疾病也可引起血清总IgE水平升高。


推荐意见5:过敏性哮喘需要和其他伴有喘息症状、同时有EOS或/和IgE增高的疾病相鉴别,包括但不限于ABPA、ABPM、EGPA、EOS性肺炎(推荐强度:强。证据等级:A)


七、过敏性哮喘的治疗目标和治疗原则

过敏性哮喘的治疗目标和其他哮喘相同,即在每个哮喘患者尽可能取得最佳的长期控制,既包括长期的症状控制,也包括未来风险的最小化。2024版GINA提出临床缓解(clinical remission)的概念,2025版GINA进一步提出不需治疗(off treatment)的临床缓解和治疗中(on treatment)的临床缓解,以及病理生理意义上的完全缓解(如生物标志物正常,气道反应性正常)。哮喘长期控制的标准和临床缓解是完全一致的。必须认识到,哮喘的临床缓解不等于临床治愈,即使长期无症状的患者也可能出现哮喘的复发,医务人员不可向哮喘患者及其监护者传递错误的信息 [ 101 ] 


过敏性哮喘一般治疗原则也与其他哮喘相同,如医生和患者教育、规范化药物治疗等,对于过敏性哮喘患者特别需要强调的是避免环境过敏原暴露,AIT是常规药物治疗之外的非常重要的对因治疗措施。


(一)医生和患者教育

对医生和患者的教育是实现过敏性哮喘有效管理的重要措施。医院、社区、专科医师、全科医师及其他医务人员应熟悉过敏性哮喘的管理知识,提高与患者的沟通技巧,建立良好的医患关系,做好患者和家属的教育。过敏性哮喘患者的教育内容主要包括:识别环境中诱发和加重哮喘的过敏原;知晓减少过敏原暴露的预防措施;指导患者正确使用吸入装置及规律用药;传授患者过敏性哮喘的相关知识及注意事项;指导患者进行过敏性哮喘的自我管理和病情的自我监测。


(二)规范化药物治疗

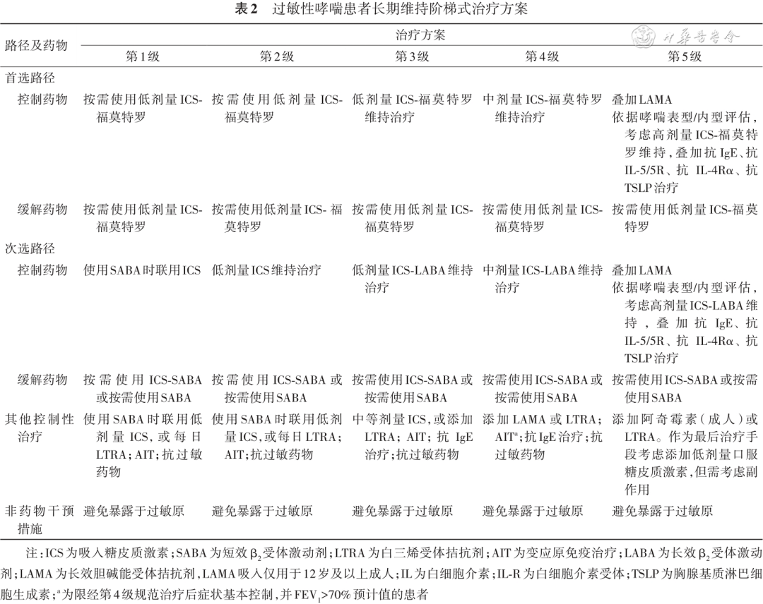
应根据患者病情的严重程度和控制水平选择和调整治疗方案。在确诊过敏性哮喘后,应尽快开始规范的控制性治疗,以达到并维持最佳疗效。参照2025版GINA指南 [ 57 ] 和我国《支气管哮喘防治指南(2024年版)》 [ 56 ] ,制订过敏性哮喘五级维持治疗方案( 表2 )。与非过敏性哮喘不同,脱离或减少过敏原接触应始终贯穿在哮喘治疗和管理全过程中;AIT作为过敏性疾病的对因治疗,除第5级治疗风险较大外,推荐用于1~4级治疗,不以使用ICS后哮喘是否控制为前提;抗过敏药物主要为第二代抗组胺药物,推荐作为所有过敏性哮喘患者的辅助用药,特别是合并变应性鼻炎、过敏性结膜炎、过敏性皮肤疾病以及夜间症状明显的患者;对于过敏性症状明显且有治疗意愿的患者,有条件时抗IgE治疗可前移到第3级(见本指南“十、抗IgE治疗”)。

abp在医学是什么意思【标准与讨论】中国过敏性哮喘诊治指南(第二版,2025年)_https://www.jmylbn.com_新闻资讯_第5张


(三)避免环境过敏原暴露

避免过敏原暴露是治疗过敏性哮喘的关键措施。具体的防治方法见本指南“十四、避免过敏原暴露和其他诱发因素”。


推荐意见6:为达到最佳治疗效果,确诊后应尽快开始以ICS为基础的阶梯式治疗,长期治疗方案分为首选的ICS-福莫特罗按需(AIR)或维持+按需治疗(MART疗法)和次选的ICS及ICS/长效β 2受体激动剂(LABA)维持+短效β 2受体激动剂(SABA)按需治疗;任何情况下不建议单独使用SABA治疗(推荐强度:强。证据等级:A)


八、AIT

AIT是指在明确主要过敏原的基础上,反复接种逐渐增加剂量的变应原提取物(标准化变应原制剂),使机体产生免疫耐受,从而控制或减轻过敏症状的一种治疗方法 [ 102 ] 。作为一种“对因治疗”,世界卫生组织称其为“唯一”可阻断或逆转过敏性疾病自然进程的疗法,其疗效体现在早期疗效(完成起始治疗后即显效)、持续疗效(治疗过程中疗效)、长期疗效(疗程结束后持续疗效)和预防疗效(防止由鼻炎发展至哮喘、预防出现新的过敏原) [ 103 , 104 , 105 ] 。美国过敏、哮喘和免疫学学会(American Academy of Allergy,Asthma and Immunology,AAAAI)和EAACI关于AIT应用的指南均将AIT推荐为可以预防哮喘发生和恶化的治疗方式 [ 106 , 107 ] 。AIT目前已有大量的循证医学证据,但由于临床医师和社会大众的认识不足,目前世界范围内仅有不足10%的变应性鼻炎或哮喘患者接受AIT。


AIT用于过敏性疾病的给药方式主要有皮下注射免疫治疗(subcutaneous immunotherapy,SCIT)和舌下含服免疫治疗(sublingual immunotherapy,SLIT) [ 107 , 108 ] 。其他给药方式还包括皮内免疫治疗 [ 109 ] 、表皮免疫治疗 [ 110 ] 、口服免疫治疗 [ 111 ] 、鼻内免疫治疗 [ 112 ] 和淋巴内免疫治疗 [ 113 ] 。除SCIT和SLIT外,其他给药方式在临床上很少使用。


SCIT是传统的AIT给药途径,在过敏性疾病的治疗体系中占据重要地位。SLIT是近20年来备受关注的给药途径,具有疗效好、安全性高、使用方便等优点。Meta分析显示,SLIT在儿童的疗效和安全性方面可能优于SCIT,而在成人患者中SLIT和SCIT对于改善症状和减少药物使用方面疗效相当 [ 114 ] 。AIT治疗具有改变过敏性哮喘自然病程、减少ICS用量的作用,因此本指南认为启动AIT治疗不以ICS是否控制哮喘为前提。


(一)AIT的适应证和禁忌证

1.适应证

(1)患者的临床症状由过敏原驱动,且无法完全避免接触过敏原。


(2)患者的临床症状是由单一或少数过敏原引起的。


(3)经过规范治疗后FEV 1>70%预计值的患者。


2.禁忌证

(1)严重未控制的哮喘(FEV 1<70%预计值或4周内FEV 1下降≥20%)。


(2)正在使用β受体阻滞剂或血管紧张素转化酶阻滞剂或单胺氧化酶抑制剂。


(3)合并其他严重疾病,如未控制的心血管疾病,活动性肺结核,免疫性疾病(自体免疫病、抗原抗体复合物所致的免疫病、免疫缺陷等)及恶性肿瘤。


(4)依从性差、伴严重心理障碍,或无法理解治疗的风险性和局限性。


3.注意事项

急性感染或其他疾病引起的发热(≥38.5 ℃)应在感染控制、体温正常后开始AIT。哮喘急性发作应在症状控制且FEV 1>70%预计值时才能启动AIT治疗。至今无证据显示AIT有致畸作用,但在剂量增加阶段存在过敏性休克和流产等风险,因此在妊娠或计划受孕期间不主张开始AIT;如妊娠前已接受治疗且耐受良好,则不必中断治疗。


(二)SCIT治疗方法、不良反应监测和处理

1.标准化变应原疫苗:美国食物与药品监督管理局标准和EAACI内部参数标准规定,每批疫苗在投入临床使用前必须与标准样品进行比较以确保产品批次间生物活性的一致性。EAACI指导文件强调所有产品的标签需以质量单位(μg/ml)注明其主要致敏蛋白的含量,制造商应按照世界卫生组织的要求来制定每次注射的维持剂量。


2.注射方法:注射部位一般选择上臂远端1/3的外侧和前臂中1/3的背侧缓慢进针,建议左右臂轮流注射,切记不能直接注入血管。


3.治疗方案:SCIT分为起始阶段(剂量累加)和剂量维持阶段。根据剂量累加方式的不同,可将SCIT分为常规治疗方案、集群治疗方案和冲击治疗方案。起始阶段的方案制订要综合考虑患者临床症状控制程度、有无合并症、治疗反应、注射间隔时间、环境控制及季节性变应原暴露等情况,是尽快达到最大维持剂量和保证最高的安全性之间的折中方案。剂量维持阶段:最佳维持剂量是指获得最佳临床效果同时无任何严重不良反应的个体化剂量。集群或冲击免疫治疗可明显缩短初始治疗阶段时间,但包括过敏反应在内的不良反应风险增加,建议遵循个体化的原则,在设施完善的治疗中心对过敏性哮喘患者开展集群或冲击免疫治疗,并加强安全性观察。


目前我国临床上应用的SCIT制剂仅有屋尘螨和/或粉尘螨被批准用于AIT,具体使用方法参见产品说明书。SCIT的疗程目前尚有争议,AAAAI和EAACI推荐的治疗周期为3~5年 [ 106 , 107 ] 。除非出现了不可耐受的不良反应或诱发哮喘急性发作,或通过全面的评估确认治疗无效,否则不可随意中断治疗。


4.SCIT的不良反应和风险管理建议:SCIT必须在经过认证的治疗中心,由经过严格培训的医生和护士实施。必须制订发生不良反应的救治预案,配置抢救设备和药品。SCIT的不良反应包括局部不良反应及全身不良反应。局部不良反应主要是注射局部的红肿、硬结或风团样改变,全身不良反应包括哮喘急性发作,甚至严重过敏反应,不论是局部还是全身副反应均应予以重视并及时处理,同时分析发生不良反应的原因。大多数全身反应发生于剂量递增阶段的后期,越接近最大耐受量,发生不良反应的可能性越大。出现注射部位较大的局部反应(注射30 min后直径≥12 cm)、鼻炎症状、轻微荨麻疹等,可口服抗组胺药,严重者可在风团四周注射肾上腺素;如诱发哮喘症状加重,应立即吸入β 2受体激动剂、吸氧、全身糖皮质激素(泼尼松龙50 mg或甲泼尼龙40 mg静脉注射),如治疗反应不佳应考虑住院治疗;出现全身反应(泛发性荨麻疹或血管性水肿),应按严重过敏反应抢救常规处理,肾上腺素是治疗严重过敏反应的一线用药。


(三)SLIT治疗方法、不良反应监测和处理

1. SLIT变应原制剂剂型和使用方法:全球使用SLIT的剂型有滴剂、片剂及喷雾剂3种。国内目前可供临床使用的舌下含服标准化变应原制剂有粉尘螨滴剂和黄花蒿花粉滴剂,舌下片剂及舌下喷雾剂在国内部分地区已经进入临床应用,为中国过敏性哮喘患者提供了新的治疗选择。具体使用方法参见产品说明书。


2. SLIT风险管理建议:(1)接受SLIT治疗的患者应在受过训练的专业人员监护下接受第1个治疗剂量后观察至少30 min,并评估SLIT治疗前后症状和呼气峰流速的变化,以便做出是否治疗需要调整剂量或继续进行;(2)备用抗组胺药或吸入型β 2受体激动剂;(3)教育患者仔细阅读药物使用说明,患者应告知医生是否使用其他药物、是否有其他并存疾病、既往是否发生过敏反应及其类型;(4)出现口腔炎症、口腔溃疡、扁平苔藓或需要拔牙、替牙颌期乳牙脱落等情况时,须临时终止SLIT治疗,后续根据情况恢复原方案治疗;(5)由受过训练的专业人员随访患者,评估治疗反应和监测安全性。


3. SLIT不良反应及处理原则:SLIT不良反应见于首次用药和剂量递增期间,多为局部反应,可在给药早期(<30 min)或延迟发生。主要发生在口腔,表现为瘙痒感和肿胀,一般出现在用药后30 min内。其次是胃肠道反应,如胃痛、恶心和腹泻等。与SLIT相关的胃肠道症状,如只出现口腔黏膜症状,可认为是局部不良反应;如果与其他全身症状同时发生,可认为是SLIT的全身不良反应。一部分患者出现这类情况可能与剂量有关,减量后症状消失。世界变态反应组织将SLIT局部不良反应分为3级,即(1)1级(轻度):出现的症状/体征未进一步发展,且无需对症治疗,且不需要因为局部不良反应而中止SLIT治疗;(2)2级(中度):出现的症状/体征有进一步发展,或需要对症治疗,且不需要因为局部不良反应而中止SLIT治疗;(3)3级(重度):出现的症状/体征同2级,且需要因为局部不良反应而中止SLIT治疗;(4)未知的严重性:治疗已停止,但患者/医生并无主观和/或客观描述其严重程度。一般不良反应的处理可参照SCIT不良反应处理原则。如出现过敏性休克,必须按照严重过敏反应抢救医疗常规进行处理。


(四)AIT疗效评估

AIT治疗过敏性哮喘的疗效包括近期疗效和远期疗效。近期疗效即评估哮喘的控制水平,临床上多采用症状视觉模拟评分法(VAS)、症状药物评分、哮喘控制问卷(ACQ)、哮喘生活质量问卷(AQLQ)、日间和夜间症状评分总和的哮喘症状总评分(TASS)等进行疗效评价,VAS和ACQ最常用。远期疗效需评估哮喘急性发作的风险及肺功能下降的趋势。


推荐意见7:AIT是针对过敏性哮喘病因的基本治疗方法,也是目前唯一可能改变哮喘自然病程的对因治疗,推荐用于所有无禁忌证的过敏性哮喘患者。临床上常用SCIT和SLIT,二者疗效基本相当,但SLIT更方便,安全性更高(推荐强度:强。证据等级:A)


九、抗炎、抗过敏药物

抗炎、抗过敏药物具有稳定细胞膜、减少炎性介质释放、拮抗炎性介质及受体等药理活性,因而有抗炎、抗过敏作用,临床上主要作为过敏性哮喘患者常规治疗效果不佳的辅助治疗,尤其适用于伴有变应性鼻炎、过敏性皮肤疾病的患者。


1.白三烯调节剂:可减轻哮喘患者气道炎症、缓解气流受限、降低气道高反应性 [ 115 ] ,尤其适用于过敏性哮喘合并鼻炎患者。白三烯调节剂应用于临床的主要为白三烯受体拮抗剂(LTRA),LTRA单药治疗在降低哮喘急性发作和改善气道阻塞方面不如规律使用ICS维持治疗,但针对有个人偏好、服用方便、合并变应性鼻炎、运动诱发哮喘、阿司匹林诱发呼吸疾病、不情愿或不能耐受ICS的轻度哮喘患者,可考虑选择LTRA单药维持治疗 [ 116 ] 。LTRA包括孟鲁司特、扎鲁司特和普仑司特。孟鲁司特应用最为广泛,口服10 mg/次,1次/d。夜间症状明显的哮喘患者睡前服用,变应性鼻炎患者可根据自身情况在需要时服用。孟鲁司特安全性好,不良反应少见,但仍应关注神经、精神不良事件潜在风险。


2.抗组胺药物:单独使用抗组胺药物对哮喘无明确的疗效,对于伴变应性鼻炎、过敏性皮肤疾病的哮喘患者,推荐抗组胺药物作为辅助用药,不建议长期使用。有研究证实,抗组胺类药物能改善哮喘症状、减少β 2受体激动剂的使用、改善肺功能,并与LTRA有协同作用 [ 117 ] 。第1代和第2代抗组胺药物由于副作用较大,一般不用于哮喘的长期治疗。第3代药物如地氯雷他定、西替利嗪、左西替利嗪、非索非那定等副作用明显减少。临床常用氯雷他定、地氯雷他定及左西替利嗪,均为口服剂型,1片/次,1次/d。


3.甲磺司特:甲磺司特是一种选择性Th2细胞因子抑制剂,通过抑制IL-4、IL-5的产生和IgE的合成,减少EOS浸润,减轻气道高反应性,在糖皮质激素依赖的哮喘患者中可改善肺功能和临床症状,并可协助糖皮质激素减量 [ 118 ] ,适用于过敏性哮喘、变应性鼻炎、特应性皮炎的辅助治疗。日本2020年成人哮喘指南推荐其可用于所有哮喘治疗级别的辅助治疗 [ 119 ] 。成人哮喘用法:每次100 mg,3次/d。甲磺司特已在我国成人哮喘临床应用约10年,但尚需总结高质量的循证医学证据。2020年日本儿童哮喘指南同样推荐甲磺司特用于各级儿童哮喘的辅助治疗 [ 120 ] ,但尚缺乏中国儿童用药的安全性资料。


4.色酮类:能稳定肥大细胞的细胞膜并阻止其脱颗粒,抑制组胺、5-羟色胺、白三烯等过敏反应介质的释放,主要用于预防哮喘急性发作。色甘酸钠需在发病季节前2~3周提前用药。用法:气雾吸入,3.5~7 mg/次,3~4次/d;胶囊干粉剂吸入,20 mg/次,4~6次/d。色酮类包括奈多罗米钠和色甘酸钠,其安全性高,但疗效低,且容易堵塞吸入器,每次吸入后都需要对吸入器进行清洗,目前已在全球停用。


十、抗IgE治疗

IgE介导的Ⅰ型变态反应在过敏性哮喘发病机制中至关重要。国内已批准两种抗IgE单抗用于治疗中重度过敏性哮喘:奥马珠单抗(omalizumab)和奥马珠单抗α,均为重组人源化抗IgE单抗,两种单抗在适应证和用法用量上存在一定差异,具体参见药品说明书。


抗IgE单抗通过与IgE特异性结合,降低游离IgE水平,同时抑制IgE与效应细胞表面的高亲和力受体FcεRI的结合,减少炎症细胞的激活和炎性介质释放,从而阻断过敏原诱发IgE介导的炎症级联反应,长期使用抗IgE单抗还可使 FcεRI受体表达下调52%~83% [ 121 , 122 ] 


临床研究提示中重度过敏性哮喘患者使用抗IgE单抗后哮喘症状改善、急性发作减少、急诊就诊和住院率减少、OCS和急救药物及ICS使用剂量减少 [ 123 ] 。中国上市后大型真实世界Ⅳ期研究PASS显示:抗IgE单抗治疗16周,应答患者超过70%,90%以上患者未发生哮喘急性发作,且随抗IgE单抗治疗时间延长,患者肺功能持续改善 [ 124 ] 。使用抗IgE单抗可减少中重度过敏性哮喘儿童(6~12岁)的急性发作,改善哮喘症状,显著提升患儿小气道功能,还可使患儿100%减停OCS,减少约50% ICS剂量 [ 125 , 126 ] 。多个研究亦表明抗IgE单抗对哮喘合并变应性鼻炎 [ 127 ] 、慢性鼻窦炎伴鼻息肉 [ 128 ] 、食物过敏以及荨麻疹 [ 129 ] 等合并症有显著的临床疗效且安全性良好。


(一)适应证与禁忌证

1.适应证

(1)确诊为中重度哮喘:符合《中国支气管哮喘防治指南(2024年版)》 [ 56 ] 诊断标准,规范使用中至高剂量ICS/LABA不能控制的中重度哮喘患者。


(2)明确为过敏性哮喘:通过SPT、sIgE检测或过敏原激发试验明确为过敏性哮喘。


(3)对于接受低剂量ICS/LABA或中等剂量ICS的中度哮喘,如过敏症状突出,合并其他过敏性疾病,亦可推荐抗IgE单抗治疗,即前移到第3级治疗,但应综合考量医保政策、患者意愿和支付能力等因素。


2.禁忌证

(1)对抗IgE单抗活性成分或者其他任何辅料有过敏反应的患者(其活性成分为抗IgE单抗;辅料包括蔗糖、L-组氨酸、L-盐酸组氨酸一水合物和聚山梨酯)。


(2)抗IgE单抗不适用于急性哮喘发作、急性支气管痉挛的治疗。


(3)总IgE<30 U/ml或>1 500 U/ml的患者不在过敏性哮喘推荐剂量表范围内。


3.治疗方案

(1)治疗时间:抗IgE单抗治疗应至少使用4个月以判断其有效性 [ 122 ] 。部分患者存在延迟应答的情况。故治疗4个月后如不能确定患者应答时可延长治疗时间至8个月。治疗8个月无显著改善,则不应继续使用。如果出现显著改善,应继续抗IgE单抗治疗,目前尚无任何哮喘指南有关于疗程的明确建议,但大部分使用均超过1年。持续使用抗IgE单抗时应每4个月对哮喘控制情况进行评估,若哮喘控制良好,建议在1年后通过延长给药间隔和/或减少给药剂量直至最终停药,若哮喘症状加重则应返回上一次剂量或频率继续给药方案 [ 122 , 130 ] 


(2)治疗中断:当中断时间<1年时,可按之前计算的剂量和注射频率继续治疗;当中断时间≥1年时,应重新检测血清总IgE水平以确定给药剂量。此外,当患者体重发生显著改变时,应调整给药剂量。


(3)伴随用药的调整:在使用抗IgE单抗治疗后,患者不应立即停用全身性糖皮质激素或ICS。应在足够疗程(≥1年)的抗IgE单抗治疗后,根据GINA推荐意见,在患者维持良好哮喘控制的前提下,先逐渐减少或停用全身糖皮质激素,再将高剂量ICS/LABA降级为中剂量ICS/LABA,最后逐渐减少或停用抗IgE单抗;若症状加重则应根据哮喘发作的严重程度增加缓解和控制哮喘的用药种类和剂量。


(二)抗IgE单抗的安全性和特殊人群使用

奥马珠单抗的总体安全性良好,常见不良反应为注射部位不良反应(包括注射部位疼痛、肿胀、红斑、瘙痒)和头痛。奥马珠单抗α常见不良反应包含丙氨酸转氨酶升高、天冬氨酸转氨酶升高、血胆红素升高。奥马珠单抗在年龄<6岁儿童中应用的报道较少,其安全性和有效性需要进一步评价。老年过敏性哮喘患者(≥65岁)使用奥马珠单抗的疗效与安全性与<65岁人群差异无统计学意义 [ 123 ] 。我国国家药品监督管理局对奥马珠单抗妊娠和哺乳期应用进行了批复,指出如有临床需要,可以考虑在妊娠和哺乳期使用奥马珠单抗 [ 122 ] 


(三)抗IgE单抗与AIT

抗IgE单抗可以根据病情在AIT治疗的不同阶段使用。研究显示,对于经哮喘常规治疗控制不佳或合并其他严重过敏性疾病的哮喘患者,预先给予抗IgE单抗治疗可以顺利启动AIT,有助于AIT更快达到剂量维持阶段 [ 122 ] 。AIT治疗剂量递增阶段发生严重过敏反应或难以达到维持剂量的患者,联合抗IgE单抗可以成功达到剂量维持 [ 131 ] 。此外,用抗IgE单抗预治疗可减少集群/冲击免疫治疗的严重不良反应发生。


推荐意见8:对ICS/LABA控制不佳的中重度过敏性哮喘,附加抗IgE单抗治疗有助于减少急性发作、改善哮喘控制,长期使用安全性良好(推荐强度:强。证据等级:B);联合抗IgE单抗有助于增加患者对AIT的耐受性、更快达到维持剂量并降低过敏反应的风险(推荐强度:强。证据等级:D)


十一、其他生物治疗

目前上市的用于哮喘的其他生物制剂主要为单抗,如抗IL-5单抗、抗IL-5Rα单抗、抗IL-4/IL-13Rα单抗、抗TSLP单抗等,可与相应细胞因子或与效应细胞表面受体结合,阻断哮喘气道炎症的级联反应,减少哮喘患者急性发作次数,减少全身糖皮质激素用量,其主要适应证为接受了规范的治疗和管理,仍不能达到和维持良好控制的中重度哮喘患者。这些生物制剂主要针对2性炎症性哮喘,并非特定针对过敏性哮喘,但过敏性哮喘通常属于2型哮喘,故也能从这类治疗中获益。


(一)抗IL-5治疗

IL-5是2型炎症的关键细胞因子,参与EOS分化、募集、成熟、激活和脱颗粒,在气道炎症反应中起重要作用。目前已经上市的以IL-5或IL-5受体为靶点的生物制剂有美泊利珠单抗(mepolizumab)和本瑞利珠单抗(benralizumab)。


美泊利珠单抗2015年在美国上市,2024年在中国获批用于治疗≥12岁重度EOS哮喘。对于中高剂量ICS-LABA叠加长效胆碱能受体拮抗剂等其他控制药物后,症状仍未控制,或在过去1年中发生过1次及以上中重度急性发作的重度哮喘患者,如血EOS高于当地正常参考值水平(治疗前≥300/μl,治疗后≥150/μl)时,可考虑启动美泊利珠单抗治疗 [ 57 ] 。对两项Ⅲ期临床试验的Meta分析表明,在不同的哮喘发病年龄亚组和肺功能亚组中,与安慰剂相比,美泊利珠单抗均可显著改善哮喘患者的肺功能,降低哮喘患者的急性发作率,无论是否过敏及是否存在季节敏感因素,均可以改善圣乔治呼吸问卷(SGRQ)及ACQ5评分 [ 132 ] 


本瑞利珠单抗于2017年在美国获批上市,2024年在中国获批重度EOS哮喘适应证。研究结果表明 [ 133 ] ,本瑞利珠单抗可改善气流受限、肺过度充气和呼吸道症状,在大多数过敏性重度EOS哮喘患者中可降低急性发作率、减少OCS剂量。


(二)抗IL-4/13治疗

IL-4和IL-13是2型炎症的关键细胞因子,抗IL-4受体(IL-4R)单抗度普利尤单抗可与IL-4R结合,抑制IL-4R与IL-4和IL-13结合,阻断其介导的下游信号转导。度普利尤单抗于2018年获得美国食品药品监督管理局批准用于治疗中度至重度哮喘,2024年在中国获批用于12岁及以上控制不佳的重度哮喘患者,包括2型哮喘患者(如血EOS≥150/μl且≤1 500/μl;或FeNO≥25 ppb)或需要OCS维持治疗的患者 [ 57 ] 。对QUEST研究(临床试验注册号NCT02414854)中的过敏性患者亚组进行的事后分析发现 [ 134 ] ,度普利尤单抗可降低过敏性哮喘患者年急性发作率,改善肺功能、哮喘控制和生活质量,降低大多数2型生物标志物。度普利尤单抗也被证实可以改善其他多种过敏相关的疾病,包括变应性鼻炎、特应性皮炎、慢性鼻窦炎合并鼻息肉等 [ 135 ] 。度普利尤单抗使用过程中仍应注意不良事件(例如一过性血EOS增多、EGPA)的发生 [ 57 ] 


(三)抗TSLP治疗

TSLP是一种支气管上皮细胞衍生的警报蛋白,能够影响T淋巴细胞增殖与B淋巴细胞分化,涉及哮喘病理生理学的多个下游过程,在2型和非2型炎症中均有重要的调节作用。特泽鲁单抗(tezepelumab)于2021年在美国获批上市,可与TSLP结合,阻断其与受体复合物相互作用,从而阻止TSLP介导的炎性细胞因子释放,控制气道炎症反应。特泽鲁单抗也是首个不受表型(如EOS哮喘或过敏性哮喘)或特定生物标志物限制的生物制剂 [ 136 ] 。目前特泽鲁单抗在中国已完成上市注册临床试验。


(四)其他靶向治疗

针对2型细胞因子的单抗如抗IL-33及其受体单抗 [ 137 ] 、抗IL-25单抗在临床试验中取得了预期的效果,正在等待审批上市。长效生物制剂、吸入性生物制剂、多靶点生物制剂、和ICS偶联的生物制剂、针对特点靶点的小分子化合物等正在进行临床前和临床试验。


推荐意见9:过敏性哮喘属于2型炎症性疾病,目前针对2型炎症的其他生物制剂抗IL-5/IL-5R单抗、抗IL-4/IL-13R单抗、抗TSLP单抗对包括过敏性哮喘在内的2型高表达哮喘均能够减少急性发作、减轻哮喘症状、改善肺功能,可根据具体的内型选择使用(推荐强度:强。证据等级:A)


十二、哮喘共患疾病的处理

(一)变应性鼻炎

变应性鼻炎、慢性鼻窦炎与哮喘是存在于气道不同部位的性质相似的炎症性疾病,也称之为联合气道疾病 [ 138 ] 。2010年和2011年我国两项流行病学调查显示哮喘患者合并变应性鼻炎的比例分别为38.1%和69.9%,2010年流调显示变应性鼻炎患者合并哮喘的比例为28%,哮喘患者合并鼻窦炎的比例为59.5% [ 139 , 140 ] 。大多数变应性鼻炎先于哮喘发作,变应性鼻炎、慢性鼻窦炎均是哮喘发病的危险因素,上、下气道间疾病相互联系、相互影响,哮喘合并变应性鼻炎或慢性鼻窦炎的患者较单一疾患的患者更严重也更难以治疗,未控制的上气道疾病会影响哮喘的控制水平,严重影响患者的生活质量,给患者及家庭乃至社会带来极大负担。临床医生(包括呼吸科、耳鼻咽喉科及变态反应科等相关学科医生)应本着“同一气道,同一疾病”的原则,对哮喘及上气道炎症性疾病进行联合治疗和管理 [ 138 ] 


局部使用糖皮质激素是治疗过敏性哮喘、变应性鼻炎和慢性鼻窦炎的基本药物。对哮喘合并变应性鼻炎或慢性鼻窦炎者,采用鼻用糖皮质激素治疗鼻炎或慢性鼻窦炎,不仅可以改善鼻部症状,也可改善部分哮喘相关指标,减少急性发作风险 [ 141 ] 


LTRA通过口服途径给药,可同时兼顾上下气道,且服用方便,耐受性好,适用于过敏性哮喘伴变应性鼻炎或慢性鼻窦炎的治疗,特别是鼻用糖皮质激素治疗后鼻部症状(主要是鼻塞)未得到良好控制的患者 [ 142 ] 。在局部应用糖皮质激素基础上联合第2代口服抗组胺药治疗可进一步降低哮喘患者急诊和住院治疗的风险 [ 143 ] 


多种生物靶向制剂可用于过敏性哮喘合并变应性鼻炎及其他上气道疾病的治疗,如:奥马珠单抗可减少哮喘合并变应性鼻炎或慢性鼻窦炎患者的哮喘急性发作,改善生活质量 [ 144 ] ;美泊利珠单抗可以减少严重哮喘伴慢性鼻窦炎伴鼻息肉患者的急性发作情况,显著改善肺功能和生活质量 [ 145 ] ;度普利尤单抗可显著减轻哮喘合并变应性鼻炎或慢性鼻窦炎患者相关症状,改善慢性鼻窦炎伴鼻息肉患者的生活质量 [ 146 ] ;对哮喘合并变应性鼻炎患者,采用皮下或舌下免疫治疗,可同时改善哮喘和鼻部症状,减少药物需求,并降低哮喘和变应性鼻炎的急性发作率 [ 147 ] 。尚缺乏AIT治疗慢性鼻窦炎患者有效性的可靠证据。


(二)食物过敏

食物过敏是发生哮喘的重要危险因素之一。食物过敏的儿童患哮喘的可能性较无食物过敏者增加数倍,且为重度哮喘或持续性哮喘 [ 23 ] ;多重食物过敏者较单一食物过敏者发展为哮喘的风险更高 [ 25 ] 。对共患食物过敏的哮喘患者而言,多重或严重食物过敏者哮喘控制水平往往更差;食物过敏引起的反应常更为严重,甚至表现为危及生命的哮喘发作 [ 24 , 148 ] 。在因食物严重过敏反应而致死者中,绝大多数患者都有哮喘史或哮喘控制不良史 [ 23 , 148 ] 


对疑似食物过敏的哮喘患者应进行专科过敏评估,进行诸如SPT、血液sIgE检测等过敏原测试,必要时在严密监视下进行食物激发试验。对确认有食物过敏的哮喘患者,应采取适当的食物规避策略,同时建议患者随身携带肾上腺素注射装置;要确保食物过敏患者的哮喘得到良好控制,并定期进行评估 [ 149 , 150 ] 。对食物过敏诱发哮喘频繁急性发作的患者,可采用抗IgE单抗治疗或联合食物脱敏治疗 [ 151 , 152 , 153 ] 


(三)过敏性皮肤病

过敏性皮肤病包括特应性皮炎、过敏性湿疹、特异性痘痒、自发性和诱导性荨麻疹、接触性皮炎、日光性皮炎、药疹等皮肤疾病。特应性皮炎主要表现为慢性、复发性、伴有剧烈瘙痒的炎症性皮肤疾病,过敏性湿疹主要表现为过敏原诱发的湿疹样皮疹表现的皮肤疾病,二者的临床表现非常相似,故有文献将二者视为一个疾病,但二者的发病机制不尽相同。过敏性皮肤病异质性很大,有一部分由IgE介导,与过敏性哮喘类似,但大多数过敏性皮肤病的发病机制更为复杂,除IgE介导外,还涉及Ⅱ型、Ⅲ型和Ⅳ型变态反应。特应性皮炎、过敏性湿疹和荨麻疹常常与过敏性哮喘合并存在,积极治疗此类疾病,不仅对减轻患者皮肤症状、缓解其情绪障碍及提高生活质量有重要意义,对提高哮喘控制水平也有一定帮助 [ 154 ] 。过敏性皮肤病的基本处理包括患者教育、基础治疗和药物治疗。


推荐意见10:过敏性哮喘常合并其他过敏性疾病,特别是变应性鼻炎、慢性鼻窦炎伴鼻息肉会严重影响哮喘的控制。在治疗过敏性哮喘的同时应重视对此类疾病的处理,对常规药物治疗反应不佳者可根据内型选择合适的生物制剂(推荐强度:强。证据等级:A)


推荐意见11:食物过敏频繁发作或有严重发作的哮喘患者,宜采取适当的食物规避;也可应用抗IgE单抗治疗或联合食物脱敏疗法(推荐强度:强。证据等级:A)


十三、儿童过敏性哮喘的处理

儿童过敏性进程的发生和发展有一定规律,通常在婴幼儿时期表现为湿疹或食物过敏,3岁左右上述症状会自行缓解,但会逐渐出现呼吸道过敏性疾病,表现为鼻炎和哮喘,此过程通常被称作“过敏性疾病的自然进程(allergen march)”。


儿童哮喘的症状具有以下特征:诱因多样性、反复发作性、时间节律性、季节性、可逆性。部分儿童随着年龄的增长,哮喘症状可能会减轻或消失,但也有持续到成年或在成年后复发。儿童哮喘的诊断主要依赖于临床表现和可逆性气流受限的证据,并排除引起反复咳嗽和/或喘息的其他疾病 [ 155 ] 。6岁以下儿童哮喘的诊断仍是一个具有挑战性的临床问题,从6岁以下喘息儿童中识别出可能发展为持续性哮喘的患儿,并进行早期有效干预甚为必要 [ 156 ] ,但目前尚无特异性的检测方法和指标能够作为学龄前喘息儿童确诊哮喘的依据。推荐常规检测FeNO,因为多数学龄前儿童哮喘属于对ICS敏感的2型炎症 [ 157 ] 。反复喘息伴FeNO升高的学龄前儿童未来发生哮喘的风险是FeNO正常儿童的2.4倍 [ 158 ] 。对于学龄前儿童,气传性过敏原阳性是反复喘息患儿发生持续性哮喘的主要预测指标 [ 159 ] 。除哮喘外,引起儿童反复喘息的疾病还包括气道畸形、血管畸形、气道异物、胃食管反流、迁延性细菌性支气管炎、闭塞性细支气管炎等,应注意加以鉴别 [ 160 ] 。另外还要注意原发性纤毛功能障碍、囊性纤维化等共存疾病的识别。


ICS是治疗儿童哮喘的一线药物,几乎适用于所有哮喘儿童。<6岁儿童哮喘长期治疗方案分为4级,最有效的治疗药物是ICS,可以从低剂量ICS开始进行控制治疗,或选择LTRA治疗方案,升级治疗优先考虑加倍ICS剂量(中剂量)。≥6岁儿童哮喘的长期治疗方案分为5级,ICS/LABA联合治疗是该年龄段儿童哮喘强化治疗或初始治疗效果不佳时优选升级方案。长期吸入低至中等剂量ICS是安全的,更高剂量的ICS可能对下丘脑-垂体-肾上腺轴有一定程度的抑制,长期吸入ICS在一段时期可能影响生长发育,但最终的身高与安慰剂相比无显著差异。LTRA可减少2~5岁患儿病毒诱发的喘息次数,也可单独应用于轻度持续哮喘的治疗或预防运动诱发性支气管痉挛,尤其适用于无法应用或不愿使用ICS或伴变应性鼻炎的患儿。奥马珠单抗在治疗≥6岁儿童及青少年中重度过敏性哮喘中显示出良好的临床疗效及安全性 [ 161 ] 。抗IL-5单抗已在国外批准用于6岁及以上重度EOS性哮喘儿童 [ 132 ] 


哮喘儿童行AIT的适应证与成人基本相同,对儿童哮喘,AIT能减少患儿用药,预防出现新的过敏原。儿童的免疫系统具有更大的可塑性和可逆性,总体上AIT对儿童过敏性哮喘的疗效优于成人哮喘,更值得推荐 [ 162 , 163 , 164 ] 。SCIT一般适用于5岁以上儿童,SLIT在5岁以下低龄儿童中的安全性已得到证实 [ 165 ] 


儿童哮喘的预后与成人哮喘有所不同,经过规范化治疗,60%的哮喘患儿在青春期症状可以消失,但有12%~35%的患儿在成人期症状会重新出现,如果得不到正确诊断与规范治疗,尤其是多重过敏的重症哮喘患儿,80%~90%可能会发展为成人哮喘,成年后慢性阻塞性肺疾病的发生率也明显增高。


推荐意见12:对于儿童过敏性哮喘患者,尽早启动以ICS为基础的维持治疗和AIT治疗,有可能延缓或阻断疾病的进程(推荐强度:中。证据等级:B)


十四、避免过敏原暴露和其他诱发因素

吸入性过敏原广泛存在于环境中,难以完全规避,但可通过采取相应措施降低环境中浓度,以减少或避免过敏症状的发生 [ 166 ] 


1.螨虫过敏的避免措施

螨虫是常见的室内致敏原,常见于家居环境中的床上用品、地毯、家具等处。可通过以下措施降低暴露风险:(1)微调室内气候:将室内相对湿度控制在45%以下,采用空气调节设备、脱湿机或加强室内空气流通,可以有效抑制尘螨的繁殖。(2)寝具卫生管理:定期进行洗涤,使用高温或紫外线照射进行尘螨灭活(适用于不易清洗的物品)。具体做法如下:①长时日晒:连续8 h以上的太阳直射能够杀灭尘螨并确保寝具干爽;②短时高温暴晒:放置于阳光下暴晒2 h;③蒸汽烫斗:对物品缝隙进行高温蒸汽处理后透风晾干;④电加热毯:使用高温设置进行除螨处理;⑤热水洗涤:每2周使用高于55 ℃的热水浸泡寝具,以消灭螨虫;⑥冷藏杀螨:将物品密封并放入冷冻室冷藏24 h后,进行晾晒和轻拍处理。(3)居室卫生维护:经常使用吸尘器进行深层清洁,并用湿布擦洗,降低尘螨的生存环境。(4)杜绝尘螨附着介质:避免使用容易积尘的合成纤维玩具和难以清洁的地毯制品。(5)减少宠物接触频率:定期对宠物活动区进行清理和消毒,尽量不让宠物进入卧室。


2.宠物过敏的避免措施

宠物致敏源,如猫、狗等动物的皮毛、唾液、尿液或表皮屑等,可通过以下措施降低暴露风险:(1)最根本的预防策略是避开可能引起过敏的宠物。(2)环境卫生:定期进行居家清洁,以降低宠物脱落的皮屑和毛发的堆积。(3)宠物洁净:定期对宠物进行洁净护理,有助于减少其身上的过敏原。(4)限制宠物活动空间:以减少其皮屑和毛发在居家环境中的积累。(5)空气流通和过滤:在室内设置空气净化装置,有助于过滤悬浮在空气中的过敏物质,降低过敏发作的频率。


3.花粉过敏的避免措施

花粉过敏多在花粉季发作。为预防花粉过敏症引发的不适,可采纳以下措施:(1)限制开窗通风:在花粉盛行季节,尽量减少开窗。(2)佩戴防护口罩:户外活动期间,佩戴防护口罩能有效降低吸入花粉的可能性。使用花粉阻隔剂有一定的效果 [ 167 ] 。(3)室内空气净化措施:考虑配置能够过滤花粉的空气净化装置如新风系统。(4)选择合适的户外活动时段:尽可能避开花粉浓度较高的清晨与傍晚时段(下午3~4点钟)。(5)更衣洗涤:返家后,应立刻更换服装,夜间沐浴有助于清除身上的花粉。(6)关注花粉预报信息:避免在花粉浓度高峰时外出。(7)对已知过敏的花卉植物避免接触。(8)在花粉季前1~2周服用预防性药物可减轻高峰期过敏症状。


4.真菌类过敏的避免措施

真菌过敏通常在潮湿环境中出现。以下是避免真菌过敏的措施:(1)维持室内低湿度:降低室内相对湿度,尽量缩短在高湿度场所如泳池、桑拿室或植物温室的停留时长。定期对地下室、通风管道、洗手间进行脱湿,确保室内保持干燥和通风良好,维持相对湿度在50%以下。(2)遏制真菌生长:检测并维修任何湿润或渗水的问题,定期使用含氯消毒剂或其他消毒清洁剂对卫生间、冷藏设施、废弃物容器、排水系统、空气净化装置进行彻底清洁。(3)应用脱湿设备:在潮湿季节或环境中,使用脱湿设备有助于控制室内湿度。(4)规避真菌高聚区:尽量回避可能有大量真菌存在的地方,例如堆积的湿木材、落叶堆或真菌生长旺盛的花盆等。(5)减少室内植物:建议不在室内或阳台放置植物,并避免栽种需要频繁浇水的品种。(6)及时处理废物:以免接触到可能成为真菌滋生源的枯叶、垃圾、土壤或堆肥。(7)夏季衣物管理:应即时替换并清洗衣物,一旦发现衣物有霉斑,立即进行清洁消毒。(8)防潮防霉措施:对地毯、书籍、报刊和服装实施防潮防霉策略,食物也应得到妥善保管以防霉变,避免过量存储易发霉的蔬果。(9)空气纯净化:家中使用能够过滤真菌孢子的空气净化器。


5.蟑螂过敏的避免措施

蟑螂过敏是指对蟑螂的排泄物、皮屑或唾液产生过敏反应的情况。以下措施有助于减少蟑螂过敏:(1)保持卫生:特别是厨房和餐厅,避免食物残渣吸引蟑螂。定期清理地板、台面、厨房用具等。(2)封堵缝隙:尤其是厨房和浴室周围,以防止蟑螂进入家居。(3)垃圾处理:确保密封好垃圾袋,避免蟑螂在垃圾中觅食。(4)食物存储:使用密封容器或袋子,避免蟑螂接触食物。(5)清洁排水管道:避免积水和湿气,减少蟑螂滋生的机会。(6)使用灭蟑剂:使用专业的杀虫剂或蟑螂诱捕器来控制蟑螂数量。(7)保持空气流通:有利于空气流通和湿气的散发,减少蟑螂滋生的环境。


推荐意见13:避免或减少过敏原暴露是过敏性哮喘管理的重要内容,无论哮喘控制与否,都应坚持不懈。应尽可能明确引起哮喘的过敏原,采取针对性的避免暴露的措施。相关措施应科学、可行,因人因时因地而异。避免和减少过敏原暴露有助于改善哮喘控制,减少急性发作(推荐强度:强。证据等级:B)


十五、过敏性哮喘的三级预防

过敏性哮喘主要由遗传与环境因素共同作用所致,而这种相互作用可发生在生命过程的各个时期。已有的研究结果显示多种因素与过敏性哮喘密切相关,预防或控制这些因素对过敏性哮喘的发生、发展和转归可能起一定的作用。


(一)一级预防措施

主要是控制过敏性哮喘的危险因素,预防过敏性哮喘的发生。与过敏性哮喘相关的因素如下。


1.饮食与营养

(1)孕期饮食:尚无证据表明在孕期摄入何种特定的食物会增加子代患过敏性哮喘的风险,对无食物过敏的孕妇而言,在孕期不建议进行特别的饮食限制或添加 [ 168 , 169 ] 


(2)超重或肥胖:Meta分析显示,超重或肥胖是儿童哮喘或喘息的危险因素 [ 170 ] ;孕期肥胖或超重会增高子代患过敏性哮喘的风险 [ 171 ] ,但目前尚无控制体重的具体建议。


(3)母乳喂养:母乳喂养对预防过敏性哮喘可能有一定作用,但研究结果的异质性较高,综合母乳喂养的诸多优点,仍应鼓励母乳喂养 [ 172 ] 


(4)固态食物的引入时间:Meta分析显示,没有证据显示推迟婴幼儿加入固态食物能够降低包括哮喘在内的过敏疾病的风险;相反,有研究显示较早引入花生可预防高危婴幼儿出现花生过敏 [ 173 ] 


(5)维生素D:Meta分析提示,孕期进食富含维生素D的食物,可降低儿童喘息的发生 [ 174 ] 。如在孕早期补足维生素D则预防婴幼儿喘息的效果更加显著 [ 175 ] 


(6)鱼油和长链多不饱和脂肪酸:孕期摄入鱼油或长链多不饱和脂肪酸预防儿童哮喘和过敏的研究结果异质性较高,目前尚不做推荐 [ 176 ] 


(7)益生菌/益生元:Meta分析显示尚没有足够证据推荐益生菌可用于过敏性疾病包括哮喘的预防 [ 177 ] 


2.吸入性过敏原

户尘螨的暴露及致敏与哮喘发生的相关性非常明确。但动物过敏原的暴露与哮喘发病关系的异质性明显,2022年一项大型儿童队列研究的Meta分析显示,家庭中宠物的早期暴露与儿童哮喘发病率的增高或降低之间尚没有特定关系 [ 178 ] 。Meta分析显示,对有哮喘风险的儿童,环境潮湿、霉菌和霉菌气味均会增加患哮喘的风险 [ 179 ] 。针对减少单一过敏原接触的干预措施并不能显著影响哮喘的发展,但多层面避免过敏原接触的干预措施会降低儿童患哮喘的风险 [ 166 ] 


3.吸烟及环境污染

孕妇产前烟草暴露显著增加年幼儿患过敏性哮喘风险,而产后母亲吸烟与年长儿的哮喘发生相关 [ 180 ] 。暴露在室外污染物中,如交通相关的空气污染会增加患哮喘的风险 [ 181 ] 


4.药物

(1)抗生素:尽管研究结果有所差异,但多数研究显示怀孕期间和婴幼儿期使用抗生素与学龄期前患过敏性哮喘风险增高有关 [ 182 ] 


(2)非甾体抗炎药:使用对乙酰氨基酚与成人和儿童哮喘相关 [ 183 ] ,而孕妇使用对乙酰氨基酚可导致其后代患哮喘风险增加 [ 184 ] 


5.微生物

卫生假说也称微生态假说或称生物多样性假说认为,干预微生物群落或可预防哮喘等过敏性疾病。生活在农场的儿童患哮喘的风险较非农场者低 [ 185 ] ;生活在农村的儿童哮喘患病率也显著低于城市儿童,且可能与环境中多种微生物和内毒素的暴露有关 [ 186 ] 。Meta分析显示,剖腹产儿童的哮喘患病率明显高于自然分娩儿童,可能与不同分娩方式导致婴儿肠道菌群差异有关 [ 187 ] 。但呼吸道合胞病毒的感染会增加婴幼儿喘息 [ 188 ] 


6.患过敏性疾病父母的AIT

一项回顾性队列研究发现,对过敏性疾病患者,生育前男女任何一人或两人均接受AIT后,其子女患哮喘及其他过敏性疾病的患病率比未接受AIT者子女的患病率明显降低 [ 189 ] ,这项研究的证据等级不高,尚需更高质量的研究证实。


7.社会心理因素

母亲孕期或幼年患者的母亲过度焦虑其患哮喘的风险增高 [ 190 , 191 ] 


(二)二级预防措施

主要是早发现、早诊断和早治疗,以早期阻止病程进展或减缓疾病发展。


1.干预其他过敏性疾病

变应性鼻炎是发生过敏性哮喘及哮喘急性发作的独立危险因素,尽管研究结果尚不一致,但多数研究及Meta分析显示针对变应性鼻炎的AIT可显著降低由变应性鼻炎进展为哮喘的风险或预防哮喘的发作 [ 192 , 193 ] 。针对变应性鼻炎的鼻用糖皮质激素治疗亦可显著降低哮喘急性发作的频率及症状程度 [ 141 ] 


特应性皮炎也是发展为哮喘的主要危险因素之一,婴幼儿期患特应性皮炎者,其儿童期、青少年期及成人期患变应性鼻炎和哮喘的风险显著增高,而针对特应性皮炎的治疗可显著降低其后续出现变应性鼻炎及哮喘的风险 [ 194 , 195 ] 


2.阻止哮喘患者由单一尘螨过敏向多重过敏发展

针对单一尘螨过敏哮喘患者的AIT可降低其出现其他过敏原的风险,即由单一过敏原发展为多重过敏的风险,从而降低触发哮喘发作的更多风险,但研究结果存在较大的异质性 [ 196 ] 


(三)三级预防措施

主要是预防过敏性哮喘的急性发作、延缓并发症的出现、降低致残率和死亡率,改善患者的生存质量。


1.尽可能避免过敏原的再暴露

对已致敏的患者而言,避免对已知过敏原的再暴露有利于预防过敏性哮喘的发作 [ 96 ] 。一些常见过敏原的防控措施参见本指南相关部分。


2.预防过敏性哮喘急性发作

对户尘螨过敏性哮喘合并变应性鼻炎的患者,给予SLIT可显著降低过敏性哮喘中重度急性发作的频率 [ 197 ] 。AIT还可以有效降低季节性和常年性过敏性哮喘急性发作的风险 [ 141 , 198 ] 


其他预防过敏性哮喘急性发作的措施与一般哮喘相同,参见指南相关章节。


推荐意见14:过敏性哮喘的三级预防旨在预防哮喘发病、延缓疾病进展、预防急性发作并降低死亡率。建议孕期或婴幼儿期尽可能避免抗生素、烟草或污染物的环境暴露。有哮喘风险的儿童应尽量避免尘螨、潮湿环境、霉菌和霉菌气味的环境暴露(推荐强度:强。证据等级:B)。


针对变应性鼻炎的AIT及鼻用糖皮质激素治疗可降低其进展为哮喘或哮喘急性发作的风险(推荐强度:强。证据等级:A),选择有适应证的过敏性哮喘患者进行AIT(推荐强度:强。证据等级:A)


十六、结束语

论是在儿童还是在成人,过敏性哮喘均为哮喘的主要表型。通过包括过敏原规避措施和AIT在内的规范化的治疗和管理,大多数过敏性哮喘可获得良好控制,但仍有部分患者控制不佳,乃至发展为重度哮喘。近年来对过敏性哮喘的发病机制认识不断深入,发现了除IgE介导致敏之外的其他机制。传统的IgE介导致敏检测技术如过敏原皮肤试验、血清sIgE检测仍然是目前临床上检测过敏原的主要手段,但过敏原激发试验能够阐明过敏原暴露与临床表现的因果关系,具有更高的诊断价值,需要在解决标准化试剂和保证安全性的前提下,在临床上积极运用。AIT是针对过敏性哮喘的重要治疗手段,目前仍需进一步提高公众和临床医生对该技术的认知度和接受度,同时积极推动中国本土标准化过敏原制剂的转化应用。虽然我国过敏性哮喘诊治水平近年来不断提高,但诊断技术和AIT水平依然存在较大差距。未来需要积累更多的国内高质量循证医学证据,探索适合中国国情的促防控诊治康路径,以切实提高我国过敏性哮喘的诊疗水平。



撰写人员名单(按姓氏汉语拼音排序):

常春(北京大学第三医院呼吸与危重症医学科);冯俊涛(中南大学湘雅医院呼吸与危重症医学科);高亚东(浙江大学医学院附属第一医院变态反应/过敏科);郭胤仕(上海交通大学医学院附属仁济医院变态反应科);黄茂(南京医科大学第一附属医院呼吸与危重症医学科);蒋毅(山西医科大学第一医院呼吸与危重症医学科);李靖(广州医科大学附属第一医院过敏与临床免疫科);刘春涛(四川大学华西医院/四川大学华西天府医院呼吸与危重症医学科);刘昀(广州医科大学附属第二医院过敏反应科);邵洁(上海交通大学医学院附属瑞金医院儿科);苏楠(中日友好医院呼吸与危重症医学科);苏新明(中国医科大学附属第一医院呼吸与危重症医学科);汤葳(上海交通大学医学院附属瑞金医院呼吸与危重症医学科);王刚(四川大学华西医院呼吸与危重症医学科);王宇清(苏州大学附属儿童医院呼吸科);谢华(北部战区总医院呼吸与危重症医学科);谢佳星(广州医科大学附属第一医院呼吸与危重症医学科);谢敏(华中科技大学同济医学院附属同济医院呼吸与危重症医学科);姚明宏(四川大学华西医院循证医学中心);姚欣(南京医科大学第一附属医院呼吸与危重症医学科);张焕萍(山西医科大学第三医院山西白求恩医院过敏反应科);赵海金(南方医科大学南方医院呼吸与危重症医学科);赵丽敏(河南省人民医院呼吸与危重症医学科)

审稿专家名单:

陈荣昌(深圳市呼吸疾病研究所);林江涛(中日友好医院呼吸与危重症医学科);尹佳(中国医学科学院 北京协和医学院 北京协和医院变态反应科);张罗(首都医科大学附属北京同仁医院);程雷(南京医科大学第一附属医院变态反应科);王良录(中国医学科学院 北京协和医学院 北京协和医院变态反应科);支玉香(中国医学科学院 北京协和医学院 北京协和医院变态反应科);周新(上海交通大学医学院附属第一人民医院呼吸与危重症医学科);何权瀛(北京大学人民医院呼吸与危重症医学科);陈萍(中国医科大学附属第一医院呼吸与危重症医学科);王长征(重庆医科大学附属第三医院呼吸疾病中心);蔡绍曦(南方医科大学南方医院呼吸与危重症医学科);董亮(山东医科大学第一附属医院呼吸与危重症医学科/山东省呼吸疾病研究所);蒋萍(天津市第一中心医院呼吸与危重症医学科);吴昌归(西安国际医学中心医院胸科医院);郝创利(苏州大学附属儿童医院呼吸科);张清玲(广州医科大学附属第一医院国家呼吸医学中心);刘辉国(华中科技大学同济医学院附属同济医院呼吸与危重症医学科);黄克武(首都医科大学附属北京朝阳医院呼吸与危重症医学科);李雯(浙江大学医学院附属第二医院呼吸与危重症医学科);张旻(上海交通大学医学院附属第一人民医院呼吸与危重症医学科)


利益冲突 所有作者声明无利益冲突

参考文献(略)


abp在医学是什么意思【标准与讨论】中国过敏性哮喘诊治指南(第二版,2025年)_https://www.jmylbn.com_新闻资讯_第6张
abp在医学是什么意思【标准与讨论】中国过敏性哮喘诊治指南(第二版,2025年)_https://www.jmylbn.com_新闻资讯_第7张
abp在医学是什么意思【标准与讨论】中国过敏性哮喘诊治指南(第二版,2025年)_https://www.jmylbn.com_新闻资讯_第8张
abp在医学是什么意思【标准与讨论】中国过敏性哮喘诊治指南(第二版,2025年)_https://www.jmylbn.com_新闻资讯_第9张


abp在医学是什么意思【标准与讨论】中国过敏性哮喘诊治指南(第二版,2025年)_https://www.jmylbn.com_新闻资讯_第10张