粪便常规仪器怎么用巴青县藏医院采购粪便常规检测仪器询价公告

新闻资讯2026-04-21 21:23:55
粪便常规仪器怎么用巴青县藏医院采购粪便常规检测仪器询价公告_https://www.jmylbn.com_新闻资讯_第1张
粪便常规仪器怎么用巴青县藏医院采购粪便常规检测仪器询价公告_https://www.jmylbn.com_新闻资讯_第2张

一、询价条件

巴青县藏医院经县卫生健康委员会党组的批准,对我采购粪便常规检测仪器进行询价。根据《中华人民共和国采购法》遵循公开、公平、公正和诚实信用的原则,欢迎符合条件的供应商参加投标。

二、项目概况与邀标范围

1.项目名称:巴青县藏医院采购粪便常规检测仪器

2.批复文中共巴青县卫生健康委第9次会议

3.采购方式:询价

4.标段划分:无

5.期:签订合同之日20天内

6.供货地点:巴青县藏医院

7.项目内容:粪便常规检测仪器(详见附表)

三、投标人资格条件

1.具备《中华人民共和国政府采购法》第二十二条规定的条件;

2.投标人提供资质证明。

3.本次投标不接受联合体投标,不允许分包、转包。

四、投标报名及文件递交

凡有意参加投标者,请于2025628日至202574日,每天上午9:30-12:30,下午15:30-18:30,到巴青县藏医院3办公室投标,报名时需携带以下相关资料。

1.营业执照、法人身份证复印件、许可证。

2.法人授权委托书、法定代表人和其委托人身份证复印件。

3.投标文件递交截止时间:20257418:30

4.投标文件递交地点:巴青县藏医院院办公室逾期送达或不符合规定的投标文件恕不接收。

5.开标时间:202577

五、发布媒介

本邀标公告同时在巴青县门户网站及微信公众平台上刊载。

六、联系方式

联系电话:13618967687   15089080582

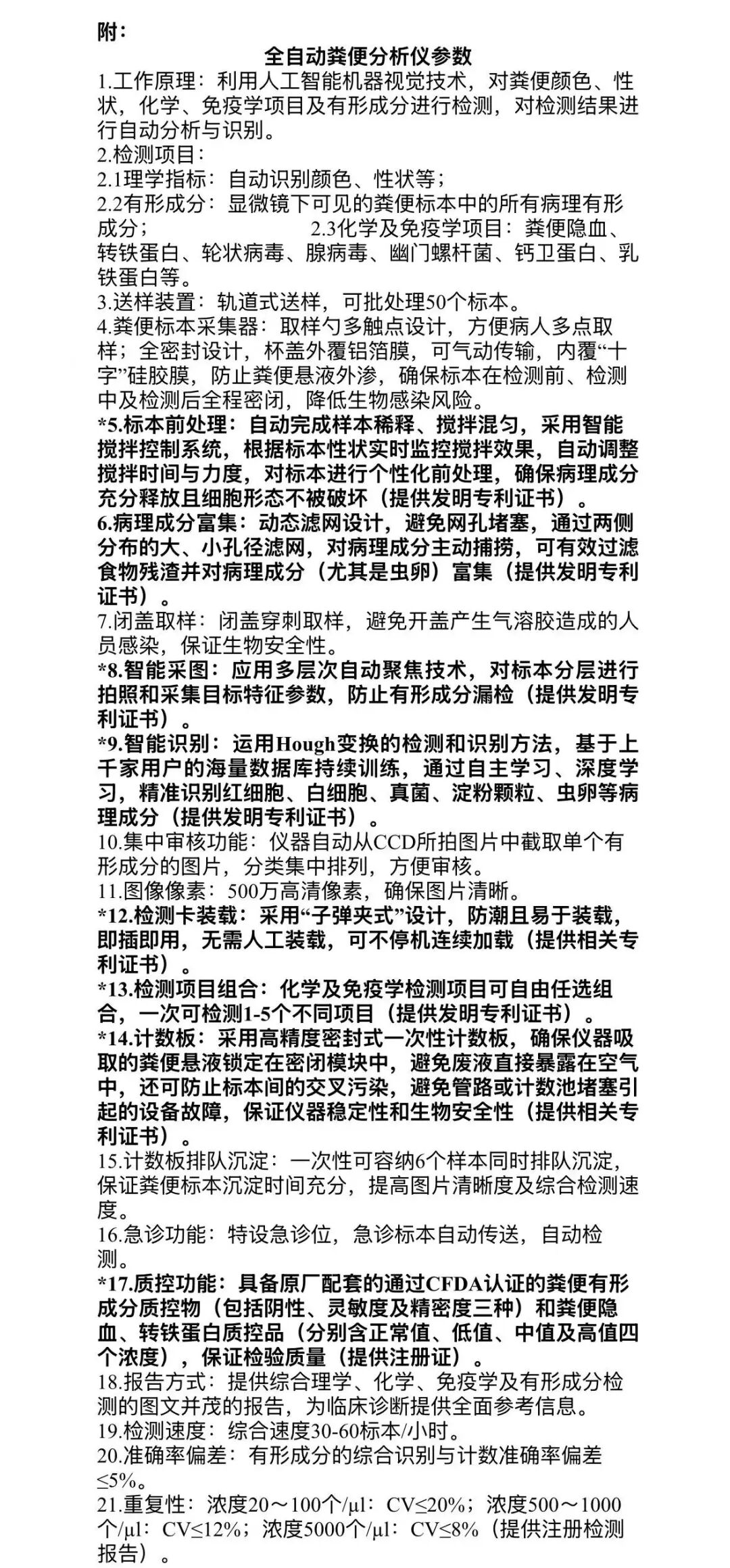
附:巴青县藏医院采购粪便常规检测仪器参数

粪便常规仪器怎么用巴青县藏医院采购粪便常规检测仪器询价公告_https://www.jmylbn.com_新闻资讯_第3张
粪便常规仪器怎么用巴青县藏医院采购粪便常规检测仪器询价公告_https://www.jmylbn.com_新闻资讯_第4张




主      编:阿旺

责      编:拉朗

编      辑:仁青桑珠

消息来源:巴青县藏医院


网信看巴青

粪便常规仪器怎么用巴青县藏医院采购粪便常规检测仪器询价公告_https://www.jmylbn.com_新闻资讯_第5张

巴青精彩,码上可见