相机afc怎么调摄影干货 | 相机调参数顺序是什么?别再搞错啦

新闻资讯2026-04-21 20:12:16
相机afc怎么调摄影干货 | 相机调参数顺序是什么?别再搞错啦_https://www.jmylbn.com_新闻资讯_第1张
相机afc怎么调摄影干货 | 相机调参数顺序是什么?别再搞错啦_https://www.jmylbn.com_新闻资讯_第2张
相机afc怎么调摄影干货 | 相机调参数顺序是什么?别再搞错啦_https://www.jmylbn.com_新闻资讯_第3张
相机afc怎么调摄影干货 | 相机调参数顺序是什么?别再搞错啦_https://www.jmylbn.com_新闻资讯_第4张
相机afc怎么调摄影干货 | 相机调参数顺序是什么?别再搞错啦_https://www.jmylbn.com_新闻资讯_第5张
相机afc怎么调摄影干货 | 相机调参数顺序是什么?别再搞错啦_https://www.jmylbn.com_新闻资讯_第6张
相机afc怎么调摄影干货 | 相机调参数顺序是什么?别再搞错啦_https://www.jmylbn.com_新闻资讯_第7张
相机afc怎么调摄影干货 | 相机调参数顺序是什么?别再搞错啦_https://www.jmylbn.com_新闻资讯_第8张

 摄影干货 | 相机调参数


成都王老师摄影培训

相机afc怎么调摄影干货 | 相机调参数顺序是什么?别再搞错啦_https://www.jmylbn.com_新闻资讯_第9张
相机afc怎么调摄影干货 | 相机调参数顺序是什么?别再搞错啦_https://www.jmylbn.com_新闻资讯_第10张
相机afc怎么调摄影干货 | 相机调参数顺序是什么?别再搞错啦_https://www.jmylbn.com_新闻资讯_第11张



对摄影有了解的同学都知道掌握相机的基本设置和技巧是每位摄影爱好者的必修课。


无论是初学者还是资深摄影师,了解曝光三要素、白平衡、对焦模式等关键概念,都能帮助你拍出更专业、更具艺术感的照片。


今天,我们将通过一系列图解,深入浅出地讲解这些摄影基础知识,让你在实践中轻松掌握,提升你的摄影技能。准备好了吗?让我们一起开启这段摄影技巧的学习之旅吧!


相机afc怎么调摄影干货 | 相机调参数顺序是什么?别再搞错啦_https://www.jmylbn.com_新闻资讯_第12张
相机afc怎么调摄影干货 | 相机调参数顺序是什么?别再搞错啦_https://www.jmylbn.com_新闻资讯_第13张


01

相机afc怎么调摄影干货 | 相机调参数顺序是什么?别再搞错啦_https://www.jmylbn.com_新闻资讯_第14张

曝光三要素

相机afc怎么调摄影干货 | 相机调参数顺序是什么?别再搞错啦_https://www.jmylbn.com_新闻资讯_第15张
相机afc怎么调摄影干货 | 相机调参数顺序是什么?别再搞错啦_https://www.jmylbn.com_新闻资讯_第16张

曝光三要素——光圈、快门和ISO,是摄影中控制照片亮度和清晰度的关键因素。图中通过直观的图示和简洁的文字,解释了这三个要素如何影响照片的曝光。


光圈越大(F数值越小),进光量越多,照片越亮;快门速度越慢(数值越大),进光时间越长,照片越亮;ISO感光度越高,传感器对光线越敏感,曝光量越多。理解并掌握这三个要素的相互作用,是拍出高质量照片的基础。

相机afc怎么调摄影干货 | 相机调参数顺序是什么?别再搞错啦_https://www.jmylbn.com_新闻资讯_第17张
相机afc怎么调摄影干货 | 相机调参数顺序是什么?别再搞错啦_https://www.jmylbn.com_新闻资讯_第18张


相机afc怎么调摄影干货 | 相机调参数顺序是什么?别再搞错啦_https://www.jmylbn.com_新闻资讯_第19张

02

相机afc怎么调摄影干货 | 相机调参数顺序是什么?别再搞错啦_https://www.jmylbn.com_新闻资讯_第20张

数值参考

相机afc怎么调摄影干货 | 相机调参数顺序是什么?别再搞错啦_https://www.jmylbn.com_新闻资讯_第21张
相机afc怎么调摄影干货 | 相机调参数顺序是什么?别再搞错啦_https://www.jmylbn.com_新闻资讯_第22张

提供在不同拍摄模式下的常用数值参考,包括光圈优先(AV模式)快门优先(TV模式)全手动(M模式)的设置建议。


每种模式都针对不同的拍摄场景和需求,提供了具体的光圈、快门速度和ISO的组合。


例如,静态人像拍摄建议使用F/1.2-4的光圈,而夜景人像则建议使用F/2.8-5.6。这些参考数值能够帮助摄影师快速设置相机,适应不同的拍摄环境和主题。

相机afc怎么调摄影干货 | 相机调参数顺序是什么?别再搞错啦_https://www.jmylbn.com_新闻资讯_第23张
相机afc怎么调摄影干货 | 相机调参数顺序是什么?别再搞错啦_https://www.jmylbn.com_新闻资讯_第24张


03

相机afc怎么调摄影干货 | 相机调参数顺序是什么?别再搞错啦_https://www.jmylbn.com_新闻资讯_第25张

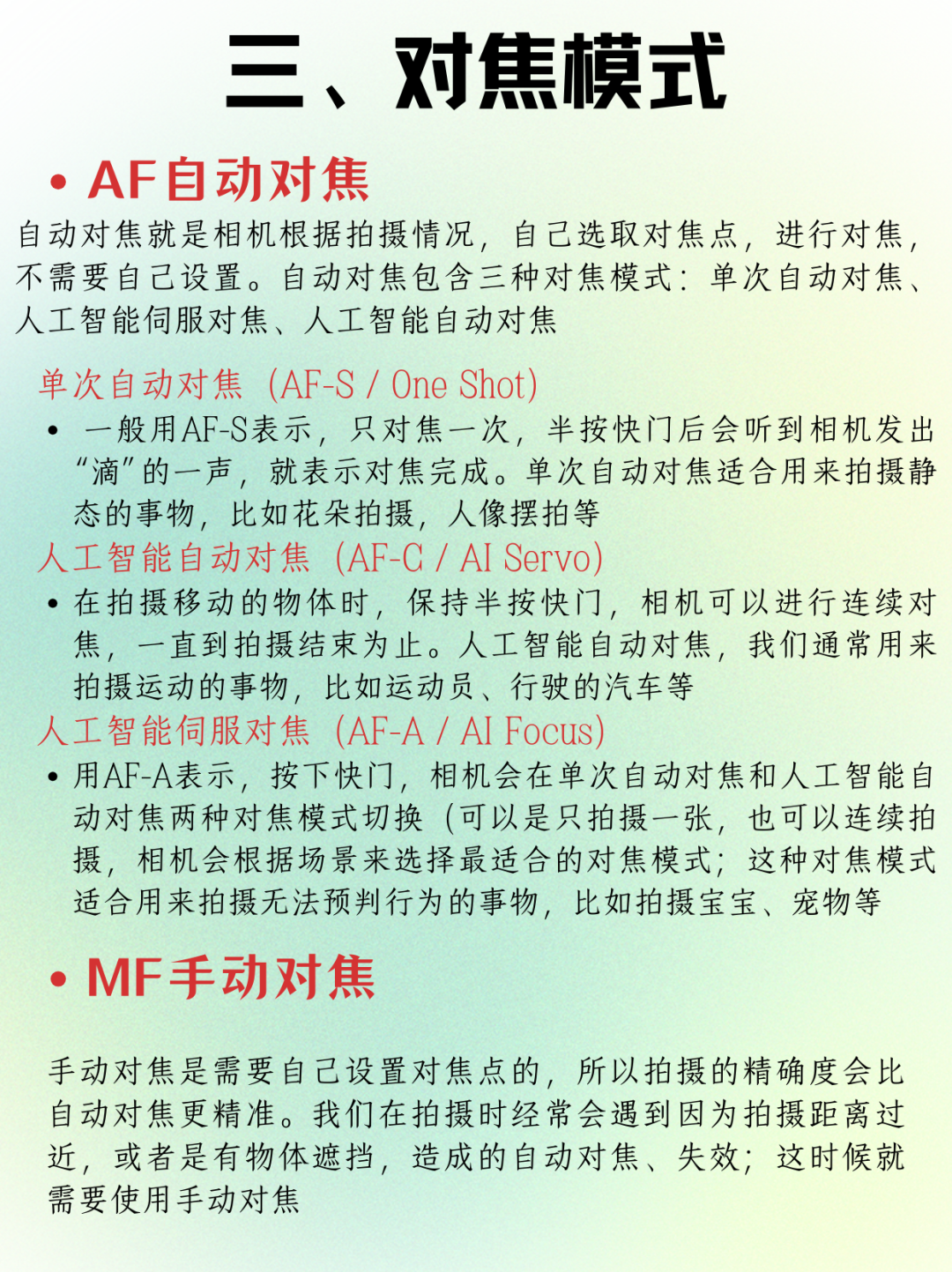
对焦模式

相机afc怎么调摄影干货 | 相机调参数顺序是什么?别再搞错啦_https://www.jmylbn.com_新闻资讯_第26张
相机afc怎么调摄影干货 | 相机调参数顺序是什么?别再搞错啦_https://www.jmylbn.com_新闻资讯_第27张

对焦模式的选择对于拍摄效果至关重要。图中介绍了三种对焦模式:单次自动对焦(AF-S)人工智能自动对焦(AF-C)人工智能伺服对焦(AF-A),以及手动对焦(MF)


每种模式都有其适用的场景,如单次自动对焦适合拍摄静态物体,而人工智能伺服对焦则适合拍摄运动物体。手动对焦则提供了更高的精确度,适合在自动对焦失效时使用。


了解这些对焦模式的特点和应用,能够帮助摄影师在不同拍摄条件下做出最佳选择。

相机afc怎么调摄影干货 | 相机调参数顺序是什么?别再搞错啦_https://www.jmylbn.com_新闻资讯_第28张

04

相机afc怎么调摄影干货 | 相机调参数顺序是什么?别再搞错啦_https://www.jmylbn.com_新闻资讯_第29张

焦距

相机afc怎么调摄影干货 | 相机调参数顺序是什么?别再搞错啦_https://www.jmylbn.com_新闻资讯_第30张
相机afc怎么调摄影干货 | 相机调参数顺序是什么?别再搞错啦_https://www.jmylbn.com_新闻资讯_第31张

焦距是镜头的一个重要参数,它决定了拍摄的视角和景深。图中展示了不同焦距(如8mm、24mm、50mm等)对应的视角范围,并解释了焦距对视角广度和景深的影响。


广角镜头(焦距小)视角大,适合拍摄广阔的风景;长焦镜头(焦距大)视角小,适合拍摄远处的物体或特写。


理解焦距的作用,能够帮助摄影师根据拍摄需求选择合适的镜头,创造出理想的视觉效果。

05

相机afc怎么调摄影干货 | 相机调参数顺序是什么?别再搞错啦_https://www.jmylbn.com_新闻资讯_第32张

测光

相机afc怎么调摄影干货 | 相机调参数顺序是什么?别再搞错啦_https://www.jmylbn.com_新闻资讯_第33张
相机afc怎么调摄影干货 | 相机调参数顺序是什么?别再搞错啦_https://www.jmylbn.com_新闻资讯_第34张

测光是摄影中确定曝光量的重要步骤。图中介绍了三种测光模式:评价测光、点测光和局部测光,每种模式都有其适用的场景。


评价测光适用于大多数场景,能够自动调整测光范围;点测光则对画面中的一个点进行测光,适合拍摄近景或特写;局部测光则对画面中央区域进行测光,适合调整整体曝光。


掌握这些测光模式的特点和应用,能够帮助摄影师在不同光照条件下准确控制曝光,拍出高质量的照片。

06

相机afc怎么调摄影干货 | 相机调参数顺序是什么?别再搞错啦_https://www.jmylbn.com_新闻资讯_第35张

白平衡

相机afc怎么调摄影干货 | 相机调参数顺序是什么?别再搞错啦_https://www.jmylbn.com_新闻资讯_第36张
相机afc怎么调摄影干货 | 相机调参数顺序是什么?别再搞错啦_https://www.jmylbn.com_新闻资讯_第37张

白平衡是摄影中一个非常重要的概念,它确保了在不同光线条件下,白色物体能够被准确地记录为白色,从而使得其他颜色也能呈现出自然、准确的色彩。


图中展示了自动白平衡(AWB)手动白平衡的设置方法,并通过K值的变化展示了色调的变化。K值越大,色调偏黄;K值越小,色调偏蓝。


通过调整白平衡,我们可以达到色彩还原的效果,这对于拍摄风景、人像等不同类型的照片至关重要。



相机afc怎么调摄影干货 | 相机调参数顺序是什么?别再搞错啦_https://www.jmylbn.com_新闻资讯_第38张
相机afc怎么调摄影干货 | 相机调参数顺序是什么?别再搞错啦_https://www.jmylbn.com_新闻资讯_第39张

关于我们——

①6-8人小班教学

②理论+实操

③职业班学员,推荐就业

④免费复学,学会为止!

⑤免费试听,满意再来

⑥提供相机设备和模特

⑦外地学员食宿推荐 

⑧3000 平教学场地 



【成都摄影培训】

关于我们 | 成都王老师摄影培训

成都优质摄影职业培训学校

兴趣学习 | 职业培养|园区创业帮扶|新媒体运营培训

人门/进阶/职业摄影摄像/独立摄影创业

3月摄影开班中欢迎了解~

相机afc怎么调摄影干货 | 相机调参数顺序是什么?别再搞错啦_https://www.jmylbn.com_新闻资讯_第40张

微信号丨wlssypx

电话丨18881482259