转自:(维权)
来自美国麻省理工学院等研究机构的研究人员证明,在40赫兹(Hz)的γ射线脑节律频率下,光的闪烁和声音的滴答声可以减缓阿尔茨海默病(AD)的进展,有效缓解了人类志愿者和实验室小鼠的症状。
在一项新的研究中,来自麻省理工学院皮考尔学习与记忆研究所的研究人员利用小鼠模型,揭示了一种可能有助于产生这些有益效果的关键机制:通过大脑胶状淋巴系统(glymphatic system)清除作为阿尔茨海默病病理学特征的淀粉样蛋白,其中胶状淋巴系统是最近发现的一种与脑血管平行的“管道”网络。相关研究结果近期发表在Nature期刊上,论文标题为“Neuronal dynamics direct cerebrospinal fluid perfusion and brain clearance”。

论文通讯作者、麻省理工学院皮考尔学习与记忆研究所神经科学教授Li-Huei Tsai说,“自从我们在2016年发表第一批研究成果以来,人们一直在问我它是如何起作用的?为什么是40赫兹?为什么不是其他频率?这些确实是我们在实验室里努力解决的非常重要的问题。”
这项新的研究描述了Mitch Murdock在麻省理工学院攻读脑与认知科学博士时领导的一系列实验,结果表明,当γ射线感官刺激增加小鼠大脑中40赫兹的功率和同步性时,会促使一种特殊类型的神经元释放肽。他们的研究结果进一步表明,这些短蛋白信号会驱动特定的过程,促进淀粉样蛋白通过胶状淋巴系统被清除。
Murdock说,“我们还没有关于事件发生的确切顺序的线性图谱。不过,我们的实验结果支持这种通过胶状淋巴系统的清除途径。”
从γ射线到胶状淋巴系统
由于之前的研究已表明,胶状淋巴系统是清除大脑废物的一个关键渠道,并且可能受大脑节律的调节,Tsai及其团队假设,这可能有助于解释Tsai实验室之前观察到的γ射线感觉刺激降低阿尔茨海默病模型小鼠体内淀粉样蛋白水平的现象。
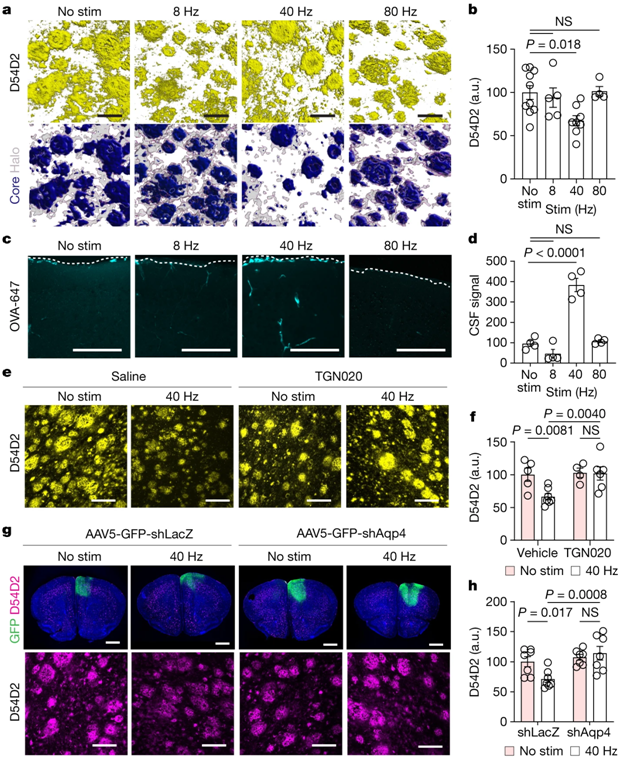
这些作者首先利用“5XFAD”小鼠(阿尔茨海默病的遗传模型)重现了Tsai实验室之前的研究结果,即40赫兹的γ射线感觉刺激会增加大脑中40赫兹的神经元活动并降低淀粉样蛋白水平。然后,他们开始测量流经胶状淋巴系统以带走废物的液体是否发生了相关变化。
事实上,与未接受治疗的对照小鼠组相比,他们在接受γ射线感官刺激治疗的小鼠脑组织中测量到了脑脊液的增加。他们还测出间质液(interstitial fluid)离开大脑的速度加快。
此外,在接受过γ射线感官刺激的小鼠体内,他还测量到排出液体的淋巴管直径增大,并测量到淀粉样蛋白在颈淋巴结中的积聚增加,而颈淋巴结正是大脑液体流动的排泄点。
为了研究液体流动增加的原因,这些作者重点研究了星形胶质细胞的水通道蛋白AQP4(aquaporin 4),它能使这些细胞促进胶状淋巴系统的液体交换。
当他们用一种化学物阻断APQ4功能时,γ射线感觉刺激无法降低淀粉样蛋白水平,也无法改善小鼠的学习和记忆。作为附加测试,他们使用基因技术破坏了AQP4,这也干扰了γ射线驱动的淀粉样蛋白清除。

除了星形胶质细胞中的APQ4活性促进液体交换外,γ射线波促进胶状淋巴系统液体流动的另一个机制是增加邻近血管的搏动。一些测量结果显示,与未经γ射线感觉刺激的对照小鼠组相比,接受γ射线感觉刺激的小鼠具有更强的动脉搏动性。
追踪γ射线感觉刺激等方法如何影响不同细胞类型的最佳新技术之一是对它们的 RNA 进行测序,以跟踪它们表达基因的方式发生的变化。利用这种方法,这些作者发现,γ射线感觉刺激确实促进了与星形胶质细胞的AQP4 活性增加相一致的变化。
肽释放
RNA 测序数据还显示,在γ射线感觉刺激下,一个称为“中间神经元(interneuron)”的神经元亚群会显著增加几种肽的分泌。众所周知,肽的释放取决于大脑节律频率,因此这并不令人惊讶,但这仍然值得注意,因为其中的一种肽——VIP,与抗击阿尔茨海默病的益处有关,并有助于调节血管细胞、血流和胶状淋巴系统清除。
这些作者抓住这一令人感兴趣的结果,进行了测试,结果显示经过γ射线感觉刺激的小鼠大脑中的VIP增加了。他们还使用了一种肽释放传感器,观察到γ射线感觉刺激会导致表达VIP的中间神经元释放更多的肽。
但这种γ射线刺激的肽释放是否介导了胶状淋巴系统清除淀粉样蛋白?为了找出答案,这些作者进行了另一项实验:他们用化学方法关闭了表达VIP的中间神经元。结果显示,神经元关闭后再让小鼠受到γ射线感觉刺激,其动脉搏动性不再增加,也不再有γ射线刺激的淀粉样蛋白清除。
Murdock说,“我们认为许多神经肽都参与其中。”Tsai补充说,他的实验室研究的一个主要新方向将是确定还有哪些肽或其他分子因素可能受到γ射线感觉刺激的驱动。
Tsai和Murdock补充说,虽然这篇论文关注的可能是γ射线感觉刺激帮助大脑的一个重要机制——胶状淋巴系统清除淀粉样蛋白,但这可能不是唯一重要的内在机制。这项新研究中显示的清除效果发生得相当迅速,但在实验室实验和临床研究中,需要数周或数月的长期γ射线感觉刺激才能对认知产生持续影响。
然而,随着每项新研究的开展,科学家们对感官刺激大脑节律如何帮助治疗神经系统疾病有了更多的了解。
参考资料:
Mitchell H. Murdock et al. Multisensory gamma stimulation promotes glymphatic clearance of amyloid. Nature, 2024, doi:10.1038/s41586-024-07132-6.
How 40Hz sensory gamma rhythm stimulation clears amyloid in Alzheimer's micehttps://medicalxpress.com/news/2024-02-40hz-sensory-gamma-rhythm-amyloid.html