牙石探针怎么用专题笔谈 | 牙周探针及探诊技术的进展及临床应用

新闻资讯2026-04-21 17:56:02
牙石探针怎么用专题笔谈 | 牙周探针及探诊技术的进展及临床应用_https://www.jmylbn.com_新闻资讯_第1张

点击
“蓝色字”
关注我们!


本文刊登于《中国实用口腔科杂志》2018年7期392-396页

作者简介


牙石探针怎么用专题笔谈 | 牙周探针及探诊技术的进展及临床应用_https://www.jmylbn.com_新闻资讯_第2张


  闫福华,南京大学医学院附属口腔医院教授、主任医师、博士研究生导师。享受国务院政府特殊津贴专家。教育部高等学校口腔医学专业教学指导委员会委员。江苏省“双创计划”引进人才,江苏省“特聘医学专家”。兼任中华口腔医学会监事、牙周病学专业委员会副主任委员,江苏省口腔医学会副会长,亚太牙周病学会会员,国际口腔种植学会会员。主要研究领域为组织工程与牙周再生治疗、牙周病患者的种植修复治疗以及牙周病与全身系统性疾病的关系等。主持完成省部级及以上科研项目8项,其中国家自然科学基金项目3项。发表学术论文100余篇,其中在SCI源期刊发表论文36篇。主译(审)、参编(译)学术专著16部。获省级科学技术进步奖二等奖1项、中华口腔医学会科技奖二等奖1项。



作者姓名:程 远,陈 斌,闫福华

基金项目:江苏省科教强卫工程(CXTDB2017014);南京市科技发展计划国际合作项目(201605083)

作者单位:南京大学医学院附属口腔医院·南京市口腔医院牙周病科,江苏  南京  210008

通信作者:闫福华,电子信箱:yanfh@nju.edu.cn


摘要:牙周病的正确诊断和治疗依赖规范化的牙周检查,在诸多的牙周检查中牙周探诊是最重要的检查方法之一。牙周探诊不仅可以探测牙龈出血、牙周袋深度、牙周附着水平,还可以探查袋内是否有牙石、是否出现根分叉病变等情况。文章就目前牙周探针及探诊技术的进展及临床应用做一介绍,以期牙周探诊技术在临床诊疗中发挥更大的作用。

关键词:牙周病;牙周探诊;牙周探针;牙石探针;根分叉探针;Florida探针



  牙周病是口腔常见病、多发病,包括累及牙龈组织的牙龈炎和波及深层牙周组织的牙周炎[1]。牙周探诊是牙周病(特别是牙周炎)诊断中最重要的检查方法之一。现已经公认,在临床上应把牙周探诊作为常规检查。牙周探诊通常意义上是指用牙周刻度探针来探测牙周袋的深度。临床上牙周探诊检查还包括探测牙龈出血、牙周附着水平、牙周袋内根面的牙石、根分叉病变等情况。本文将对牙周探针及探诊技术的进展及临床应用做一介绍,以期牙周探诊技术在临床诊疗中发挥更大的作用。


1    牙周器械


1. 1    组成    所有牙周器械组成基本如图1所示,包括:(1)手柄,牙周器械被握持的部分,通常表面纹理处理有利于握持;(2)工作杆,连接手柄与工作端之间的杆状部分,工作杆根据其弯曲分为简单工作杆(直线型)及复杂工作杆(两个弯曲),延长了工作端的长度,使其能正确放置于不同牙位的根面;(3)工作端,作用于牙面或根面实现功能的部分,与工作杆相连,根据器械的不同作用,工作端或较圆滑或较锋利,有或无工作刃,有一侧或双侧工作端。

1. 2    握持方法    通常采用改良握笔法,如图2所示,拇指与食指握住手柄,中指指腹顶住工作杆,中指与无名指紧贴一起共同作为支点,支点可采用口内支点或口外支点。在使用的时候要做到“三不离”:(1)器械不离手;(2)支点不脱离;(3)中指无名指不离。改良握笔法与传统持笔法相比能获得较大的器械工作范围,也能更精确地控制工作端从而获得更好的手感。

牙石探针怎么用专题笔谈 | 牙周探针及探诊技术的进展及临床应用_https://www.jmylbn.com_新闻资讯_第3张

1. 3    牙周探针    牙周探针是牙周器械的一种,类似一种微型的尺子,以毫米为单位。主要用于探查和测量牙周袋及附着水平,同时评估牙龈探诊出血及溢脓等情况。

1. 3. 1    第一代牙周探针    通常来说,将不能恒定探诊力度、不能自动收集数据的手持探针统称为第一代牙周探针。19世纪80年代,Riggs率先提出用探针测量牙周袋深度后采用龈下刮治来治疗牙周疾病,且取得良好的临床疗效。这之前无人在文章中提及过牙周探针。随后1887年Black提出尖端宽1.5 mm、长8 mm且略向左或右倾斜有利于探查的牙周探针。1928年Box曾在文章中描述使用过一种牙周探针,但未对探针进行详细的描述。直到20世纪初,Williams提出了沿用至今的探针,探针尖端直径1 mm,探针长度10 mm,刻度显示1、2、3、5、7、8、9、10 mm,探针尖端与工作杆呈130°角。这也是后续牙周探针不断发展的原型。Hefti[2]提出,探针尖端应圆润以尽量降低患者的不舒适度。因此,Fishs探针尖端呈锥状圆形,长10 mm,工作端与工作杆呈90°角。随后很多学者提出一系列改良Williams探针。其中比较有名的是20世纪60年代提出的ZIS探针,工作端与工作杆呈115°角,工作端长13 mm,在3、6、9 mm处分别有标记。随后芝加哥Hu-Friedy公司研发出了PCP-UNC 15探针,探针呈锥形,尖端直径0.5 mm、长约15 mm,每1 mm均有刻度,该探针是目前临床上首选的手持探针。1978年WHO组织推荐使用CPITN探针,尖端球形,直径0.5 mm、长16 mm,工作端与工作杆呈90°角,工作杆与手柄呈30°角。该探针被建议用于流行病学调查及牙周病患者的常规检查。

1. 3. 2    第二代牙周探针    随着牙周探针的广泛应用,很长一段时间,学者们以探诊深度作为判断牙周状况的金标准。直到20世纪六七十年代,有学者提出以探诊出血作为判断炎症状况的指标,这引发了大家对于“轻度探诊”的讨论。学者们提出了不同的探诊力度,因此压力敏感性牙周探针应运而生,这就是第二代牙周探针。1973年Hassell等研究表明,临床上合适的探诊力度介于0.235 ~ 1.127 N之间。1977年Armitage等通过压力敏感探针评估临床附着丧失的准确性,以及1980年Polson等结合电压力敏感探针,均提示0.25 N是合适的探诊力度。随后经过一系列研究和发展,Borsboom等[3]于1981年发明了一个真正意义上简单操作、力度恒定的牙周探针,标准牙周探诊力度为0.13 N,0.26 N和0.57 N也是可以接受的。

1. 3. 3    第三代牙周探针    探诊力度是影响探诊准确性的主要因素,除此以外,探针读数、数据收集等也是人工探查易疏忽的地方,而这是计算机可以避免的。1986年Jeffcoat等[4]提出第一代计算机化自动测量及数据收集的压力敏感性探针,探诊力度在0 ~ 0.49 N之间,对应探诊压力在0 ~ 2.50 N/ mm2之间。随后Gibbs等[5]研制出了Florida探针。其他很多学者提出不同的探针系统,如Brodontic探针、Jonker探针等。

  临床上常用的牙周手持探针如图3所示。牙周探针的作用决定了其有以下几个共性:钝的、杆状的工作末端;圆形或矩形的横截面;利用毫米标记进行测量。

牙石探针怎么用专题笔谈 | 牙周探针及探诊技术的进展及临床应用_https://www.jmylbn.com_新闻资讯_第4张

1. 4    牙石探针    牙结石是在牙面或修复体表面沉积的已钙化或正在钙化的菌斑沉积物,其表面覆盖大量未钙化的菌斑。根据其沉积的部位,龈缘以上称为龈上牙石,龈缘以下称为龈下牙石[1]。临床牙冠上的龈上牙石可肉眼直接看到,而龈下牙石的分布则需借助牙石探针的探查。牙石探针不仅可探查牙石沉积情况,也可探查不规整的牙面及修复体的边缘。

  普通探针亦可探查牙石分布情况,但牙石探针具有更精细的结构,敏感度更高。如图4所示的Hu-FriedyEXD11-126双端牙石探针,一方面与Grace刮治器11/12号类似,手柄两端对称的工作端,且工作杆有2个弯曲;另一方面与普通探针相似但具有更灵活精细圆润的工作端,尖端横断面为圆型,工作端两侧无工作刃之分。图4中所示的Hu-FriedyEXD11-12A6牙石探针较Hu-FriedyEXD11-126牙石探针工作杆长3 mm,有利于对深袋内牙石的探查。探查牙石时采用改良握笔法,由于其尖端无工作刃之分,因此在使用时亦无近远中向之分,但有颊舌向之分;其工作端的选择可通过检查末端柄与牙面长轴的关系来确定,如图5a所示工作端末端柄与牙面长轴平行且跨过牙面(龈向)是正确的;反之如图5b所示工作端末端与牙面长轴垂直且跨过牙面(近远中向)则是错误的,不利于操作。在进行根面牙石提拉探查时,不要对牙面施加压力,手指握持器械尽量放松,轻轻拂过牙面。牙石探针真正的作用不是用特定方法来探测牙结石,而是探针尖端一侧靠在根面感触物体,当探针尖端划过牙面粗糙的牙石时会产生振动,这个振动会从探针尖端通过器械杆部传递到手柄,从而来探测牙石,因此不要对牙面施加压力。

牙石探针怎么用专题笔谈 | 牙周探针及探诊技术的进展及临床应用_https://www.jmylbn.com_新闻资讯_第5张

1. 5    根分叉探针    根分叉探针又叫根分歧探针。根分叉是多根牙牙根分开的区域。双根牙即对应双根分叉,三根牙即对应三根分叉。Glickman分类法根据病变程度将根分叉病变分为以下4种:Ⅰ度,可探及根柱上,探及根分叉入口上方的凹陷,但探针不能探入根分叉区域,通常用符号“∧”表示;Ⅱ度,探针可部分探入根分叉区,超过牙齿宽度的1/3,但尚不能穿通根分叉区域,通常采用符号“Δ”表示;Ⅲ度,对于下颌磨牙来说,探针可完全通过近远中根构成的双根分叉区而对侧软组织覆盖不可见,上颌磨牙则探针可通过近远中颊根中间触及到腭根,通常采用符号“▲”来表示;Ⅳ度,同Ⅲ度基本相同,但由于组织退缩,临床上可见探针从对侧穿出,通常采用符号“◆”来表示[1]。另一种分类是Hamp等根据水平探诊根分叉骨破坏的程度将根分叉病变分为以下3种:Ⅰ度,探针水平探入根分叉区,探入深度不超过牙齿宽度的1/3;Ⅱ度,根分叉区骨质的水平性破坏已超过牙宽度的1/3,但尚未与对侧穿通;Ⅲ度,探针能畅通,表明根分叉区骨质已“贯通性”破坏[1]。

  根分叉探针是专门用来评估根分叉区域的骨支持情况的特殊牙周探针。根分叉探针具有弯曲圆钝的工作端,容易探入根分叉区域,而不刺伤软组织。临床上多用一个弯曲的、带有3-6-9-12 mm刻度分级的根分歧探针(Nabers根分叉探针)来进行探查,如图6所示。使用时同样采用改良握笔式,工作端末端柄与牙面长轴平行。

牙石探针怎么用专题笔谈 | 牙周探针及探诊技术的进展及临床应用_https://www.jmylbn.com_新闻资讯_第6张

2    牙周探诊技术


  探诊采用走步式探诊法[1],即探针尖端沿着龈沟或牙周袋底走步式运动探查,如图7a所示。施加约0.196 N力度插入探针直至结合上皮,走步式前进,探针每向前移动1 mm,进行上下短促提拉,上下探诊距离约1 ~ 2 mm。当插入探针时,工作端应与根面保持平行,尤其是邻面探查时,如图7b所示,分别显示了探针与根面的正确和不正确摆放位置。对于邻面探查,由于邻接点阻挡,探针不能直接平行插入邻接点接触区下方,需要轻度倾斜探针使其尖端可达接触区域下方至结合上皮,如图7 c所示。每颗牙记录6个位点探诊深度,即颊面远中、颊面中央、颊面近中、舌面远中、舌面中央以及舌面近中。每一位点记录1个数值,如果某区域的测量深度不同,记录该区域最深的测量值,如某区域走步式探诊有4 ~ 6 mm,则记录6 mm为该位点的探诊深度。另外,测量记录取高的整数值,例如测量值介于4 ~ 5 mm之间则记录为5 mm。

牙石探针怎么用专题笔谈 | 牙周探针及探诊技术的进展及临床应用_https://www.jmylbn.com_新闻资讯_第7张

  在诊断及治疗过程中可能会进行多次牙周探查。对于中重度牙周炎患者,由于炎症及大量龈上下牙石的阻碍,初始探查往往不够精确,这种初步探查结合影像学检查更多的是为了确定患牙是否具有保留价值;待去除牙石,且患者能够进行自我菌斑控制一段时间,急性炎症缓解后才能进行准确的探查,此时探查的主要目的是评估患牙牙周袋、附着丧失、根分叉病变情况,探查的结果为后期制定进一步的治疗方案提供依据[6];通常牙周翻瓣术后6周内勿探测牙周袋,再生治疗术后6个月内勿探测牙周袋。在进行种植体周围探查时,探诊力度需轻柔,探诊时不要损伤种植体周围黏膜。


3    影响牙周探针探诊准确性的因素


  牙周探针探诊结果的准确性受以下因素影响[7-9],包括:(1)牙石的阻挡;(2)探针的大小;(3)解剖条件(如牙面外形),其限制了探诊角度或放置位置;(4)牙周探针的分级刻度;(5)探诊时施加的压力;(6)软组织炎症细胞浸润的程度以及伴发的胶原纤维丧失的程度,有研究表明,当牙周袋袋底上皮的结缔组织被炎症细胞浸润时,牙周探针在到达牙周袋底后,仍会穿透结合上皮根方,继续向下,深入结缔组织,此时所测得的牙周袋袋深大于真实的袋深,差值可能小于1 mm,也可能有数毫米[10-11];(7)测量者的主观因素。由探针大小、牙面外形、不正确的角度、探针刻度分级等因素造成的测量误差,可通过选择标准器械、正确详细的操作等方式减小,甚至避免。

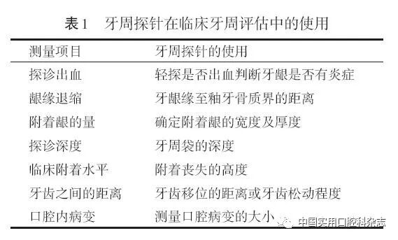
  牙周探针的作用除了熟知的可以测定牙周袋深度、是否探诊出血、临床附着丧失程度以外,还可以测量角化龈宽度、牙龈厚度、牙间隙宽度、牙齿松动度、病损大小等,如表1所示。

牙石探针怎么用专题笔谈 | 牙周探针及探诊技术的进展及临床应用_https://www.jmylbn.com_新闻资讯_第8张

4    Florida探针


  近年来,牙周探诊过程已经开始使用标准化的自动化探诊系统,也就是第三代牙周探针,如最常用的Florida探针。Florida探针由探针针尖、手柄、脚踏开关、计算机系统组成,采用线性换能器传递信息[12];针尖直径为0.4 mm,在5 mm、10 mm刻度直径分别为0.5 mm和0.6 mm;探诊力度0.2 N,即159 N/cm2 。探查表如图8所示,可探查菌斑、龈缘位置、牙周袋、附着丧失、松动度、探诊出血、根分叉病变等,并绘制成表,同时根据结果对患者病情进行诊断、风险评估,复诊测量同样指标,前后对照,评估疾病的转归情况。

  手工探查要求操作者在测量每颗牙齿后停止并记录,或者需要助手协助记录测量结果;而且手工探查的准确性还受诸多主观客观因素的影响。而Florida探针可有效提高工作效率,减少主客观误差。国内外多项研究表明,Florida探针比手持探针可重复性好,且可以恒定压力,使探针尖端在检查时可止于结合上皮处,不仅可减轻检查对牙周组织的损伤,也可降低患者的疼痛感[13-15];另一方面,有文献表明,对种植体周围的探查需要更高的灵敏度,且Florida探针工作端为钛合金材料,因此在种植体周围检查中也占有优势[16];有学者进行动物实验研究表明,Florida探针能够在健康牙周组织中止于结合上皮,平均误差为-0.05 mm,在种植体周围炎组中,探针超过结缔组织水平平均0.52 mm[17]。但Florida探针也有不足之处,在操作时,敏感性不如手持探针,且龈下牙石能明显干扰探针的继续深入[7]。

牙石探针怎么用专题笔谈 | 牙周探针及探诊技术的进展及临床应用_https://www.jmylbn.com_新闻资讯_第9张

5    总结


  牙周探诊是牙周病特别是牙周炎诊断中最重要的检查方法之一,通过探诊可了解是否有牙周袋的形成、牙周袋的深度及牙周附着丧失、探诊出血、牙齿松动、根分叉病变、根面牙石等情况。本文详述了牙周探诊相关牙周探针、牙石探针以及根分叉探针的进展及临床应用。希望基于正确的牙周探诊及其他辅助检查,从而准确确定牙周病及其类型、范围和严重程度,进一步明确病因、进展阶段、影响因素和预后评估,制定出个性化的治疗措施,以获得最佳的临床疗效。

参考文献  略





引用或转载请注明出处!


牙石探针怎么用专题笔谈 | 牙周探针及探诊技术的进展及临床应用_https://www.jmylbn.com_新闻资讯_第10张