湖南止血材料怎么挂网【会员动态】锡创投:锡创智研 | 大外科耗材的结构性变革:微创浪潮下的智能升级与国产替代

新闻资讯2026-04-21 17:36:07

外科手术耗材行业正伴随微创术式的普及与技术迭代而稳健增长,其背后是医疗控费政策、患者需求升级与医院效率提升的多重驱动。与此同时,带量采购等政策在重塑行业价格体系的同时,也加速了国产企业在中低端领域的替代进程,并为具备核心技术、完整管线与海外拓展能力的本土企业带来结构性机会。

本报告将从全球与中国市场的规模与趋势出发,分析超声刀、吻合器、缝合线、止血材料四大核心细分领域的竞争格局、技术方向与集采影响,评估国产替代的发展阶段与关键路径,旨在为研判大外科赛道的发展前景与投资机遇提供参考。


行业概述


外科手术耗材的定义与分类

外科手术耗材是指在外科手术过程中使用的各类医疗器械与耗材,根据手术方式主要分为开放手术耗材与微创外科手术耗材两大类。随着医疗技术进步与患者对"小创伤、快恢复"需求的提升,微创外科手术(MIS)已成为主流发展趋势。根据QYResearch报告,全球外科止血剂、内部组织密封剂和粘附障碍行业预计到2031年市场规模将达到547.5亿元,2025-2031年期间年复合增长率(CAGR)为7.1%。

在中国市场,随着分级诊疗制度推进及二级医院手术市场扩容,微创手术渗透率逐步提高。根据统计,中国MIS手术量从2019年的1190万台预计增长至2024年的2600万台,期间CAGR高达16.9%。同时,可开展MIS的医院数量也从2019年的约4400家(占全部医院的18.5%)预计增长至2024年的8850家,CAGR为15%。

行业核心驱动因素

  • 政策端:DRG/DIP支付改革推动医院选择性价比高、恢复快的微创术式。

  • 患者端:更倾向于接受创伤小、恢复快的微创手术,对手术体验要求提高。

  • 医院端:药品耗材零加成背景下,翻台率更高的微创手术成为医院建设重点。

  • 技术端:国产替代加速,集采推动本土企业技术创新与成本优化。


市场规模与发展趋势


全球市场规模及预测

  • 整体市场规模:全球微创外科手术器械与耗材市场是一个千亿级规模的庞大市场。根据Grand View Research的报告,2023年全球微创外科市场规模已超过298.7亿美元,预计从2024年到2030年将以7.8% 的年复合增长率(CAGR)持续扩张。

  • 区域分布:从区域来看,北美是最大的市场,占据超过40%的份额,这得益于其高度的技术普及和成熟的医疗体系。亚太地区则是增长最快的市场,其驱动力来自中国、印度等新兴市场国家医疗基础设施的改善、微创手术渗透率的快速提升以及庞大的患者基数。

    全球市场的增长主要受以下因素驱动:

  • 微创手术普及:越来越多的传统开放手术被微创手术替代。

  • 技术迭代:手术机器人、4K/3D/荧光内窥镜等新技术的应用拓宽了微创手术的适用范围。

  • 人口结构变化:全球老龄化趋势增加了对手术干预的需求。

  • 医疗支出增长:尤其在新兴经济体,对医疗基础设施的投资为市场提供了支撑。

从全球视角看,生物止血材料市场预计到2031年将达到60.3亿元,2025-2031年CAGR为6.0%。而生物基止血材料市场在2025-2031期间的年复合增长率预计达到8.4%。

中国市场规模及预测

中国微创外科手术器械及配件(MISIA)市场规模从2015年的96亿元增至2019年的185亿元,CAGR为17.8%,预计到2024年将增至408亿元,预测期间CAGR为17.0%。其中,一次性产品因可降低患者感染风险及医院消毒负担,成为市场主流,2019年占比82.7%,预计2025年将增至90%。

表:中国微创外科手术器械及配件(MISIA)市场规模及预测

湖南止血材料怎么挂网【会员动态】锡创投:锡创智研 | 大外科耗材的结构性变革:微创浪潮下的智能升级与国产替代_https://www.jmylbn.com_新闻资讯_第1张

(数据来自QYResearch)

增长驱动因素分析

  • 手术量稳步增长:我国医院手术量保持稳健增长,2019年总计6930万人次,2016-2019年CAGR为11.1%。2021年增至7574万人次,随着分级诊疗推进,未来手术量增长率有望进一步提速。

  • 微创手术渗透率提升:中国MIS渗透率从2015年的28.5%提升至2019年的38.1%,预计2024年增至49%,但相比美国(80.1%,2019)仍有巨大提升空间,增长潜力巨大。

  • 医保支付改革利好:在医保控费大环境下,微创手术因用药少、住院时间短,整体医保支出更低,受到DRG/DIP支付政策鼓励。

  • 产品升级与术式拓展:超声刀、电动吻合器等高端产品普及率提升,手术机器人等新技术应用拓展了微创手术适用范围。

    湖南止血材料怎么挂网【会员动态】锡创投:锡创智研 | 大外科耗材的结构性变革:微创浪潮下的智能升级与国产替代_https://www.jmylbn.com_新闻资讯_第2张

产业链结构

外科耗材产业链上游为原材料供应商(如医用高分子材料、金属材料、生物材料等),中游为耗材生产商(包括外资巨头和本土企业),下游为终端医疗机构(医院、诊所等)。近年来,随着带量采购常态化,渠道不断压缩,利润空间向上游原材料和下游服务环节转移。


细分市场深度分析


超声刀市场

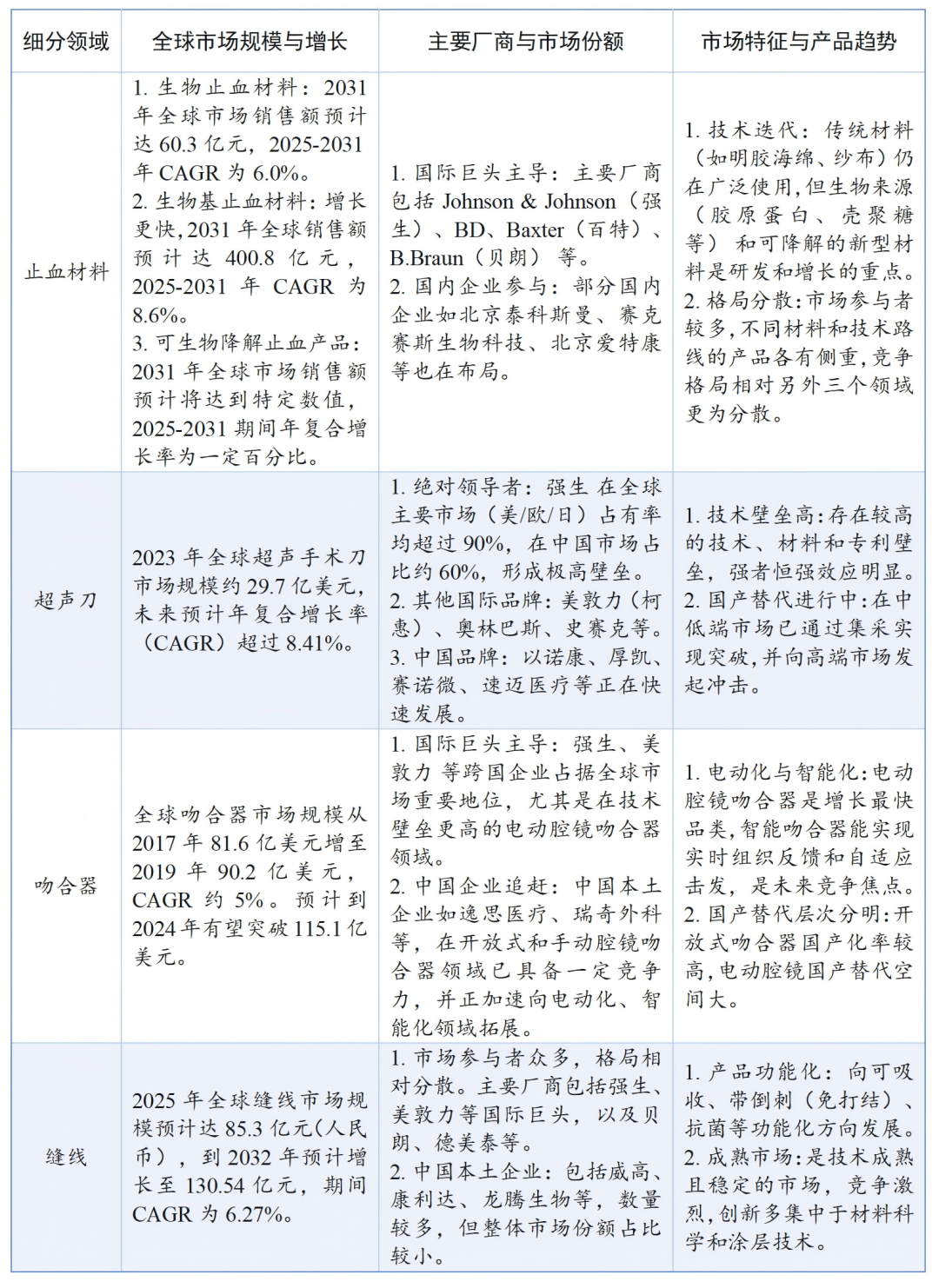
超声刀全称为超声切割止血刀,可用于除骨组织和输卵管之外的所有人体组织的切割,已广泛应用于各种外科手术。

市场规模与竞争格局

  • 中国一次性超声刀头市场规模从2019年的15.5亿元,预计增至2025年的61.6亿元,CAGR高达24.9%。

  • 目前,市场由外资主导,强生占全球主要市场90%以上,在国内市场占比约60%。

  • 国产品牌以诺康、厚凯、赛诺微等逐步崛起,2019年国产一次性超声刀头按销量计和按销售收入计分别占到26.8%及9.7%,预计2024年将分别增至53.0%及26.8%。

产品结构与技术壁垒

超声刀主要由高频功率源(主机)及超声振动系统组成,技术难点在于换能器的电声转换效率、超声波导的机械损耗和传输效率、超声刀系统的输出稳定性。提升换能器的核心指标,将超声波能量高效、稳定地传输到刀头尖端是关键技术挑战。

集采影响与趋势

  • 2022年广东等16省市联盟超声刀头集采平均降价70%,最高降幅达93%。

  • 中低端3mm超声刀头降至百元级别,高端7mm、5mm的超声刀均价从5734元降到1800元,降幅68.6%。

  • 集采后国产超声刀头采购量已占总采购量62%,中低端产品基本实现国产替代。

技术发展方向

  • 智能组织识别技术:新一代的智能超声刀(如强生旗下爱惜康的GEN11和新款智能超声刀)搭载了实时组织感知和自适应技术。该技术能够通过微秒级的频率追踪,自动识别刀头所接触组织的类型和密度,并实时智能调整能量输出。这确保了在不同组织(如血管、脂肪、筋膜)上都能实现高效、均匀的切割和凝闭,有效减少了组织损伤和焦痂,提升了手术安全性和效率。

  • 系统集成与平台化:超声刀系统正与能量平台进一步集成。例如,美敦力的SureForm系列电动吻合器搭配其Hugo机器人手术系统,实现了无缝对接和智能化控制。强生也致力于将其超声刀产品整合进其OTTAVA手术机器人生态系统,标志着从单一器械向智能化、平台化手术解决方案的演进。

    湖南止血材料怎么挂网【会员动态】锡创投:锡创智研 | 大外科耗材的结构性变革:微创浪潮下的智能升级与国产替代_https://www.jmylbn.com_新闻资讯_第3张


吻合器市场

吻合器为替代手工缝合的设备,工作原理与订书机相似,通过机械传动装置将吻合针插入组织并固定。

市场规模与结构

  • 中国吻合器市场规模从2019年的94.79亿元预计增至2025年的124.31亿元,CAGR为6.0%。

  • 腔镜吻合器销售金额占据78%市场规模,其中电动腔镜吻合器增速最快。

  • 开放式吻合器国产化率已达78%,而电动腔镜吻合器国产化率仅为22%,存在较大替代空间。

竞争格局

  • 强生、美敦力等进口厂商在电动腔镜吻合器市场占有率高达70%。

  • 国产手动腔镜吻合器CR4为逸思医疗(10%)、瑞奇外科(6%)、派尔特(3%)及天臣医疗(2%)。

  • 电动腔镜吻合器中国产品牌风和医疗、维尔凯迪、瑞奇外科、逸思医疗等合计占约18%。

集采影响与趋势

  • 开放式及腔镜(非电动)吻合器集采价格降幅高达90%以上。

  • 电动吻合器集采降幅较为温和(40%-60%),为国产企业提供替代机遇。

  • 集采加快国产厂商准入速度,剩余分配量机制有利于降幅大的国产厂商。

技术发展方向

  • 智能化与实时反馈:吻合器的技术竞赛已从“电动化”迈向“智能化”。以强生ECHELON 3000和美敦力Signia为代表的智能吻合器,集成了实时组织厚度传感和自适应击发技术。系统能根据夹持组织的实时厚度和顺应性,自动调整压榨力和击发速度,并提供视觉/触觉反馈,旨在从根本上降低因组织过厚或过薄导致的吻合口漏和出血风险。

    湖南止血材料怎么挂网【会员动态】锡创投:锡创智研 | 大外科耗材的结构性变革:微创浪潮下的智能升级与国产替代_https://www.jmylbn.com_新闻资讯_第4张


  • 专用化与多功能化:针对特定高难度术式,开发专用吻合器成为趋势。例如,泰利福收购获得的用于腹腔镜袖状胃切除术的加长型吻合器。此外,市场上出现了将吻合与加固功能一体化的产品,例如一些吻合器可同步在吻合口放置生物补片,以降低并发症风险。

    湖南止血材料怎么挂网【会员动态】锡创投:锡创智研 | 大外科耗材的结构性变革:微创浪潮下的智能升级与国产替代_https://www.jmylbn.com_新闻资讯_第5张
湖南止血材料怎么挂网【会员动态】锡创投:锡创智研 | 大外科耗材的结构性变革:微创浪潮下的智能升级与国产替代_https://www.jmylbn.com_新闻资讯_第6张

资料来源:华安证券

缝合线市场

缝合线是在外科手术中用于结扎止血、缝合止血以及组织缝合的特殊线性材料。

市场规模与结构

  • 中国医用缝线市场规模从2019年的37亿元,预计增至2025年的85亿元,CAGR为15.4%。

  • 多股可吸收缝线用量最大,占63%;单股可吸收倒刺线占15%,年增速高达15-20%。

  • 市场以外资为主,强生占60%,美敦力(柯惠)12%,舜科6%,贝朗2%。

产品升级趋势

倒刺线(免打结缝合线)凭借免打结、高效缝合的优势,成为市场增长主力。集采后终端降价幅度达60-70%,但未击穿出厂价,厂家毛利仍在70%以上,有继续降价换空间的可能。

集采影响与趋势

集采背景:以河北省牵头三明采购联盟的19类耗材集中带量采购为标志性事件。在此次集采中,倒刺线价格平均下降了约三分之二。

市场影响

  • 加速渗透——价格的大幅下降使得过去因成本原因控费严格的科室(如部分普外科、基层医院)也开始广泛使用倒刺线,其应用场景从腔镜手术迅速拓展到更多开放手术市场,渗透率显著提升。

  • 格局重塑,国产品牌崛起:在此次集采中,健适医疗、百迈科医疗、杭州爱普医疗等国内企业成功中选,且排名靠前。而外资巨头强生则因价格因素谈判未成功,暂时出局。这为国产企业打开了巨大的市场准入窗口,是国产替代的典型案例。

  • 入院门槛降低:带量采购直接降低了产品的入院准入门槛,国产企业得以凭借价格优势和集采“通行证”快速进入原本由进口品牌主导的二、三甲医院。

技术发展方向

  • 功能化涂层与结构创新:除了倒刺线结构的普及,技术创新更多体现在功能性涂层上。

  • 长效抗菌:以强生抗菌薇乔为代表,通过在缝线涂层中添加三氯生等抗菌剂,能显著降低手术部位感染(SSI)风险。国内企业如健适医疗也推出了自己的三氯生涂层抗菌缝合线。

    湖南止血材料怎么挂网【会员动态】锡创投:锡创智研 | 大外科耗材的结构性变革:微创浪潮下的智能升级与国产替代_https://www.jmylbn.com_新闻资讯_第7张


  • 促进愈合:部分高端缝线开始整合细胞因子或生物活性物质,旨在主动促进组织愈合与再生,超越了传统缝线仅提供机械支撑的功能。

    湖南止血材料怎么挂网【会员动态】锡创投:锡创智研 | 大外科耗材的结构性变革:微创浪潮下的智能升级与国产替代_https://www.jmylbn.com_新闻资讯_第8张


止血材料市场

止血材料是外科手术中用于控制和减少术中或术后出血的关键耗材,根据材料特性可分为传统纱布和新型生物止血材料。

市场规模与结构

  • 中国止血材料市场规模从2019年的116.19亿元,预计增至2025年的483.6亿元,CAGR高达26.7%,值得注意的是,止血材料市场规模的快速增长主要源于可吸收止血材料的爆发式增长,而整体市场增速差异较大。

  • 全球外科止血剂、内部组织密封剂和粘附障碍市场预计2031年达到547.5亿元,CAGR为7.1%。

  • 国内止血材料市场规模约300亿左右,全球市场规模约1000亿元以上。

  • 生物止血材料预计到2031年达到60.3亿元,CAGR为6.0%。

产品分类与技术发展

  • 按形态:可分为纱布、非织布、纤丝、粉、海绵、膜、流体、蜡等。

  • 按原料:可分为动物来源(明胶、胶原蛋白)、植物来源(氧化纤维素)及人工合成材料。

  • 创新趋势:生物基止血材料快速增长,2024年全球收入约33.5亿美元,预计2031年达59.9亿美元,CAGR为8.4%。

技术发展方向

  • 新型生物敷料:中科院深圳先进院研发的基于生物纤维素的T-BC敷料,能在1分钟内实现快速止血,伤口闭合率较对照组提高约40%。

    湖南止血材料怎么挂网【会员动态】锡创投:锡创智研 | 大外科耗材的结构性变革:微创浪潮下的智能升级与国产替代_https://www.jmylbn.com_新闻资讯_第9张


  • 体液触发水凝胶:同济大学与浙江大学团队开发的BTTA水凝胶能在30秒内止住股动脉横断造成的严重出血,并促进组织再生。

    湖南止血材料怎么挂网【会员动态】锡创投:锡创智研 | 大外科耗材的结构性变革:微创浪潮下的智能升级与国产替代_https://www.jmylbn.com_新闻资讯_第10张


中国主要外科耗材细分市场比较

湖南止血材料怎么挂网【会员动态】锡创投:锡创智研 | 大外科耗材的结构性变革:微创浪潮下的智能升级与国产替代_https://www.jmylbn.com_新闻资讯_第11张

资料来源:QYResearch


竞争格局分析



全球竞争格局

湖南止血材料怎么挂网【会员动态】锡创投:锡创智研 | 大外科耗材的结构性变革:微创浪潮下的智能升级与国产替代_https://www.jmylbn.com_新闻资讯_第12张

资料来源:贝哲斯


中国市场竞争态势

 中国外科耗材市场呈现"外资主导、国产崛起"格局

  • 外资企业:强生、美敦力、奥林巴斯等在吻合器、超声刀、缝合线等高值耗材领域占据主导。

  • 本土企业:康基医疗、逸思医疗、瑞奇外科、健适医疗、以诺康、厚凯等在中低端市场实现替代,并向高端突破。

国产龙头企业分析

  • 康基医疗:国内头部的微创外科整体解决方案提供商,一次性套管穿刺器市占率19.1%,高分子结扎夹市占率27.7%。

  • 以诺康:国产超声刀头龙头企业,2023年销售额2.2亿元,同比增长41.9%。

  • 健适医疗:通过收购南通华尔康布局缝合线市场,年收入约2亿元。

国产替代进程

国产替代正在不同细分领域加速推进

  • 已基本完成替代:穿刺器(国产占比67.9%)、开放式吻合器(国产化率78%)、中低端超声刀。

  • 替代进行中:手动腔镜吻合器(国产化率41%)、高分子结扎夹(国产销售额占比37.1%)。

  • 起步替代阶段:电动腔镜吻合器(国产化率22%)、高端超声刀(国产销售额占比26.8%)。


政策环境分析


带量采购政策演进

湖南止血材料怎么挂网【会员动态】锡创投:锡创智研 | 大外科耗材的结构性变革:微创浪潮下的智能升级与国产替代_https://www.jmylbn.com_新闻资讯_第13张

资料来源:国研网

价格治理机制

当前,中国的医用耗材价格治理已从早期的“带量采购”单一模式,演进为 “带量采购 + 常态化价格治理”相结合的系统性、多层次管理体系。其核心机制可归纳为以下三大支柱:

  • 支柱一:全国价格联动与专项治理

建立跨区域的动态价格调整机制。以广东省2025年6月启动的止血材料价格专项治理为代表,核心规则是要求产品挂网价格不得高于全国各省级平台的最低执行价。此举形成了“一地降价、全国跟随”的效应,彻底压缩了企业的价格保护空间,使价格下行压力常态化。

  • 支柱二:挂网价格预警与智能监控

各地医保局利用大数据构建了精细化的价格监测体系。例如,湖南省设置的采购价预警阈值(挂网价×50%),当医疗机构实际采购价低于此阈值的交易占比超过10%,该产品即被列为重点监控对象。这种机制旨在识别并打击“灰色交易”,迫使企业定价策略更加透明和务实。

  • 支柱三:创新激励与分类管理

政策并非“一刀切”,而是为创新预留了通道。海南省对创新医疗器械开辟绿色通道,承诺5个工作日内完成挂网,体现了“压旧保新”的明确导向。这引导企业将资源从维护成熟产品的利润,转向真正的技术创新和产品迭代。

演进趋势:价格治理正从集中式、运动式的“集采”,转向常态化、精细化、数据驱动的“系统治理”,并与DRG/DIP支付改革联动,共同重构医院的成本结构与采购行为。

企业应对策略

在系统性价格治理下,企业的战略重心已从被动应对转向主动重构。领先的外科耗材企业正通过以下四大策略构建新的竞争力:

  • 策略一:产品组合的战略性重构

向“政策免疫”领域突围:吻合器企业集体押注电动腔镜吻合器;超声刀企业研发支持7mm大血管凝闭的高端型号及无线智能产品,以技术壁垒规避集采。

加速材料创新:止血材料企业果断从传统的明胶海绵、纱布,转向生物基止血材料、可吸收流体、智能水凝胶等高端品类,利用技术代差维持利润空间。

  • 策略二:极致的成本与效率优化

生产端自动化:通过引入全电动注塑机、机械手和MES系统,大幅提升穿刺器、结扎夹等标准品的生产效率。

供应链垂直整合:向上游延伸,自产核心零部件(如超声刀压电陶瓷、吻合器钉仓),打破对外资供应商的依赖,从根本上控制成本。

  • 策略三:市场与渠道的多元化布局

出海成为第二增长曲线:国内头部企业通过CE、FDA认证,以ODM(代工)与自有品牌相结合的方式,快速切入欧洲、拉美、中东等市场,以全球市场稀释国内政策风险。

开拓院外市场:积极拓展对价格敏感度较低的民营医院、高端诊所,并提供定制化服务。

  • 策略四:商业模式的价值升维

从“卖产品”到“提供解决方案”:龙头企业如康基医疗,通过构建 “设备 + 器械 + 耗材 + 手术机器人”的整体产品矩阵,提升客户粘性与单客价值。

深度绑定临床:建立“康基单孔学院”等学术平台,通过培训、手术直播、术式推广与医生建立深度连接,构建以专业教育为驱动的学术壁垒。

总结:在政策持续施压的背景下,外科耗材企业的成功不再依赖于单一产品或渠道优势,而是取决于产品组合的战略性、成本控制的极致性、市场布局的全球性以及商业模式的生态性这四大核心能力的综合建设。

在集采与价格治理双重作用下,企业主要采取以下战略:

  • 产品迭代:加速推出升级产品,如智能超声刀、电动吻合器等。

  • 成本优化:通过自动化生产、供应链整合降低生产成本。

  • 市场调整:转向非集采市场,如民营医院、海外市场。

  • 创新转型:加大创新产品研发,申请创新器械绿色通道。


发展趋势与投资逻辑


行业发展趋势

  • 微创化与精准化:单孔腹腔镜手术、经自然腔道手术(NOTES)逐步推广,对医生技能和设备精度提出更高要求。

  • 智能化发展:电动吻合器、智能超声刀、手术机器人融合,AI技术逐步应用于手术决策支持。

  • 材料创新加速:生物基止血材料、可降解止血产品、智能水凝胶等新型材料不断涌现,2025-2031年全球生物基止血材料市场CAGR预计达8.4%。

  • 一体化解决方案:从单一产品向"设备+器械+耗材+手术机器人"整体解决方案转型。

投资机遇与风险分析

投资机遇

  • 细分赛道机会:超声刀、电动吻合器、倒刺线、可吸收结扎夹等增速高、国产替代空间大的品类。

  • 技术创新领域:生物基止血材料、可降解止血产品、组织工程材料等创新材料。

  • 产业链关键环节:核心零部件、自动化生产设备、CDMO等上游领域。

投资风险

  • 政策风险:集采降价超预期、价格治理范围扩大。

  • 竞争风险:产品同质化加剧、价格战压缩利润空间。

  • 技术风险:研发失败、技术创新迭代速度过快。

  • 商业风险:出海合规风险、知识产权纠纷。

投资逻辑

基于对行业趋势的分析,建议关注以下投资策略:

关注赛道

超声刀、电动吻合器、倒刺线、可吸收结扎夹等增速高、国产替代空间大的品类

标的筛选标准。

  • 具备核心技术壁垒与持续创新能力的企业;

  • 拥有完整产品线、能提供整体解决方案的企业;

  • 海外注册与渠道能力强的企业;

  • 成本控制能力优秀,能应对集采压力的企业。

投资布局建议

  • 短期(1-2年):关注已在集采中中标,具备明显成本优势的企业;

  • 中期(2-3年):布局具有核心技术、产品管线丰富的创新型企业;

  • 长期(3-5年):投资具有全球竞争力,能参与国际市场的龙头企业。

风险控制

  • 分散投资不同细分赛道,避免政策波动风险;

  • 关注企业研发投入占比及产品迭代能力;

  • 评估海外市场拓展进度,降低对单一市场依赖。

结论

外科耗材行业在微创化、智能化、国产化三大趋势驱动下保持高速增长。政策与集采加速行业洗牌,具备技术创新、产品管线完整、海外拓展能力的国产企业有望脱颖而出。建议重点关注在超声刀、智能电动吻合器、高端缝合线、创新止血材料等细分领域具备核心竞争力的龙头企业。

未来几年,随着技术不断创新和国产替代进程加速,中国外科耗材行业将迎来格局重塑,有望孕育出具有全球竞争力的企业和品牌。投资者应把握行业发展趋势,聚焦高增长细分市场,在合理控制风险的前提下,分享行业成长红利。


本文作者:锡创投大健康产业团队查城、刘亿泽博士



你的分享、点赞、再看,我们都很喜欢


湖南止血材料怎么挂网【会员动态】锡创投:锡创智研 | 大外科耗材的结构性变革:微创浪潮下的智能升级与国产替代_https://www.jmylbn.com_新闻资讯_第14张


【协会新闻】2024江苏省创业投资协会年度工作回顾

【会员动态】苏创投·国发创投正式投资昆山晶微、智慧谷

【会员动态】 锡创投获评执中2024年度最活跃LP TOP20 、政府引导基金 TOP20 榜单

【会员动态】元禾控股:已投企业成果不断,稳步向前

【行业资讯】新起点新局面:2024年创投行业十大新闻出炉!


湖南止血材料怎么挂网【会员动态】锡创投:锡创智研 | 大外科耗材的结构性变革:微创浪潮下的智能升级与国产替代_https://www.jmylbn.com_新闻资讯_第15张
江苏省创业投资协会
扫描左侧二维码,关注我们
http://www.js-vc.org.cn/