清创包怎么包广州市家庭医疗应急包全攻略:救命神器你备齐了吗?

新闻资讯2026-04-21 17:32:31
清创包怎么包广州市家庭医疗应急包全攻略:救命神器你备齐了吗?_https://www.jmylbn.com_新闻资讯_第1张
清创包怎么包广州市家庭医疗应急包全攻略:救命神器你备齐了吗?_https://www.jmylbn.com_新闻资讯_第2张

最近广州发布的

“家庭医疗应急包”刷屏社交平台!

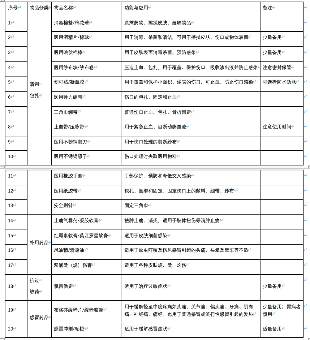
广州市“家庭医疗应急包”(基础包)

建议清单

(点击图片放大观看)


清创包怎么包广州市家庭医疗应急包全攻略:救命神器你备齐了吗?_https://www.jmylbn.com_新闻资讯_第3张
清创包怎么包广州市家庭医疗应急包全攻略:救命神器你备齐了吗?_https://www.jmylbn.com_新闻资讯_第4张





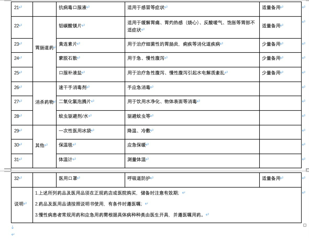
清单中的物品涵盖了外伤处理、常见病用药和防灾需求等方面,这些物品可通过正规药房等途径购买,无需医生处方!


不过,很多人拿到清单却犯了难:

 碘伏棉棒和酒精棉片消毒功效有啥区别?

● 止血带到底怎么用才安全?

● 清单中有没有哪些物品如果使用不当会适得其反?


别慌!广州市红十字会医院急诊医学科专家手把手教你破解这些急救难题!


专家介绍

清创包怎么包广州市家庭医疗应急包全攻略:救命神器你备齐了吗?_https://www.jmylbn.com_新闻资讯_第5张
清创包怎么包广州市家庭医疗应急包全攻略:救命神器你备齐了吗?_https://www.jmylbn.com_新闻资讯_第6张

郭壮波


广州市红十字会医院急诊科副主任 副主任医师

急诊住院医师规范化培训基地教学主任

中国灾害救援理事会理事

中国红十字会应急救护培训师资

广东省应急救护协会委员


点击视频

可观看精彩节目回顾



1

清创包扎:伤口处理有讲究

清创包怎么包广州市家庭医疗应急包全攻略:救命神器你备齐了吗?_https://www.jmylbn.com_新闻资讯_第7张


1. 消毒CP:碘伏棉棒vs酒精棉片


● 碘伏棉棒:直接擦拭伤口杀菌,适合破损伤口,包括宝宝娇嫩皮肤(刺激性较小)。

● 酒精棉片:仅用于完整皮肤消毒(如蚊虫叮咬未抓破时),伤口破溃时禁用(疼到跳脚还可能感染)。


2. 风油精:孕妇慎用!


● 皮肤未破损时:少量涂抹蚊虫叮咬处,清凉止痒(含樟脑和水杨酸甲酯,孕妇/婴幼儿慎用)。

● 皮肤破溃时:禁用!直接涂会刺激伤口,引发灼痛、红肿!建议先用清单中的碘伏消毒,结痂后再用。


3. 止血带:使用不当要截肢!


● 仅用于:四肢外伤出血且其他止血方法不能有效止血时,并且一定要“压力足够达到压闭动脉时才能有效止血”。上肢动脉出血扎在上臂上三分之一处,下肢动脉出血扎在大腿中上部。

● 正确操作:毛巾(或其他敷料)垫底→止血带绕两圈打活结→记录好绑带时间→每30-60分钟放松1-2分钟(总时长≤4小时),同时用指压法辅助止血。

● 替代方案:优先用加压包扎(纱布叠厚按压伤口,绷带缠绕固定),避免滥用止血带!

● 避坑指南:绝对不能用铁丝或电线代替!



3.创可贴vs凝血凝胶:不同深度的伤口不同处理方案


● 创可贴:处理0.5cm以内的浅表划伤,贴之前记得用碘伏消毒。

● 凝血凝胶:适合小面积渗血,比如切菜时的小伤口

● 但深度超过0.5cm或动物咬伤必须先冲洗再就医。

● 宠物抓咬伤别直接贴创可贴!可以先在家中进行消毒,随后到专业医疗机构或者医院消毒以及评估伤口实际情况,再做进一步处理!



4. 三角巾vs弹力绷带:固定技巧大不同


● 三角巾:万能包扎王!适用于头部、面部、躯干、四肢伤口,骨折固定首选(如肘关节骨折)。

● 弹力绷带:用于扭伤/关节固定,压力适中(以皮肤稍发白、能插入1指为宜),避免过紧影响血液循环。


2

常用药品:对症下药是关键

清创包怎么包广州市家庭医疗应急包全攻略:救命神器你备齐了吗?_https://www.jmylbn.com_新闻资讯_第8张


1. 腹泻克星:黄连素vs蒙脱石散


 黄连素:细菌性腹泻用,按说明书指引服用,孕期头3个月禁用!

● 蒙脱石散:万能止泻剂(细菌/病毒腹泻都能用),50ml温水冲服,空腹吃效果最佳(饭后1小时或两餐间)。

● 腹泻超过24小时或出现脱水(尿少、口干),赶紧口服补液盐补水,自己配制糖盐水或者功能饮料,都无法替代补液盐。


2. 烫烧伤膏:


● 烧烫伤遵循原则:冲(冷水冲洗)、脱(脱去衣物)、泡(浸泡)、盖(覆盖)、送(送医)

● 烫烧伤膏适用范围:冲脱泡后,显示为一度或浅二度烫伤(红肿、小水泡),涂药膏前用冷水冲15-30分钟,小水泡保留,大水泡用消毒针头边缘刺破引流,保留泡皮保护创面。



● 禁用场景:化学灼伤(如强酸或强碱)、深二度/三度烫伤(皮肤苍白、焦黑),需立即用干净纱布覆盖送医!


3. 药品有效期:注意定期检查!


● 建议:每3个月检查应急包,放在玄关、卧室等显眼易取的地方,及时丢弃过期药品(如布洛芬、氯雷他定等),止血带、绷带也要看看是否受潮。清单中药品优先选独立包装、保质期长的款式。


3

其他:有条件建议都备上

清创包怎么包广州市家庭医疗应急包全攻略:救命神器你备齐了吗?_https://www.jmylbn.com_新闻资讯_第9张


1. 二氧化氯泡腾片:消毒有讲究!


 适用场景:消毒餐具(1片+500ml水,浸泡15分钟)、饮用水(1片+1000ml水,静置30分钟,请严格遵从使用说明使用)、环境表面(如桌面、马桶)。

 注意事项:

√ 现配现用,避免接触皮肤(戴手套操作)。

× 误食立即漱口,不可催吐,尽快就医!


2. 应急保温毯:台风天断电的“救命锡纸”!


 原理:银色涂层反射人体热量,减少散失,(核心部位保暖优先)重点包裹躯干、头部、四肢近端。

 用法:披在身上或裹成睡袋状,使用时可隔一层衣物以防冷凝水,避免直接接触皮肤。

 替代品:厚毛巾、毛毯,但保温效果不如专业保温毯,建议家庭必备!


3. 个性化配置:按需增减更实用


 必备核心物品:碘伏棉棒、创可贴、止血带、三角巾、烫伤膏、蒙脱石散、口服补液盐、应急保温毯等。

 升级方案:

√ 有老人:加硝酸甘油、速效救心丸(供冠心病患者使用)。

√ 有小孩:加退热贴、儿童版蒙脱石散(草莓味更易入口)。

 有慢性病患者:备足降压药、血糖仪,单独分装标注用法。


温馨提示:

应急包≠万能药箱,严重外伤、持续高烧、胸痛等情况,记得第一时间拨打120!家庭急救知识要常学,关键时刻能救命哦~


来源:健康100FUN
编辑:宣传部
初审:胡颖仪
审核:钟林锋

清创包怎么包广州市家庭医疗应急包全攻略:救命神器你备齐了吗?_https://www.jmylbn.com_新闻资讯_第10张