洁瑞产品怎么样2021盘点 | NMPA批准1413个器械/体外诊断产品

新闻资讯2026-04-21 16:57:10
洁瑞产品怎么样2021盘点 | NMPA批准1413个器械/体外诊断产品_https://www.jmylbn.com_新闻资讯_第1张

来源:赛柏蓝器械


截至12月17日,国家药监局2021年1-11月共披露了1413件新器械。
(因统计周期,2021年12月批准注册情况,将于2022年1月中旬公布)


   11月批准注册187个  


2021年11月,国家药品监督管理局共批准注册医疗器械产品187个。其中,境内第三类医疗器械产品131个,进口第三类医疗器械产品22个,进口第二类医疗器械产品32个,港澳台医疗器械产品2个。

洁瑞产品怎么样2021盘点 | NMPA批准1413个器械/体外诊断产品_https://www.jmylbn.com_新闻资讯_第2张
洁瑞产品怎么样2021盘点 | NMPA批准1413个器械/体外诊断产品_https://www.jmylbn.com_新闻资讯_第3张
洁瑞产品怎么样2021盘点 | NMPA批准1413个器械/体外诊断产品_https://www.jmylbn.com_新闻资讯_第4张
洁瑞产品怎么样2021盘点 | NMPA批准1413个器械/体外诊断产品_https://www.jmylbn.com_新闻资讯_第5张
洁瑞产品怎么样2021盘点 | NMPA批准1413个器械/体外诊断产品_https://www.jmylbn.com_新闻资讯_第6张
洁瑞产品怎么样2021盘点 | NMPA批准1413个器械/体外诊断产品_https://www.jmylbn.com_新闻资讯_第7张
洁瑞产品怎么样2021盘点 | NMPA批准1413个器械/体外诊断产品_https://www.jmylbn.com_新闻资讯_第8张
洁瑞产品怎么样2021盘点 | NMPA批准1413个器械/体外诊断产品_https://www.jmylbn.com_新闻资讯_第9张
洁瑞产品怎么样2021盘点 | NMPA批准1413个器械/体外诊断产品_https://www.jmylbn.com_新闻资讯_第10张
洁瑞产品怎么样2021盘点 | NMPA批准1413个器械/体外诊断产品_https://www.jmylbn.com_新闻资讯_第11张
洁瑞产品怎么样2021盘点 | NMPA批准1413个器械/体外诊断产品_https://www.jmylbn.com_新闻资讯_第12张



   10月批准注册110个  


日前,国家药品监督管理局发布公告10月共批准注册医疗器械产品110个。其中,境内第三类医疗器械产品79个,进口第三类医疗器械产品22个,进口第二类医疗器械产品7个,港澳台医疗器械产品2个。



序号

产品名称

注册人名称

注册证编号

境内第三类医疗器械

1

医用电子直线加速器

苏州雷泰医疗科技有限公司

国械注准20213050789

2

金属骨针(不锈钢)

无锡倍达医疗科技有限公司

国械注准20213130790

3

非吸收高分子结扎夹

青岛德迈迪医疗科技有限公司

国械注准20213020791

4

颈椎前路钉板固定系统

大博医疗科技股份有限公司

国械注准20213130792

5

PTA球囊扩张导管

深圳市信立泰生物医疗工程有限公司

国械注准20213030793

6

金属骨针

兰州医健增材制造有限公司

国械注准20213130794

7

医用钛夹

青岛欧姆尼精密科技有限公司

国械注准20213020795

8

个性化一体化纤维桩核

北京欧亚瑞康新材料科技有限公司

国械注准20213170796

9

胸骨固定系统

河北瑞鹤医疗器械有限公司

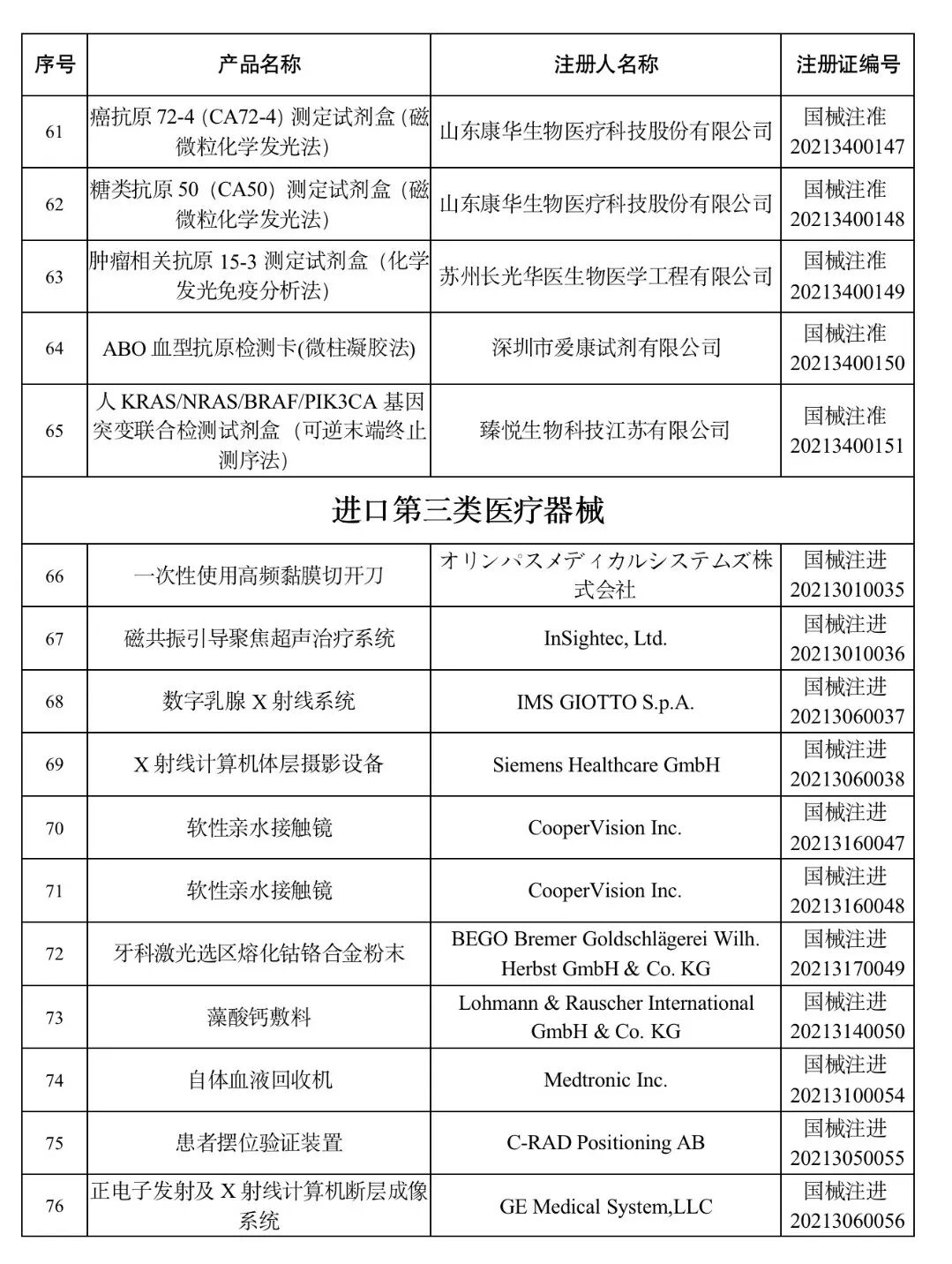
国械注准20213130797

10

脊柱后路固定系统

上海斯潘威生物技术有限公司

国械注准20213130798

11

解剖型金属接骨板

武汉医佳宝生物材料有限公司

国械注准20213130799

12

丙烯酸树脂骨水泥

上海尚融生物科技有限公司

国械注准20213130800

13

带袢钛板

长春圣博玛生物材料有限公司

国械注准20213130801

14

止血夹

江苏百纳医疗科技有限公司

国械注准20213030802

15

一次性使用环柄注射器

深圳市库珀科技发展有限公司

国械注准20213030803

16

外周球囊扩张导管

天津维泰科技有限公司

国械注准20213030804

17

金属骨针

河北博川医疗器械有限公司

国械注准20213130805

18

导管鞘套件

深圳麦普奇医疗科技有限公司

国械注准20213030806

19

椎板固定系统

苏州微创脊柱创伤医疗科技有限公司

国械注准20213130807

20

一体式介入输送鞘管

上海形状记忆合金材料有限公司

国械注准20213030808

21

交锁髓内钉

厦门德朗格医疗科技有限公司

国械注准20213130809

22

颈椎后路内固定系统

博益宁(厦门)医疗器械有限公司

国械注准20213130810

23

聚醚醚铜带线锚钉

北京瑞朗泰科医疗器械有限公司

国械注准20213130811

24

远端通路导管

北京深瑞达医疗科技有限公司

国械注准20213030812

25

金属髓内针

厦门德朗格医疗科技有限公司

国械注准20213130813

26

门型钉

纳通生物科技(北京)有限公司

国械注准20213130814

27

软性亲水接触镜

福建优你康光学有限公司

国械注准20213160815

28

针管回缩式正压静脉留置针

威海洁瑞医用制品有限公司

国械注准20213140816

29

封闭创伤负压引流耗材

浙江隆泰医疗科技股份有限公司

国械注准20213140817

30

一次性使用植入式给药装置专用针

山东新华安得医疗用品有限公司

国械注准20213140818

31

不可吸收韧带固定螺钉

纳通生物科技(北京)有限公司

国械注准20213130819

32

一次性使用硬膜外麻醉套件

上海德朗医疗设备有限公司

国械注准20213080820

33

钛合金锁定接骨板系统

河北瑞鹤医疗器械有限公司

国械注准20213130821

34

胸腰椎后路钉棒内固定系统

天津正天医疗器械有限公司

国械注准20213130822

35

造影导管

深圳麦普奇医疗科技有限公司

国械注准20213030823

36

一次性使用注射包

上海康德莱企业发展集团股份有限公司

国械注准20213140824

37

全缝线锚钉

杭州锐健马斯汀医疗器材有限公司

国械注准20213130825

38

一次性使用富血小板血浆制备器

广州派俪生物科技有限公司

国械注准20213100826

39

透析液过滤器

广东宝莱特医用科技股份有限公司

国械注准20213100827

40

甲型流感病毒/乙型流感病毒核酸检测试剂盒(荧光PCR法)

上海伯杰医疗科技有限公司

国械注准20213400828

41

甲胎蛋白测定试剂盒(化学发光法)

重庆博奥新景医学科技有限公司

国械注准20213400829

42

幽门螺杆菌IgG抗体检测试剂盒(蛋白芯片法)

泰州欣康生物技术有限公司

国械注准20213400830

43

胃泌素释放肽前体(proGRP)检测试剂盒(化学发光法)

博阳生物科技(上海)有限公司

国械注准20213400831

44

EGFR/ALK基因突变联合检测试剂盒(可逆末端终止测序法)

深圳市海普洛斯生物科技有限公司

国械注准20213400832

45

人类免疫缺陷病毒(HIV 1+2)抗体检测试剂盒(胶体金法)

杭州隆基生物技术有限公司

国械注准20213400833

46

一次性使用有创血压传感器

深圳市益心达医学新技术有限公司

国械注准20213070834

47

超声软组织切割止血设备

深圳市世格赛斯医疗科技有限公司

国械注准20213010835

48

一次性使用颅内脑电极

常州瑞神安医疗器械有限公司

国械注准20213070836

49

冠状动脉CT血流储备分数计算软件

北京冠生云医疗技术有限公司

国械注准20213210837

50

X射线计算机体层摄影设备

南京安科医疗科技有限公司

国械注准20213060838

51

数字乳腺X射线摄影系统

深圳圣诺医疗设备股份有限公司

国械注准20213060839

52

X射线计算机体层摄影设备

上海联影医疗科技有限公司

国械注准20213060840

53

便携式电动输液泵

南通安诺医疗科技有限公司

国械注准20213140841

54

医用磁共振成像系统

东软医疗系统股份有限公司

国械注准20213060842

55

一次性使用静脉留置针

河南驼人贝斯特医疗器械有限公司

国械注准20213140843

56

一次性使用静脉留置针

苏州邦伊医疗科技有限公司

国械注准20213140844

57

一次性使用无菌外周血管内药物涂层球囊扩张导管

普利瑞医疗科技(苏州)有限公司

国械注准20213030845

58

一次性使用指引导丝

安吉特(天津)科技有限公司

国械注准20213030846

59

软性亲水接触镜

福建优你康光学有限公司

国械注准20213160847

60

腹腔内窥镜手术设备

山东威高手术机器人有限公司

国械注准20213010848

61

实时荧光PCR分析仪

武汉明德生物科技股份有限公司

国械注准20213050849

62

医用血管造影 射线机

深圳微中踪影医疗装备有限公司

国械注准20213060850

63

内窥镜颅底外科手术导航设备

艾瑞迈迪科技石家庄有限公司

国械注准20213010851

64

注射泵

深圳迈瑞科技有限公司

国械注准20213140852

65

呼吸机

深圳市安保科技有限公司

国械注准20213080853

66

医用血管造影 射线机

北京通用电气华伦医疗设备有限公司

国械注准20213060854

67

持续葡萄糖监测系统

南通九诺医疗科技有限公司

国械注准20213070855

68

术中神经刺激监测仪

上海诺诚电气股份有限公司

国械注准20213070856

69

人工髋关节组件-股骨柄

山东新华联合骨科器材股份有限公司

国械注准20213130857

70

血液透析浓缩液

常州华岳微创医疗器械有限公司

国械注准20213100858

71

牙科种植体及附件

四川鸿政博恩口腔科技有限公司

国械注准20213170859

72

一次性使用高压造影注射器及附件

深圳安特医疗股份有限公司

国械注准20213060860

73

带袢钛板

北京富乐科技开发有限公司

国械注准20213130861

74

软性亲水接触镜

甘肃康视达科技集团有限公司

国械注准20213160862

75

紫杉醇药物释放冠脉球囊导管

贝朗医疗(苏州)有限公司

国械注准20213030863

76

缆索系统

常州华森医疗器械有限公司

国械注准20213130864

77

微创胸腰椎后路内固定系统

北京中安泰华科技有限公司

国械注准20213130865

78

ABO血型正定型试剂盒(固相法)

厦门信德科创生物科技有限公司

国械注准20213400866

79

ABO血型正定型和RhD血型定型试剂盒(固相法)

厦门信德科创生物科技有限公司

国械注准20213400867

进口第三类医疗器械

80

穿刺手术导航系统

CAScination AG

国械注进20213010403

81

一次性使用磁电定位环形标测导管

Abbott Medical

国械注进20213070404

82

一次性使用心肺转流系统双腔静脉插管

MC3 Inc.

国械注进20213100407

83

牙科骨粉

Genoss Co., Ltd

国械注进20213170408

84

体外辅助生殖用器皿冲洗液

Vitrolife Sweden AB

国械注进20213180409

85

一次性使用微量泵前管

B. Braun Melsungen AG

国械注进20213140410

86

球囊扩张血管内覆膜支架系统

W.L. Gore & Associates, Inc.

国械注进20213130411

87

电动吻合器手柄及附件

Covidien llc

国械注进20213010415

88

放射治疗计划软件

Varian Medical SystemsInc

国械注进20213210416

89

放射治疗临床管理软件

Varian Medical SystemsInc

国械注进20213210417

90

游离前列腺特异性抗原(f-PSA)校准液

富士瑞必欧株式会社

国械注进20213400418

91

游离前列腺特异性抗原(f-PSA)检测试剂盒(化学发光法)

富士瑞必欧株式会社

国械注进20213400419

92

牙胶棒

Gutta Percha Obturator

国械注进20213170420

93

注射用交联透明质酸钠凝胶

Anteis SA

国械注进20213130421

94

血型检测质控品4

DiaMed GmbH

国械注进20213400424

95

血型检测质控品7

DiaMed GmbH

国械注进20213400425

96

血型检测质控品5

DiaMed GmbH

国械注进20213400426

97

血型检测质控品3

DiaMed GmbH

国械注进20213400427

98

血型检测质控品2

DiaMed GmbH

国械注进20213400428

99

血型检测质控品8

DiaMed GmbH

国械注进20213400429

100

血型检测质控品6

DiaMed GmbH

国械注进20213400430

101

血型检测质控品1

DiaMed GmbH

国械注进20213400431

进口第二类医疗器械

102

骨水泥套管

IZI MEDICAL PRODUCTS LLC

国械注进20212040405

103

牙科膜片

山八齿材工业株式会社

国械注进20212170406

104

一次性眼科套管穿刺刀

Medical Instrument Development Laboratories, Inc.

国械注进20212160412

105

呋喃妥因药敏实验纸片(扩散法)

Oxoid Limited

国械注进20212400413

106

C-反应蛋白校准品

SENTINEL CH.S.p.A

国械注进20212400414

107

硬性纤维输尿管内窥镜

Blazejewski MEDI-TECH GmbH

国械注进20212060422

108

手动液压手术台

medifa GmbH & Co.KG

国械注进20212150423

港澳台医疗器械

109

软性亲水接触镜

永勝光學股份有限公司

国械注许20213160017

110

软性亲水接触镜

永勝光學股份有限公司

国械注许20213160018



 9月批准注册109个

  

日前,国家药品监督管理局发布公告9月共批准注册医疗器械产品195个。其中,境内第三类医疗器械产品132个,进口第三类医疗器械产品26个,进口第二类医疗器械产品36个,港澳台医疗器械产品1个。



序号

产品名称

注册人名称

注册证编号

境内第三类医疗器械

1

髋关节假体-双极头

天津正天医疗器械有限公司

国械注准20213130657

2

髋关节假体-股骨柄

天津正天医疗器械有限公司

国械注准20213130658

3

一次性使用射频套管针

上海埃斯埃医械塑料制品有限公司

国械注准20213140659

4

金属缆索

武汉医佳宝生物材料有限公司

国械注准20213130660

5

亚甲蓝黏膜染色剂

山东威高药业股份有限公司

国械注准20213060661

6

一次性使用输液器 带针

山东威高集团医用高分子制品股份有限公司

国械注准20213140662

7

靛胭脂黏膜染色剂

山东威高药业股份有限公司

国械注准20213060663

8

碘黏膜染色剂

山东威高药业股份有限公司

国械注准20213060664

9

一次性使用输液器 带针

武汉市王冠医疗器械有限责任公司

国械注准20213140665

10

一次性使用避光输液器 带针

武汉智迅创源科技发展股份有限公司

国械注准20213140666

11

光固化牙贴面树脂水门汀

日照沪鸽生物材料有限公司

国械注准20213170667

12

左心耳封堵器

先健科技(深圳)有限公司

国械注准20213130668

13

一次性电动腔镜用直线型切割吻合器钉仓组件

江苏风和医疗器材股份有限公司

国械注准20213010669

14

一次性使用泵用输液器 带针

山东新华安得医疗用品有限公司

国械注准20213140670

15

一次性使用静脉输液针

山东新华安得医疗用品有限公司

国械注准20213140671

16

一次性使用无菌注射针

贝普医疗科技有限公司

国械注准20213140672

17

髓内针

博益宁(厦门)医疗器械有限公司

国械注准20213130673

18

一次性使用无菌注射器 带针

河北中捷医疗器械有限公司

国械注准20213140674

19

手腕足踝金属锁定接骨板系统

大博医疗科技股份有限公司

国械注准20213130675

20

软性亲水接触镜

甘肃天后光学科技有限公司

国械注准20213160676

21

预充式导管冲洗器

济民健康管理股份有限公司

国械注准20213140677

22

可吸收带线锚钉

北京天星博迈迪医疗器械有限公司

国械注准20213130678

23

一次性使用精密过滤输液器 带针

天津市远东医材有限公司

国械注准20213140679

24

一次性使用精密过滤输液器 带针

山东新华安得医疗用品有限公司

国械注准20213140680

25

一次性使用精密过滤输液器 带针

山东新华安得医疗用品有限公司

国械注准20213140681

26

一次性使用输液器 带针

河北中捷医疗器械有限公司

国械注准20213140682

27

不可吸收结扎夹

常州安克医疗科技有限公司

国械注准20213020683

28

血液透析干粉

天津市挚信鸿达医疗器械开发有限公司

国械注准20213100684

29

一次性使用输液器

上海正邦医疗科技有限公司

国械注准20213140685

30

一次性使用自毁型注射笔用针头

苏州沙力医疗器械有限公司

国械注准20213140686

31

一次性使用注射笔用针头

苏州沙力医疗器械有限公司

国械注准20213140687

32

金属缆索系统

河北瑞鹤医疗器械有限公司

国械注准20213130688

33

推送器

先健科技(深圳)有限公司

国械注准20213030689

34

带线锚钉

浙江科惠医疗器械股份有限公司

国械注准20213130690

35

集成式膜式氧合器

泰尔茂医疗产品(杭州)有限公司

国械注准20213100691

36

足踝锁定接骨板系统

浙江科惠医疗器械股份有限公司

国械注准20213130692

37

一次性使用微量泵前管

深圳市益心达医学新技术有限公司

国械注准20213140693

38

血液透析浓缩液

山东利尔康医疗科技股份有限公司

国械注准20213100694

39

一次性使用压力延长管

深圳市惠心诺科技有限公司

国械注准20213140695

40

医用胶

北京康派特医疗器械有限公司

国械注准20213020696

41

便携式彩色多普勒超声系统

深圳迈瑞生物医疗电子股份有限公司

国械注准20213060697

42

便携式彩色多普勒超声系统

深圳迈瑞生物医疗电子股份有限公司

国械注准20213060698

43

彩色多普勒超声诊断系统

深圳迈瑞生物医疗电子股份有限公司

国械注准20213060699

44

磁共振成像系统

上海联影医疗科技股份有限公司

国械注准20213060700

45

半自动体外除颤仪

西安瑞新康达医疗科技有限公司

国械注准20213080701

46

血液透析设备

威高日机装(威海)透析机器有限公司

国械注准20213100702

47

X射线计算机体层摄影设备

宽腾(杭州)医疗影像设备有限公司

国械注准20213060703

48

X射线计算机体层摄影设备

康达洲际医疗器械有限公司

国械注准20213060704

49

超声软组织切割止血设备

武汉半边天微创医疗技术有限公司

国械注准20213010705

50

超声软组织切割止血设备

湖南瀚德微创医疗科技有限公司

国械注准20213010706

51

人表皮生长因子受体2测定试剂盒(化学发光免疫分析法)

深圳市新产业生物医学工程股份有限公司

国械注准20213400707

52

甲胎蛋白测定试剂盒(磁微粒化学发光法)

北京华大吉比爱生物技术有限公司

国械注准20213400708

53

游离前列腺特异性抗原(F-PSA)测定试剂盒(磁微粒化学发光免疫分析法)

北京豪迈生物工程股份有限公司

国械注准20213400709

54

VKORC1和CYP2C9*3基因分型检测试剂盒(荧光-PCR法)

杭州百迈生物股份有限公司

国械注准20213400710

55

总前列腺特异性抗原(t-PSA)测定试剂盒(磁微粒化学发光免疫分析法)

北京豪迈生物工程股份有限公司

国械注准20213400711

56

结核分枝杆菌特异性细胞免疫反应检测试剂盒(荧光免疫层析法)

广州市宝创生物技术有限公司

国械注准20213400712

57

口腔种植手术导航定位设备

雅客智慧(北京)科技有限公司

国械注准20213010713

58

新型冠状病毒2019-nCoV核酸检测试剂盒(恒温CRISPR法)

上海伯杰医疗科技有限公司

国械注准20213400714

59

恒温核酸扩增检测分析仪

上海伯杰医疗科技有限公司

国械注准20213220715

60

一次性使用乳房旋切穿刺针

武汉半边天医疗技术发展有限公司

国械注准20213010716

61

脊柱后路内固定系统

奥派梅森(江苏)医疗科技有限公司

国械注准20213130717

62

胸腰后路钉棒内固定系统

天津市康尔医疗器械有限公司

国械注准20213130718

63

胆道支架及输送系统

北京弘海微创科技有限公司

国械注准20213130719

64

一次性使用输液器

山东新华安得医疗用品有限公司

国械注准20213140720

65

骨水平牙种植体及附件

杭州民生立德医疗科技有限公司

国械注准20213170721

66

聚醚醚酮韧带固定螺钉        

山东威高骨科材料股份有限公司

国械注准20213130722

67

椎间融合器

宁波华科润生物科技有限公司

国械注准20213130723

68

一次性内镜用注射针

江苏唯德康医疗科技有限公司

国械注准20213140724

69

一次性使用腰椎穿刺针及套件

迈德微创(天津)医疗器械有限责任公司

国械注准20213140725

70

聚醚醚酮界面螺钉系统

纳通生物科技(北京)有限公司

国械注准20213130726

71

磁控胶囊式内窥镜系统

重庆金山科技(集团)有限公司

国械注准20213060727

72

体外除颤监护仪

深圳迈瑞生物医疗电子股份有限公司

国械注准20213080728

73

体外除颤监护仪

深圳迈瑞生物医疗电子股份有限公司

国械注准20213080729

74

病人监护仪

深圳迈瑞生物医疗电子股份有限公司

国械注准20213070730

75

乳房病灶旋切式活检系统

上海修能医疗器械有限公司

国械注准20213010731

76

磁共振成像系统

上海联影医疗科技股份有限公司

国械注准20213060732

77

医用直线加速器

瓦里安医疗设备(中国)有限公司

国械注准20213050733

78

全自动血型分析仪

深圳麦科田生物医疗技术有限公司

国械注准20213220734

79

微波治疗仪

广东睿佳医疗科技有限公司

国械注准20213090735

80

领扣型人工角膜

广东佳悦美视生物科技有限公司

国械注准20213160736

81

淋球菌核酸检测试剂盒(PCR-荧光探针法)

中山大学达安基因股份有限公司

国械注准20213400737

82

人类免疫缺陷病毒抗原抗体检测试剂盒(直接化学发光法)

北京健安生物科技有限公司

国械注准20213400738

83

乙型肝炎病毒e抗体检测试剂盒(直接化学发光法)

北京健安生物科技有限公司

国械注准20213400739

84

HLA-B*15:02基因检测试剂盒(荧光PCR熔解曲线法)

厦门致善生物科技股份有限公司

国械注准20213400740

85

乙型肝炎病毒基因分型检测试剂盒(PCR-荧光探针法)

北京华大吉比爱生物技术有限公司

国械注准20213400741

86

雌激素受体抗体试剂 (免疫组织化学法)

河南赛诺特生物技术有限公司

国械注准20213400742

87

二十三项遗传性耳聋相关基因检测试剂盒(微流控芯片法)

成都博奥晶芯生物科技有限公司

国械注准20213400743

88

四氢大麻酚酸检测试剂盒(胶体金法)

杭州奥泰生物技术股份有限公司

国械注准20213400744

89

高危型人乳头瘤病毒(HPV)基因分型检测试剂盒(恒温扩增法)

北京海普威生物技术有限公司

国械注准20213400745

90

同种骨植入材料

四川恒普科技有限公司

国械注准20213130746

91

软性亲水接触镜

甘肃康视达科技集团有限公司

国械注准20213160747

92

椎间融合器

北京中诺恒康生物科技有限公司

国械注准20213130748

93

外周球囊扩张导管

广州启骏生物科技有限公司

国械注准20213030749

94

柠檬酸消毒液

山东威高药业股份有限公司

国械注准20213100750

95

半月板缝合系统

运怡(北京)医疗器械有限公司

国械注准20213130751

96

一次性使用静脉留置针

云南三鑫医疗科技有限公司

国械注准20213140752

97

一次性使用避光精密过滤输液器

浙江伏尔特医疗器械股份有限公司

国械注准20213140753

98

一次性使用避光连接管

浙江伏尔特医疗器械股份有限公司

国械注准20213140754

99

可吸收界面螺钉

长春圣博玛生物材料有限公司

国械注准20213130755

100

颈椎前路固定系统             

博能华医疗器械(北京)有限公司

国械注准20213130756

101

髌股关节假体

北京市春立正达医疗器械股份有限公司

国械注准20213130757

102

一次性使用不可吸收结扎夹

普瑞德医疗器械科技江苏有限公司

国械注准20213020758

103

金属带锁髓内钉

苏州奥特斯医疗器械科技有限公司

国械注准20213130759

104

一次性使用钝末端注射针

杭州迪诺医疗器械有限公司

国械注准20213140760

105

一次性使用无针输液接头

苏州邦伊医疗科技有限公司

国械注准20213140761

106

冠状动脉球囊扩张导管

依奈德医疗技术(上海)有限公司

国械注准20213030762

107

血液透析浓缩液

天津市海诺德工贸有限公司

国械注准20213100763

108

界面螺钉

北京德益达美医疗科技有限公司

国械注准20213130764

109

一次性使用避光输液延长管

江苏苏云医疗器材有限公司

国械注准20213140765

110

一次性使用无菌防针刺注射针

安徽宏宇五洲医疗器械股份有限公司

国械注准20213140766

111

金属髓内针

天津正天医疗器械有限公司

国械注准20213130767

112

取卵液

深圳韦拓生物科技有限公司

国械注准20213180768

113

根管充填糊剂

北京赛濡特口腔医疗器械有限公司

国械注准20213170769

114

非锁定金属接骨螺钉

苏州郎和医疗器械科技有限公司

国械注准20213130770

115

泵式中心静脉导管冲洗器

江苏金塔药业有限公司

国械注准20213140771

116

弹簧圈系统

珠海通桥医疗科技有限公司

国械注准20213130772

117

半月板缝合系统

纳通生物科技(北京)有限公司

国械注准20213130773

118

外周血管微导丝

科睿驰(深圳)医疗科技发展有限公司

国械注准20213030774

119

软性亲水接触镜

福建优你康光学有限公司

国械注准20213160775

120

软性亲水接触镜

福建优你康光学有限公司

国械注准20213160776

121

一次性使用无菌避光注射器 带针

江苏苏云医疗器材有限公司

国械注准20213140777

122

软性亲水接触镜

福建优你康光学有限公司

国械注准20213160778

123

一次性使用清创水动力刀头

惠州海卓科赛医疗有限公司

国械注准20213010779

124

水动力治疗设备

惠州海卓科赛医疗有限公司

国械注准20213010780

125

核酸扩增检测分析仪

厦门优迈科医学仪器有限公司

国械注准20213220781

126

人工耳蜗植入体

浙江诺尔康神经电子科技股份有限公司

国械注准20213120782

127

电动直线型吻合器

苏州英途康医疗科技有限公司

国械注准20213010783

128

半自动体外除颤器

苏州维伟思医疗科技有限公司

国械注准20213080784

129

便携式电动注药泵

爱普科学仪器(江苏)有限公司

国械注准20213140785

130

一次性使用双极射频手术刀头

重庆西山科技股份有限公司

国械注准20213010786

131

半导体激光治疗机

江西麦帝施科技有限公司

国械注准20213010787

132

一次性使用动静脉留置针及套件

广州涞富医疗设备有限公司

国械注准20213140788

进口第三类医疗器械

133

免缝合生物心脏瓣膜配套用工具

Sorin Group Italia S.r.l.

国械注进20213030343

134

凝血校准品

Roche Diagnostics GmbH

国械注进20213400348

135

人类免疫缺陷病毒抗原及抗体联合检测试剂盒(化学发光法)

Ortho-Clinical Diagnostics

国械注进20213400349

136

植入式心脏起搏器

BIOTRONIK SE & Co. KG

国械注进20213120350

137

植入式心脏复律除颤器

BIOTRONIK SE & Co.KG

国械注进20213120351

138

X射线计算机体层摄影设备

キヤノンメディカルシステムズ株式会社

国械注进20213060352

139

疝修补补片

BioCer Entwicklungs-GmbH

国械注进20213130363

140

牙科种植体

Nobel Biocare AB

国械注进20213170364

141

神经血管导引导管

朝日インテック株式会社

国械注进20213030365

142

自稳定型椎间融合固定系统

Medtronic Sofamor Danek USA, Inc.

国械注进20213130366

143

一次性使用不可吸收结扎夹

Teleflex Medical

国械注进20213020367

144

迷你万向锁定接骨板系统

Smith & Nephew, Inc.

国械注进20213130368

145

髋关节假体-股骨头

Zimmer Inc.

国械注进20213130369

146

导管鞘

Balt USA,LLC

国械注进20213030370

147

等离子手术设备

ArthroCare Corporation

国械注进20213010371

148

恒温核酸扩增检测仪

Abbott Diagnostics Scarborough, Inc.

国械注进20213220372

149

呼吸机

MAQUET CRITICAL CARE AB

国械注进20213080373

150

植入式心脏除颤电极导线

BIOTRONIK SE & Co. KG

国械注进20213120374

151

连续性血液净化用滤过器及管路套包

B.Braun Avitum AG

国械注进20213100387

152

凝血校准品

Roche Diagnostics GmbH

国械注进20213400394

153

导引延长导管

Medtronic,Inc.

国械注进20213030397

154

微导管

株式会社東海メディカルプロダクツ

国械注进20213030398

155

可撕开导管鞘

Merit Medical Systems, Inc.

国械注进20213030399

156

导管鞘

Stryker Neurovascular

国械注进20213030400

157

远端通路导管

Medos Inernational SARL

国械注进20213030401

158

一次性使用无菌注射针

(주)노바메디

国械注进20213140402

进口第二类医疗器械

159

抗核抗体谱测定试剂盒(线性免疫印迹法)

Human Gesellschaft für Biochemica und diagnostica mbH

国械注进20212400341

160

镁测定试剂盒(酶法)

Abbott GmbH & Co. KG

国械注进20212400342

161

抛光膏

株式会社松風

国械注进20212170344

162

同轴活检针

HS HOSPITAL SERVICE S.p.A.

国械注进20212140345

163

关节内窥镜手术器械

Arthrex, Inc.

国械注进20212040346

164

一次性半自动活检针

Medax S.r.l.Unipersonale

国械注进20212140347

165

医用内窥镜冷光源

KARL STORZ SE & Co. KG

国械注进20212060353

166

非接触式眼压计

興和株式会社

国械注进20212160354

167

指套式血压传感器

Edwards Lifesciences LLC

国械注进20212070355

168

视觉电生理检测系统

DIAGNOSYS LLC

国械注进20212160356

169

内窥镜冷光源  

オリンパスメディカルシステムズ株式会社

国械注进20212060357

170

旋转阳极X射线管组件

Philips Medical Systems DMC GmbH  

国械注进20212060358

171

旋转阳极X射线管组件

Philips Medical Systems DMC GmbH  

国械注进20212060359

172

手术创口负压引流设备

KCI USA, Inc.

国械注进20212140360

173

医学图像处理软件

Ewoosoft Co., Ltd

国械注进20212210361

174

医学图像处理软件

Ewoosoft Co., Ltd

国械注进20212210362

175

血小板聚集功能检测仪

有限会社多摩精機

国械注进20212220375

176

电动摄影平床

 medifa GbmH & Co.KG  

国械注进20212060376

177

旋转阳极X射线管组件

Philips Medical Systems DMC GmbH

国械注进20212060377

178

旋转阳极X射线管组件

Philips Medical Systems DMC GmbH

国械注进20212060378

179

验光曲率仪

Unicos Co., Ltd.

国械注进20212160379

180

阴道显微镜

Karl Kaps GmbH & Co. KG

国械注进20212180380

181

内窥镜用冲洗吸引设备

KARL STORZ SE & Co. KG

国械注进20212060381

182

一次性使用高频闭合切割刀头

 Covidien llc  

国械注进20212010382

183

手术动力设备

SPINENDOS GmbH

国械注进20212010383

184

口腔数字印模仪

 3Shape TRIOS A/S   

国械注进20212170384

185

一次性充气式保温毯

 3M Company  

国械注进20212090385

186

电池供电骨组织手术设备

AESCULAP AG

国械注进20212040386

187

超声多普勒血流分析仪

Viasonix Ltd

国械注进20212070388

188

旋转阳极X射线管组件

Philips Medical Systems DMC GmbH

国械注进20212060389

189

旋转阳极X射线管组件

Philips Medical Systems DMC GmbH

国械注进20212060390

190

旋转阳极X射线管组件

Philips Medical Systems DMC GmbH

国械注进20212060391

191

心电临床管理软件

GE MEDICAL SYSTEMS INFORMATION TECHNOLOGIES, INC.

国械注进20212210392

192

B型利钠肽(BNP)校准品

Tosoh Corporation

国械注进20212400393

193

一次性使用无菌泌尿导丝

Heraeus Medical Components, LLC

国械注进20212020395

194

一次性眼科手术用刀

Yilmaz Medikal-Mustafa Nazlier

国械注进20212160396

港澳台医疗器械

195

角膜塑形用硬性透气接触镜

鹰视有限公司

国械注许20213160016




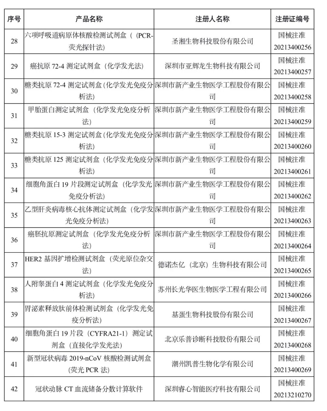
 8月批准注册109个 


国家药监局官网发布公告称,2021年8月国家药品监督管理局共批准注册医疗器械产品109个。其中,境内第三类医疗器械产品63个,进口第三类医疗器械产品18个,进口第二类医疗器械产品27个,港澳台医疗器械产品1个。


本次获批产品的企业包含西门子、东软、微创、威高、春立正达、联影、罗氏诊断、腾讯医疗健康等。


具体名单如下:


序号

产品名称

注册人名称

注册证编号

境内第三类医疗器械

1

腔静脉滤器

科塞尔医疗科技(苏州)有限公司

国械注准20213130594

2

恒温核酸扩增分析仪

无锡奇天生物科学仪器有限公司

国械注准20213220595

3

麻醉机

深圳市诺然美泰科技股份有限公司

国械注准20213080596

4

超声软组织切割止血设备

江苏百宁盈创医疗科技有限公司

国械注准20213010597

5

超声电子上消化道内窥镜

深圳开立生物医疗科技股份有限公司

国械注准20213060598

6

一次性使用双极高频切

开刀

杭州安杰思医学科技股份有限公司

国械注准20213010599

7

单髁膝关节假体

北京市春立正达医疗器械股份有限公司

国械注准20213130600

8

遗传性耳聋基因突变检测试剂盒(PCR-反向点杂

交法)

深圳市亿立方生物技术有限公司

国械注准20213400601

9

乙型肝炎病毒/丙型肝炎病毒多项质控品

深圳市新产业生物医学工程股份有限

公司

国械注准20213400602

10

磁共振成像系统

西门子(深圳)磁共振有限公司

国械注准20213060603

11

一次性使用微波消融针

南京瑞波医学科技有限公司

国械注准20213010604

12

电生理记录系统

四川锦江电子科技有限公司

国械注准20213070605

13

磁共振成像系统

上海联影医疗科技股份有限公司

国械注准20213060606

14

肺炎CT影像辅助分诊与评估软件

上海联影智能医疗科技有限公司

国械注准20213210607

15

内窥镜用超声诊断设备

深圳英美达医疗技术有限公司

国械注准20213060608

16

新型冠状病毒2019-nCoV和甲型乙型流感病毒核酸联合检测试剂盒(荧光

PCR法)

上海思路迪生物医学科技有限公司

国械注准20213400609

17

麻醉机

深圳市普博科技有限公司

国械注准20213080610

18

医用血管造影X射线机

东软医疗系统股份有限公司

国械注准20213060611

19

肺炎CT影像辅助分诊及评估软件

腾讯医疗健康(深圳)有限公司

国械注准20213210612

20

穿刺手术导航设备

精劢医疗科技南通有限公司

国械注准20213010613

21

一次性使用电磁定位针

精劢医疗科技南通有限公司

国械注准20213010614

22

预装式非球面人工晶状体

无锡蕾明视康科技有限公司

国械注准20213160615

23

配子缓冲液

深圳韦拓生物科技有限公司

国械注准20213180616

24

射频消融电极

江苏国立医疗器械有限公司

国械注准20213010617

25

腹腔内窥镜高频手术器械

新华手术器械有限公司

国械注准20213010618

26

甲胎蛋白(AFP)测定试剂盒(磁微粒化学发光免疫分析法)

北京豪迈生物工程股份有限公司

国械注准20213400619

27

人类免疫缺陷病毒抗体检测试剂盒(胶体金法)

深圳市易瑞生物技术股份有限公司

国械注准20213400620

28

新型冠状病毒(2019-nCoVIgM/IgG

抗体检测试剂盒(免疫层析法)

山东康华生物医疗科技股份有限公司

国械注准20213400621

29

醋酸黏膜染色剂

山东威高药业股份有限公司

国械注准20213060622

30

带袢钛板

纳通生物科技(北京)有限公司

国械注准20213130623

31

金属骨针

厦门德朗格医疗科技有限公司

国械注准20213130624

32

椎间融合器

天津市康尔医疗器械有限公司

国械注准20213130625

33

可吸收再生氧化纤维素

广州迈普再生医学科技股份有限公司

国械注准20213140626

34

可吸收界面螺钉

纳通生物科技(北京)有限公司

国械注准20213130627

35

人工膝关节组件-旋转型胫骨衬垫、胫骨托

山东新华联合骨科器材股份有限公司

国械注准20213130628

36

交锁髓内钉

江苏维尔康医疗科技有限公司

国械注准20213130629

37

一次性使用输液器 带针

湖南平安医械科技有限公司

国械注准20213140630

38

一次性使用介入配件

安吉特(天津)科技有限公司

国械注准20213030631

39

股骨柄

北京蒙太因医疗器械有限公司

国械注准20213130632

40

一次性使用颅内牵开固定导管

常州科峰医疗科技有限公司

国械注准20213030633

41

非锁定金属空心接骨螺钉

苏州微创脊柱创伤医疗科技有限公司

国械注准20213130634

42

血液透析浓缩液

天津市标准生物制剂有限公司

国械注准20213100635

43

柠檬酸消毒液

广东宝莱特医用科技股份有限公司

国械注准20213100636

44

输尿管支架

济南中康顺医疗器械有限公司

国械注准20213140637

45

角膜塑形用硬性透气接触镜

天津视达佳科技有限公司

国械注准20213160638

46

人工髋关节组件-髋臼、髋臼内衬

山东新华联合骨科器材股份有限公司

国械注准20213130639

47

一次性使用精密过滤输液器带针

成都市新津事丰医疗器械有限公司

国械注准20213140640

48

一次性内镜用注射针

常州贺利氏微创医疗器械有限公司

国械注准20213140641

49

外周球囊扩张导管

柏为(武汉)医疗科技股份有限公司

国械注准20213030642

50

高压非顺应性球囊扩张导管

广东博迈医疗器械有限公司

国械注准20213030643

51

一次性使用微导管

珠海通桥医疗科技有限公司

国械注准20213030644

52

骨水平牙种植体基台

杭州民生立德医疗科技有限公司

国械注准20213170645

53

不可吸收全缝线锚钉

北京德益达美医疗科技有限公司

国械注准20213130646

54

一次性使用血管鞘

上海康德莱医疗器械股份有限公司

国械注准20213030647

55

导引延伸导管

深圳市业聚实业有限公司

国械注准20213030648

56

机械解脱弹簧圈

上海沃比医疗科技有限公司

国械注准20213130649

57

金属髓内钉

浙江康飞思医疗科技有限公司

国械注准20213130650

58

金属带锁髓内钉系统

天津市康尔医疗器械有限公司

国械注准20213130651

59

膝关节假体

山东新华联合骨科器材股份有限公司

国械注准20213130652

60

翻修股骨柄

北京蒙太因医疗器械有限公司

国械注准20213130653

61

椎间融合器

天津正天医疗器械有限公司

国械注准20213130654

62

经导管主动脉瓣膜及可回收输送系统

上海微创心通医疗科技有限公司

国械注准20213130655

63

新型冠状病毒(2019-nCoV)核酸检测试剂盒(荧光RT-RAA法)

江苏奇天基因生物科技有限公司

国械注准20213400656

进口第三类医疗器械

64

关节内窥镜

ConMed Corporation

国械注进20213060307

65

软性亲水接触镜

CooperVision Inc.

国械注进20213160308

66

射频治疗仪

BTL Industries Limited

国械注进20213090309

67

磁共振成像系统

Siemens Healthcare GmbH

国械注进20213060310

68

血液透析设备

B.Braun Avitum AG

国械注进20213100311

69

经颅微电流刺激仪

NEXALIN TECHNOLOGY,INC.

国械注进20213090312

70

一次性使用冷冻消融针

Endocare,Inc

国械注进20213010322

71

医用血管造影X射线机

Siemens Healthcare GmbH

国械注进20213060323

72

手持式超声软组织切割止血设备

Covidien llc

国械注进20213010324

73

脊柱多轴螺钉

Stryker Spine

国械注进20213130330

74

一次性使用自体血回收套件

Fresenius Kabi AG

国械注进20213100331

75

胸主动脉覆膜支架系统

Bolton Medical, Inc.

国械注进20213130332

76

微导管

Merit Medical Systems, Inc.

国械注进20213030333

77

导丝

Stryker Neurovascular

国械注进20213030334

78

PTCA球囊扩张导管

B.Braun Melsungen AG

国械注进20213030335

79

种植体系统

OSSTEM IMPLANT Co., Ltd.

国械注进20213170336

80

可吸收性外科缝线

Ethicon LLC

国械注进20213020337

81

韧带固定系统

Cayenne Medical, Inc.

国械注进20213130338

进口第二类医疗器械

82

C-反应蛋白测定试剂盒(胶乳免疫比浊法)

SENTINEL CH. S.p.A.

国械注进20212400295

83

肌酸激酶同工酶(CK-MB)校准品

Tosoh Corporation

国械注进20212400296

84

宫腔内窥镜

DELMONT IMAGING

国械注进20212180297

85

双水平正压通气治疗机

ResMed Pty Ltd.

国械注进20212080298

86

医用双臂电子血压计

株式会社パラマ・テック

国械注进20212070299

87

移动式C形臂X射线机

Hologic, Inc.

国械注进20212060300

88

一次性使用中性电极

Olympus Winter & Ibe GmbH

国械注进20212010301

89

验光曲率仪

(주)휴비츠  

国械注进20212160302

90

冲击波治疗仪

STORZ MEDICAL AG

国械注进20212090303

91

睑板腺成像仪

TearScience,Inc.  

国械注进20212160304

92

外周血管分析仪

ATYS

国械注进20212070305

93

半导体激光治疗仪

ERCHONIA CORPORATION 厄科尼亚公司

国械注进20212090306

94

内窥镜摄像设备

RICHARD WOLF GmbH

国械注进20212060313

95

肺功能仪

MIR S.r.l.-MEDICAL INTERNATIONAL RESEARCH

国械注进20212070314

96

电子血压计

オムロンヘルスケア株式会社

国械注进20212070315

97

电子血压计

オムロンヘルスケア株式会社

国械注进20212070316

98

移动脉率房颤提示软件

Apple Inc.

国械注进20212210317

99

医用红外体温计

Exergen Corporation

国械注进20212070318

100

人体成分分析仪

InBody Co., Ltd.

国械注进20212070319

101

医用内窥镜冷光源

STEMA Medizintechnik GmbH

国械注进20212060320

102

西罗莫司检测试剂盒(电化学发光法)

Roche Diagnostics GmbH

国械注进20212400321

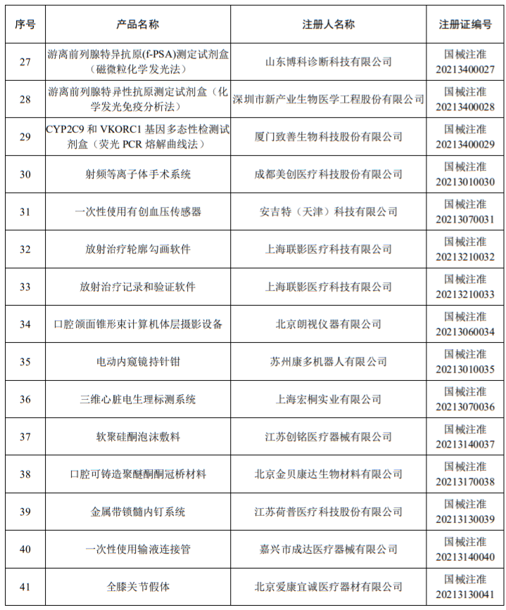
103

海水鼻腔喷雾器

SOFIBEL – LABORATOIRES FUMOUZE

国械注进20212140325

104

非吸收性聚酯缝线

Surgical Specialties Corporation

国械注进20212020326

105

耻骨上膀胱造瘘套件

Urotech GmbH

国械注进20212020327

106

一次性使用穿刺器

SEJONG MEDICAL CO., LTD.

国械注进20212020328

107

无菌骨取样器

Synthes GmbH

国械注进20212040329

108

单病人使用呼吸治疗管路组

Hill-Rom Services Pte. Ltd.

国械注进20212080339

港澳台医疗器械

109

彩色超声诊断设备

佳世達科技股份有限公司

国械注许20212060015


  7月批准注册162个




8月,国家药监局官网发布公告称,2021年7月国家药监局共批准注册医疗器械产品162个。其中,境内第三类医疗器械产品96个,进口第三类医疗器械产品29个,进口第二类医疗器械产品32个,港澳台医疗器械产品5个。


本次获批产品的企业包含BD、波科、西门子、迈瑞、微创、联影、大博医疗等。


具体名单如下:


序号

产品名称

注册人名称

注册证编号

境内第三类医疗器械

1

新型冠状病毒2019-nCoV核酸检测试剂盒(PCR-荧光探针法)

郑州安图生物工程股份有限公司

国械注准20213400495

2

呼吸道病原菌核酸检测试剂盒(恒温扩增芯片法)

百康芯(天津)生物科技有限公司

国械注准20213400496

3

陡脉冲治疗仪

天津市鹰泰利安康医疗科技有限责任公司

国械注准20213090497

4

一次性使用血液灌流器

重庆希尔康血液净化器材研发有限公司

国械注准20213100498

5

人工生物心脏瓣膜

金仕生物科技(常熟)有限公司

国械注准20213130499

6

骨水泥型人工髋关节组件

山东新华联合骨科器材股份有限公司

国械注准20213130500

7

一次性使用内窥镜注射针

浙江创想医学科技有限公司

国械注准20213140501

8

外周球囊扩张导管

深圳市信立泰生物医疗工程有限公司

国械注准20213030502

9

牙科激光选区熔化钛合金粉末

西安欧中材料科技有限公司

国械注准20213170503

10

金属锁定接骨螺钉

博益宁(厦门)医疗器械有限公司

国械注准20213130504

11

氧化膜单铆室间隔缺损封堵器

上海形状记忆合金材料有限公司

国械注准20213130505

12

颅内取栓支架

湖南瑞康通科技发展有限公司

国械注准20213030506

13

一次性使用血液透析器

江西三鑫医疗科技股份有限公司

国械注准20213100507

14

胸骨板系统

江苏双羊医疗器械有限公司

国械注准20213130508

15

颈椎后路内固定系统

深圳市沃尔德外科医疗器械技术有限公司

国械注准20213130509

16

肋骨接骨板

兰州医健增材制造有限公司

国械注准20213130510

17

疝修补补片

普瑞德医疗器械科技江苏有限公司

国械注准20213130511

18

造影导丝

深圳市益心达医学新技术有限公司

国械注准20213030512

19

一次性使用椎间盘穿刺针

浙江量子医疗器械有限公司

国械注准20213140513

20

一次性使用注射笔用针头

苏州沙力医疗器械有限公司

国械注准20213140514

21

血液透析浓缩液

江西三鑫医疗科技股份有限公司

国械注准20213100515

22

冠状动脉球囊扩张导管

河南驼人贝斯特医疗器械有限公司

国械注准20213030516

23

远端通路导管

上海励楷科技有限公司

国械注准20213030517

24

一次性使用避光延长管

江西洪达医疗器械集团有限公司

国械注准20213140518

25

金属鹅头接骨板

江苏百纳医疗科技有限公司

国械注准20213130519

26

MTHFR基因多态性检测试剂盒(荧光PCR熔解曲线法)

厦门致善生物科技股份有限公司

国械注准20213400520

27

解脲脲原体核酸检测试剂盒(PCR-荧光探针法)

中山大学达安基因股份有限公司

国械注准20213400521

28

α-L-岩藻糖苷酶测定试剂盒(CNPF底物法)

山东博科生物产业有限公司

国械注准20213400522

29

人脲原体(UU/UP)核酸分型检测试剂盒(PCR-荧光探针法)

江苏睿玻生物科技有限公司

国械注准20213400523

30

人型支原体(MH)核酸检测试剂盒(PCR-荧光探针法)

江苏睿玻生物科技有限公司

国械注准20213400524

31

人EGFR/KRAS/BRAF/PIK3CA/ALK/ROS1基因突变检测试剂盒(可逆末端终止测序法)

元码基因科技(苏州)有限公司

国械注准20213400525

32

神经元特异性烯醇化酶(NSE)测定试剂盒(化学发光法)

上海科华生物工程股份有限公司

国械注准20213400526

33

人附睾蛋白4HE4)测定试剂盒(化学发光法)

上海科华生物工程股份有限公司

国械注准20213400527

34

人附睾蛋白4测定试剂盒(直接化学发光法)

迈克生物股份有限公司

国械注准20213400528

35

糖类抗原19-9CA19-9)测定试剂盒(化学发光法)

广州科方生物技术股份有限公司

国械注准20213400529

36

B族链球菌(GBS)核酸检测试剂盒(荧光PCR法)

广州市宝创生物技术有限公司

国械注准20213400530

37

异常凝血酶原测定试剂盒(化学发光免疫分析法)

迪瑞医疗科技股份有限公司

国械注准20213400531

38

氨基酸、肉碱和琥珀酰丙酮多项质控品

杭州杰毅麦特医疗器械有限公司

国械注准20213400532

39

病人监护仪

深圳迈瑞生物医疗电子股份有限公司

国械注准20213070533

40

一次性使用双极高频止血钳

杭州安杰思医学科技股份有限公司

国械注准20213010534

41

恒温核酸扩增荧光检测分析仪

广州迪澳生物科技有限公司

国械注准20213220535

42

双极等离子高频手术设备

广东德弘医疗设备有限公司

国械注准20213010536

43

实时荧光定量PCR

艾康生物技术(杭州)有限公司

国械注准20213220537

44

关节镜手术动力设备

桐庐博益医疗器械有限公司

国械注准20213010538

45

一次性使用等离子手术电极

成都美创医疗科技股份有限公司

国械注准20213010539

46

一次性使用电动腔镜直线型切割吻合器

宁波维尔凯迪医疗器械有限公司

国械注准20213010540

47

新型冠状病毒(2019-nCoVIgM/IgG抗体检测试剂盒(胶体金法)

艾维可生物科技有限公司

国械注准20213400541

48

细胞因子吸附柱

健帆生物科技集团股份有限公司

国械注准20213100542

49

一次性使用静脉留置针

深圳市天可医疗科技有限公司

国械注准20213140543

50

空心纤维血液透析器

江西洪达医疗器械集团有限公司

国械注准20213100544

51

导引鞘

湖南埃普特医疗器械有限公司

国械注准20213030545

52

一次性使用塑料血袋

北京博德桑特输采血器材有限责任公司

国械注准20213100546

53

柠檬酸消毒液

四川肾友达科技有限公司

国械注准20213100547

54

一次性使用闭合夹

青岛德迈迪医疗科技有限公司

国械注准20213020548

55

输液消毒接头

昊朗科技(佛山)有限公司

国械注准20213030549

56

一次性使用闭合夹

江苏隆泰丰医疗器械有限公司

国械注准20213020550

57

聚醚醚酮骨锚钉系统

运怡(北京)医疗器械有限公司

国械注准20213130551

58

一次性使用防针刺无菌注射针

聚民生物科技有限公司

国械注准20213140552

59

不可吸收带线锚钉

天津立远医疗科技有限责任公司

国械注准20213130553

60

球囊导引导管

心凯诺医疗科技(上海)有限公司

国械注准20213030554

61

不可吸收带线锚钉

北京德益达美医疗科技有限公司

国械注准20213130555

62

髋关节假体 陶瓷内衬

北京力达康科技有限公司

国械注准20213130556

63

一次性使用自毁型注射笔用针头

普昂(杭州)医疗科技有限公司

国械注准20213140557

64

循环上皮细胞分离仪

杭州华得森生物技术有限公司

国械注准20213220558

65

半导体激光治疗仪

深圳索感科技有限公司

国械注准20213010559

66

基因测序仪

嘉检(广州)生物工程技术有限公司

国械注准20213220560

67

乳腺摄影立体定位装置

上海联影医疗科技有限公司

国械注准20213060561

68

磁共振成像系统

上海联影医疗科技股份有限公司

国械注准20213060562

69

急救转运呼吸机

深圳市科曼医疗设备有限公司

国械注准20213080563

70

曲霉半乳甘露聚糖质控品

丹娜(天津)生物科技股份有限公司

国械注准20213400564

71

Rh血型分型卡(微柱凝胶法)

苏州苏大赛尔免疫生物技术有限公司

国械注准20213400565

72

诺如病毒核酸检测试剂盒(荧光PCR法)

上海伯杰医疗科技有限公司

国械注准20213400566

73

六项呼吸道病毒核酸检测试剂盒(荧光PCR法)

上海伯杰医疗科技有限公司

国械注准20213400567

74

游离前列腺特异抗原(fPSA)测定试剂盒(化学发光法)

广州科方生物技术股份有限公司

国械注准20213400568

75

糖类抗原19-9测定试剂盒(化学发光免疫分析法

深圳市新产业生物医学工程股份有限公司

国械注准20213400569

76

神经元特异性烯醇化酶测定试剂盒(化学发光免疫分析法)

深圳市新产业生物医学工程股份有限公司

国械注准20213400570

77

风疹病毒IgG抗体检测试剂盒(酶联免疫法)

武汉生命科技股份有限公司

国械注准20213400571

78

沙眼衣原体核酸检测试剂盒(PCR-荧光探针法)

中山大学达安基因股份有限公司

国械注准20213400572

79

诺如病毒核酸检测试剂盒(PCR-荧光探针法)

中山大学达安基因股份有限公司

国械注准20213400573

80

冠状动脉CT血流储备分数计算软件

北京心世纪医疗科技有限公司

国械注准20213210574

81

颅内药物洗脱支架系统

赛诺医疗科学技术股份有限公司

国械注准20213130575

82

义齿基托聚合物

河南省民健齿科材料有限公司

国械注准20213170576

83

椎间融合器

大博医疗科技股份有限公司

国械注准20213130577

84

硬性透气接触镜

沈阳百奥医疗器械有限公司

国械注准20213160578

85

灌注泵管系统

上海微创电生理医疗科技股份有限公司

国械注准20213140579

86

颈椎前路固定系统

天津市康尔医疗器械有限公司

国械注准20213130580

87

亲水性纤维敷料

惠州华阳医疗器械有限公司

国械注准20213140581

88

椎间融合器

上海斯潘威生物技术有限公司

国械注准20213130582

89

颅内球囊扩张导管

湖南瑞康通科技发展有限公司

国械注准20213030583

90

经颈静脉肝内穿刺系统

苏州恒瑞宏远医疗科技有限公司

国械注准20213030584

91

微导管

心凯诺医疗科技(上海)有限公司

国械注准20213030585

92

心脏瓣膜球囊扩张导管

上海微创心通医疗科技有限公司

国械注准20213030586

93

单髁膝关节假体系统

大博医疗科技股份有限公司

国械注准20213130587

94

高交联聚乙烯髋臼内衬

武汉迈瑞科技有限公司

国械注准20213130588

95

颅内球囊扩张导管

心凯诺医疗科技(上海)有限公司

国械注准20213030589

96

远端通路导管

北京深瑞达医疗科技有限公司

国械注准20213030590

进口第三类医疗器械

97

脊柱内固定系统组件

Stryker Spine

国械注进20213130242

98

全覆膜食管支架

Boston Scientific Corporation

国械注进20213130243

99

软性亲水接触镜

Visco Technology Sdn.Bhd.

国械注进20213160244

100

弹簧圈

Medos International SARL

国械注进20213130245

101

牙种植体系统

Cowellmedi Co.,Ltd.

国械注进20213170246

102

染色体非整倍体(13,18,21,X,Y)检测试剂盒(多重连接依赖探针扩增法)

MRC-Holland b.v.

国械注进20213400247

103

颅内远端血栓抽吸系统

MicroVention Europe SARL

国械注进20213030248

104

一次性使用微导管

朝日インテック株式会社

国械注进20213030249

105

一次性使用泵用输血器

B. Braun Melsungen AG

国械注进20213100250

106

导引导丝

Boston Scientific Corporation

国械注进20213030251

107

血液透析滤过器

ニプロ株式会社

国械注进20213100252

108

双腔取栓导管

LeMaitre Vascular, Inc.

国械注进20213030258

109

生物人工心脏瓣膜

St. Jude Medical

国械注进20213130259

110

植入式心脏起搏器

MicroPort CRM S.r.l.

国械注进20213120260

111

肝功能剪切波量化超声诊断仪

ECHOSENS  

国械注进20213070261

112

医用血管造影X射线机

Siemens Healthcare GmbH

国械注进20213060262

113

输尿管内窥镜及附件

GIMMI GmbH

国械注进20213060263

114

植入式脊髓神经刺激器

 St.Jude Medical

国械注进20213120264

115

半自动体外除颤器

㈜나눔테크

国械注进20213080265

116

光固化复合树脂

株式会社 松風

国械注进20213170282

117

骨水泥

META BIOMED CO., LTD.

国械注进20213130283

118

无针输液接头

BD Switzerland Sàrl 碧迪瑞士公司

国械注进20213140284

119

连续性血液净化管路

Fresenius Medical Care AG & Co. KGaA

国械注进20213100285

120

导引导管

PendraCare International B.V.

国械注进20213030286

121

一次性使用无菌注射针

쏜다 주식회사

国械注进20213140287

122

眼科诊断仪

株式会社ニデック

国械注进20213160291

123

一次性使用血管内超声诊断导管

Volcano CorporationECHOSENS  

国械注进20213060292

124

腹腔内窥镜夹持及移动控制装置

M.S.T. Medical Surgery Technologies LTD

国械注进20213010293

125

一次性使用冷冻探针

ERBE Elektromedizin GmbH

国械注进20213010294

进口第二类医疗器械

126

内窥镜超声活检穿刺针

波士顿科学公司

国械注进20212020234

127

内窥镜超声活检穿刺针

波士顿科学公司

国械注进20212020235

128

氟保护剂

Ultradent Products Inc.

国械注进20212170236

129

一次性使用胃肠营养输注管路

B. Braun Avitum Italy S.p.A.

国械注进20212140237

130

全瓷义齿用氧化锆瓷块

Doceram Medical Ceramics GmbH

国械注进20212170238

131

微创入路装置

SEJONG MEDICAL CO., LTD.

国械注进20212020239

132

内窥镜手术手动工具

ArthroCare Corporation

国械注进20212040240

133

颅内血栓吸引管

Medela AG

国械注进20212140241

134

非吸收性聚丙烯缝线

Surgical Specialties Corporation

国械注进20212020253

135

体外受精培养皿

Nunc A/S

国械注进20212180254

136

一次性导引穿刺活检针

Bard Peripheral Vascular, Inc.

国械注进20212140255

137

一次性采样拭子

Puritan Medical Products Company LLC

国械注进20212220256

138

笔式注射器

Ypsomed AG

国械注进20212140257

139

双能X射线骨密度仪

株式会社日立製作所

国械注进20212060266

140

间接检眼镜

株式会社ナイツ

国械注进20212160267

141

脑电测量系统

Natus Medical Incorporated DBA Excel-Tech Ltd.(XLTEK)

国械注进20212070268

142

正压通气治疗机

Fisher & Paykel Healthcare Ltd.

国械注进20212080269

143

牙科低压电动马达

MICRO-NX Co.,Ltd

国械注进20212170270

144

电动病床

LINET spol. s r.o.

国械注进20212150271

145

眼科医学影像存储传输软件

Topcon Healthcare Solutions EMEA Oy

国械注进20212210272

146

全自动生化分析仪

キヤノンメディカルシステムズ株式会社

国械注进20212220273

147

超声诊断系统

ALPINION MEDICAL SYSTEMS CO., LTD.

国械注进20212060274

148

糖化血红蛋白层析柱

ARKRAY FactoryInc.

国械注进20212220275

149

数字化移动式摄影X射线机

Agfa NV

国械注进20212060276

150

糖化血红蛋白A1c定标液

Siemens Healthcare Diagnostics Inc.

国械注进20212400277

151

皮质醇校准品

Abbott Ireland Diagnostics Division

国械注进20212400278

152

革兰氏阴性菌鉴定及药敏板

Beckman Coulter, Inc.

国械注进20212400279

153

B型利钠肽(BNP)质控品

Tosoh Corporation

国械注进20212400280

154

糖化血红蛋白分析用洗脱液

株式会社 アークレイ ファクトリー

国械注进20212400281

155

关节镜用手术钻头

Smith & Nephew Inc., Endoscopy Division

国械注进20212040288

156

一次性使用无菌手术刀片

Swann-Morton Limited

国械注进20212020289

157

一次性使用旋切刨刀

Smith & Nephew Inc. Endoscopy Division

国械注进20212040290

港澳台医疗器械

158

麻醉呼吸管路

貝斯美德股份有限公司

国械注许20212080010

159

正畸金属托槽

澤方科技有限公司

国械注许20212170011

160

软性亲水接触镜

永勝光學股份有限公司

国械注许20213160012

161

软性亲水接触镜

永勝光學股份有限公司

国械注许20213160013

162

一次性使用无菌导尿管

太平洋醫材股份有限公司

国械注许20212140014




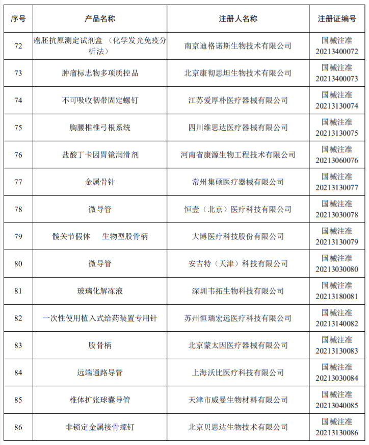
  6月批准注册163个


国家药监局官网发布公告称,2021年6月国家药监局共批准注册医疗器械产品163个。其中,境内第三类医疗器械产品110个,进口第三类医疗器械产品28个,进口第二类医疗器械产品23个,港澳台医疗器械产品2个。

本次获批产品的企业包含美敦力、强生、飞利浦、西门子、罗氏、迈瑞、微创、海昌、联影、大博医疗等国内外械企。

洁瑞产品怎么样2021盘点 | NMPA批准1413个器械/体外诊断产品_https://www.jmylbn.com_新闻资讯_第13张

洁瑞产品怎么样2021盘点 | NMPA批准1413个器械/体外诊断产品_https://www.jmylbn.com_新闻资讯_第14张

洁瑞产品怎么样2021盘点 | NMPA批准1413个器械/体外诊断产品_https://www.jmylbn.com_新闻资讯_第15张

洁瑞产品怎么样2021盘点 | NMPA批准1413个器械/体外诊断产品_https://www.jmylbn.com_新闻资讯_第16张

洁瑞产品怎么样2021盘点 | NMPA批准1413个器械/体外诊断产品_https://www.jmylbn.com_新闻资讯_第17张

洁瑞产品怎么样2021盘点 | NMPA批准1413个器械/体外诊断产品_https://www.jmylbn.com_新闻资讯_第18张

洁瑞产品怎么样2021盘点 | NMPA批准1413个器械/体外诊断产品_https://www.jmylbn.com_新闻资讯_第19张

洁瑞产品怎么样2021盘点 | NMPA批准1413个器械/体外诊断产品_https://www.jmylbn.com_新闻资讯_第20张

洁瑞产品怎么样2021盘点 | NMPA批准1413个器械/体外诊断产品_https://www.jmylbn.com_新闻资讯_第21张

洁瑞产品怎么样2021盘点 | NMPA批准1413个器械/体外诊断产品_https://www.jmylbn.com_新闻资讯_第22张

洁瑞产品怎么样2021盘点 | NMPA批准1413个器械/体外诊断产品_https://www.jmylbn.com_新闻资讯_第23张



  5月批准注册104个


5月,国家药品监督管理局共批准注册医疗器械产品104个。其中,境内第三类医疗器械产品56个,进口第三类医疗器械产品33个,进口第二类医疗器械产品13个,港澳台医疗器械产品2个。

洁瑞产品怎么样2021盘点 | NMPA批准1413个器械/体外诊断产品_https://www.jmylbn.com_新闻资讯_第24张

洁瑞产品怎么样2021盘点 | NMPA批准1413个器械/体外诊断产品_https://www.jmylbn.com_新闻资讯_第25张

洁瑞产品怎么样2021盘点 | NMPA批准1413个器械/体外诊断产品_https://www.jmylbn.com_新闻资讯_第26张

洁瑞产品怎么样2021盘点 | NMPA批准1413个器械/体外诊断产品_https://www.jmylbn.com_新闻资讯_第27张

洁瑞产品怎么样2021盘点 | NMPA批准1413个器械/体外诊断产品_https://www.jmylbn.com_新闻资讯_第28张

洁瑞产品怎么样2021盘点 | NMPA批准1413个器械/体外诊断产品_https://www.jmylbn.com_新闻资讯_第29张

洁瑞产品怎么样2021盘点 | NMPA批准1413个器械/体外诊断产品_https://www.jmylbn.com_新闻资讯_第30张


  4月批准139个


4月,国家药品监督管理局共批准注册医疗器械产品139个。其中,境内第三类医疗器械产品100个,进口第三类医疗器械产品19个,进口第二类医疗器械产品19个,港澳台医疗器械产品1个。

洁瑞产品怎么样2021盘点 | NMPA批准1413个器械/体外诊断产品_https://www.jmylbn.com_新闻资讯_第31张

洁瑞产品怎么样2021盘点 | NMPA批准1413个器械/体外诊断产品_https://www.jmylbn.com_新闻资讯_第32张

洁瑞产品怎么样2021盘点 | NMPA批准1413个器械/体外诊断产品_https://www.jmylbn.com_新闻资讯_第33张

洁瑞产品怎么样2021盘点 | NMPA批准1413个器械/体外诊断产品_https://www.jmylbn.com_新闻资讯_第34张

洁瑞产品怎么样2021盘点 | NMPA批准1413个器械/体外诊断产品_https://www.jmylbn.com_新闻资讯_第35张

洁瑞产品怎么样2021盘点 | NMPA批准1413个器械/体外诊断产品_https://www.jmylbn.com_新闻资讯_第36张

洁瑞产品怎么样2021盘点 | NMPA批准1413个器械/体外诊断产品_https://www.jmylbn.com_新闻资讯_第37张

洁瑞产品怎么样2021盘点 | NMPA批准1413个器械/体外诊断产品_https://www.jmylbn.com_新闻资讯_第38张

洁瑞产品怎么样2021盘点 | NMPA批准1413个器械/体外诊断产品_https://www.jmylbn.com_新闻资讯_第39张

洁瑞产品怎么样2021盘点 | NMPA批准1413个器械/体外诊断产品_https://www.jmylbn.com_新闻资讯_第40张


  3月批准121个


2021年3月,国家药品监督管理局共批准注册医疗器械产品121个。其中,境内第三类医疗器械产品77个,进口第三类医疗器械产品18个,进口第二类医疗器械产品24个,港澳台医疗器械产品2个。



表1 境内第三类医疗器械获批注册产品
洁瑞产品怎么样2021盘点 | NMPA批准1413个器械/体外诊断产品_https://www.jmylbn.com_新闻资讯_第41张
表2 进口第三类医疗器械获批注册产品

洁瑞产品怎么样2021盘点 | NMPA批准1413个器械/体外诊断产品_https://www.jmylbn.com_新闻资讯_第42张

表3 进口第二类医疗器械获批注册产品

洁瑞产品怎么样2021盘点 | NMPA批准1413个器械/体外诊断产品_https://www.jmylbn.com_新闻资讯_第43张

表4 港澳台医疗器械获批注册产品

洁瑞产品怎么样2021盘点 | NMPA批准1413个器械/体外诊断产品_https://www.jmylbn.com_新闻资讯_第44张




  2月批准92个


2021年2月,国家药品监督管理局共批准注册医疗器械产品92个。其中,境内第三类医疗器械产品65个,进口第三类医疗器械产品11个,进口第二类医疗器械产品15个,港澳台医疗器械产品1个。

洁瑞产品怎么样2021盘点 | NMPA批准1413个器械/体外诊断产品_https://www.jmylbn.com_新闻资讯_第45张

洁瑞产品怎么样2021盘点 | NMPA批准1413个器械/体外诊断产品_https://www.jmylbn.com_新闻资讯_第46张

洁瑞产品怎么样2021盘点 | NMPA批准1413个器械/体外诊断产品_https://www.jmylbn.com_新闻资讯_第47张

洁瑞产品怎么样2021盘点 | NMPA批准1413个器械/体外诊断产品_https://www.jmylbn.com_新闻资讯_第48张

洁瑞产品怎么样2021盘点 | NMPA批准1413个器械/体外诊断产品_https://www.jmylbn.com_新闻资讯_第49张

洁瑞产品怎么样2021盘点 | NMPA批准1413个器械/体外诊断产品_https://www.jmylbn.com_新闻资讯_第50张




  1月批准117个


2021年1月,国家药品监督管理局共批准注册医疗器械产品117个。其中,境内第三类医疗器械产品86个,进口第三类医疗器械产品14个,进口第二类医疗器械产品16个,港澳台医疗器械产品1个。

洁瑞产品怎么样2021盘点 | NMPA批准1413个器械/体外诊断产品_https://www.jmylbn.com_新闻资讯_第51张

洁瑞产品怎么样2021盘点 | NMPA批准1413个器械/体外诊断产品_https://www.jmylbn.com_新闻资讯_第52张

洁瑞产品怎么样2021盘点 | NMPA批准1413个器械/体外诊断产品_https://www.jmylbn.com_新闻资讯_第53张

洁瑞产品怎么样2021盘点 | NMPA批准1413个器械/体外诊断产品_https://www.jmylbn.com_新闻资讯_第54张

洁瑞产品怎么样2021盘点 | NMPA批准1413个器械/体外诊断产品_https://www.jmylbn.com_新闻资讯_第55张

洁瑞产品怎么样2021盘点 | NMPA批准1413个器械/体外诊断产品_https://www.jmylbn.com_新闻资讯_第56张

洁瑞产品怎么样2021盘点 | NMPA批准1413个器械/体外诊断产品_https://www.jmylbn.com_新闻资讯_第57张

洁瑞产品怎么样2021盘点 | NMPA批准1413个器械/体外诊断产品_https://www.jmylbn.com_新闻资讯_第58张

洁瑞产品怎么样2021盘点 | NMPA批准1413个器械/体外诊断产品_https://www.jmylbn.com_新闻资讯_第59张


 洁瑞产品怎么样2021盘点 | NMPA批准1413个器械/体外诊断产品_https://www.jmylbn.com_新闻资讯_第60张 

洁瑞产品怎么样2021盘点 | NMPA批准1413个器械/体外诊断产品_https://www.jmylbn.com_新闻资讯_第61张

体外诊断新媒体 & 服务平台

满足好奇丨解决问题


洁瑞产品怎么样2021盘点 | NMPA批准1413个器械/体外诊断产品_https://www.jmylbn.com_新闻资讯_第62张

长按加入知识星球

拨开迷雾点亮未来

洁瑞产品怎么样2021盘点 | NMPA批准1413个器械/体外诊断产品_https://www.jmylbn.com_新闻资讯_第63张

长按识别客服微信

添加好友邀您进群


热线:4008-0571-82

邮箱:service@iivd.net

本站转载文章观点仅代表原作者,如有侵权请联系删除!

点“在看”给我一朵小桔花

洁瑞产品怎么样2021盘点 | NMPA批准1413个器械/体外诊断产品_https://www.jmylbn.com_新闻资讯_第64张