水凝胶伤口敷料怎么用《自然·通讯》微环境反馈调节水凝胶作为活性伤口愈合材料!

新闻资讯2026-04-21 16:25:41
水凝胶伤口敷料怎么用《自然·通讯》微环境反馈调节水凝胶作为活性伤口愈合材料!_https://www.jmylbn.com_新闻资讯_第1张

01

背景介绍

生理和病理过程中,微环境及相关参数通常呈现动态时序变化。例如,伤口pH值会随愈合阶段发生演变,血糖水平(BGL)既遵循昼夜节律又在糖尿病治疗中动态波动。因此,使治疗策略与这些微环境变化相协调以实现实时调控,已成为精准医疗的关键要点之一。这亟需开发能随体内微环境变化发生动态转变的适应性调控生物材料。

受生物体系动态非平衡特性的启发,具有时序响应、自适应和交互功能的水凝胶近期蓬勃发展,不仅引发重大研究兴趣,更为新一代智能生物材料开辟了前景。过去十年间,研究者通过化学/物理燃料驱动策略,构建了具有动力学不对称能量输入/反馈特性且可时序编程的动态水凝胶材料。这类动态水凝胶通常整合了两种动力学迥异的反应路径:燃料驱动活化与反馈驱动失活。在燃料供给下,凝胶前体发生活化并自组装形成水凝胶态;同时燃料被持续消耗(或失活),导致前体组装倾向降低并最终引发凝胶解体。该系统由此在瞬态凝胶组装态与解离初始态之间切换,实现自主、时序依赖的适应性行为。尽管仿生水凝胶已取得丰硕成果,但能实现微环境适应-交互-调控一体化的动态水凝胶生物材料仍鲜有报道。


02

设计思路

针对糖尿病伤口这一临床难题——其复杂的伤口微环境使其成为生物材料研究的理想模型——本研究设计了一种血糖响应性动态水凝胶作为微环境反馈调节敷料。该交互式动态水凝胶基于pH敏感性亚胺希夫碱交联网络,负载葡萄糖氧化酶(GOx)/过氧化氢酶(CAT)酶对,能够根据糖尿病伤口血糖波动发生动力学不对称的溶胶-凝胶循环(图1A)。基于慢性伤口床的碱性环境,该水凝胶以碱性pH为燃料实现原位成型并封闭创面。凝胶形成后,封装的GOx持续消耗局部血糖并产生葡萄糖酸,通过裂解亚胺希夫碱交联网络逐渐解离水凝胶,从而形成反馈回路(图1B)。释放的GOx进一步消耗伤口床葡萄糖,导致微环境血糖水平下降。这一过程依次阻断凝胶酸化/降解与GOx释放的级联反应,避免血糖和pH的持续降低(图1B),最终实现伤口"稳态"血糖与pH值,为糖尿病伤口组织修复提供最优微环境。实验结果显示,采用这种微环境反馈调节水凝胶敷料治疗的I型糖尿病小鼠,其伤口愈合显著改善(图1C),充分展现了该材料作为未来治疗范式的临床应用潜力。

水凝胶伤口敷料怎么用《自然·通讯》微环境反馈调节水凝胶作为活性伤口愈合材料!_https://www.jmylbn.com_新闻资讯_第2张

图1.OSA-GEL@GC水凝胶的制备示意图及其对糖尿病伤口愈合的影响


03

文章要点

水凝胶伤口敷料怎么用《自然·通讯》微环境反馈调节水凝胶作为活性伤口愈合材料!_https://www.jmylbn.com_新闻资讯_第3张

2. 水凝胶敷料的化学性质和力学表征


水凝胶伤口敷料怎么用《自然·通讯》微环境反馈调节水凝胶作为活性伤口愈合材料!_https://www.jmylbn.com_新闻资讯_第4张

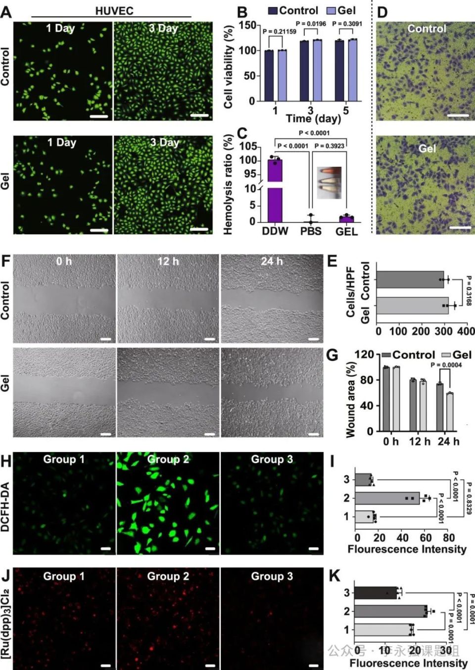
图3. 水凝胶的体外分析


水凝胶伤口敷料怎么用《自然·通讯》微环境反馈调节水凝胶作为活性伤口愈合材料!_https://www.jmylbn.com_新闻资讯_第5张

图4. OSA-GEL@GC水凝胶敷料体内伤口微环境动态调节及糖尿病伤口愈合效果评价


水凝胶伤口敷料怎么用《自然·通讯》微环境反馈调节水凝胶作为活性伤口愈合材料!_https://www.jmylbn.com_新闻资讯_第6张

5. 伤口愈合过程中的血管生成和血管化分析


水凝胶伤口敷料怎么用《自然·通讯》微环境反馈调节水凝胶作为活性伤口愈合材料!_https://www.jmylbn.com_新闻资讯_第7张

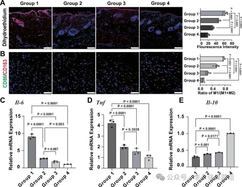
图6. OSA-GEL@GC水凝胶对减轻小鼠伤口炎症的评价


水凝胶伤口敷料怎么用《自然·通讯》微环境反馈调节水凝胶作为活性伤口愈合材料!_https://www.jmylbn.com_新闻资讯_第8张

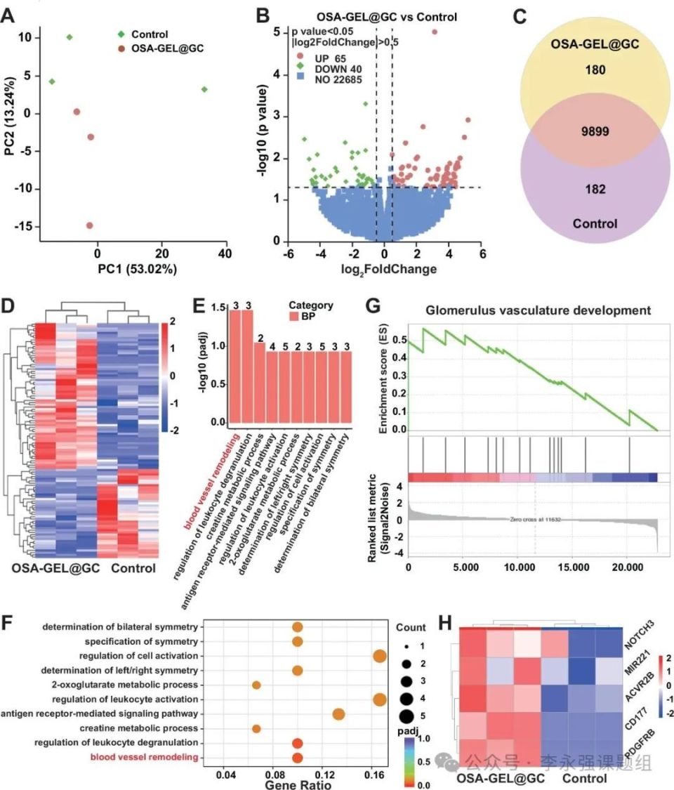
图7. OSA-GEL@GC水凝胶处理HUVEC的批量RNA测序结果


04

文章总结

本研究开发了一种用于治疗糖尿病伤口的微环境反馈调控水凝胶。该动态水凝胶敷料通过精妙设计的pH依赖性燃料/抗燃料反馈回路和葡萄糖氧化酶(GOx)的微环境适应性释放机制,能够维持伤口部位血糖水平和pH值的动态平衡,从而创造有利于组织修复的微环境。实验结果表明,所开发的水凝胶在加速I型糖尿病伤口愈合方面表现出卓越功效,具体表现为:促进血管快速新生、实现完整上皮再生、增加胶原沉积、减轻炎症反应,并能促使巨噬细胞由促炎表型向抗炎表型极化。这种基于生物信号交互反馈机制开发的水凝胶为构建原型活体生物材料提供了新思路,在临床应用中展现出巨大潜力。

在本体系中,封装于OSA-GEL@GC水凝胶中的GOx通过持续消耗局部血糖并产生葡萄糖酸,逐步解离希夫碱交联网络,从而引发水凝胶力学性能的动态变化。已有研究表明,水凝胶刚度主要通过调控细胞增殖期活动来影响伤口愈合。此外,具有可降解交联网络的水凝胶能够促进细胞铺展、迁移及促血管生成细胞因子的分泌,这对伤口愈合至关重要。因此,力学性能(如刚度)和降解特性是设计合成水凝胶伤口敷料时需要重点考量的两个关键参数。在后续研究中,我们将系统探究这种动态水凝胶的刚度和降解特性对伤口愈合过程中细胞行为调控的作用机制。


05

声明

本微信公众号所分享内容仅做学术交流使用,不作为商业用途,也不代表支持或赞同其观点,如涉及知识产权保护问题或其他方面的问题请及时联系本公众号,我们会尽快协调处理。


论文链接:

https://www.nature.com/articles/s41467-025-60858-3#Fig3

来源:李强课题组