止血微球怎么用【复材资讯】喷涂式水凝胶微球通过止血和抗氧化预防术后组织粘连的发生

新闻资讯2026-04-21 16:07:20

术后粘连是一种由手术创伤引起的常见临床疾病,特别是在腹部、骨盆、心包和肌腱手术中,可导致严重或慢性疼痛、肠梗阻,显著降低患者生活质量。粘连松解手术是临床实践中缓解术后的粘连常见手段,但需要住院治疗和二次手术,且由于手术松解引起的新创伤,造成复发性粘连的发生率很高。近年来,可注射水凝胶为预防术后粘连提供了新的思路。注射后,类似流体的凝胶前溶液可以在特定条件下成胶,覆盖受伤部位,形成物理屏障,将受损表面与周围组织/器官分离,从而发挥预防术后粘连的作用。目前可注射水凝胶的制备方式有多种,如紫外光固化、热响应成胶、化学交联等,但复杂的合成工艺和潜在的安全隐患限制了它们的应用。此外,术后粘连的发生和发展是个复杂的过程,仅仅依靠物理屏障作用对减少术后粘连的效果并不理想。因此,临床迫切需要一种易于制备,操作简单,安全有效的抗粘连屏障,防止术后粘连的发生。

为此,扬州大学陈建美、刘宗光设计了一种可喷涂式多功能的纳米颗粒微凝胶系统(nMGel水凝胶微球),具有快速止血和抗氧化(图1A)的功能优势。nMGel水凝胶微球通过多巴胺交联负载二氧化锰纳米粒(MnO2 NPs)的明胶微球制备而成。其中明胶基水凝胶微球具有良好的生物相容性、优异的吸液能力和止血功能。多巴胺在强氧化剂的作用下,与明胶微球发生交联,不仅有助于形成稳定的明胶水凝胶微球,而且其结构上的邻苯二酚基团,可赋予该水凝胶微球良好的组织粘附性、抗氧化性和增强的止血功能。更重要的是,nMGel中负载的MnO2 NPs具有良好的ROS清除能力,可催化内源性H2O2转化为O2,缓解术后氧化应激微环境。因此,nMGel有望通过止血和缓解氧化应激,在预防术后粘连方面发挥治疗效果(图1B)。

实验结果表明,nMGel可采用喷粉式用药,并具有良好的组织粘附性(图2);可维持细胞在氧化应激环境下的活性和功能(图3);体内外止血实验显示nMGel具有快速止血功能(图4);在小鼠盲肠磨损模型中,术后7天,生理盐水处理组在盲肠和腹壁之间形成了严重且牢固的粘连,粘连评分高,而nMGel处理组未观察到明显的组织粘连,证实nMGel可缓解术后肠粘连的发生(图5)。

止血微球怎么用【复材资讯】喷涂式水凝胶微球通过止血和抗氧化预防术后组织粘连的发生_https://www.jmylbn.com_新闻资讯_第1张

图1.多功能生物活性纳米粒子微凝胶(nMGel)用于术后粘连预防思路图。

(A)通过改进的乳化溶剂萃取法制备nMGel。nMGel由聚多巴胺交联的明胶微凝胶和MnO2 NPs组成,可用喷雾瓶给药到创伤部位,并充分覆盖不规则的伤口表面,具有良好的组织粘附性。同时,聚多巴胺和明胶赋予nMGel良好的止血活性,可减轻粘连的形成和发展。重要的是,由于聚多巴胺和MnO2 NP的存在,nMGel表现出优异的抗氧化和自由基清除活性,可缓解术后氧化应激,提高细胞活力和功能。(B)nMGel介导的术后粘连预防。nMGel可作为一种生物活性屏障,有效预防术后粘连的发生。

止血微球怎么用【复材资讯】喷涂式水凝胶微球通过止血和抗氧化预防术后组织粘连的发生_https://www.jmylbn.com_新闻资讯_第2张

图2. nMGel的可喷涂性和组织粘附性。

(A-B)nMGel的可喷涂性。nMGel可通过喷雾瓶喷涂,并可覆盖不规则的伤口表面。(C)nMGel的组织粘附性。nMGel可以粘附在肝脏表面,并在模拟体内环境(PBS,37℃)中也能保持粘附。红色箭头:nMGel,绿色箭头:未交联的明胶微球(Gel)。(D)nMGel的组织粘附性机理。

止血微球怎么用【复材资讯】喷涂式水凝胶微球通过止血和抗氧化预防术后组织粘连的发生_https://www.jmylbn.com_新闻资讯_第3张

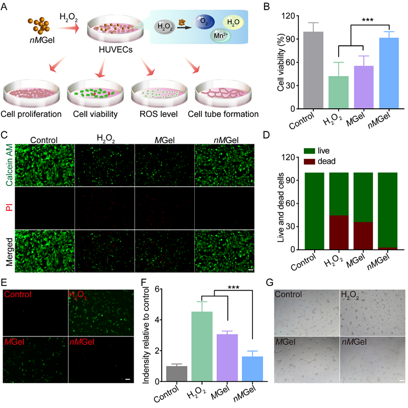
图3. nMGel缓解细胞氧化应激损伤。

(A)nMGel缓解氧化应激,保护细胞活性和功能的示意图。(B)HUVECs的细胞活性和(C-D)活/死细胞染色,活细胞和死细胞分别用钙黄绿素AM(绿色)和PI(红色)标记。(E-F)用DCFH-DA探针检测HUVECs内ROS表达。(G)HUVECs成管能力。*p<0.05,**p<0.01,***p<0.001。

止血微球怎么用【复材资讯】喷涂式水凝胶微球通过止血和抗氧化预防术后组织粘连的发生_https://www.jmylbn.com_新闻资讯_第4张

图4. nMGel的止血活性。

(A)nMGel的止血机制。(B)nMGel的凝血指数。(C-E)nMGel在小鼠断尾出血中止血效果。(F-H)nMGel在小鼠肝损伤模型中止血效果。

止血微球怎么用【复材资讯】喷涂式水凝胶微球通过止血和抗氧化预防术后组织粘连的发生_https://www.jmylbn.com_新闻资讯_第5张

图5. nMGel在小鼠盲肠磨损模型中预防术后粘连的效果。

(A-B)术后粘连整体观察及评分。(C)H&E染色。(D)Masson染色。(E)α-SMA免疫组织化学染色。(F)CD68、TNF-α的免疫荧光染色;(G)术后7天组织器官H&E染色。

止血微球怎么用【复材资讯】喷涂式水凝胶微球通过止血和抗氧化预防术后组织粘连的发生_https://www.jmylbn.com_新闻资讯_第6张

图6. nMGel预防术后组织粘连的途径。

多功能nMGel水凝胶微球粘附在组织表面(i)、通过止血(ii)、抗氧化性和抗炎作用(iii),预防术后粘连的发生发展(iv)。

综上所述,nMGel具有良好的组织粘附性,可发挥抗氧化和止血功能,有效预防术后组织粘连的发生。nMGel制备过程简单、可采用喷粉式用药,覆盖任何不规则损伤部位,使用方便、生物安全性高,为开发安全有效的防粘连产品提供了一种新思路,具有积极的临床应用潜能与前景。

相关研究成果以“Adhesive nanoparticle-in-microgel system with ROS scavenging capability and hemostatic activity for postoperative adhesion prevention”为题,在线发表于国际期刊《Small》上。扬州大学医学院陈建美博士为论文第一作者和通讯作者,扬州大学物理学院特聘教授刘宗光博士为论文共同通讯作者。南京大学鼓楼医院安雪莹博士、扬州大学医学院徐莉博士、浙江树人学院高雅博士为论文工作做出了重要贡献。该研究得到国家自然科学基金青年基金项目和扬州市绿杨金凤人才计划项目的支持。


论文信息:Adhesive nanoparticle-in-microgel system with ROS scavenging capability and hemostatic activity for postoperative adhesion prevention. Jianmei Chen*, Xueying An, Li Xu, Ya Gao, Mengqin Zhou, Zongguang Liu*. Small, 2024, 2306598, https://doi.org/10.1002/smll.202306598.

来源:材料人

免责声明:中国复合材料学会微信公众号发布的文章,仅用于复合材料专业知识和市场资讯的交流与分享,不用于任何商业目的。任何个人或组织若对文章版权或其内容的真实性、准确性存有疑议,请第一时间联系我们。我们将及时进行处理。

止血微球怎么用【复材资讯】喷涂式水凝胶微球通过止血和抗氧化预防术后组织粘连的发生_https://www.jmylbn.com_新闻资讯_第7张